收藏 分销(赏)

高一历史10月月考试题4.doc

上传人:精*** 文档编号:2878772 上传时间:2024-06-07 格式:DOC 页数:5 大小:232.50KB 下载积分:6 金币
下载 相关 举报
高一历史10月月考试题4.doc_第1页
第1页 / 共5页
高一历史10月月考试题4.doc_第2页
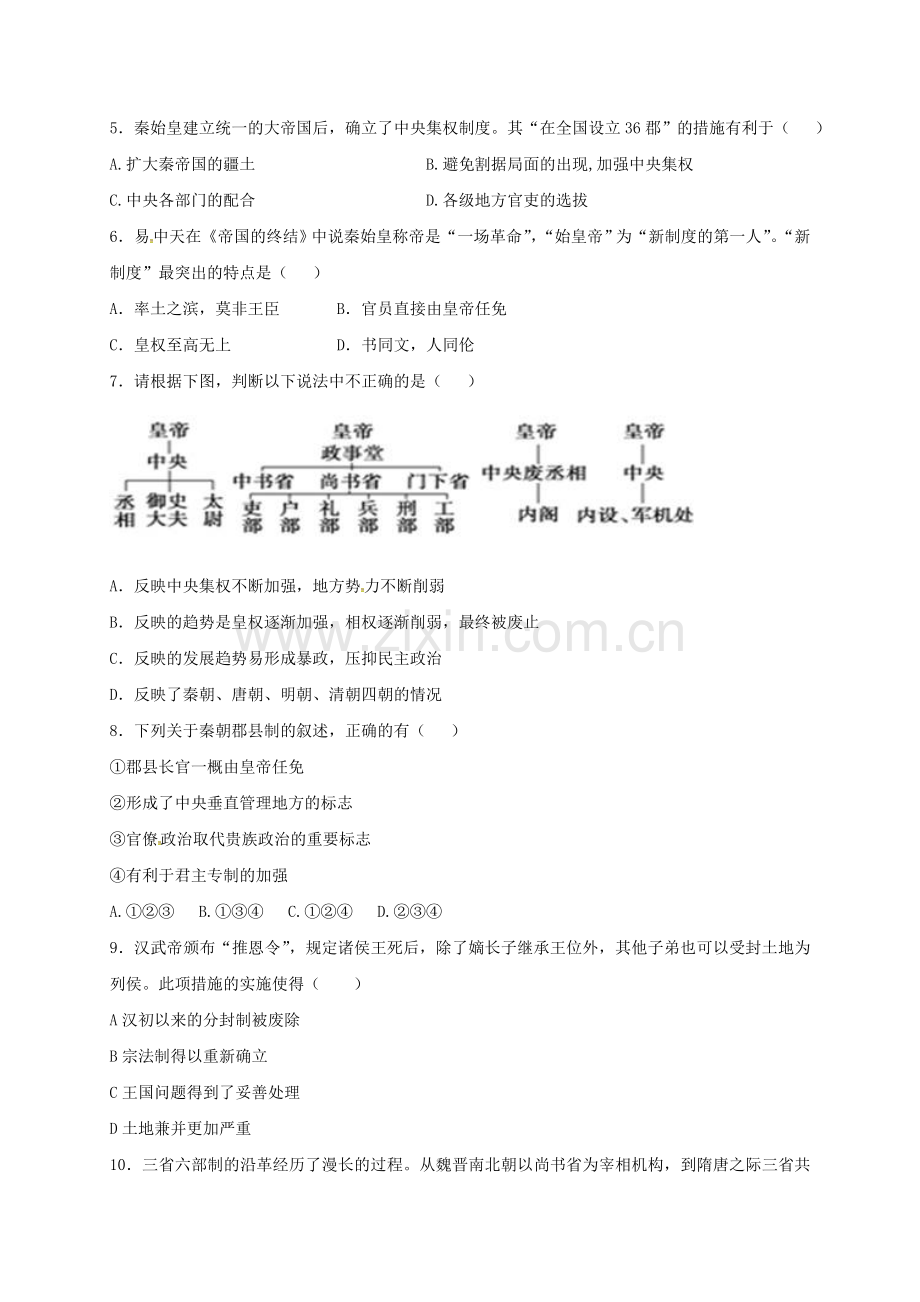
第2页 / 共5页


点击查看更多>>
资源描述
大石桥市二高中2016-2017学年度上学期10月月考 高一历史试卷 时间:45分钟 满分:50分 一、选择题(共20小题,每题2分,共40分) 1.中国古代的姓氏文化历史悠久,源远流长。其中最早的一批姓氏包括姬、姜、赢、姒、妊、妘、娮、姚等。这些姓氏出现的主要原因是 A.王位世袭制代替禅让制 B.受西周宗法制的影响 C.政治上分封制的实施 D.血缘关系最初以母系来确定 2.“自春秋以来,楚国率先突破诸侯公.侯.伯.子.男序列的局限,自称为王,跟原来的宗主周王齐列。到了战国时期,各国君主先后都变成了王,而七雄中的强者也有了齐与秦并称东.西帝的提议。”材料反应的本质问题是 A.天下共主的时代已来临 B.分封制度趋向崩溃 C.兼并战争促进社会进步 D.普天之下,莫非王土 3.中华民族的传统节日春节到来,小明的妈妈在家中摆起了香案,供奉家人的祖先。这一风俗源于( ) A.分封制 B.宗法制 C.禅让制 D.王位世袭制 4.周王将商代贵族也分封为诸侯,其根本目的是( ) A.保护贵族的世袭血统,打破旧有附属国的界限 B.调和统治阶级内部矛盾 C.加强对奴隶和平民的控制 D.巩固西周的统治 5.秦始皇建立统一的大帝国后,确立了中央集权制度。其“在全国设立36郡”的措施有利于( ) A.扩大秦帝国的疆土 B.避免割据局面的出现,加强中央集权 C.中央各部门的配合 D.各级地方官吏的选拔 6.易中天在《帝国的终结》中说秦始皇称帝是“一场革命”,“始皇帝”为“新制度的第一人”。“新制度”最突出的特点是( ) A.率土之滨,莫非王臣 B.官员直接由皇帝任免 C.皇权至高无上 D.书同文,人同伦 7.请根据下图,判断以下说法中不正确的是( ) A.反映中央集权不断加强,地方势力不断削弱 B.反映的趋势是皇权逐渐加强,相权逐渐削弱,最终被废止 C.反映的发展趋势易形成暴政,压抑民主政治 D.反映了秦朝、唐朝、明朝、清朝四朝的情况 8.下列关于秦朝郡县制的叙述,正确的有( ) ①郡县长官一概由皇帝任免 ②形成了中央垂直管理地方的标志 ③官僚政治取代贵族政治的重要标志 ④有利于君主专制的加强 A.①②③ B.①③④ C.①②④ D.②③④ 9.汉武帝颁布“推恩令”,规定诸侯王死后,除了嫡长子继承王位外,其他子弟也可以受封土地为列侯。此项措施的实施使得( ) A汉初以来的分封制被废除 B宗法制得以重新确立 C王国问题得到了妥善处理 D土地兼并更加严重 10.三省六部制的沿革经历了漫长的过程。从魏晋南北朝以尚书省为宰相机构,到隋唐之际三省共同构成宰相权力系统,再到北宋时期以中书门下为宰相机构。这一演变反映了( ) A.相权集团逐渐从内朝走向外朝 B.分割相权加强皇权成为发展趋势 C.通过调整相权结构以对抗皇权 D.帝相共享决策权的机制逐渐完善 11.2014年度百度搜索风云榜,“网络反腐”倡导“正能量”成为当下搜索热词。中国自秦汉开始,就已经确立官员监察制度。下列哪一官职(或官员)不具备监察官员的职权( ) A.中正 B.刺史 C.御史大夫 D.通判 12.十八世纪,不少启蒙思想家都推崇中国的科举制度:“它所体现的许多有价值的观念具有永久的生命力”。科举制度“具有永久的生命力”的本质是( ) A.公平竞争 B.以文治国 C.分科考试 D.重视教育 13.古语“十年寒窗无人问,一举成名天下知”反映的是下列哪一制度( ) A.世袭制 B.察举制 C.九品中正制 D.科举制 14.西汉推恩令,北宋知州担任地方长官,元朝行省制度等措施的实行,本质上反映了 A.宰相权力不断削弱 B.文臣地位不断提高 C.专制皇权不断强化 D.中央集权不断加强 15.下面是古代中国某朝代中枢机构示意图(局部),这一朝代应该是( ) A.秦朝 B.西汉 C.唐朝 D.宋朝 16.中国古代的选官制度经历了“世袭制—察举制—九品中正制—科举制”的过程。下列表述与科举制相关的是( ) A.“立嫡以长不以贤” B.“上品无寒门,下品无势族” C.“唐制,取士之科,多因隋制” D.“举秀才,不知书;察孝廉,父别居” 17.中国历史上的丞相制度的建立与废除分别是在( ) A.秦朝 清朝 B.汉朝 明朝 C.秦朝 明朝 D.秦朝 汉朝 18.下列封建王朝的政治举措旨在分割相权的是 ①秦朝的郡县制 ②汉初分封同姓诸侯王 ③唐朝设三省六部制 ④宋朝设“中书门下” A.①② B.③④ C.①②③ D.②③④ 19.皇权与相权的矛盾一直是君主专制中央集权制度的矛盾,这一矛盾的基本解决是在( ) A.明朝 B.北宋 C.唐朝 D.清朝 20.从明朝废丞相到清初增设军机处的变化,实质上反映了( ) ①封建专制进一步加强 ②皇权更加巩固 ③封建制度高度繁荣 ④实权完全掌握在皇帝一人手中 A.①②④ B.①③④ C.②③④ D.①②③ 二、问答题(21题10分) 21.仔细阅读下列图片和材料后,回答问题: (1)假如你是秦始皇统治时期的一名中央政府官员,当时你能够耳闻目睹秦始皇集权的主要措施有哪些?(举两个例子 )(2分) (2)决定对外战争是国家政治生活的主要内容之一。假如中国唐朝时对高丽用兵,其运作程序如何?(3分)这种体制的特点是什么? (2分) (3)假如你生活北宋初期,有意从政,你将会通过什么方式达到目的? (1分) (4)假如你有幸穿越历史时空,对明太祖做一个加强皇权的访谈,你认为明太祖会谈到他的什么措施? (2分) 参考答案 一、单项选择题(每题2分 共40分) DBBDB CAACB AADDD CCBAA 二、问答题(21题10分) (1)建立皇帝制、三公九卿制、郡县制、制定严酷的刑法(例举两个即可)(2分) (2)方式:中书省——门下省——尚书省——兵部。(3分) 特点:分工明确,相互牵制,互为补充。(2分) (3)科举考试。(1分) (4)废除丞相制度、设置殿阁大学士作为侍从顾问(2分)
展开阅读全文

开通  VIP会员、SVIP会员  优惠大
下载10份以上建议开通VIP会员
下载20份以上建议开通SVIP会员


开通VIP      成为共赢上传

当前位置:首页 > 教育专区 > 高中历史

移动网页_全站_页脚广告1

关于我们      便捷服务       自信AI       AI导航        抽奖活动

©2010-2026 宁波自信网络信息技术有限公司  版权所有

客服电话:0574-28810668  投诉电话:18658249818

gongan.png浙公网安备33021202000488号   

icp.png浙ICP备2021020529号-1  |  浙B2-20240490  

关注我们 :微信公众号    抖音    微博    LOFTER 

客服