收藏 分销(赏)

铸铁管安装关键技术交底.doc

上传人:a199****6536 文档编号:2805804 上传时间:2024-06-06 格式:DOC 页数:6 大小:490.54KB 下载积分:6 金币
下载 相关 举报
铸铁管安装关键技术交底.doc_第1页
第1页 / 共6页
铸铁管安装关键技术交底.doc_第2页
第2页 / 共6页


点击查看更多>>
资源描述
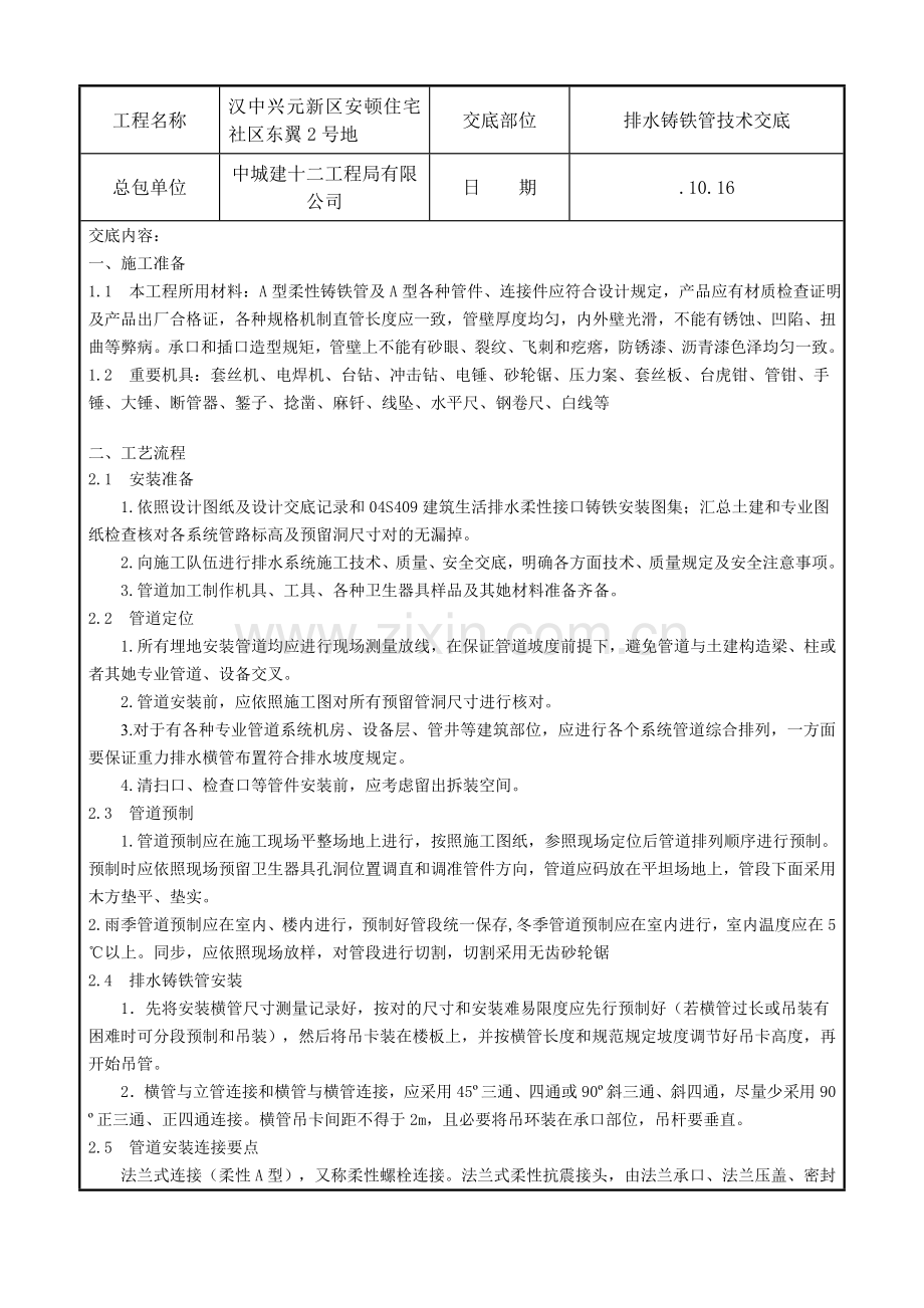
工程名称 汉中兴元新区安顿住宅社区东翼2号地 交底部位 排水铸铁管技术交底 总包单位 中城建十二工程局有限公司 日 期 .10.16 交底内容: 一、施工准备 1.1 本工程所用材料:A型柔性铸铁管及A型各种管件、连接件应符合设计规定,产品应有材质检查证明及产品出厂合格证,各种规格机制直管长度应一致,管壁厚度均匀,内外壁光滑,不能有锈蚀、凹陷、扭曲等弊病。承口和插口造型规矩,管壁上不能有砂眼、裂纹、飞刺和疙瘩,防锈漆、沥青漆色泽均匀一致。 1.2 重要机具:套丝机、电焊机、台钻、冲击钻、电锤、砂轮锯、压力案、套丝板、台虎钳、管钳、手锤、大锤、断管器、錾子、捻凿、麻钎、线坠、水平尺、钢卷尺、白线等 二、工艺流程 2.1 安装准备 1.依照设计图纸及设计交底记录和04S409建筑生活排水柔性接口铸铁安装图集;汇总土建和专业图纸检查核对各系统管路标高及预留洞尺寸对的无漏掉。 2.向施工队伍进行排水系统施工技术、质量、安全交底,明确各方面技术、质量规定及安全注意事项。 3.管道加工制作机具、工具、各种卫生器具样品及其她材料准备齐备。 2.2 管道定位 1.所有埋地安装管道均应进行现场测量放线,在保证管道坡度前提下,避免管道与土建构造梁、柱或者其她专业管道、设备交叉。 2.管道安装前,应依照施工图对所有预留管洞尺寸进行核对。 3.对于有各种专业管道系统机房、设备层、管井等建筑部位,应进行各个系统管道综合排列,一方面要保证重力排水横管布置符合排水坡度规定。 4.清扫口、检查口等管件安装前,应考虑留出拆装空间。 2.3 管道预制 1.管道预制应在施工现场平整场地上进行,按照施工图纸,参照现场定位后管道排列顺序进行预制。预制时应依照现场预留卫生器具孔洞位置调直和调准管件方向,管道应码放在平坦场地上,管段下面采用木方垫平、垫实。 2.雨季管道预制应在室内、楼内进行,预制好管段统一保存,冬季管道预制应在室内进行,室内温度应在5℃以上。同步,应依照现场放样,对管段进行切割,切割采用无齿砂轮锯 2.4 排水铸铁管安装 1.先将安装横管尺寸测量记录好,按对的尺寸和安装难易限度应先行预制好(若横管过长或吊装有困难时可分段预制和吊装),然后将吊卡装在楼板上,并按横管长度和规范规定坡度调节好吊卡高度,再开始吊管。 2.横管与立管连接和横管与横管连接,应采用45º三通、四通或90º斜三通、斜四通,尽量少采用90º正三通、正四通连接。横管吊卡间距不得于2m,且必要将吊环装在承口部位,吊杆要垂直。 2.5 管道安装连接要点 法兰式连接(柔性A型),又称柔性螺栓连接。法兰式柔性抗震接头,由法兰承口、法兰压盖、密封橡胶权、固定螺栓四某些构成,胶圈在螺栓、法兰压盖作用下,成压缩状态与管壁紧贴,其密封作用。同步由于胶圈具备弹性,插口可以在承口内一定范畴内伸缩和偏斜,而保证不渗漏。 接环节如下: 1.安装前将铸铁直管及管件内外表面粘结污垢、杂物和承口、插口、法兰压盖结合面上泥沙等附着物清除干净。 2.在插口上划好插入深度标志线、插入端进入承口长度应不大于承口深度,依照管道涨缩补偿原则,在承口处要留出5-10mm涨缩补偿余量; 3.在插口端先套入法兰压盖再套入胶圈,胶圈边沿应与插口上插入深度标志线齐平,橡胶密封圈套入时应注意其方向性; 4.将插口端插入法兰承口内,为保持橡胶圈在承口内深度相似,在推动过程中,尽量保证插入管轴线与承口轴线在同一轴线上; 5.从上至下放入螺栓,紧固螺栓时相应交叉进行,逐个逐次逐渐均匀紧固,使胶圈均匀受力。 1 2 3 4 三、质量原则 项目应符合设计规定和本规程规定。对管道坡度、管道上检查口、清扫口、通气管、室内外排水检查井设立和连接雨、污水管道容许偏差等,当设计无规定期,应按现行国标《建筑给水排水及采暖工程施工质量验收规范》GB50242关于规定执行。 1.法兰压盖或卡箍件、橡胶密封圈(套)齐全,螺栓拧紧; 2.管件选用恰当,法兰承插式偏转角不得不不大于5度; 3.管位、标高和坡度对的; 4.支架、吊架材质符合规定,设立位置对的、安装牢固,横干管应采用支架或吊架固定,支(吊)架间距不适当不不大于1.2米。 5.用盲堵代替清扫口时,其与墙面距离应不不大于0.4米。 四、应注意质量问题 1.施工前准备工作 在工程项目设计阶段,由排水设计人员对土建设计提出技术规定,这些规定应在土建构造施工图中得到反映。土建施工前,室内排水管道人员应会同土建施工技术人员共同审核土建和排水安装图纸,以防漏掉和发生差错,排水安装工人应当学会看懂土建施工图纸,理解土建施工进度筹划和施工办法,特别是梁、柱、地面、屋面做法和互相间连接方式,并仔细地校核自己准备采用排水施工办法能否和这一项目土建施工相适应。施工前,还必要加工制作和备齐土建施工阶段中需要预埋件、预埋管道和零配件。 2.施工阶段 在土建与安装交叉施工中,管道被堵塞事例诸多,特别是卫生间排水管口与地漏更为严重。虽然管道安装后,管口用水泥砂浆封闭,还往往被人打开,作为打磨水磨石地面或清洗、水泥找平地面污水排出口。有时甚至从屋面透气管口、雨水斗落入木条、碎石、垃圾、砂浆等,以致导致管道堵塞。轻者耗工疏通,重者凿打砼地面,返工拆除管道重新安装,这样既耗工耗料,又影响工期。有排水管道管腔内已某些堵塞,在通水试水过程中未能及时发现,投入使用后,必然浮现管道堵塞,影响顾客使用。 为了避免交叉施工中导致管道堵塞现象,在管道安装前,除应认真疏通管腔,清除杂物,合理按规范规定对的使用排水配件;安装管道时,应保证坡度,符合设计规定与规范规定及排水管口采用水泥砂浆封口等办法防止管道堵塞。 3.柔性连接铸铁管接头未留间隙 工艺规定承插口之间应留约10mm间隙,以利伸缩,操作中多忽视此点而将承插口抵死。应事先作出标记,保证留有间隙。如下图所示: 4.管道连接质量问题 管道切割不良,切口不平整,浮现歪斜、凹凸和毛刺。应按工艺规程,先将管子校平后再切割,大管子要划好切割线。切割后要清除毛刺,内径因挤压变小时要做削磨解决。 丝口不良,浮现歪丝、乱丝或崩丝;丝口过紧、过松,影响连接严密;连接后留出外露丝口太少,一旋究竟,以致漏水时无旋紧余地。此类错误必要按操作工艺规定加以纠正。 5.塑料管与铸铁管混用问题 塑料管与铸铁管混用时,需用转换接头连接。排水管接口质量差,不按规定作渗漏实验,致使污水渗漏危害环境及地下设施和基本构造。 五、成品保护 1.未安装铸铁管需存储在库房中,分类码放,并有专人看护,库房需防雨防风防水; 2.搬运过程中,需轻拿轻放,特别注意铸铁管两端法兰压盖接口; 3.管道在吊装过程中需要至少双人操作,防止掉落损坏管材; 4.安装完毕后,要对地漏口、清扫口等位置进行封堵,防止管道堵塞; 5.安装完毕后,要用塑料薄膜将管道所有裹上,避免遭到二次污染; 6.管道吊装完毕后,不可以在官道上踩踏作业; 六、应注意安全问题 1.使用电锤在顶板钻孔作业时要佩戴护目镜; 2.加工预制管道时切割砂轮锯需注意防护,开关及断路器完好,检查导线与否漏电; 3.高处施工时必要系好安全带; 4.严格遵守《安全技术交底》及有关操作规程有关规定。 七、防腐及油漆 1.排水铸铁管刷防锈漆两道,再刷灰色调和漆两道。 2.埋地铸铁管;外壁刷冷底子油一道,石油沥青两道。 技术负责人: 交底人: 接交人:
展开阅读全文

开通  VIP会员、SVIP会员  优惠大
下载10份以上建议开通VIP会员
下载20份以上建议开通SVIP会员


开通VIP      成为共赢上传

当前位置:首页 > 品牌综合 > 技术交底/工艺/施工标准

移动网页_全站_页脚广告1

关于我们      便捷服务       自信AI       AI导航        抽奖活动

©2010-2026 宁波自信网络信息技术有限公司  版权所有

客服电话:0574-28810668  投诉电话:18658249818

gongan.png浙公网安备33021202000488号   

icp.png浙ICP备2021020529号-1  |  浙B2-20240490  

关注我们 :微信公众号    抖音    微博    LOFTER 

客服