收藏 分销(赏)

计算机管理规定.doc

上传人:天**** 文档编号:2685654 上传时间:2024-06-04 格式:DOC 页数:1 大小:23.54KB 下载积分:5 金币
下载 相关 举报
计算机管理规定.doc_第1页
第1页 / 共1页
本文档共1页,全文阅读请下载到手机保存,查看更方便
资源描述
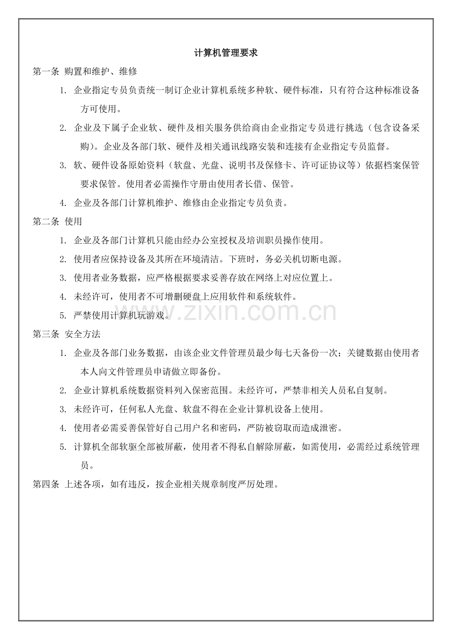
计算机管理要求 第一条 购置和维护、维修 1. 企业指定专员负责统一制订企业计算机系统多种软、硬件标准,只有符合这种标准设备方可使用。 2. 企业及下属子企业软、硬件及相关服务供给商由企业指定专员进行挑选(包含设备采购)。企业及各部门软、硬件及相关通讯线路安装和连接有企业指定专员监督。 3. 软、硬件设备原始资料(软盘、光盘、说明书及保修卡、许可证协议等)依据档案保管要求保管。使用者必需操作守册由使用者长借、保管。 4. 企业及各部门计算机维护、维修由企业指定专员负责。 第二条 使用 1. 企业及各部门计算机只能由经办公室授权及培训职员操作使用。 2. 使用者应保持设备及其所在环境清洁。下班时,务必关机切断电源。 3. 使用者业务数据,应严格根据要求妥善存放在网络上对应位置上。 4. 未经许可,使用者不可增删硬盘上应用软件和系统软件。 5. 严禁使用计算机玩游戏。 第三条 安全方法 1. 企业及各部门业务数据,由该企业文件管理员最少每七天备份一次;关键数据由使用者本人向文件管理员申请做立即备份。 2. 企业计算机系统数据资料列入保密范围。未经许可,严禁非相关人员私自复制。 3. 未经许可,任何私人光盘、软盘不得在企业计算机设备上使用。 4. 使用者必需妥善保管好自己用户名和密码,严防被窃取而造成泄密。 5. 计算机全部软驱全部被屏蔽,使用者不得私自解除屏蔽,如需使用,必需经过系统管理员。 第四条 上述各项,如有违反,按企业相关规章制度严厉处理。
展开阅读全文

开通  VIP会员、SVIP会员  优惠大
下载10份以上建议开通VIP会员
下载20份以上建议开通SVIP会员


开通VIP      成为共赢上传

当前位置:首页 > 应用文书 > 规章制度

移动网页_全站_页脚广告1

关于我们      便捷服务       自信AI       AI导航        抽奖活动

©2010-2026 宁波自信网络信息技术有限公司  版权所有

客服电话:0574-28810668  投诉电话:18658249818

gongan.png浙公网安备33021202000488号   

icp.png浙ICP备2021020529号-1  |  浙B2-20240490  

关注我们 :微信公众号    抖音    微博    LOFTER 

客服