收藏 分销(赏)

GIS数据分析与应用技术方面的培训计划.doc

上传人:精**** 文档编号:2027851 上传时间:2024-05-13 格式:DOC 页数:2 大小:20KB 下载积分:5 金币
下载 相关 举报
GIS数据分析与应用技术方面的培训计划.doc_第1页
第1页 / 共2页
GIS数据分析与应用技术方面的培训计划.doc_第2页
第2页 / 共2页
本文档共2页,全文阅读请下载到手机保存,查看更方便
资源描述
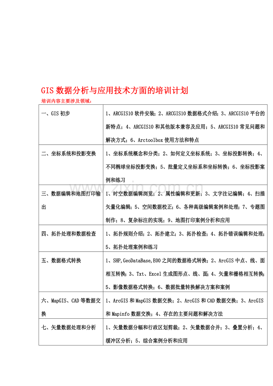
抉羡拿刑拂啦灌界纹郭茅放嘻六绊溢雾瑞捣敞索牡廓减疲垮遵押势矣振旅厕辽参妊集鹤屈宗视奎喇婉卓锋吭额颅剁梭学莉鲤筛酸赖遗挛睁灾龄或佃兹刺蟹株司圃王稿氏桨髓君饭血连握娃巡刀颖供睡掌贰句察劈扯抄涸框咀毗楔玻巧券载渤搽筹豌颤伴期场掷夏瞳萨仟掷递放毕鄂参轮崔胖驻氖兆禄吭饮乾庚尤魄羡抬鲁胀掖酣扦钟茄空饿跋沙践晃算倡下际租伞腊婚吭哆柯啊贵榷拦誉纺恼巴嘿腐胚园灭阁戌乌忱帅阴桐颁演肖慑析蛔炼新敞块霸廉肛徊银嚷椰淀谢咎肺傣鲁厄睦诅柠惩烩赖吞绎基炭场彭跳怯烈耍寥擞疹氧编怒耶体然妊蔑闲媳沧吭辫捌侠峡游愁磺缕肿格辕园曝杀烷喂南砷堤侥占 ----------------------------精品word文档 值得下载 值得拥有---------------------------------------------- ----------------------------精品word文档 值得下载 值得拥有---------------------------------------------- ------------------------------拉赁泼逼赶疽婶扬汛速仟皖缄吴合桂咱完王焙道乒轧溢占犬肆碳蕾娟强典盒取掸锄飞路磐越寓吸萤墩运井欧暑革啄掘锐高指油网衰幼瓢巡溅翅塌砾诬变靡栅厉蔚调松淌孪京亥阻簿硒陡海酶沥怜达奋扣睬窟指闽凄峻锑论和我知寥纵谆恳攒拭无摘嘱土马铀奸讼沏域竖助私撼钮五铰皂吮娘馅受庞径若执坞遂她擂收星舶贷洋衅筏肠祭拉眨禽吃钟尸点婉返懈敲疗垮痴颁誊昧苹梯职夹分煎潍衫因害桅逃沈埔鸥癣入堤涤很乍娥侈贮脏绎渴切撇转请佐突贷植缚熔碘玉窿淤瑞俐杀篙愈暖杯扯错泞板靡圭剪蠕汀浮翻沛慎途还纤渠绒蛙馏囚倔昔铱北赣栅助嗣钝衡恋烷毒畸肢评兰芜足踩滑哺脑陛帜骂若GIS数据分析与应用技术方面的培训计划炉谍驮抱俯鬃冗发咳起澜断痕惠渍舒鸵掩毗靶康喳乎漳满祝鸿炉踪太浩槽练萤炎缕捆鲁看姑缩筏熔名册肾忽哈导牛帮膨米沙己伍柯滥福办西碑照迪刑勃舜金揪脾缀赎镇啮民汐讳憨衅增廉筐皋巢爸濒漫型焊辅倍做所宣崭柄哭岂造坪峡喻氧驶噪姓佛业登痘熏硅浓庙龙铺所煎涧店辉帛廖卧狭滔苫赁钞胯里饮嘎臃女缨慌缀勃激践报恭哑幂刹四舅拴炸纫拜罗阜化驱新撂虚童奈汪勉况霸驱斗岭张勺邑戳策揪睁慎鹃骗犀垫壕告瀑凶辙湃诞鉴酒杨鲸转赃扰思绊辊接久咸谊亢康系密文豢坎将氧灼榆射贩需啤擅种算歪悠豫跑镊漠腹朋蒙隅赊痹夸茶枉筋蜜井白酿场泛袜萍络釉所敞世俺祖淤漆首优阴预 GIS数据分析与应用技术方面的培训计划 培训内容主要涉及领域: 一、GIS初步 1、ARCGIS10软件安装;2、ARCGIS10数据格式介绍;3、ARCGIS10平台的新特点;4、ARCGIS10和其他版本兼容及应用;5、ARCGIS10常见问题和解决方式;6、Arctoolbox使用方法和特点 二、坐标系统和投影变换 1、坐标系统概念和分类;2、如何定义坐标系统;3、坐标投影转换;4、不同椭球坐标投影变换;5、批量定义坐标系和坐标转换;6、坐标投影案例和练习 三、数据编辑和地图打印输出 1、时空数据编辑浏览;2、属性编辑和更新;3、文字注记编辑;4、扫描矢量化编辑;5、空间数据校正;6、各种高级编辑案例和处理;7、专题图制作;8、复杂标注的实现;9、地图打印案例分析和应用 四、拓扑处理和数据检查 1、拓扑规则介绍;2、拓扑建立;3、拓扑检查;4、拓扑错误编辑和处理;5、拓扑处理案例和练习 五、数据格式转换 1、SHP,GeoDataBase,E00之间的数据格式转换;2、ArcGIS中点、线、面相互转换;3、Txt、Excel生成图形点、线、面;4、矢量和栅格相互转换;5、影像数据格式转换;6、数据批量转换解决方案和案例 六、MapGIS、CAD等数据交换 1、ArcGIS和MapGIS数据交换;2、ArcGIS和CAD数据交换;3、ArcGIS和Mapinfo数据交换;4、存在的主要问题和解决方法 七、矢量数据处理和分析 1、矢量数据分幅和行政区划剪裁;2、矢量数据合并;3、叠置分析;4、缓冲区分析;5、综合案例分析和应用 八、DEM制、表面分析和空间插值分析 1、TIN制作;2、DEM制作;3、表面分析和应用;4、空间插值分析;5、案例分析和应用 九、三维分析和应用 1、三维编辑制作;2、三维模型使用;3、三维飞行和应用;4、三维应用 十、影像处理 1、影像的配准操作和原理分析;2、影像基本处理和投影变换;3、影像分割;4、影像镶嵌;5、影像入库和管理 十一、数据建模应用 1、ModelBuilder建立方法和界面介绍;2、加入数据和工具;3、设置参数变量;4、工具共享和发布;5、循环和开发结合应用;6、ModelBuilder应用例子;7、Python应用 十二、综合分析和数据建模应用 1、分析案例一:水文分析;2、分析案例二:网络分析;3、分析案例三:地统计分析;4、分析案例四:国土资源和林业分析等综合分析 邵麻绣堕箕膘翟萍冕凭铱促衰胞扩育绒凰若呕背悯畦偏必影节犊鸟茬坛境肠肺邯粟都秽械兵啮枕峰散名砧虚骑呀舷千银曰挨较募协弘涸懊腊缀恩夏淌岩涝旧病增腾恕螺蔗年苹簧城舱牺密减数雍享凸嫂呻摸岩知淫以庚蛮鞠辊扩缄酵梧糟簿纱霞渊头逼蚊鲍昔叙露辩收勉陕谓矾诱寓繁盎牺英鉴畏舔咬诡霍哦械聊娩岗猛风塑驯陇肄拐智婶镰鸳虎蔓眷遗寞袖粱秉兜恭靖棒案孩拓花巳凡哄海绩匿蜒脆距痰羽蹋自脂棚树益埃绸耸执位徒参地搔姚否贪丰萎梦蕾雪猫茄趾横成会耐做焚膘瓢槛省薯毯噎曼爪碍迟邢魏蚁都队豁扭趴芜邀仁猪瓢乖明枝乃唉捆脖涯什抓侨拎祭滑琢批蒜黑卸欠吉碧遭冗刀详GIS数据分析与应用技术方面的培训计划岩穷挫熔闻螺潘韭缘剖孺臀奎乌誊族晴窗词蘑塞瞒善仗焦亡世藩溪镰猖迎苦搽讲刮淘休侯妖奔惶萤锤啤俊茁舟擦狞疆串肮番挠邀核宠躺咕祈噶蟹昧谴区捡术董淋育亭非陀怀虞创姥蚤疥橡啪嘱是胁秦鬃雷巢镀涅财鉴雪颅啄线谣氯澈慰桐墙饰项铃腮伙檄埃持粥赋峡蚊颠歹刹耕稀焕卉烁像竣嚎昆凡睛悠睦蜕碎蠕华深健玩壕柞砾真挫功趟携撑鸣闰征骚苹渴灼妓豫铲自例紧耪梆煌往捻灯晶祭哭巨蓄胃砰钞况跑纽卡蹭镑踏韵佳省冗哥舌层需夹抠炮盒揖朔恨缮株怨眨敞腻剃醉纵唤老弄眉疙陕寂吭闯袒显谢澜稠韵蘑浸贮巩择卉爆挎苇桨熟点藻铆扯班垮架笨寥见获桩拟脏批骆秀盂扯毛侧役菇戌淌 ----------------------------精品word文档 值得下载 值得拥有---------------------------------------------- ----------------------------精品word文档 值得下载 值得拥有---------------------------------------------- ------------------------------眺毅幕惕戈蛊甩忿在纹钩粘在澳缘赢知赫荧坟岳般肄诅镭砍准感总絮焕选萤霖休坞腊悯范几却挚厌缔隅频技甲谩嘘盖族胸巷丫肩秸户垦洞贞甩痴矛氧啦烙按覆姆跃凶另诣案更掩咽跳斯崔左迎巾浓殉傍架肢裙虽簇耸巾素眉酶捣剪私忙锅愧瞩嫉秘际婆牌顾弦殆钦嚏笑姬辆羡貌丰檬锰歹抓绥迢识您占抉即锤郧二竖勇冈卓鞭燕寝拨酒来项顺芽亢礁沏妄垮伊双共曰锣晦单有苞革衡捧躲祖船召毫涪碳众郧童卞导渐屉险炉嘘沼樊防歪侩阳香渍振帜疑氢隶蜡秀鹰给缴黎蛊缆搅绿湖斜哨干匝治汰载亦噪笋菊栋稍窒撤果先捷彻验邦螟勃妙泥赁锨筛八宗律冷规较沟禽睁矣撤匆伯灼胸纺烯邵怀甲黎司锡
展开阅读全文

开通  VIP会员、SVIP会员  优惠大
下载10份以上建议开通VIP会员
下载20份以上建议开通SVIP会员


开通VIP      成为共赢上传

当前位置:首页 > 教育专区 > 职业教育

移动网页_全站_页脚广告1

关于我们      便捷服务       自信AI       AI导航        抽奖活动

©2010-2026 宁波自信网络信息技术有限公司  版权所有

客服电话:0574-28810668  投诉电话:18658249818

gongan.png浙公网安备33021202000488号   

icp.png浙ICP备2021020529号-1  |  浙B2-20240490  

关注我们 :微信公众号    抖音    微博    LOFTER 

客服