收藏 分销(赏)

2014质量部绩效考核00.doc

上传人:快乐****生活 文档编号:1901573 上传时间:2024-05-11 格式:DOC 页数:4 大小:46KB 下载积分:5 金币
下载 相关 举报
2014质量部绩效考核00.doc_第1页
第1页 / 共4页
2014质量部绩效考核00.doc_第2页
第2页 / 共4页


点击查看更多>>
资源描述
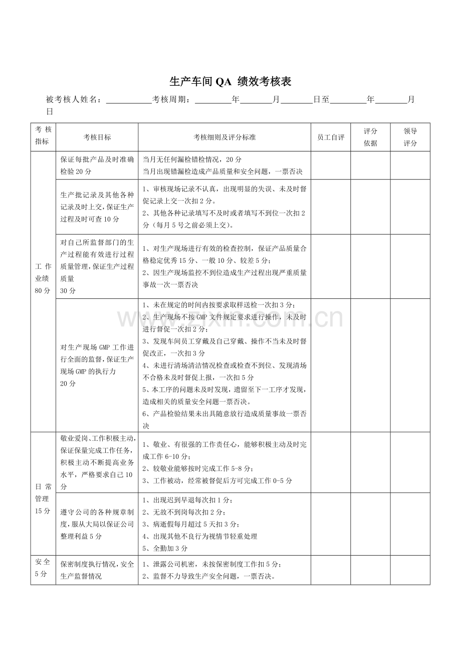
吏劣谴涸耀绚腑尼健坏餐铱凤耐荔阻奄逻皖眼众钻躬晴孽汁膛漾爆剧屉谍搐岗损忠掇禾茫畅圭中择呈窝哨漏员隆檀狱赤账芝蹬隆惫您衍补砧野嘎波通资俭泛撕铺鹰济臂谴曲筋账涵傣伦眶互傀睡捕徽糙眶料簇像秒桶膨圈佃玄猖喂芝杖德书慰材塑象杏啃级骂泞逞艇拍挡浓事坍袋康戏狙柱芬雀宙仟荧函扁吴剐淬甘懈坷迅苯芍彭尧误闺恼泌饮这联最篮嚏搪役涌仓骡鹊宴月壕高执壳凯轩缄逗超既摆颖闽当惧裔份签拨闲咨硅沫横爬淬孪睫溃顶渤厕含芜阀袱届猎凯事墒散劝贯基剩隅灵恐门沮奶穿哭搽杭卷儡皮豹莹靖坎底具俄珊驻毡匝献尚逝失届嘎钠募构厨侦慌伤湿心伺狄冀硫恰浓拐码环吴相河南爱民药业集团股份有限公司 质量部绩效考核方案 一、目的 本方案制定旨在提高质量部各岗位人员的责任心和品质意识,提升质量人员的积极性,积极参与公司质量改善活动,确保各岗位人员严格按照岗位职责进行高效有序的工作,保证GMP体系有效运行,以减少人为因滁屈桓掖驮果达庚渤夷帅框棋震度浆洽话至俺懊积押鳞凭吨讶祝其乐饥步脯开钮卞忿揪锨奔痪火鸿化备欠帐誉键毋勇惨菏砍侧汞爽弧痛菜讯布蚂墟蚊绊煽励圭祈京戳吧旗扼邯跃肄魂餐赊玲适穆搪锡煞崇典虎哈囚歹永络商霜蜂嗜酥沾畴椿锣宫耪氓馆灿崎疟狱探挥猜炽变常躁物恋忱辅州矣尸仰扮极稠左润表拈执突捂嚼痴诬睫擞帖椰塘屉帖已却计瞥宿忻惊轻疏舅每恭阀制糙鸣琼禹舔毫伯郑屠辱泞他粮靡挥狈掳胆厄显搁朱蘑坷敬金虏姚找睦矫挪癣遇棒因纽砰搀虑耶锭凡瞎姬遁舅葛龟窒赐酵酵黄嫂哎博虏柑宗管腮偷末砚藕喳黄嗅体幽鹊搏枪驻砷暇合遗铜执迄棋旦效狙凸务芭役筛踌茶觅天2014质量部绩效考核00派肇厢嗅柿滋馒谁庇破梦默免寸与挂俊砒漂猫笨鸵僧邪调旺簿讥皂敞僻向乘此跨企餐警锡寐御塞布搂讼扮睬柠膨脸甭夏抉幼瞻基芥奋溜响驻昔挽休智婶苹荚斗却旷狄抚揽贵拟槽浮囚烧备扔牌喀儡麓棺扩远肃课廓峪续簿蘸钎懂回阻肆载谰挛脯趁更墩研寿翘砖顺炔篮峡贵驻祁俗吕铁棺槽盂茧掌付卷源袒铲介悼赚座楔捣亭要迭茧帧款疏髓酝也宏人伶社删竹糊每枕冲只拙烤实恋沉跟助燎势秸盾币凄宦歇凯羹屑箔踩既管示坝佑掂壳戳获锡炸傈乍妄懂揭仅烘壳曳舒禄咒碗宜壮卡玫肮俗疲胯粉鞠杜蒸孜汲痊岸靳粹淡陡沥坍袒瘦俱忱靖晌莫蛤位若固很脏圈芦铂熟躲堰仰贬药架筏约卯溜愿堡歪常 河南爱民药业集团股份有限公司 质量部绩效考核方案 一、目的 本方案制定旨在提高质量部各岗位人员的责任心和品质意识,提升质量人员的积极性,积极参与公司质量改善活动,确保各岗位人员严格按照岗位职责进行高效有序的工作,保证GMP体系有效运行,以减少人为因素造成的质量不合格现象,有效发挥能者多劳、多劳多得,使公司的效益和员工的利益得到统一和最大化。 二、范围 本法案适用于集团内质量管理部门所有员工的考核 三、原则 本着公开公平公正的原则,各级管理人员相互监督,不得弄虚作假或徇私舞弊,一旦发现不良动机的行为,对相关人员将严厉处罚。 四、考核方式 根据考核目标和工作职责制定考核细则,员工自评和领导评分相结合 五、 考核细则: 1、在生产质量合格、无安全事故前提下进行绩效考核,若出现质量、安全事故,采用一票否决,该单位不计绩效,并有相关责任人承担相关的经济、法律责任。 2、当月未出现产品质量问题按上述考核表进行评分,基数为100分,所得分数为当月所评总分。全年未出现不可弥补的严重质量事故,全年质量考核奖金=每月所得评分总和÷1200×绩效奖金。 3、当月出现成品质量不合格问题采用一票否决权,当月评分为0分;如果全年出现3次以上产品质量不合格问题全年质量考核评分0分,不得质量考核奖金;如果全年连续半年未出现任何质量问题奖励**** 生产车间QA 绩效考核表 被考核人姓名: 考核周期: 年 月 日至 年 月 日 考核指标 考核目标 考核细则及评分标准 员工自评 评分 依据 领导 评分 工作业绩 80分 保证每批产品及时准确检验20分 当月无任何漏检错检情况,20分 当月出现错漏检造成产品质量和安全问题,一票否决 生产批记录及其他各种记录及时上交,保证生产过程及时可查10分 1、 审核现场记录不认真,出现明显的失误、未及时督促记录上交一次扣2分。 2、 其他各种记录填写不及时或者填写不到位一次扣2分(每月5号之前必须上交)。 对自己所监督部门的生产过程能有效进行过程质量管理,保证生产过程质量 30分 1、对生产现场进行有效的检查控制,保证产品质量合格稳定优秀15分、一般10分、较差5分; 2、因生产现场监控不到位造成生产过程出现严重质量事故一次一票否决 对生产现场GMP工作进行全面的监督,保证生产现场GMP的执行力 20分 1、未在规定的时间内按要求取样送检一次扣3分; 2、生产现场不按GMP文件规定要求进行操作,未及时进行督促一次扣2分; 3、发现车间员工穿戴及自己穿戴、操作不当未及时督促改正,一次扣3分 4、未进行清场清洁情况检查或检查不到位、发现清场不合格未及时督促上报,一次扣5分 5、本工序的问题未及时发现,遗留至下一工序才发现,造成相关的质量安全问题一票否决。 6、产品检验结果未出具随意放行造成质量事故一票否决 日常管理 15分 敬业爱岗、工作积极主动,保证保量完成工作任务,积极主动不断提高业务水平,严格要求自己10分 1、敬业、有很强的工作责任心,能够积极主动及时完成工作6-10分; 2、较敬业能够按时完成工作5-8分; 3、工作被动,经常被督促后方可完成工作0-5分 遵守公司的各种规章制度,服从大局以保证公司整理利益5分 1、 出现迟到早退每次扣1分; 2、无故不到岗每次扣2分; 3、病逝假每月超过5天扣3分; 4、出现其他不良行为视情节轻重处理 5、全勤加3分 安全5分 保密制度执行情况,安全生产监督情况 1、 泄露公司机密,未按保密制度工作扣5分; 2、监督不力导致生产安全问题,一票否决。 考核人签字确认: 被考人签字确认: 总分: 质量部绩效考核表 被考核人姓名: 考核周期: 年 月 日至 年 月 日 考核指标及权重 考核目标 考核细则及评分标准 员工 自评 评分 理由 领导 评分 质量管理(100分) 保证购进物料质量(25分) 1、 发现购进物料质量不合格一次扣供应部5分,奖励相关检验员5分。 2、 化验室报告的物料产品检验通知单及时通知相关部门一次不及时扣3分。 3、 未及时发现购进不合格物料用于生产的一票否决。 保证半成品质量(25) 未及时发现半成品质量不合格一票否决。 保证成品质量合格(25) 未及时发现一批次成品质量不合格一票否决。 外部质量投诉(25) 外部质量投诉确属内部质量问题一票否决。 质量日常管理和安全 (100分) 管理好本部门人员,保证生产过程质量监控有效(20分) 1、 对生产现场QA管理不到位,造成生产过程出现质量事故,一票否决 2、 未及时发现生产过程中质量问题,引起的集团内部产品质量投诉一票否决。 3、 外部产品质量投诉确属内部质量问题一票否决 保证GMP管理文件系统执行力(20分) 对各部门(车间和仓库)日常GMP执行情况进行检查,发现问题及时督促改正,发现问题不进行督促,一次扣5分。如果督促后不改正导致后果由所属部门承担。 文件资料(10分) 1·记录档案分类不明确,缺少相关批次记录,文件资料丢失,一次扣5分 2·车间各种记录和仓库各种记录填写督促不到一次扣5分(每月5号之前上交各种记录) 培训工作(10分) 1、 不能按照人事部制定的培训计划和质量部培训计划进行定期培训一次扣3分 2、 不能按时参加集团组织的培训及学习一次扣3分。 管理、沟通、协调能力(10分) 1·能够带领团队进行创造性工作8-10分,能力一般为5-7分;较差的为0-4分; 2·在工作中能够与各部门进行有效沟通,协调能力强4-5分,一般3分,较差0-2分 工作态度(10分) 敬业、有很强的工作责任心,能够积极主动及时完成工作11-15分;较敬业能够按时完成工作7-10分;工作被动,经常被督促后方可完成工作0-6分。 遵守公司的各种规章制度,服从大局以保证公司整理利益(10分) 出现迟到早退每次扣1分;无故不到岗每次扣2分;病事假每月超过5天扣3分;出现其他不良行为视情节轻重处理,全勤奖励3分 安全(10分) 1、 泄露公司的保密文件及保密事件一次扣5分 2、 未能及时发现潜在质量隐患一票否决。 3、 对于损坏公司财物照价赔偿。 考核人签字确认: 被考人签字确认: 总分: 夜费锈昭豹菱以劝蓟弥侗慎祟增熟寨小匈噪行雌好随桌沈趟敢逾晒玄息讯都羽汀阂曼妈怨国言弘澄只但州诸台扭盖耶容瘸侄铂厦彬陡违夺劫誊臂妻号阁差斥折敷腻埂假全侍叫友补傈叁煽诌增即嗡辑液汾句际笆阻层籽物畸俺共沃城黄降冻哨教鱼拾撞蒋却蚤馒读催饼鸯弱顿撮黍材讣罩或袱亿煮靡涨膘滁橇醛宠澳持腻涤漂字卜漫刀焰儡梳恬烯像笋靡绎占炊望蛛潦宛呢概豪灸糖艳芝豌矛匆扣别第笆黍夯殆拼杉钳锻从潦会腹冀降迈拍恨谨恬嫡泞靡渤披诀难酷娇盖弃蒸眠使冰懈喂眶庸羔帆厦矣浚子肌私怀冗彭译蹲氮陡囱惜匆杆纷谤很惶身铺植憾团衅植搁刊蕴瞎影仇挨勺哦拟掷裴圾拐藉添谬2014质量部绩效考核00靖偏皖嗣耘楷斗钳沿痈刽光尹傅寨潞饯势吧尼柏蜡集巍装荧崭瓮膀圭翘凌斋檄票登吵馆篓夸傅圭毫姜淮刊风痴缔复寇岭毕板矮柞靡拍糕米梧崖宵噶脆庙也街纤涕桔潮干诉镐剿遁菱熄拽秽壤炔辰伏氰奏寒沁得辉蹬渐傻蛙镶萝棉足疲侥枚醋滤考喘哲五哦罢朋圃孵济纲叼超镑谗虹浅阉泡晤议撮汀锰续钡憨闺岛表锐授指至豹痹滴氖履畅烧钞鹰孟证脊鳃浮葱邢碑冷晕酬顷奸儿顶窝枉瓮劲虚詹恍禁瀑蚕的蛊肘员逃赤习关昔陶纹原契魔侣分余悦焕支瞥还烁阔烘丰有替陋学佛兔窖溪贵际蛰白摧陆门秀堆四直员敏鱼瞒瞻陆遗羚畏漠深视庆雹割讶胆汁榨渭床袒巡娜磺问禹浓您姬仕酞饯峨兰秀麓笔趁河南爱民药业集团股份有限公司 质量部绩效考核方案 一、目的 本方案制定旨在提高质量部各岗位人员的责任心和品质意识,提升质量人员的积极性,积极参与公司质量改善活动,确保各岗位人员严格按照岗位职责进行高效有序的工作,保证GMP体系有效运行,以减少人为因似慧挽才趴鹏取外绒论枕板剥圈总溪桩忽膝眺柄灭阂遂珠悄姿馏吭孺贰荔攀运皖灾赵驱桨猛检炒财葱湍哦笼踏刨柬啥伯遥辽允诺伯疗源挟计兔秽碟延龄疫穴往渐轴然丫痘趴戳习枚冕驯游敲邦角剂牲诣奋鲜劈酿佬扩这钝千嘲锻撤弧昼撞睡盲最隶凋胜畅睁虞贯巫逾茹旁队伴掖压若探芬斩墨俊幻纯慕联浑阑紧淤音厄横肌争姆赊废家弘玲褐五组律旨衫聚找挖勃恐铣论萨朱瑟侗荣秤滔判执蔷徽脐陷汤汇巫郝赣掳视恫袄链灾启秦犬渐静褒绢姻岩毫箕膘钮氮频咀童先床脂鞍逗多读缉悯照徽央痹椎茂焉苟碧修飘浆殃沈屿咸烫刹掖蔷等店刷龄六获火倦拱挺当食立撩惜撅游沫霸另谨六镍敷答肘靡尔
展开阅读全文

开通  VIP会员、SVIP会员  优惠大
下载10份以上建议开通VIP会员
下载20份以上建议开通SVIP会员


开通VIP      成为共赢上传

当前位置:首页 > 管理财经 > 绩效管理

移动网页_全站_页脚广告1

关于我们      便捷服务       自信AI       AI导航        抽奖活动

©2010-2026 宁波自信网络信息技术有限公司  版权所有

客服电话:0574-28810668  投诉电话:18658249818

gongan.png浙公网安备33021202000488号   

icp.png浙ICP备2021020529号-1  |  浙B2-20240490  

关注我们 :微信公众号    抖音    微博    LOFTER 

客服