收藏 分销(赏)

2018年护士长周计划月计划1.doc

上传人:w****g 文档编号:1881882 上传时间:2024-05-11 格式:DOC 页数:3 大小:75KB 下载积分:5 金币
下载 相关 举报
2018年护士长周计划月计划1.doc_第1页
第1页 / 共3页
2018年护士长周计划月计划1.doc_第2页
第2页 / 共3页


点击查看更多>>
资源描述
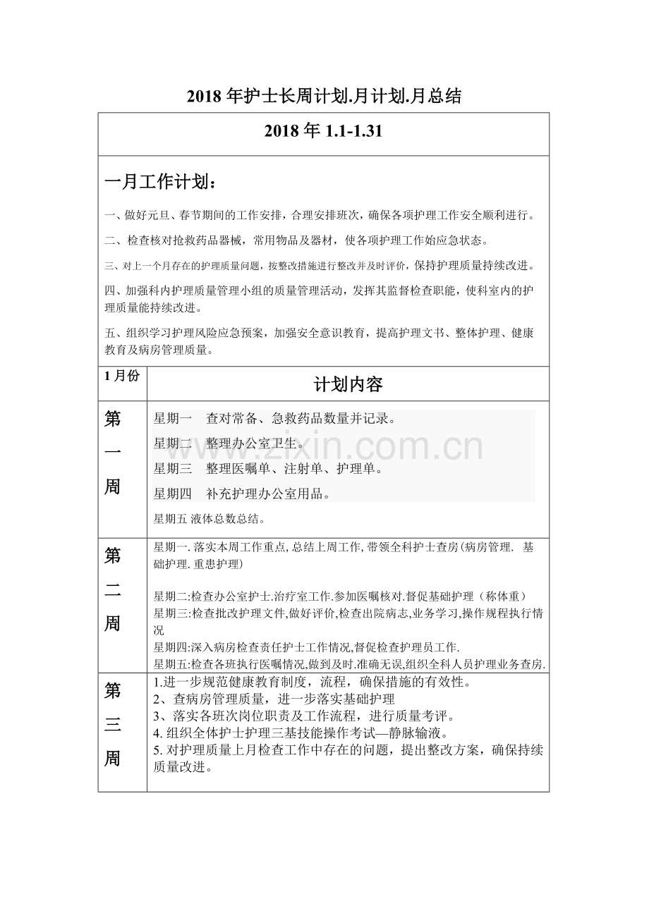
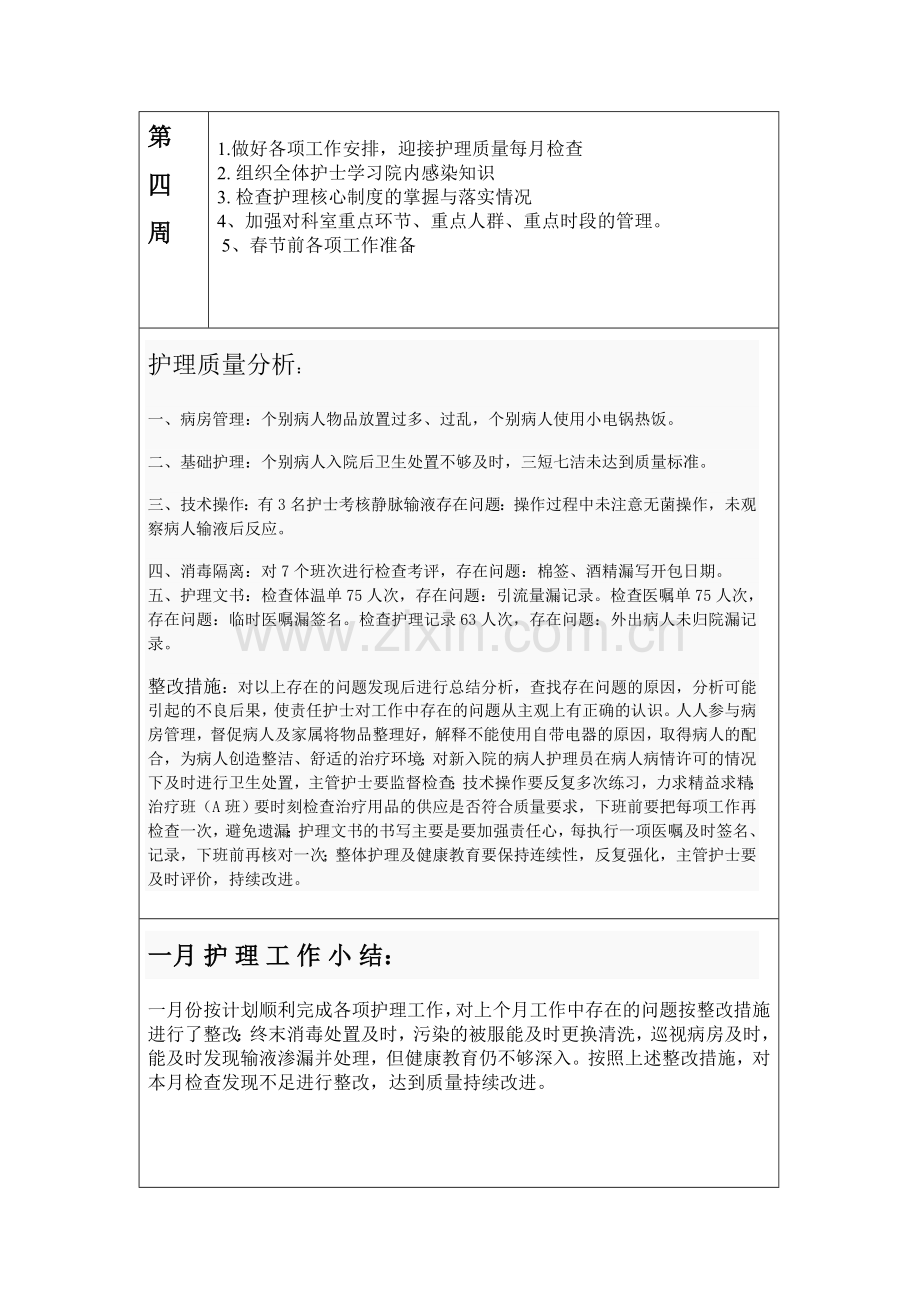
2018年护士长周计划.月计划.月总结 2018年1.1-1.31 一月工作计划: 一、做好元旦、春节期间的工作安排,合理安排班次,确保各项护理工作安全顺利进行。 二、检查核对抢救药品器械,常用物品及器材,使各项护理工作始应急状态。 三、对上一个月存在的护理质量问题,按整改措施进行整改并及时评价,保持护理质量持续改进。 四、加强科内护理质量管理小组的质量管理活动,发挥其监督检查职能,使科室内的护理质量能持续改进。 五、组织学习护理风险应急预案,加强安全意识教育,提高护理文书、整体护理、健康教育及病房管理质量。 1月份 计划内容 第 一 周 星期一 查对常备、急救药品数量并记录。 星期二 整理办公室卫生。 星期三 整理医嘱单、注射单、护理单。 星期四 补充护理办公室用品。 星期五 液体总数总结。 第 二 周 星期一.落实本周工作重点,总结上周工作,带领全科护士查房(病房管理. 基础护理.重患护理) 星期二:检查办公室护士.治疗室工作.参加医嘱核对.督促基础护理(称体重) 星期三:检查批改护理文件,做好评价,检查出院病志,业务学习,操作规程执行情况 星期四:深入病房检查责任护士工作情况,督促检查护理员工作. 星期五:检查各班执行医嘱情况,做到及时.准确无误,组织全科人员护理业务查房. 第 三 周 1.进一步规范健康教育制度,流程,确保措施的有效性。 2、查病房管理质量,进一步落实基础护理       3、落实各班次岗位职责及工作流程,进行质量考评。 4. 组织全体护士护理三基技能操作考试—静脉输液。 5. 对护理质量上月检查工作中存在的问题,提出整改方案,确保持续质量改进。 第 四 周 1.做好各项工作安排,迎接护理质量每月检查 2. 组织全体护士学习院内感染知识 3. 检查护理核心制度的掌握与落实情况 4、加强对科室重点环节、重点人群、重点时段的管理。  5、春节前各项工作准备 护理质量分析: 一、病房管理:个别病人物品放置过多、过乱,个别病人使用小电锅热饭。 二、基础护理:个别病人入院后卫生处置不够及时,三短七洁未达到质量标准。 三、技术操作:有3名护士考核静脉输液存在问题:操作过程中未注意无菌操作,未观察病人输液后反应。 四、消毒隔离:对7个班次进行检查考评,存在问题:棉签、酒精漏写开包日期。 五、护理文书:检查体温单75人次,存在问题:引流量漏记录。检查医嘱单75人次,存在问题:临时医嘱漏签名。检查护理记录63人次,存在问题:外出病人未归院漏记录。 整改措施:对以上存在的问题发现后进行总结分析,查找存在问题的原因,分析可能引起的不良后果,使责任护士对工作中存在的问题从主观上有正确的认识。人人参与病房管理,督促病人及家属将物品整理好,解释不能使用自带电器的原因,取得病人的配合,为病人创造整洁、舒适的治疗环境;对新入院的病人护理员在病人病情许可的情况下及时进行卫生处置,主管护士要监督检查;技术操作要反复多次练习,力求精益求精;治疗班(A班)要时刻检查治疗用品的供应是否符合质量要求,下班前要把每项工作再检查一次,避免遗漏;护理文书的书写主要是要加强责任心,每执行一项医嘱及时签名、记录,下班前再核对一次;整体护理及健康教育要保持连续性,反复强化,主管护士要及时评价,持续改进。 一月 护 理 工 作 小 结: 一月份按计划顺利完成各项护理工作,对上个月工作中存在的问题按整改措施进行了整改:终末消毒处置及时,污染的被服能及时更换清洗,巡视病房及时,能及时发现输液渗漏并处理,但健康教育仍不够深入。按照上述整改措施,对本月检查发现不足进行整改,达到质量持续改进。 其中专业理论知识内容包括:保安理论知识、消防业务知识、职业道德、法律常识、保安礼仪、救护知识。作技能训练内容包括:岗位操作指引、勤务技能、消防技能、军事技能。 二.培训的及要求培训目的 安全生产目标责任书 为了进一步落实安全生产责任制,做到“责、权、利”相结合,根据我公司2015年度安全生产目标的内容,现与财务部签订如下安全生产目标: 一、目标值: 1、全年人身死亡事故为零,重伤事故为零,轻伤人数为零。 2、现金安全保管,不发生盗窃事故。 3、每月足额提取安全生产费用,保障安全生产投入资金的到位。 4、安全培训合格率为100%。 二、本单位安全工作上必须做到以下内容: 1、对本单位的安全生产负直接领导责任,必须模范遵守公司的各项安全管理制度,不发布与公司安全管理制度相抵触的指令,严格履行本人的安全职责,确保安全责任制在本单位全面落实,并全力支持安全工作。 2、保证公司各项安全管理制度和管理办法在本单位内全面实施,并自觉接受公司安全部门的监督和管理。 3、在确保安全的前提下组织生产,始终把安全工作放在首位,当“安全与交货期、质量”发生矛盾时,坚持安全第一的原则。 4、参加生产碰头会时,首先汇报本单位的安全生产情况和安全问题落实情况;在安排本单位生产任务时,必须安排安全工作内容,并写入记录。 5、在公司及政府的安全检查中杜绝各类违章现象。 6、组织本部门积极参加安全检查,做到有检查、有整改,记录全。 7、以身作则,不违章指挥、不违章操作。对发现的各类违章现象负有查禁的责任,同时要予以查处。 8、虚心接受员工提出的问题,杜绝不接受或盲目指挥; 9、发生事故,应立即报告主管领导,按照“四不放过”的原则召开事故分析会,提出整改措施和对责任者的处理意见,并填写事故登记表,严禁隐瞒不报或降低对责任者的处罚标准。 10、必须按规定对单位员工进行培训和新员工上岗教育; 11、严格执行公司安全生产十六项禁令,保证本单位所有人员不违章作业。 三、 安全奖惩: 1、对于全年实现安全目标的按照公司生产现场管理规定和工作说明书进行考核奖励;对于未实现安全目标的按照公司规定进行处罚。 2、每月接受主管领导指派人员对安全生产责任状的落
展开阅读全文

开通  VIP会员、SVIP会员  优惠大
下载10份以上建议开通VIP会员
下载20份以上建议开通SVIP会员


开通VIP      成为共赢上传

当前位置:首页 > 包罗万象 > 大杂烩

移动网页_全站_页脚广告1

关于我们      便捷服务       自信AI       AI导航        抽奖活动

©2010-2026 宁波自信网络信息技术有限公司  版权所有

客服电话:0574-28810668  投诉电话:18658249818

gongan.png浙公网安备33021202000488号   

icp.png浙ICP备2021020529号-1  |  浙B2-20240490  

关注我们 :微信公众号    抖音    微博    LOFTER 

客服