收藏 分销(赏)

受伤疤痕护理诊断及措施.doc

上传人:精**** 文档编号:12844326 上传时间:2025-12-15 格式:DOC 页数:6 大小:22.07KB 下载积分:6 金币
下载 相关 举报
受伤疤痕护理诊断及措施.doc_第1页
第1页 / 共6页
受伤疤痕护理诊断及措施.doc_第2页
第2页 / 共6页


点击查看更多>>
资源描述
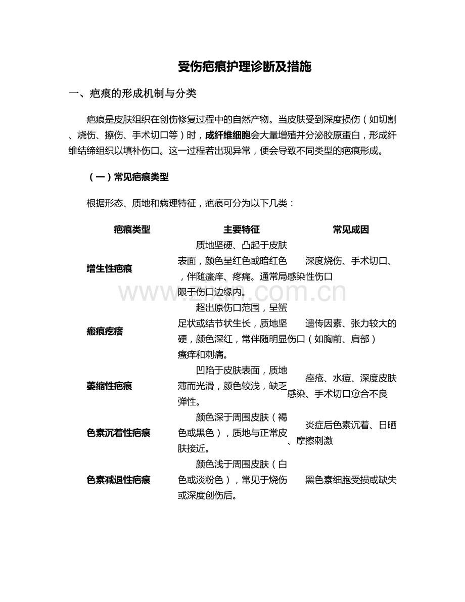
受伤疤痕护理诊断及措施 一、疤痕的形成机制与分类 疤痕是皮肤组织在创伤修复过程中的自然产物。当皮肤受到深度损伤(如切割、烧伤、擦伤、手术切口等)时,成纤维细胞会大量增殖并分泌胶原蛋白,形成纤维结缔组织以填补伤口。这一过程若出现异常,便会导致不同类型的疤痕形成。 (一)常见疤痕类型 根据形态、质地和病理特征,疤痕可分为以下几类: 疤痕类型 主要特征 常见成因 增生性疤痕 质地坚硬、凸起于皮肤表面,颜色呈红色或暗红色,伴随瘙痒、疼痛。通常局限于伤口边缘内。 深度烧伤、手术切口、感染性伤口 瘢痕疙瘩 超出原伤口范围,呈蟹足状或结节状生长,质地坚硬,颜色深红,常伴随明显瘙痒和刺痛。 遗传因素、张力较大的伤口(如胸前、肩部) 萎缩性疤痕 凹陷于皮肤表面,质地薄而光滑,颜色较浅,缺乏弹性。 痤疮、水痘、深度皮肤感染、手术切口愈合不良 色素沉着性疤痕 颜色深于周围皮肤(褐色或黑色),质地与正常皮肤接近。 炎症后色素沉着、日晒、摩擦刺激 色素减退性疤痕 颜色浅于周围皮肤(白色或淡粉色),常见于烧伤或深度创伤后。 黑色素细胞受损或缺失 二、疤痕护理的核心原则 有效的疤痕护理需遵循早期干预、持续管理、个性化方案三大原则,以最大限度减少疤痕增生、改善外观和功能。 (一)早期干预:黄金修复期的关键 疤痕形成的前6个月是干预的黄金期。此时疤痕组织尚未完全成熟,通过科学护理可显著影响其最终形态。 · 保持伤口清洁干燥:避免感染是预防严重疤痕的基础。使用无菌生理盐水清洁伤口,避免使用刺激性消毒剂(如酒精、碘酒)直接接触新鲜创面。 · 避免过度刺激:伤口愈合初期(结痂未脱落前),避免抓挠、摩擦或过早揭除痂皮,以免破坏新生组织,加重炎症反应。 · 减少张力:伤口愈合后,使用减张胶带或硅酮凝胶敷料固定伤口两侧皮肤,降低皮肤张力,预防疤痕增宽或凸起。例如,手术切口可在拆线后立即使用减张胶带,持续3-6个月。 (二)持续管理:长期护理的重要性 疤痕成熟通常需要6-12个月,部分类型(如瘢痕疙瘩)可能持续数年。在此期间,需坚持以下措施: · 防晒:紫外线会加重疤痕色素沉着,使颜色加深。外出时需涂抹**SPF30+**的广谱防晒霜,并使用物理防晒(如遮阳伞、帽子)。 · 保湿与软化:使用含有维生素E、尿囊素、芦荟等成分的保湿产品,保持疤痕组织湿润,促进软化。例如,每日涂抹2-3次保湿霜,轻轻按摩至吸收。 · 压力治疗:对于大面积烧伤或增生性疤痕,可使用弹性压力绷带或定制压力衣,通过持续施加压力(24-40mmHg)抑制成纤维细胞过度增殖,减少胶原蛋白沉积。压力治疗需每天佩戴18-23小时,持续6-12个月。 三、不同类型疤痕的针对性护理方案 (一)增生性疤痕与瘢痕疙瘩:抑制增生,软化质地 此类疤痕的核心问题是胶原过度沉积,需通过物理、药物或手术手段干预。 1. 硅酮产品:硅酮凝胶或硅酮贴是国际公认的一线治疗方法。其作用机制包括: o 水合作用:保持疤痕组织湿润,减少水分蒸发,抑制毛细血管增生。 o 压力效应:硅酮贴的轻微压力可减少胶原沉积。 o 使用方法:每日佩戴硅酮贴12-24小时,持续3-6个月。若使用凝胶,需每日涂抹2次,按摩至吸收。 2. 药物注射治疗:对于严重增生或瘢痕疙瘩,可在医生指导下注射糖皮质激素(如曲安奈德),抑制成纤维细胞活性,软化疤痕。通常每4-6周注射一次,3-5次为一个疗程。 3. 激光治疗:脉冲染料激光(PDL)可封闭疤痕内的毛细血管,减轻红肿和瘙痒;二氧化碳激光(CO₂)可磨削疤痕表面,改善平整度。 (二)萎缩性疤痕:填充凹陷,改善外观 此类疤痕的核心问题是真皮层组织缺失,需通过填充或刺激胶原再生来改善。 1. 微针治疗:通过微小针头刺激皮肤,激活成纤维细胞,促进胶原蛋白和弹性纤维再生,逐渐填充凹陷。通常每4-6周治疗一次,3-5次可见明显效果。 2. 填充剂注射:使用透明质酸(玻尿酸)或自体脂肪填充凹陷处,快速改善外观。效果可持续6-12个月(玻尿酸)或更久(自体脂肪)。 3. 激光治疗:非剥脱性激光(如点阵激光)可刺激真皮层胶原增生,改善疤痕凹陷和质地。 (三)色素异常性疤痕:调节色素,恢复肤色 针对色素沉着或减退,需采取不同的护理策略。 · 色素沉着性疤痕: o 使用美白成分:如维生素C、烟酰胺、熊果苷等,抑制黑色素生成。 o 化学剥脱:低浓度果酸(AHA)或水杨酸(BHA)可促进角质层更新,加速色素代谢。 o 严格防晒:避免紫外线刺激加重色素沉着。 · 色素减退性疤痕: o 刺激黑色素细胞:使用**窄谱中波紫外线(NB-UVB)**照射,促进黑色素细胞增殖和迁移。 o 遮盖疗法:使用遮瑕膏或肤色修复产品暂时改善外观。 四、疤痕护理的常见误区与注意事项 (一)常见误区 1. “疤痕一旦形成就无法改变”:早期干预可显著改善疤痕形态,即使成熟疤痕也可通过激光、手术等手段改善。 2. “用生姜、维生素E按摩可消除疤痕”:生姜中的刺激性成分可能加重炎症,维生素E直接涂抹对疤痕修复的效果缺乏科学证据,且可能引起过敏。 3. “疤痕越痒越要抓”:抓挠会刺激疤痕组织,加重增生和色素沉着,应使用冷敷或止痒药膏缓解。 (二)注意事项 1. 个体差异:疤痕的恢复速度和效果因人而异,受遗传、年龄、伤口深度、护理方式等因素影响。 2. 及时就医:若疤痕出现以下情况,需立即咨询医生: o 持续红肿、疼痛、渗液(可能感染)。 o 瘢痕疙瘩快速增大或伴随明显瘙痒刺痛。 o 疤痕影响关节活动或功能(如眼睑、手指部位的疤痕)。 3. 避免盲目用药:市面上的疤痕产品质量参差不齐,应选择经过临床验证的产品(如硅酮凝胶、医用级疤痕贴),并在医生或药师指导下使用。 五、特殊人群的疤痕护理 (一)儿童疤痕护理 儿童皮肤娇嫩,疤痕增生风险较高,护理需更加谨慎。 · 避免使用刺激性产品:选择温和、无香料的保湿霜和疤痕护理产品。 · 使用儿童专用压力衣:针对大面积烧伤儿童,定制合身的压力衣,确保舒适度和有效性。 · 分散注意力:通过玩具、游戏等方式避免儿童抓挠疤痕,减少刺激。 (二)孕妇与哺乳期女性 需选择成分安全、无激素的疤痕护理产品,避免使用含有维A酸、水杨酸等可能影响胎儿或婴儿的成分。硅酮凝胶和保湿霜通常被认为是安全的。 六、疤痕护理的长期效果评估 疤痕护理是一个持续的过程,需定期评估效果并调整方案。 · 每月观察:记录疤痕的颜色、质地、平整度变化,对比照片(同一光线、角度)。 · 3-6个月总结:若疤痕无明显改善或加重,需及时咨询皮肤科医生,调整治疗方案(如增加激光治疗、药物注射等)。 · 12个月后评估:疤痕基本成熟,此时可根据最终形态决定是否需要进一步治疗(如手术修复、永久性化妆遮盖)。 结语 疤痕护理是一场“持久战”,需要耐心、科学和个性化的方案。通过早期干预、持续管理和正确的护理方法,大多数疤痕都能得到显著改善,甚至接近正常皮肤外观。记住,预防胜于治疗,在创伤发生时就开始重视护理,是减少疤痕形成的关键。 (字数:约2200字)
展开阅读全文

开通  VIP会员、SVIP会员  优惠大
下载10份以上建议开通VIP会员
下载20份以上建议开通SVIP会员


开通VIP      成为共赢上传

当前位置:首页 > 行业资料 > 医学/心理学

移动网页_全站_页脚广告1

关于我们      便捷服务       自信AI       AI导航        抽奖活动

©2010-2025 宁波自信网络信息技术有限公司  版权所有

客服电话:0574-28810668  投诉电话:18658249818

gongan.png浙公网安备33021202000488号   

icp.png浙ICP备2021020529号-1  |  浙B2-20240490  

关注我们 :微信公众号    抖音    微博    LOFTER 

客服