收藏 分销(赏)

水厂一期工程安全监理方案.doc

上传人:知****运 文档编号:11257284 上传时间:2025-07-11 格式:DOC 页数:30 大小:5.25MB 下载积分:12 金币
下载 相关 举报
水厂一期工程安全监理方案.doc_第1页
第1页 / 共30页
水厂一期工程安全监理方案.doc_第2页
第2页 / 共30页


点击查看更多>>
资源描述
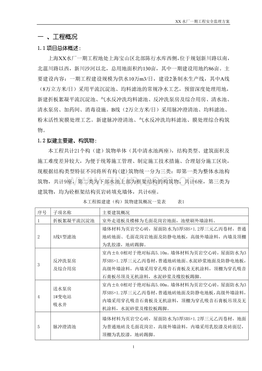
XX水厂一期工程安全监理方案 一 、工程概况 1.1项目总体概述: 上海XX水厂一期工程地处上海宝山区北部陈行水库西侧,位于规划新川路以南,北蕰川路以西,新川沙河以北,总用地面积约130亩,其中一期建设用地约86亩。主要建设内容:一期工程建设规模为供水10万m3/日,建设2条制水生产线,其中A线(8万立方米/日)采用平流沉淀池、均料滤池的常规净水工艺,预留深度处理用地,新建折板絮凝平流沉淀池、气水反冲洗均料滤池、反冲洗泵房及综合用房、清水池、清水泵房、加药间、消毒设施。B线(2万立方米/日)采用脉冲澄清池、均料滤池、粉末活性炭膜处理工艺。新建脉冲澄清池、气水反冲洗均料滤池、膜处理综合构筑物。 1.2拟建主要建、构筑物: 本工程共计21个构(建)筑物单体(其中清水池两座),结构类型、建筑面积及施工难度差异较大,为便于统筹施工管理、制定施工技术措施、合理划分施工区块,现根据结构类型特征不同将所有构(建)筑物统一分为三类:即第一类为整体水池构筑物,共计9座,第二类为下部水池上部为框架结构的构筑物,共计6座,第三类为建筑物,均为砼框架结构页岩砖填充墙体,共计6座。 本工程拟建建(构)筑物建筑概况一览表 表1 序号 子项名称 主要建筑概况 1 折板絮凝平流沉淀池 室外走道板及楼梯为毛面花岗岩地面,池壁刷外墙涂料。 2 A线V型滤池 墙体材料为页岩空心砖,屋面防水为3厚SBS+1.2厚三元乙丙卷材,普通地砖地面、毛面花岗岩地面及防静电地板,高级外墙涂料,内墙及顶棚为乳胶漆,地砖踢脚。 3 反冲洗泵房 及综合用房 室内±0.0相对于绝对标高5.10m。墙体材料为页岩空心砖,屋面防水为3厚SBS+1.2厚三元乙丙卷材,普通地砖地面、水泥砂浆地面及防静电地板,高级外墙涂料,内墙采用穿孔吸音石膏板及无机涂料,顶棚为穿孔吸音石膏板吊顶及无机涂料,水泥砂浆及橡胶板踢脚。 4 送水泵房 1#变电站 吸水井 室内±0.0相对于绝对标高5.00m。墙体材料为页岩空心砖,屋面防水为3厚SBS+1.2厚三元乙丙卷材,普通地砖地面及防静电地板,高级外墙涂料,内墙采用穿孔吸音石膏板及无机涂料,顶棚为穿孔吸音石膏板吊顶及无机涂料,水泥砂浆及橡胶板踢脚。 5 脉冲澄清池 墙体材料为页岩空心砖,屋面防水为3厚SBS+1.2厚三元乙丙卷材,地面为普通地砖及毛面花岗岩,高级外墙涂料,内墙采用乳胶漆及砖面层,顶棚为乳胶漆,地砖踢脚。 6 B线V型滤池 室内±0.0相对于绝对标高5.10m。墙体材料为页岩空心砖,屋面防水为3厚SBS+1.2厚三元乙丙卷材,防滑地砖、地砖、毛面花岗岩地面及防静电地板,高级外墙涂料,内墙有穿孔吸音石膏板、瓷砖、无机涂料、乳胶漆及面砖,顶棚有吸音石膏板、铝扣板吊顶及无机涂料,地砖及橡胶板踢脚。 7 膜处理综合车间 墙体材料为页岩空心砖,屋面防水为3厚SBS+1.2厚三元乙丙卷材,普通地砖及缸砖地面,高级外墙涂料,内墙采用乳胶漆及防腐瓷砖,顶棚为无机涂料,排水沟、集水坑及废水池均为防腐缸砖面层。 8 加药加氨间 室内±0.0相对于绝对标高5.10m。墙体材料为水泥空心砖,屋面防水为3厚SBS+1.2厚三元乙丙卷材,普通地砖耐腐蚀花岗岩地面及防静电地板,高级外墙涂料,内墙采用无机涂料及花岗岩墙裙,顶棚为无机涂料及铝扣板吊顶。 9 排泥水调节池 室内±0.0相对于绝对标高5.20m。无找坡处抹20mm防水砂浆,迎水面刷XYPEX两道。走道板及室外楼梯为毛面花岗岩面层,池外壁蓝色高级外墙涂料。 10 高效浓缩池 室内±0.0相对于绝对标高5.00m。墙体材料为页岩空心砖,屋面防水为3厚SBS+1.2厚三元乙丙卷材,砼地面及毛面花岗岩地面,高级外墙涂料,内墙及顶棚为乳胶漆。 11 排泥脱水间 室内±0.0相对于绝对标高5.10m。墙体材料为页岩空心砖,屋面防水为3厚SBS+1.2厚三元乙丙卷材,普通地砖、防静电地板、砼地面及水泥砂浆地面,高级外墙涂料,内墙采用无机涂料、瓷砖、乳胶漆,顶棚为无机涂料、乳胶漆及铝扣板吊顶。水泥砂浆及橡胶板踢脚。 12 机修间及仓库 二层,室内±0.0相对于绝对标高5.25m。墙体采用页岩砖,屋面防水为3厚SBS+1.2厚三元乙丙卷材,防滑地砖、防静电地板、玻化砖及毛面花岗岩地面,高级外墙涂料,内墙采用无机涂料及釉面砖,顶棚为无机涂料、矿棉板及铝扣板吊顶。木质及地砖踢脚。 13 综合楼 二层,室内±0.0相对于绝对标高5.25m。墙体采用页岩空心砖,平屋面结构,二次找坡,防水采用4厚SBS改性沥青卷材,楼地面为普通地砖,外墙铺40中空玻化微珠无机保温砂浆A级加高级外墙涂料。内墙为釉面砖及涂料,顶棚铝合金、石膏板吊顶无机涂料顶棚,地砖踢脚。 1.3各单体结构参数表: 本工程拟建建(构)筑物结构参数表 表2 单体名称 平面尺寸 桩基(根) 池底 标高(m) 池顶标高(m) 池壁厚 细格栅渠及配水井 15.45*8.85 33 1.6 11.58 0.35、0.20 折板絮凝沉淀池 110.45*24.3 541 4.1 9.49 0.3、0.2 A线V形滤池 40.86*28.8 274 2.9、 -0.2 8.07,12.37 0.35、0.25 0.2、0.12 反冲洗泵房及综合用房 37.26*21.3 204 -0.1 框架12.7 0.5 清水池(单池) 66*35.1 558 -0.68 4.82 0.35、0.25 吸水井 44.2*6 100 -2.83 4.92 0.5、0.4、0.3 送水泵房及1#变配电站 16*51+19*18.3 232+36 1.28 5,12.6 综合楼 27.9*10.8 50 5.25 2层,7.8 B线V形滤池 29.37*20.7 145 4.0 8.75,13.35 0.35、0.25 脉冲澄清池 24.75*18.6 127 3.35 13.85 0.5、0.3,0.25、0.2 膜处理综合车间 53.9*30 295 0.45 11.1 0.3、0.2 加药加氨间 54.0*16.0 116 4.65 8.35 0.3 排泥水调节池 44*20米 284 -0.65 5.2 0.55 高效浓缩池 27*14.4 133 0.65 8.2, 10.6 0.3、0.2 贮泥池 6.2*3.0 0 3.0 7.1 0.2 排泥脱水间 28*10 36 5.1 屋顶10.2 机修间及仓库 49*12 87 9.85,两层 门卫间 0 5.7,1层 框架填充墙 雨水泵井 11.6*6.6 18 -0.66 5.3 0.3、0.2 1.4桩基及基坑围护简介: 本工程建、构筑物除贮泥池、门卫间外19座建、构筑物桩基均采用Φ400预应力高强砼管桩,管桩型号为PHC-AB-400(95)型,为端承摩擦桩,桩长22~26米,两节桩,总桩数为3833根,最大送桩深度为6.70米(吸水井)。根据单桩承载力和施工进度要求,本工程准备安排3台500吨静压桩机同时施工,选用图集为《预应力砼管桩》10G409。 本工程开挖深度超过4m且不具备放坡条件的基坑,如吸水井、雨水泵房等构筑物基坑采用嵌入式双轴水泥搅拌桩进行挡土止水,边坡采用C20细石砼护坡,坑外采用轻型井点降水、明沟、盲沟排水的降排水方式;清水池、排泥水调节池等构筑物基坑支护采用型钢水泥土搅拌墙,水泥搅拌墙由850水泥搅拌桩形成,相邻二桩之间搭接250,H型钢型号为HN700Х300Х13Х24;柱下独立基础及开挖深度深度小于4m的筏板基础,基坑采用放坡开挖,按照1:1.5放坡开挖;反冲洗泵房及综合用房与A线V型滤池基础底板外边线相邻1.6m,且两基坑高差为3.02m,对A线V型滤池的高桩土体需采取保护措施,确保较深基坑开挖时管桩不发生断桩、倾斜等质量事故。 1.5水文地质条件: 1、地形、地貌 拟建场地地貌类型属滨海平原,为古河道沉积区。场地基本平坦,场地标高一般为3.90~4.1m。 2、水文地质条件 (1)地表水 场地内有两条明浜分布,勘察期间水深约1.2m,水位2.82m。场地浅部有粉土分布,故地下水与地表水连续较为密切。 (2)潜水 对本工程基础设计及施工有直接影响的主要为浅部土层的潜水及微承压水,其水位埋深随季节、气候等因素而有所变化,一般在2.20~3.74m。 (3)承压水 本场地⑤2-1层粉砂、⑤2-2层粘质粉土夹粉质粘土与⑦1层相互连通,为同一水文地质单元。根据上海市长期观测资料,承压水位一般均低于潜水位,年呈周期性变化,埋深一般为3~11m。 3、土层分布情况 本工程基坑涉及土层主要为①1层素土层,①2层浜填土,②1层粉质粘土,③淤泥质粉质粘土,③夹层粉质粘土,桩持力层为⑤2-2层粘质粉土夹粉质粘土层,地表为1~1.2m水层。 4、不良地质现象 本工程涉及到的不良地质现象有:填土、明暗浜、液化等。 1.6工程参建单位: ◆工程名称:上海市宝山区XX水厂一期工程 ◆建设单位:上海市自来水市北有限公司 ◆设计单位:中国市政工程西南设计研究总院 ◆监理单位:上海宏波工程咨询管理有限公司 ◆施工单位:上海建工桥隧筑港工程有限公司 1.7合同工期及造价: 确保在518日历天内完成本工程所有施工内容,并确保在2013年1月31日前完成所有土建工程施工。 工程建安参考造价28586万元。 二、安全监理工作目标 2.1安全生产目标 严格执行有关安全法律、法规、标准、规章及政府有关文件,确保施工过程无重大安全事故,无管线施工和火灾事故,特别是人身伤亡事故。 2.2文明施工目标 施工现场必须符合上海市文明施工的统一标准,创建市级文明工地。 2.3环境保护目标 符合国家和地方有关建设工地环境保护的法律、法规的要求。 三、安全监理工作依据 1、《中华人民共和国建筑法》(国家主席第91号令) 2、《中华人民共和国安全生产法》(国家主席第70号令) 3、《建设工程安全生产管理条例》(国务院第393号令) 4、《安全生产许可证条例》(国务院第397号令) 5、《生产安全事故报告和调查处理条例》(国务院第493号令) 6、《建筑工程安全生产监督管理工组导则》(建设部建质[2005]184号) 7、《上海市安全生产条例》(市人大常委第46号) 8、《上海市建筑市场管理条例》(市人大常委会第73号) 9、《上海市建设工程施工安全监督管理办法》(市府第31号) 10、《关于实施深基坑开挖施工动态过程控制检查表的通知》沪市政安监[2002]1号 11、中华人民共和国《工程建设标准强制性条文》及其修订补充部分 12、上海市《工程建设地方标准强制性条文》 13、《上海市施工现场安全生产保证体系》(DGJ08—903—2003) 14、《施工现场临时用电安全技术规范》(JGJ46—2005) 15、《钢管扣件水平模板的支撑系统安全技术规程》(DG/TJ08—016—2004) 16、《建筑机械使用安全技术规程》(JGJ33—2001) 17、《建筑施工扣件式钢管脚手架安全技术规程》(JGJ130—2011) 18、《建筑施工门式钢管脚手架安全技术规程》(JGJ128—2000) 19、《建筑施工现场环境与卫生标准》(JGJ146—2004) 20、《建设工程扬尘污染防治规范》(DGJ08—121—2006) 21、《建设工程安全监理规程》(DG/t08—2035—2008) 22、《建筑工程施工现场临时用电安全技术规范》(GB50104—2000) 23、设计文件要求和其它合同指定的规范标准 四、安全监理工作范围和内容 4.1安全监理范围 根据监理委托合同要求,本工程安全监理服务范围为本标段施工阶段监理工作与保修阶段的不定期监理工作,主要包括:施工过程中的质量、进度、费用控制管理,安全生产监督管理、合同、信息等方面协调管理。 4.2安全监理内容 4.2.1施工准备阶段 编制安全监理方案和安全监理实施细则。对危险性较大的工程,单独编制相应的安全监理细则。 调查了解和熟悉施工现场及周边环境情况。 将《建设工程安全生产管理条例》中的建设单位安全责任和有关事宜告知业主。 4.2.2施工阶段 审查施工单位的资质证书和安全生产许可证。 审查项目经理、专职安全生产管理人员配备与到位数量是否符合规定。检查特种作业人员操作证。 检查总包单位在工程项目上的安全生产规章制度和安全管理机构的建立情况。督促施工总包单位检查各施工分包单位的安全生产规章制度的建立情况。 审查施工单位编制的施工组织设计中的安全技术措施和专项施工方案,检查是否符合工程建设强制性标准的情况。 审核施工单位安全防护、文明施工措施费用使用计划和应急救援预案。 审查进场大型起重机械和自升式架设设施核验资料和清单,并检查有关验收手续。 审查施工单位上报的危险性较大工程清单,定期巡视检查施工单位对危险性较大工程的监管和作业情况。 检查施工单位各种安全标志和安全防护措施,其应符合工程建设强制性标准要求;并应对照安全防护措施费用计划检查其使用情况。 审查并核验施工单位施工现场安全质量标准化达标工地的评分。 监督施工单位按照施工组织设计中安全技术措施和专项施工组织施工,采取监理手段及时制止违规施工作业。 督促检查施工单位进行安全自查工作,并应对施工单位自查情况进行抽查,应参加建设单位组织的安全生产专项检查。 4.2.3总结验收阶段 工程竣工后,项目监理部编制安全监理工作总结。 安全监理工作中的有关资料按公司规定归档。 五、安全监理岗位设置和职责分工 5.1项目监理机构安全监理岗位设置 本工程设置专职安全监理工程师1名,专业监理师3名,监理员2名,在总监理工程师的领导下负责施工现场的安全监督管理工作。 安全管理网络图如下: 安全监理管理网络 总监理工程师:郭太平 信 息 员 王磊 专职安全监理工程师 俞文超 专业监理工程师 孙宝龙 专业监理工程师 周广晴 专业监理工程师 蒋楠 监 理 员 许宁宁 5.2安全监理职责 5.2.1总监理工程师 1、全面负责项目监理机构的安全监理工作; 2、确立项目监理机构安全监理岗位设置,明确各岗位监理人员的安全监理职责; 3、检查项目监理机构安全监理工作制度落实情况; 4、主持编制安全监理方案,审批安全监理实施细则; 5、主持编写安全监理工作月报、报告、总结; 6、主持审查施工单位资质证书,安全生产许可证; 7、主持审查施工组织设计中的安全技术措施、专项施工方案和应急救援预案; 8、组织审查施工单位安全防护、文明施工措施费用的使用情况; 9、组织审查大型起重机械和自升式架设设施的验收手续; 10、组织核准施工单位安全质量标准化达标工地考核评分; 11、签发工程暂停令,并同时报告建设单位; 12、负责向本单位负责人报告施工现场安全事故; 可将部分安全监理工作向总监理工程师代表授权,但本条中的第1~4款,及7款、11款不得委托。 5.2.2安全监理工程师 1、在总监理工程师的领导下,负责项目监理机构日常安全监理工作的实施; 2、参与编制安全监理方案和安全监理实施细则; 3、负责审查施工单位的资质证书、安全生产许可证、两类人员证书、特种作业人员操作证; 4、检查施工单位工程项目安全生产规章制度、安全管理机构的建立情况; 5、参与审查施工组织设计中的安全技术措施、专项施工方案和应急救援预案;负责审查施工单位上报的危险性较大工程清单和需经项目监理机构核查的大型起重机械和自升式架设设施清单,核查大型起重机械和自升式架设设施的验收手续; 6、核准施工单位安全质量标准化达标工地考核评分; 7、协助审核施工单位安全防护、文明施工措施费用的使用情况; 8、负责抽查施工单位安全生产自查情况,参加建设单位组织的安全生产专项检查; 9、巡视检查施工现场安全状况,参与专项施工方案实施情况的定期巡视检查,发现安全事故隐患及时报告总监理工程师并参与处理; 10、填写监理日记中的安全监理工作记录,参与编写安全监理工作月报; 11、管理安全监理资料、台帐;协助总监理工程师处理施工现场安全施工中涉及监理的工作。 5.2.3安全监理员 负责收集与发放有关安全资料、编写安全会议纪要、参加有关安全联合检查,进行安全资料档案管理。 5.2.4专业监理工程师 1、在总监理工程师领导下,参与项目监理机构的安全监理工作; 2、负责编制安全监理实施细则,参与编制安全监理方案; 3、负责审查施工组织设计中的安全技术措施、专项施工方案和应急救援预案; 4、负责就安全监理实施细则向相关监理人员交底,负责专项施工方案实施情况的定期巡视检查,发现安全事故隐患及时报告总监理工程师并参与处理; 5、提供与本职责有关的安全监理资料。 5.2.5监理员 根据项目监理机构岗位职责安排,在分管业务范围内,检查施工现场安全状况,发现问题及时报告专业工程师或安全监理人员并做好检查记录。 六、安全监理工作程序 编制监理大纲(投标)中的安全监理方案 鉴定委托监理合同(包括安全监理内容) 协助鉴定施工安全协议书 组建项目监理机构(包括安全监理人员、分工、职责) 编制项目安全监理方案 审查分包资质、特种人员资格督促建立,健全施工现场安保体系 审核安全施工方案,安全技术措施 编制项目安全监理细则 编制项目安全监理细则 安全监理工作小结、资料上报 核查施工机械、安全设施验收 危险性较大分部分项工程巡检 施工过程的安全监理 七、安全监理工作制度 7.1 安全监理检查制度 1、日常检查:每日不少于一次现场巡视检查; 2、周检查:每周进行组织一次总包分包管理人员对施工现场、仓库、宿舍、食堂的全面安全检查; 3、专项检查:对施工过程临时用电、模板支撑、重大机械进行不定期的安全专项检查; 4、节假日检查:春节、“五一”、国庆重大节日放假前后均组织施工方进行现场全面安全检查; 5、月度安全检查:每月25日对本月施工现场存在的问题进行一次安全专题总结会,会后进行业主、总包、分包安全月度大检查。 7.2安全监理会议制度 1、每周组织一次安全例会:每周安全监理工程师对一周总包存在的问题整改情况及下周安全监理工作要求向总监报告,同时在例会上汇报于建设方; 3、安全专题会议制度:对危险性较大分部分项工程专项方案及有关安全措施不落实,或违反规范要求,安全监理工程师及时组织安全专题会议。 7.3安全监理内部汇报制度 各专业监理师对现场存在问题可向总监汇报,安全监理工程师每周向总监汇报一次安全监理工作,各监理人员均有权向总监或主管部门报告安全隐患、事故情况; 7.4安全监理内部学习制度 总监主持每月进行一次内部安全学习会,根据工程进展不定时开展有针对性能解决施工现场安全问题的学习,并依据政府有关安全文明施工管理规定,监理部通过学习推进各项安全工作进程并实现监控目标。 八、安全监理工作方法和措施 8.1 安全监理方法 8.1.1 审查 审查各项安全施工方案,项目监理机构应按以下方法审查专项施工方案: 1、程序性审查:专项施工方案必须由施工总包单位技术负责人审批,分包单位编制的,应经施工总包单位审批;应组织专家组进行论证的必须有专家组最终确认的论证审查报告,专家组的成员组成和人数应符合本市的有关规定;对项目监理机构审查后不符合要求的,施工单位应按原程序重新办理报审手续; 2、符合性审查:专项施工方案必须符合工程建设强制性标准要求,并包括安全技术措施、监控措施、安全验算结果等内容; 3、针对性审查:专项施工方案应针对工程特点以及所处环境实际情况,编制内容应详细具体,明确操作要求; 审查安全生产许可证、三类人员安全资格证书、特种作业人员的上岗证等。 8.1.2 检查 按照法律、法规、规章制度要求,检查施工单位的安保体系及安全生产管理规章制度,检查内容包括: 1、安全生产责任制; 2、安全生产教育培训制度; 3、操作规程; 4、安全生产检查制度; 5、机械设备(包括租赁设备)管理制度; 6、安全施工技术交底制度; 7、消防安全管理制度; 8、安全生产事故报告处理制度。 8.1.3 核查 1、核查进场施工机械的检测验收手续; 2、核查施工单位安全防护、文明施工措施费用使用情况; 3、核查开工条件准备情况,条件具备后,签署开工报告,准许开工。 8.1.4 巡视: 项目监理机构对施工现场的巡视检查包括下列内容: 1、施工单位专职安全生产管理人员到岗工作情况; 2、施工现场与施工组织设计中的安全技术措施、专项施工方案和安全防护措施费用使用计划的相符情况; 3、施工现场存在的安全隐患,以及按照项目监理机构的指令整改实施的情况; 4、项目监理机构签发的工程暂停令实施情况。 危险性较大工程作业情况应加强巡视检查,根据作业进展情况,安排巡视次数,但每日不得少于一次,并填写危险性较大工程巡视检查记录(D-c2表); 对施工总包单位组织的安全生产检查每月抽查一次,节假日、季节性、灾害性天气期间以及有关主管部门有规定要求时应增加抽查次数,并填写安全监理巡视检查记录(D-c1表); 8.1.5 告知 1、项目监理机构以监理工作联系单(D-b1表)形式告知建设单位在安全生产方面的义务、责任以及相关事宜; 2、项目监理机构以监理工作联系单(D-b1表)形式告知施工总包单位安全监理工作要求、对施工总包单位安全生产管理的提示和建议以及相关事宜。 8.1.6 通知 项目监理机构在巡视检查中发现安全事故隐患,或违反现行法律、法规、规章和工程建设强制性标准,未安照施工组织设计中的安全技术措施和专项施工方案组织施工的,及时签发监理工程师通知单(D-b2表),指令限期整改; 8.1.7 停工 项目监理机构发现施工现场安全事故隐患情况严重的以及施工现场发生重大险情或安全事故的应签发工程暂停令(D-b3表),并按实际情况指令局部停工或全面停工。 8.2 安全监理措施 8.2.1 基坑工程 内容 安全监理检查控制点 安全监理措施 施工方案审核 *1.危险性较大分部分项工程 *2.需专家评审的危险性较大分部分项工程 *1.对方案的针对性、可操作性、实施性进行审核。 *2.严格按方案审批程序进行审查。 *应急救援方案的编制可操作性审核。 *巡检现场施工是否按已编制的方案落实实施。 *监测方案的监测项目、监测点的布置,监测数据的提供等方面审核。 基坑围 护施工 *围护结构施工质量。 *支撑体系施工安装方法、顺序、质量等。 *基坑监测。 *检查操作人员安全技术交底情况。 *对围护结构施工工序进行监理。 *监测数据的及时性、监测分析整理。 土方 开挖 *土方开挖原则。 *不稳定或欠稳定边坡施工原则。 *土方开挖过程中的碰撞和超挖。 *排水和降水。 *当土方开挖由分包单位施工时,审核《分包单位 资格报审表》和相关资料。 *检查挖土机司机和操作人员安全技术交底情况。 *审查挖土机人员操作证。 *检查挖土机械完好情况。 *巡视检查施工机械的作业位置是否符合施工方案要求。 *巡视检查土方开挖的顺序、方法是否同设计工艺一致,是否遵循“开槽支撑、先撑后挖、分层开挖、严禁超挖”原则。 *巡视检查对不稳定或欠稳定边坡是否按自上而下、分段跳槽、及时支护的逆作法或部分逆作法施工。 *巡视检查开挖过程中是否碰撞支护结构、工程桩或扰动地基原状土。 *检查基坑四周是否设置排水沟,基坑有否严重积水现象。应采取降水措施的检查降水效果。 安全 设施 *临边防护措施。 *警示警界标志。 *垂直作业时的上下隔离防护措施。 *上下通道设置。 *巡视检查临边处是否设置防护栏杆,是否符合《GB80-91安全防护标准》。 *巡检临边警示、警界标牌标志的挂放。 *巡视检查上下两层垂直作业时有否防止坠物伤人的隔离防护措施。 *巡视检查是否设置斜道等上下通道,通道布设位置、防滑措施、牢固性。 基坑变 形监控 *一级边坡信息施工法。 *围护结构和边坡的位移和沉降。 *基坑周边荷载。 *检查一级边坡工程是否采用信息施工法。 *督促施工方定期对围护结构和边坡的位移和沉降进行监控测量,督促施工方按时提交测量数据,发现报警数值时督促施工方处理。 *巡视检查基坑周边堆物荷载和施工机械施工是否符合施工方案,有否超堆荷载和施工机械施工不合理情况。 8.2.2 临时用电 内容 安全监理检查控制点 安全监理措施 安全 距离 *起重机械或吊物与架空线路的水平距离。 *开挖沟槽时与埋地电缆的安全距离。 *督促施工方做好相关安全措施。 *巡视检查有否违章作业情况。 *地下作业前督促施工方要求建设单位提供地下管线布置图。 接零和 接地 *专用的中性点直接接地的电力线路接零和电气设备的金属外壳接零。 *共用同一供电系统时的接零或接地。 *只允许做保护接地系统的安全措施。 *电力系统的相线和接零。 *用电设备的漏电保护。 *检查工作接地与重复接地是否符合要求。 *检查是否采用TN-S系统。 *检查专用保护零线是否符合要求。 *检查保护零线与工作零线是否混接。 *检查只允许做保护接地的系统中是否设置绝缘台。 *巡视抽查各种用电设备的接零、接地、漏地保护是否符合强制性条文。 线路配线和架设 *架空线材料和室内配线材料。 *架空线架设和电缆架设。 *负荷保护。 *交流弧焊机变压器的电源线长度。 *巡视检查线路配线是否符合强制性条文。 *巡视检查线路架设是否存在乱拖、乱拉、乱接现象。 *巡视检查电线是否存在老化、破损、未包扎等现象。 *巡视检查经常过负荷的线路,易爆易燃物邻近的线路有否过负荷保护措施。 配电、开关、线路维修 *悬挂停电标志。 *停、送电专人负责。 *停、送电顺序。 *检查是否符合“三级配电三级保护”要求。 *检查开关箱(未级)有无漏电保护或保护器失灵。 *检查漏电保护装置参数是否匹配。 *检查电箱内无隔离开关。 *检查电箱是否有门、有锁、有防雨措施。 *巡视检查电器、线路维修时是否悬挂停电标志并专人监控。 *巡视检查停、送电有否专人负责。 *监理停、送电的操作顺序是否符合强制性条文。 *检查是否有电工巡检维修记录。 开关箱及熔断丝 *一机、一闸、一漏、一箱。 *电源线连接。 *材料 *巡视检查每台用电设备是否有各自开关箱,并符合一机、一闸、一漏原则。 *巡视检查进入的电源线是否违章用插销、竹片等连接。 *巡视抽查是否用不符合原规格的熔断丝代替。 *巡视抽查是否用其他金属丝代替。 特殊场所用电 *36V电压使用范围 *24V电压使用范围 *12V电压使用范围 *检查特殊场所是否使用安全电压,使用安全电压范围是否符合强制性条文。 8.2.3 模板工程 内容 安全监理检查控制点 安全监理措施 施工 方案 *模板工程施工方案的编制。 *施工方案审批程序。 *施工方案的针对性安全措施。 *要求督促施工方编制施工方案。 *对施工作业方案的审批程序、针对性安全措施等方面进行审查。重大危险源的是否经专家评审。 *审查现浇混凝土模板的支撑系统有无计算。 模板 工程安全保证项目 *支撑系统。 *立柱稳定。 *施工荷载。 *支撑拆模。 * 检查支撑系统是否按方案进行施工: *检查支撑模板的立柱材料是否符合要求。 *检查立柱底部是否有垫板或用砖垫高。 *检查纵横向支撑的设置。 *检查支撑立柱间距、排距以及是否设置扫地杆。 *检查模板上施工荷载是否超过充许荷载量。 *检查模板上堆料是否均匀。 *2m以上高处作业有无可靠立足点。 *检查模板拆除区域是否设置警戒线,并且是否有专人监护管理。 *检查模板拆除是否留有未拆除的悬空模板。 模板 工程安全一般项目 *模板验收。 *混凝土强度。 *运输道路。 *作业环境。 *检查模板拆除前是否经拆模申请批准,模板工程有无验收手续以及验收单是否有量化验收内容。 *检查支拆模板是否进行了安全技术交底? *模板拆除前审查是否有混凝土强度报告?混凝土强度是否达到强度要求?作业环境如何? *在模板上运输混凝土时检查是否铺设走道垫板以及走道垫板是否稳定牢固。 *检查作业面孔洞及临边的防护措施是否牢固稳定。 *垂直交叉作业是否已挂放安装隔离防护措施。 8.2.4 脚手架工程 内容 安全监理检查控制点 安全监理措施 脚手架立杆的地基承载力 *地基承受架体荷载。 *使用过程中临近管沟开挖。 *实地抽查并检查软土地基处理记录和回填土夯实记录。 *督促施工方遵循先开挖管沟后脚手架搭设的原则。遇特殊需要,督促施工方先加固后开挖。 脚手架材质 *钢管打孔。 *扣件有裂缝、变形、螺栓滑丝等质量问题。 *核查钢管和扣件的合格证明文件。 *目测钢管和扣件的表面质量。 脚手架搭设 *搭设人员执证上岗。 *脚手架步距、立杆间距、连墙杆间距。 *脚手架横向水平杆构造、扫地杆、二杆接长、连墙杆、剪刀撑、横向斜撑、搭设高度。 *检查搭设人员上岗证和安全技术交底情况。 *检查搭设区域是否设置警戒线。 *旁站监理脚手架立杆间距是否符合施工方案。 *督促施工方报审《施工机械、安全设施验收核查表》、核查《落地式脚手架搭设验收记录表》,抽查部分项目的验收结果和与实际搭设的相符性以及和施工方案的相符性。 脚手架使用 *施工荷载。 *悬挂、固定其他设施。 *易燃物品堆放。 *使用期间违章拆除连墙杆、扫地杆、水平杆。 *巡视检查有否施工荷载超载或堆物不均匀现象。 *巡视检查有否将模板支架、缆风绳、输送泵、起重设备等固定、悬挂在脚手架上。 *巡视检查脚手架的完好情况。 *抽查施工方的例保维修记录。 脚手架拆除 *连墙杆拆除。 *逐层拆除。 *检查拆除人员上岗证和安全技术交底情况。 *检查拆除区域是否设置警戒线。 *阶段性旁站监理有否高空抛物现象。 *巡视检查连墙杆是否随脚手架逐层拆除。 *巡视检查有否上下同时作业或单边拆除现象。 - 19 - 8.2.5 施工机械 作业/设施 安全监理内容 安全监理检查控制点 安全监理措施 起 重 吊 装 施 工 起重机械 (1)起重机械设备进场报审。 (2)起重机械的安全装置。 (3)起重扒杆的选用。 (1)起重设备必须进行报审,经有关部门检测合格后方可投入使用,否则予以退场处理。 (2)督促施工承包方检查起重机械的安全装置。 (3起重扒杆设计必须进行计算并经上级主管部门审批。 钢丝绳与地锚 (1)钢丝绳磨损情况。 (2)扒杆滑轮及地面滑轮的选用。 (3)缆风绳钢丝绳的选用。 (4)地锚的设置。 (1)根据有关规范要求做相应的处理。 吊点 (1)吊点的位置。 (2)索具的选择。 (3)起重用钢丝绳。 (4)吊索。 (1)检查吊点位置是否符合审定的施工方案要求。 (2)检查索具的选择是否满足起重重量的要求。 (3)当采用多点起吊时,检查每根吊索的长度是否使重物在吊装过程中处于稳定位置。 地耐力 (1)起重机作业区路面。 (2)起重机行驶或停放位置。 (3)起重机的作业条件。 (1)起重机力足点必须严实,必须满足起重作业的要求。 司机、指挥 (1)司机及指挥上岗证;是否符合本机型的操作。 (2)指挥信号。 (1)司机必须是本机型的操作者。 (2)指挥信号必须清晰明确,防止误操作。 警戒区域 (1)起重吊装作业时危险作业区域划定及醒目的警示标志设置。 (2)专人监护情况的落实。 (1)检查危险作业区域划分是否能确保施工安全。(2)督促检查施工单位是否指派专人进行监护,及时阻止无关人员进入施工场地。 作业/设施 安全监理内容 安全监理检查控制点 安全监理措施 文明施工与环境保护 安全警示标志牌 (1)“四口”“五临边”。 (2)起重设备作业范围。 (3)安全防护设施等处。 督促施工方在易发伤亡事故(或危险)处设置明显的、符合国家标准要求的安全警示标志牌 现场围挡 (1)工地现场围墙设置范围。 (2)现场围挡封闭情况。 (3)工地大门设置。 (1)督促检查施工方在现场现场采用彩色定型钢板,砖、砼砌块等墙体进行封闭围挡,且高度必须符合JGJ59-99规范要求。 (2)督促施工方在施工现场进出口必须设置大门,门头必须设置企业标志。 (3)检查工地大门是否设置门卫及建立相应的管理制度。 施工现场标牌 (1)大门处九牌二图设置。 (2)安全标语设置。 (3)宣传栏、读报栏、黑板报等设置。 (1)检查标牌内容是否规范、齐全、整齐。 (2)检查安全标语设置是否符合形势的需要。 (3)检查宣传栏、读报栏、黑板报的设置情况。 场容场貌 (1)现场道路布置情况。 (2)排水系统设置情况及有无防止泥浆、污水、废水外流或阻塞下水道和排水河道的措施。。 (3)工地地面平整及硬化处理情况。 (4)温暖季节工地项目部绿化布置情况。 (1)督促施工方在进行工地总平面布置设计时应充分考虑到施工进展状况,确保今后施工不影响道路畅通,在施工中经常检查道路,要求施工方保持畅通。 (2)经常检查排水沟、排水设施,要求施工方保持其通畅并要有防止泥浆、污水、废水直接外排的措施。 (3)要求施工方对工地地面进行平整和硬化处理,做到工地无大面积积水; (4)督促施工方在温暖季节对项目部办公区域进行绿化布置并进行管理。 文明施工与环境保护 材料堆放 (1)在总平面图设计时是否考虑建筑材料、构件、料具的堆放场地。 (2)材料堆放是否分类及标识。 (3)水泥等易飞扬细颗粒建筑材料是否密闭存放或采取覆盖等措施。 (4)现场危险品仓库设置。 (1)督促施工方施工现场的材料、构件、料具等堆放必须符合施工总平面图要求,检查材料名称、品种、规格等标识的悬挂情况。 (2)督促施工方对水泥等易飞扬细颗粒建筑材料应密闭存放或采取覆盖等措施,并检查落实情况。 (3)检查施工方现场危险品仓库的设置,督促施工方把易燃、易爆和有毒有害物品分类存放,并检查施工方落实情况。 现场防火 (1)现场消防设施配备。 (2)动火审批手续和动火监护措施。 (1)检查施工方现场消防器材配置是否合理并符合消防要求。 (2)检查施工方动火审批手续是否符合要求,动火监护措施落实情况。 垃圾清运 (1)施工垃圾、生活垃圾堆放。 (2)施工现场垃圾清理。 (1)督促施工方施工垃圾、生活垃圾应分类存放。 (2)施工垃圾必须采用相应容器及时清理。 现场办公 生活设施 (1)施工现场办公、生活区的设置。 (2)卫生责任制。 (3)工地饮水卫生。 (4)五小设施。 (1)督促施工方施工现场办
展开阅读全文

开通  VIP会员、SVIP会员  优惠大
下载10份以上建议开通VIP会员
下载20份以上建议开通SVIP会员


开通VIP      成为共赢上传

当前位置:首页 > 环境建筑 > 工程监理

移动网页_全站_页脚广告1

关于我们      便捷服务       自信AI       AI导航        抽奖活动

©2010-2026 宁波自信网络信息技术有限公司  版权所有

客服电话:0574-28810668  投诉电话:18658249818

gongan.png浙公网安备33021202000488号   

icp.png浙ICP备2021020529号-1  |  浙B2-20240490  

关注我们 :微信公众号    抖音    微博    LOFTER 

客服