收藏 分销(赏)

安庆工业园区内钢结构厂房牛腿焊接施工方案.doc

上传人:haoh****by8 文档编号:10393 上传时间:2020-07-07 格式:DOC 页数:9 大小:901KB 下载积分:1 金币
下载 相关 举报
安庆工业园区内钢结构厂房牛腿焊接施工方案.doc_第1页
第1页 / 共9页
安庆工业园区内钢结构厂房牛腿焊接施工方案.doc_第2页
第2页 / 共9页


点击查看更多>>
资源描述
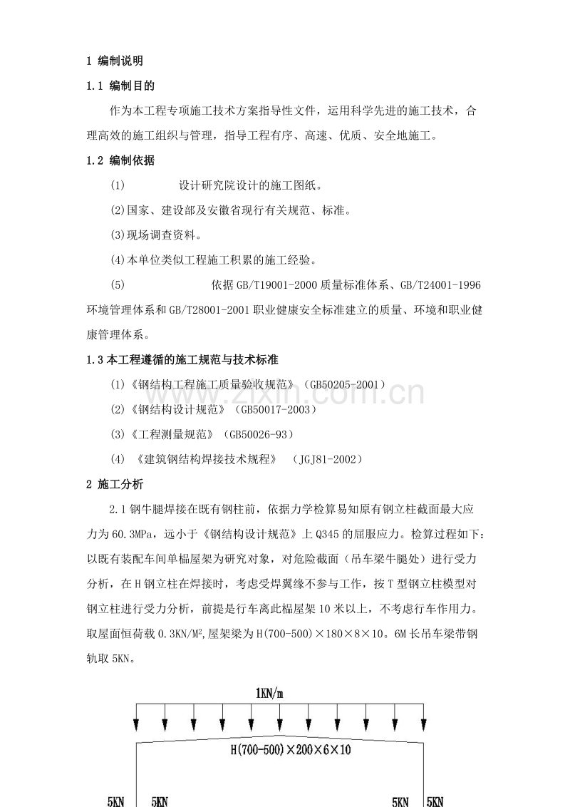
1 编制说明 1.1 编制目的 作为本工程专项施工技术方案指导性文件,运用科学先进的施工技术,合理高效的施工组织与管理,指导工程有序、高速、优质、安全地施工。 1.2 编制依据 (1) 设计研究院设计的施工图纸。 (2)国家、建设部及安徽省现行有关规范、标准。 (3)现场调查资料。 (4)本单位类似工程施工积累的施工经验。 (5) 依据GB/T19001-2000质量标准体系、GB/T24001-1996环境管理体系和GB/T28001-2001职业健康安全标准建立的质量、环境和职业健康管理体系。 1.3本工程遵循的施工规范与技术标准 (1)《钢结构工程施工质量验收规范》(GB50205-2001) (2)《钢结构设计规范》(GB50017-2003) (3)《工程测量规范》(GB50026-93) (4) 《建筑钢结构焊接技术规程》 (JGJ81-2002) 2 施工分析 2.1钢牛腿焊接在既有钢柱前,依据力学检算易知原有钢立柱截面最大应力为60.3MPa,远小于《钢结构设计规范》上Q345的屈服应力。检算过程如下:以既有装配车间单榀屋架为研究对象,对危险截面(吊车梁牛腿处)进行受力分析,在H钢立柱在焊接时,考虑受焊翼缘不参与工作,按T型钢立柱模型对钢立柱进行受力分析,前提是行车离此榀屋架10米以上,不考虑行车作用力。取屋面恒荷载0.3KN/M2,屋架梁为H(700-500)180810。6M长吊车梁带钢轨取5KN。 单榀屋架示意图 单榀屋架受力分析图 吊车梁牛腿处危险截面应力为拉应力, σt=Mmax/W+FN/A σt 牛腿处危险截面处应力 Mmax 牛腿处危险截面处弯矩,为26KNM W 弯曲截面系数 型钢T450300814弯曲截面系数Wmax=1396.99cm3,Wmin=414.1 cm3 FN 牛腿处危险截面处压力,为18KN A 牛腿处危险处截面积,型钢T450300814截面积为75.76 cm2 σt=Mmax/W+FN/A =26103/(414.110-6)-18103/(75.7610-4) =60.3MPa σt远小于Q345钢材屈服310MPa,同时既有柱上施焊处已经设有加筋板,也保证了翼缘板、腹板的局部稳定性,故不需卸载。 同时为消除施焊热影响而带来的不利因素,对牛腿施焊部位予以机械加固,构件如图所示 2.2充分考虑新接跨钢梁对既有柱的影响,在安装顺序上将其错开,即先进行钢架梁的安装,形成对既有柱体的稳定和加固,然后焊接新增牛腿。 2.3为了不影响既有车间生产,在保证牛腿与既有柱现场焊接质量前提下,又能提高现场施工进度,牛腿与既有柱焊接选用单面焊双面成型的焊接工艺。 2.4为防止焊接连接处在焊接过程中出现层状撕裂等焊接缺陷,避免产生局部应力,在牛腿现场焊接工艺上采用预热(约150-250℃)、后热、缓冷、锤击等方法。 2.5 为避免因新增牛腿结构焊接而引起的结构变形,预采用以下焊接顺序。 即先焊接牛腿腹板,再依箭头方向顺次施焊,避免既有柱翼缘板因局部受热失稳而变形。 2.6在施工过程中采取相应安全防护措施,同时要求行吊距操作处最小距离为10M,以保证施工和既有车间安全生产。 2.7充分考虑原有行吊的运行状态 ,操作平台搭建时要求在保证施焊顺利的条件下尽量缩减横向空间,避免和行车滑触线接触,以保证安全生产。 2.8做好现场测量,在正式施焊前先试焊一单件,对比钢柱施焊前后尺寸变化,并进行焊缝探伤分析,合格后再通焊。 3 施工工艺流程 3.1 既有结构测量(包括既有柱、牛腿标高和垂直度)→既有柱附近围护结构拆除→既有柱新增牛腿部位表面清除→新增牛腿找点、初步定位点焊→测量精确定位→修正牛腿→焊接牛腿 3.2 新增牛腿安装标高的控制 考虑新增牛腿利用已有柱牛腿处筋板。新增牛腿标高,直接在已有钢柱标记处,往上引一固定尺寸得一点,将同轴线新增牛腿均固定在该同水平位置。 3.3 新增牛腿构件复查 现场焊接作业前由现场质检员依据GB50205-2001《建筑钢结构焊接技术规程》对检查焊接构件的坡口、间隙、钝边等做现场检查。 3.4 焊缝周围区域的清除 清理既有柱焊接部位30mm范围内的油漆、铁锈、油污、水分、灰尘等杂物。 3.5 新增牛腿安装垂直度的控制 先使牛腿腹板中线与原有柱翼缘板中线完全重合,用水平仪复核其垂直度,调整后再通焊固定。 3.6新增牛腿安装水平度的控制 在牛腿整体焊接前,先点焊上翼缘板于柱身已测得标记处,用水平尺复核其水平度,及时调整后再通焊固定。 3.7新增牛腿安装过程的控制 在牛腿、既有钢柱的整个焊接过程中,设有专职测量人员,对牛腿的垂直度和标高、水平度进行监测。 4 新增牛腿焊接施工方案 4.1机械设备选用 ⑴电焊机选用 电焊机的选用:本工程的焊接方法为手工电弧焊,焊条规格最大为φ5.0mm,选用ZX7-400型手工直流电弧焊机,采用直流反接。焊机完好,接线正确,电流表、电压表完好,摆放在设备平台上的设备排列应符合安全要求,电源线安全可靠。 ⑵.焊条选用 对于易裂的母材或结构,对于塑性、韧性要求高的重要结构,应选用塑性韧性好、含氢量低及抗裂性能好的E5015碱性焊条(即低氢焊条),且焊前烘烤,施焊过程采用保温桶防潮。 4.2技术措施 牛腿与既有柱现场焊接是本工程施工的重点和难点,为了不影响两侧车间正常生产,在保证施工质量前提下又能提高施工进度,制定合理的焊接技术工艺是关键。先清理既有柱焊接部位的油漆、铁锈、油污、水分、灰尘等杂物 ⑴上下翼缘板与立柱焊接 ①采用手工电弧焊,牛腿上下翼缘板均开单边V型坡口,底面采用垫板,分三层焊接。具体型式如下图: ②.第一层打底用φ=3.2的焊条,焊接参数在满足要求的条件下尽量减小。第二、三层选用直径为φ=5.0 的焊条,焊接间隙b=6,坡口角度α=45,钝边P=2,焊角尺寸hf=8。当焊接第二层时,焊接方向应与第一层方向相反,以此类推。每层焊接接头应错开15-20mm。 ③.工艺参数 第一层焊接 第二、三层焊接 I=100~130A I=170~190A U=21~25V U=25~28V 焊速100~160mm/min 焊速100~160mm/min ④腹板与立板焊接 ⑤开K型坡口,对称焊,具体型式如下: ⑥.坡口角度为45,钝边P=2,h1=h2=7,焊角尺寸为8,焊接速度为60~120mm/min ⑦.工艺参数 I=200~260A U=25~28V 焊速60~120mm/min ⑶.焊接顺序 先焊接钢牛腿腹板且上下预留50mm不焊,再焊接上翼缘且从两边向中间焊接(下翼缘与上翼缘板同时施焊,两名焊工在焊接时的焊接电流、焊接速度和焊接层数应保持一致),最后补焊。顺序如下图所示. ⑷.垫板、引弧板,引出板装配要求: ①焊接垫板材质为Q345B,两端伸出各60mm。引、熄弧板的材质和尺寸符合设计要求。 ②垫板、引弧板,引出板其材质应和被焊母材相同,坡口型式与被焊焊缝相同, 焊接完成后用火焰切割去除引弧板和引出板,并修磨平整。 ③.钢衬垫的定位焊在接头坡口内焊接。定位焊焊缝与最终的焊缝相同,所有焊材与正式施焊的质量要求相同。 星欣设计图库资料专卖店拥有最新最全的设计参考图库资料,内容涉及景观园林、建筑、规划、室内装修、建筑结构、暖通空调、给排水、电气设计、施工组织设计等各个领域的设计素材和设计图纸等参考学习资料。是为广大艺术设计工作者优质设计学习参考资料。本站所售的参考资料包括设计方案和施工图案例已达几十万套以上,总量在数千G以上。 图库网址http://www.xingsc.cn ftp://xingxin.oicp.net 联系QQ:447255935 电话:13111542600
展开阅读全文

开通  VIP会员、SVIP会员  优惠大
下载10份以上建议开通VIP会员
下载20份以上建议开通SVIP会员


开通VIP      成为共赢上传

当前位置:首页 > 品牌综合 > 施工方案/组织设计

移动网页_全站_页脚广告1

关于我们      便捷服务       自信AI       AI导航        抽奖活动

©2010-2026 宁波自信网络信息技术有限公司  版权所有

客服电话:0574-28810668  投诉电话:18658249818

gongan.png浙公网安备33021202000488号   

icp.png浙ICP备2021020529号-1  |  浙B2-20240490  

关注我们 :微信公众号    抖音    微博    LOFTER 

客服