收藏 分销(赏)

九年级化学第十单元知识点.doc

上传人:精**** 文档编号:10350000 上传时间:2025-05-23 格式:DOC 页数:5 大小:117.04KB 下载积分:6 金币
下载 相关 举报
九年级化学第十单元知识点.doc_第1页
第1页 / 共5页
九年级化学第十单元知识点.doc_第2页
第2页 / 共5页


点击查看更多>>
资源描述
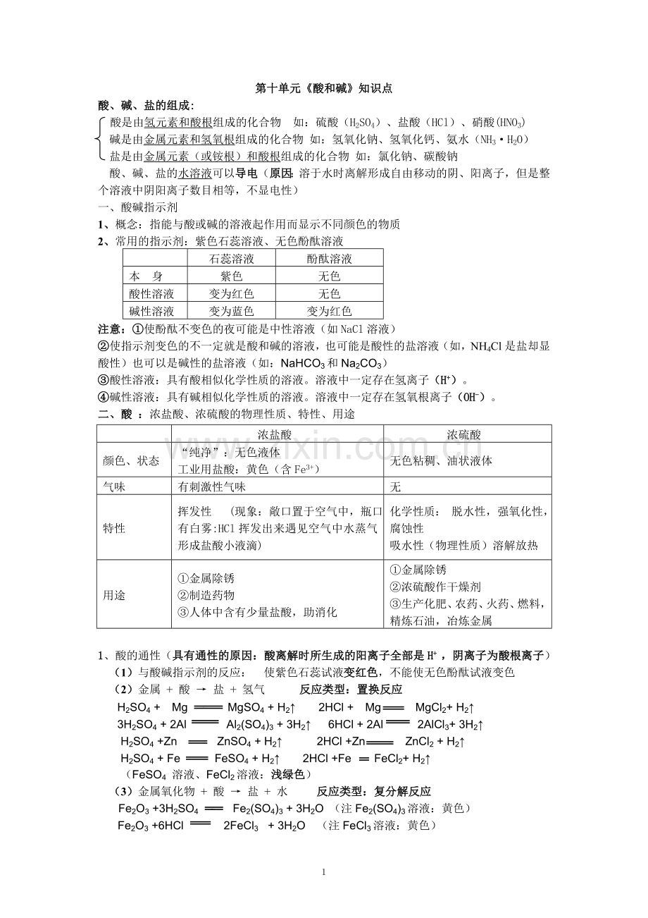
第十单元《酸和碱》知识点 酸、碱、盐的组成: 酸是由氢元素和酸根组成的化合物 如:硫酸(H2SO4)、盐酸(HCl)、硝酸(HNO3) 碱是由金属元素和氢氧根组成的化合物 如:氢氧化钠、氢氧化钙、氨水(NH3·H2O) 盐是由金属元素(或铵根)和酸根组成的化合物 如:氯化钠、碳酸钠 酸、碱、盐的水溶液可以导电(原因:溶于水时离解形成自由移动的阴、阳离子,但是整个溶液中阴阳离子数目相等,不显电性) 一、酸碱指示剂 1、概念:指能与酸或碱的溶液起作用而显示不同颜色的物质 2、常用的指示剂:紫色石蕊溶液、无色酚酞溶液 石蕊溶液 酚酞溶液 本 身 紫色 无色 酸性溶液 变为红色 无色 碱性溶液 变为蓝色 变为红色 注意:①使酚酞不变色的夜可能是中性溶液(如NaCl溶液) ②使指示剂变色的不一定就是酸和碱的溶液,也可能是酸性的盐溶液(如,NH4Cl是盐却显酸性)也可以是碱性的盐溶液(如:NaHCO3和Na2CO3) ③酸性溶液:具有酸相似化学性质的溶液。溶液中一定存在氢离子(H+)。 ④碱性溶液:具有碱相似化学性质的溶液。溶液中一定存在氢氧根离子(OH-)。 二、酸 :浓盐酸、浓硫酸的物理性质、特性、用途 浓盐酸 浓硫酸 颜色、状态 “纯净”:无色液体 工业用盐酸:黄色(含Fe3+) 无色粘稠、油状液体 气味 有刺激性气味 无 特性 挥发性 (现象:敞口置于空气中,瓶口有白雾:HCl挥发出来遇见空气中水蒸气形成盐酸小液滴) 化学性质: 脱水性,强氧化性,腐蚀性 吸水性(物理性质)溶解放热 用途 ①金属除锈 ②制造药物 ③人体中含有少量盐酸,助消化 ①金属除锈 ②浓硫酸作干燥剂 ③生产化肥、农药、火药、燃料,精炼石油,冶炼金属 1、酸的通性(具有通性的原因:酸离解时所生成的阳离子全部是H+ ,阴离子为酸根离子) (1)与酸碱指示剂的反应: 使紫色石蕊试液变红色,不能使无色酚酞试液变色 (2)金属 + 酸 → 盐 + 氢气 反应类型:置换反应 CuO + 2HCl CuCl2 + 3H2O H2SO4 + Mg MgSO4 + H2↑ 2HCl + Mg MgCl2+ H2↑ 3H2SO4 + 2Al Al2(SO4)3 + 3H2↑ 6HCl + 2Al 2AlCl3+ 3H2↑ H2SO4 +Zn ZnSO4 + H2↑ 2HCl +Zn ZnCl2 + H2↑ H2SO4 + Fe FeSO4 + H2↑ 2HCl +Fe FeCl2+ H2↑ (FeSO4 溶液、FeCl2溶液:浅绿色) (3)金属氧化物 + 酸 → 盐 + 水 反应类型:复分解反应 CuO + 2HCl CuCl2 + 3H2O CuO + 2HCl CuCl2 + 3H2O Fe2O3 +3H2SO4 Fe2(SO4)3 + 3H2O (注Fe2(SO4)3溶液:黄色) Fe2O3 +6HCl 2FeCl3 + 3H2O (注FeCl3溶液:黄色) CuO + 2HCl CuCl2 + 3H2O CuO + 2HCl CuCl2 + 2H2O (注CuCl2溶液:蓝色) CuO + 2HCl CuCl2 + 3H2O CuO + H2SO4 CuSO4 + H2O (注CuSO4溶液:蓝色) (4)碱 + 酸 → 盐 + 水 反应类型:复分解反应 (中和反应) CuO + 2HCl CuCl2 + 3H2O CuO + 2HCl CuCl2 + 3H2O HCl + NaOH NaCl + H2O 2HCl + Ca(OH)2 CaCl2 + 2H2O CuO + 2HCl CuCl2 + 3H2O H2SO4 + 2NaOH Na2SO4 + 2H2O (5)盐 + 酸 → 另一种盐 + 另一种酸 反应类型:复分解反应 CuO + 2HCl CuCl2 + 3H2O H2SO4 + BaCl2 BaSO4↓+ 2HCl (注BaSO4沉淀:白色,不溶于稀硝酸) CuO + 2HCl CuCl2 + 3H2O 2HCl + Na2CO3 2NaCl + CO2↑+ H2O CuO + 2HCl CuCl2 + 3H2O 2HCl + CaCO3 CO2↑+ CaCl2 + H2O CuO + 2HCl CuCl2 + 3H2O HCl + NaHCO3 H2O + NaCl +CO2↑ CuO + 2HCl CuCl2 + 3H2O HCl + AgNO3 HNO3 + AgCl↓ (注AgCl沉淀:白色,不溶于稀硝酸) 注意:①三大强酸:浓硫酸(易吸水),浓盐酸(易挥发),浓硝酸(易挥发)都密封保存。 ②稀释浓硫酸时:应把浓硫酸沿烧杯壁慢慢注入水里,并不断搅动使产生的热量迅速扩散,切不可把水直接倒入浓硫酸中,易引起液体飞溅。 ③稀盐酸稀硝酸不具有挥发性;稀硫酸不具有吸水性。 ④浓盐酸敞口放置在空气中一段时间后,溶质、溶液质量减少,溶剂质量不变,溶质质量分数减少;浓硫酸敞口放置在空气中一段时间后,溶质质量不变,溶剂、溶液质量增加,溶质质量分数减少。 ⑤如果不慎将浓硫酸沾到皮肤或衣服上,应先用布拭去,再用水冲洗,最后涂上3%—5%的碳酸氢钠溶液。 ⑥冷的浓硫酸和浓硝酸可使铁、铝钝化( 铁或铝的容器可以盛装浓硫酸或浓硝酸) ⑦复分解反应定义:由两种化合物互相交换成分,生成另外两种化合物的反应。 2,几种离子的检 离子种类 检验方法(所加试剂) 现 象 Cl- 先加AgNO3溶液,再加稀HNO3 产生白色沉淀 SO42- 先加Ba(NO3)2(或BaCl2)溶液,再加稀HNO3 产生白色沉淀 CO32- 先滴加稀HCl,再将气体通入澄清的石灰水中 有无色气泡产生,石灰水变浑浊 OH- 滴加无色酚酞试液 试液变红 H+ 滴加紫色石蕊试液 试液变红 三、 碱 :氢氧化钠、氢氧化钙的物理性质、用途 氢氧化钠 氢氧化钙 颜色、状态 白色固体,极易溶于水(溶解放热) 白色粉末,微溶于水 俗名 烧碱、火碱、苛性钠(具有强腐蚀性) 熟石灰、消石灰 (具有腐蚀性) 制法 Ca(OH)2+Na2CO3== CaCO3↓+2NaOH CaO +H2O== Ca(OH)2 用途 ①氢氧化钠固体作某些气体干燥剂 ②化工原料:制肥皂、造纸 ③去除油污:炉具清洁剂中含氢氧化钠 ①工业:制漂白粉 ②农业:改良酸性土壤、配波尔多液 ③建筑材料 注意:① 氢氧化钠密封保存的原因:氢氧化钠易吸收空气中的水蒸汽而潮解(属于物理变化)。 同时又能与空气中的二氧化碳反应而变质,生成Na2CO3 。 ② 氢氧化钠敞口放置在空气中会变质(属于化学变化),因为它会与空气中的二氧化碳反应生成了碳酸钠。 ③ 如果不慎将碱液沾到皮肤上,要用较多的水冲洗,再涂上硼酸溶液。 ④ CaO 、Ca(OH)2 、CaCO3的俗名及相互转化关系: 俗称 : CaO:生石灰 Ca(OH)2:熟石灰、消石灰 CaCO3:石灰石、大理石 CuO + 2HCl CuCl2 + 3H2O CuO + 2HCl CuCl2 + 3H2O 转化:CaO + H2O Ca(OH)2 ;Ca(OH)2 + CO2 H2O+ CaCO3↓;CaCO3 CaO + CO2 ↑ 2、碱的通性(具有通性的原因:离解时所生成的阴离子全部是OH-) (1)碱溶液与酸碱指示剂的反应: 使紫色石蕊试液变蓝色,使无色酚酞试液变红色 (2)非金属氧化物+碱 → 盐+水 反应类型:复分解反应 CuO + 2HCl CuCl2 + 3H2O 2NaOH + CO2 Na2CO3 + H2O (氢氧化钠敞口放置在空气中变质的原因) CuO + 2HCl CuCl2 + 3H2O CuO + 2HCl CuCl2 + 3H2O 2NaOH + SO2 Na2SO3 + H2O 2NaOH + SO3 H2O + Na2SO4 CuO + 2HCl CuCl2 + 3H2O Ca(OH)2 + CO2 H2O + CaCO3↓ (澄清石灰水变浑浊的原因) (3)酸+碱 → 盐+水 反应类型:复分解反应 (4) 盐 + 碱 → 另一种盐+另一种碱(反应物均可溶,产物符合复分解条件) CuO + 2HCl CuCl2 + 3H2O 2NaOH + CuSO4 Cu(OH)2↓+ Na2SO4 (现象:出现蓝色沉淀) (注:CuSO4 溶液:蓝色 Cu(OH)2沉淀:蓝色) CuO + 2HCl CuCl2 + 3H2O 3NaOH + FeCl3 Fe(OH)3↓ + 3NaCl (现象:出现红褐色沉淀) (注:FeCl3溶液:黄色 Fe(OH)3沉淀:红褐色) CuO + 2HCl CuCl2 + 3H2O Ca(OH)2 + Na2CO3 CaCO3↓ + 2NaOH (现象:澄清石灰水变浑浊) 四、非金属氧化物与金属氧化物 非金属氧化物 金属氧化物 化 学 性 质 (1)大多数可与水反应生成酸 CO2+H2O== H2CO3 (碳酸) SO2+H2O== H2SO3 (亚硫酸) SO3+H2O== H2SO4(硫酸) (1)少数可与水反应生成碱 Na2O +H2O== 2NaOH K2O +H2O== 2KOH 可溶 BaO +H2O== Ba(OH)2 性碱 CaO +H2O== Ca(OH)2 (2) 酸性氧化物+碱 → 盐+水 CO2 +Ca(OH)2== CaCO3↓+H2O (不是复分解反应) (2) 碱性氧化物+酸 → 盐+水 Fe2O3+6HCl== 2FeCl3+3H2O (复分解反应) 注:难溶性碱受热易分解(不属于碱的通性) 如Cu(OH)2加 热 CuO +H2O 2Fe(OH)3加 热 Fe2O3+3H2O 五、中和反应 溶液酸碱度的表示法——pH 1、定义:酸与碱作用生成盐和水的反应 2、实质: OH-+H+==H2O 3、中和和反应的应用: ① 改变土壤的酸碱性。例如:土壤显酸性,则加熟石灰中和; ②处理工厂的废水。例如用熟石灰中和硫酸厂的污水(含有硫酸等杂质) ③用于医药。例如:用胃舒平(含氢氧化铝)来医治胃酸(盐酸)过多;当我们不小心被黄蜂刺了(毒液呈碱性)可以用食醋涂在皮肤上;被蚊虫叮咬(分泌出蚁酸)涂上些含有碱性物质(如氨水、肥皂)的药水。 ④生活中:喷洒农药(部分显酸性)后要用肥皂(碱性)洗手洗脸;发酵馒头时加纯碱(Na2CO3)或小苏打(NaHCO3)中和;吃松花蛋(显碱性)时加点醋(酸性)中和。 4、溶液酸碱度的表示法——pH (PH值的范围:0----14) (1)0 7 14 酸性增强 中性 碱性增强 在酸性溶液中,酸性越强,PH值越小,溶液中氢离子(H+)浓度越大 在碱性溶液中,碱性越强,PH值越大,溶液中氢氧根离子(OH-)浓度越大 (2)PH值与溶液酸碱性的关系: PH = 7 溶液呈中性 例如:H2O ,NaCl溶液, Na2SO4溶液等部分盐溶液 PH<7 溶液呈酸性,PH越小酸性越强 例如:酸溶液和部分盐溶液 PH>7 溶液呈碱性,PH越大碱性越强 例如:碱溶液和部分盐溶液 注意:①酸溶液一定是酸性溶液,但酸性溶液不一定是酸溶液(如盐溶液NH4Cl却显酸性);② 碱溶液一定是碱性溶液,但碱性溶液不一定是碱溶液(如盐溶液Na2CO3却显碱性); ③ 盐酸,硫酸,硝酸,醋酸,碳酸等是酸溶液一定显酸性;④ 氢氧化钠,氢氧化钙,氨水等是碱溶液,一定显碱性。④PH值只能表示溶液的酸性或碱性,不能确定是酸的溶液或碱的溶液。 (3)pH的测定:最简单的方法是使用pH试纸 用玻璃棒(或滴管)蘸取待测试液少许,滴在pH试纸上,显色后与标准比色卡对照,读出溶液的pH(读数为整数) 注意:① 用PH试纸测得的PH值只能为正整数,不能为小数及零。 ②不能将PH试纸直接浸入待测溶液中,会污染待测溶液液。 ③ 用PH试纸测溶液的PH值时,不能先用蒸馏水润湿PH试纸。若先用蒸馏水润湿后再测会影响结果(使酸性溶液的PH值增大;使碱性溶液的PH值减小;中性溶液的PH值不变) ④ 检验酸性或者碱性气体时,可先将PH试纸用蒸馏水润湿。 (4)酸碱性与酸碱度关系: 指示剂 pH值 紫色石蕊 无色酚酞 酸性 <7 变红色 无色 中性 =7 紫色 无色 碱性 ﹥7 变蓝色 变红色 (5)改变溶液PH值的方法: ①酸性溶液:加水,溶液PH值不断增大,PH值逐渐接近于7 (不会等于7); 加碱性溶液中和,溶液PH值不断增大,最终PH值大于7 (显碱性) ②碱性溶液:加水,溶液PH值不断减小,PH值逐渐接近于7(不会等于7); 加酸性溶液中和,溶液PH值不断减小,最终PH值小于7 (显酸性) (6)酸雨:pH<5.6的雨水为酸雨; 而正常雨水的pH约为5.6(因为溶有CO2) 六,干燥剂 (吸收气体中的水分) (1) 酸性干燥剂---浓硫酸:能干燥酸性和中性气体(如CO2、SO2 、O2、CO、NO、NO2、HCl等),不能干燥NH3 (碱性气体)、H2S(易被硫酸氧化) (2) 中性干燥剂---无水CaCl2 :能干燥CO2、SO2 、O2、CO、HCl、NO、NO2等,却不能干燥NH3 。 (3) 碱性干燥剂---碱石灰( CaO和NaOH混合物)或NaOH :能干燥碱性和中性气体(如NH3 、O2、CO、NO等),不能干燥酸性气体,如CO2、SO2 、HCl、NO2 等 5
展开阅读全文

开通  VIP会员、SVIP会员  优惠大
下载10份以上建议开通VIP会员
下载20份以上建议开通SVIP会员


开通VIP      成为共赢上传

当前位置:首页 > 教育专区 > 初中化学

移动网页_全站_页脚广告1

关于我们      便捷服务       自信AI       AI导航        抽奖活动

©2010-2026 宁波自信网络信息技术有限公司  版权所有

客服电话:0574-28810668  投诉电话:18658249818

gongan.png浙公网安备33021202000488号   

icp.png浙ICP备2021020529号-1  |  浙B2-20240490  

关注我们 :微信公众号    抖音    微博    LOFTER 

客服