收藏 分销(赏)

口腔科医院感染控制质量考核标准.doc

上传人:自**** 文档编号:10143520 上传时间:2025-04-23 格式:DOC 页数:5 大小:13.54KB 下载积分:8 金币
下载 相关 举报
口腔科医院感染控制质量考核标准.doc_第1页
第1页 / 共5页
口腔科医院感染控制质量考核标准.doc_第2页
第2页 / 共5页


点击查看更多>>
资源描述
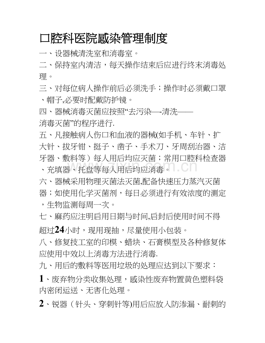
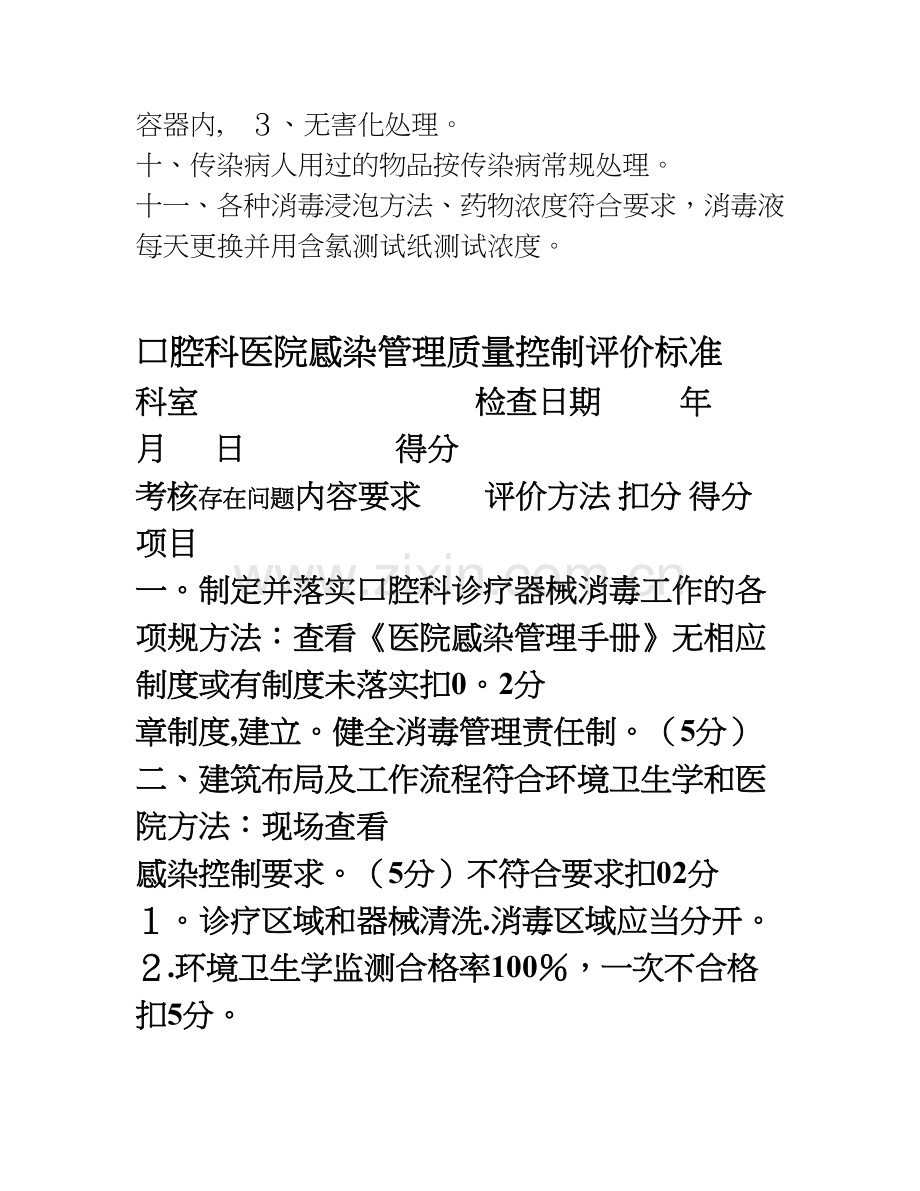
口腔科医院感染管理制度 一、设器械清洗室和消毒室。 二、保持室内清洁,每天操作结束后应进行终末消毒处理。 三、对每位病人操作前后必须洗手;操作时必须戴口罩、帽子,必要时配戴防护镜。 四、器械消毒灭菌应按照“去污染—-清洗——消毒灭菌”的程序进行. 五、凡接触病人伤口和血液的器械(如手机、车针、扩大针、拔牙钳、挺子、凿子、手术刀、牙周刮治器、洁牙器、敷料等)每人用后均应灭菌;常用口腔科检查器、充填器、托盘等每人用后均应消毒。 六、器械采用物理灭菌法灭菌,配备快速压力蒸汽灭菌器;如使用化学灭菌剂,每日必须进行有效浓度的测定,生物监测每周一次。 七、麻药应注明启用日期与时间,启封后使用时间不得超过24小时,现用现抽,尽量使用小包装。 八、修复技工室的印模、蜡块、石膏模型及各种修复体应使用中效以上消毒方法进行消毒. 九、用后的敷料等医用垃圾的处理应达到以下要求: 1、废弃物分类收集处理,感染性废弃物置黄色塑料袋内密闭运送、无害化处理。 2、锐器(针头、穿刺针等)用后应放入防渗漏、耐刺的容器内, 3、无害化处理。 十、传染病人用过的物品按传染病常规处理。 十一、各种消毒浸泡方法、药物浓度符合要求,消毒液每天更换并用含氯测试纸测试浓度。 口腔科医院感染管理质量控制评价标准 科室 检查日期 年 月 日 得分 考核存在问题内容要求 评价方法 扣分 得分 项目 一。制定并落实口腔科诊疗器械消毒工作的各项规方法:查看《医院感染管理手册》无相应制度或有制度未落实扣0。2分 章制度,建立。健全消毒管理责任制。(5分) 二、建筑布局及工作流程符合环境卫生学和医院方法:现场查看 感染控制要求。(5分)不符合要求扣02分 1。诊疗区域和器械清洗.消毒区域应当分开。 2.环境卫生学监测合格率100%,一次不合格扣5分。 三.手卫生设施及执行情况符合要求,隔离防护措方法:现场查看 口施执行到位。以监测为主(10分)一项不符合要1。诊室配备流动水。肥皂或洗手液。速干免洗手消毒液.干手设施.肥皂要干燥.清洁腔求扣0.2分 存放。 科2.在诊疗操作时穿工作服。戴口罩。帽子. 3。每次操作前。后严格洗手或者手消毒,医务人员戴手套操作时,每治疗一个病人制更换一付手套并洗手或者手消毒(使用快速免洗手消毒液) 度四。口腔科诊疗器械清洗.消毒。灭菌,符合相关规范方法:现场查看器械清洁消毒情况 要求。以监测为主(10分) 不符合要求扣05分 反复使用的口腔器械先去污染,加酶浸泡。清洗.注油然后再进行消毒和灭菌。 规五。根据口腔诊疗器械的危险程度及材质特点,选方法:现场查看 范 择适宜的消毒或灭菌方法.(15分)监测不合格每1.牙科手机。车针。根管治疗器械。拔牙器械。手术治疗器械.牙周治疗器械.敷料等一项扣05分 人一灭菌。 2.口腔检查器械.各类用于辅助治疗的物理测量仪器。印模托盘。漱口杯等一人一消毒。 3.接触病人体液。血液的修复。正畸模型等物品操作前必须消毒。 4.牙科综合治疗台及其配套设施应每日清洁。消毒,遇污染及时清洁.消毒。 5.预真空压力蒸汽灭菌不能堆放,手机之间应保留一定间隙. 6。灭菌前空载进行BD测试。 六.每次治疗开始前和结束后及时踩脚阀冲洗管腔不符合要求扣0.2分 30秒,减少回吸污染。(5分) 七.口腔诊疗区域内应当保证环境整洁,定期消毒。方法:现场查看 (15分) 一项不符合要求扣03分 1.每日对口腔诊疗.清洗。消毒区域进行清洁.消毒,有记录。 2。每日定时通风。 3。对可能造成污染的诊疗环境表面及时进行清洁.消毒处理,有记录。 4.每周对环境进行一次彻底的清洁。消毒。 5.紫外线强度监测合格,有记录。 八。使用中的化学消毒剂定期进行浓度和微生物污方法:查看记录及资料 染测试。(10分) 一项不符合要求扣05分 1。含氯消毒剂等易挥发的消毒剂每日监测浓度。 2。使用中消毒液有无过期.沉淀。 九。按规范要求做好消毒灭菌等工作。(10分) 一方法:现场查看灭菌消毒情况 项不符合要求扣02分 1。无菌储槽中的棉球。敷料,一次性口腔包一经打开,使用时间为24小时,标明开启日期。时间. 2。麻醉药品开封后,使用时间不超过2小时,抽出的药液保持时间不超过2小时。 3.消毒液每日更换,标明启用日期,时间,失效时间. 4。拖布分室使用,有标识,悬挂晾干。 十.医疗废物处置符合要求。(10分) 相关记录完方法:查看医疗废物处置登记,查看一次性物品用后处理情况,查看医疗废物的 善不符合要求扣05分 分类、收集情况 1。医疗垃圾必须放入黄色医疗废物袋内,有效封口,有标识(科室名称.日期.时间) 2。各种污物放置合理,禁止与生活垃圾混装。 3。针头.刀片等应放入锐器盒收集,统一焚烧. 4.禁止流失和代送, 相关记录完善. 十一.组织院感学习,培训情况以及感染知识考核.方法:提问1人医务人员及工人 (5分) 一次不合格扣02分 主管签字: 检查人签字: 被查科室签字: 说明: 1、本表一式两联,一联交给科室,一联院部感染科存档。 2、总分>85分合格,低于<85分,每分抵扣科室收入100元.
展开阅读全文

开通  VIP会员、SVIP会员  优惠大
下载10份以上建议开通VIP会员
下载20份以上建议开通SVIP会员


开通VIP      成为共赢上传

当前位置:首页 > 品牌综合 > 行业标准/行业规范

移动网页_全站_页脚广告1

关于我们      便捷服务       自信AI       AI导航        抽奖活动

©2010-2025 宁波自信网络信息技术有限公司  版权所有

客服电话:0574-28810668  投诉电话:18658249818

gongan.png浙公网安备33021202000488号   

icp.png浙ICP备2021020529号-1  |  浙B2-20240490  

关注我们 :微信公众号    抖音    微博    LOFTER 

客服