收藏 分销(赏)

金融行业岗位及其职责.docx

上传人:丰**** 文档编号:10126471 上传时间:2025-04-22 格式:DOCX 页数:7 大小:26.76KB 下载积分:6 金币
下载 相关 举报
金融行业岗位及其职责.docx_第1页
第1页 / 共7页
金融行业岗位及其职责.docx_第2页
第2页 / 共7页


点击查看更多>>
资源描述
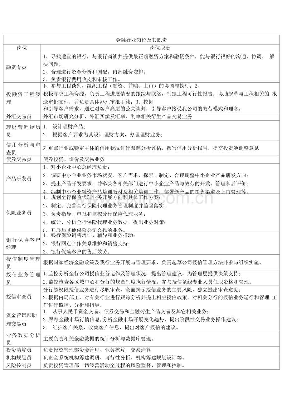
金融行业岗位及其职责 岗位 岗位职责 融资专员 1、寻找适宜的银行,与银行商谈并提供最正确融资方案和融资条件,能与银行很好的沟通、协调、 解决问题。 2、合理进行资金分析和调配,内部融资安排。 3、负责银行费用收支和审核工作。 投融资工程经 理 1、参与工程谈判,组织工程(融资、并购、上市)的协调与执行;2、 积极寻求工程资源,负责工程进展情况的跟踪与联络,制定工程可行性报告;协助起草与工程相关的 报送审批文件,并负责具体办理审批手续;3、挖掘 和引导客户需求,通过对客户高层的公关谈判,引导客户接受我公司的效劳模式和理念。 外汇交易员 外汇市场研究分析,外汇买卖及汇率、利率相关衍生产品交易业务 理财营销经历 员 1. 设计理财产品; 2. 根据客户要求为其设计理财方案,办理理财业务; 信用分析与审 查员 对重点行业或特定主体的信用状况进行跟踪分析评估,撰写信用分析报告,提交投资池调整意见 债券交易员 债券投资、询价及交易业务 产品研发员 1、对小企业中心总经理负责; 2、调研中小企业业务市场状况、客户需求,探索、制定、合理调整中小企业产品研发方向; 3、提出产品开发要求,并牵头各相关部门进行中小企业产品与效劳的开发、管理和后评价; 4、编制中小企业融资产品培训教材及相关培训工作,部署新产品的销售渠道及上市管理等。 保险业务员 1、规划全行保险代理业务开展方向和具体工作方案; 2、制定、完善全行保险代理业务管理制度并监督落实; 3、负责指导、审批和监控分行保险代理业务; 4、统计、分析全行保险代理业务数据,提出业务对策; 5、开展与其他保险公司合作的业务。 银行保险客户 经理 1、银行保险销售培训、辅导和业务推动; 2、银行网点合作关系维护和销售支持; 3、银行保险客户的售后效劳。 授信制度管理 员 根据国家经济金融政策及我行业务开展与管理要求,负责起草公司授信管理方法并参与组织实施。 授信业务管理 员 1. 监控分析全行公司授信业务运作及管理状况,提出管理建议,为管理层提供决策支持; 2. 监控检查各区域中心和分行的规章制度执行情况,参与授信条线专业人员任职资格和管理。 授信审查员 分行超权限授信业务进行尽职审查,全面揭示授信业务的主要风险,独立提出审查意见; 2.根据内局部工,对有关行业进行跟踪分析并提出相应授信政策,对相关分行的授信业务运行和管理 工作进行监控、分析和指导。 资金营运部助 理交易员 1. 从事人民币资金交易、债券交易和金融衍生产品交易及其它相关业务; 2. 跟踪金融市场行情信息,分析金融市场开展变化趋势,提出阶段性交易业务操作建议; 3. 维护客户关系,收集客户信息,提出对客户授信的建议。 业务数据分析 员 主要负责相关金融数据的统计分析与数据库管理。 投资清算员 负责投资管理部资金管理、业务核算、交易清算 机构规划员 负责全系统机构筹建调研、可行性分析、机构筹建规划设计等。 风险控制员 负责投资管理部一切经营活动全过程的风险监督、管理和控制。 权益类投资经 理 组织制定权益类投资方案、投资策略、投资方案和投资配置组合方案并负责落实实施。 债券投资经理 组织制定债券投资方案、债券投资策略、投资方案和投资配置组合方案并落实实施 债券销售交易 员 参与公司承销工程在一级市场的发行销售和二级市场的撮合交易、自营业务,负责银行间债券市场的 询价、谈判、交易业务,以及交易所债券市场的交易业务,协调各种资源开发并维护客户。 股权融资业务 客户经理 从事金融产品销售、机构投资者客户资源的开发与维护。 高级投资经理 1. 制订投资策略,设计、建立并维护投资组合; 2. 进行投资调研,提交投资建议报告; 3. 下达投资指令,负责资产的投资运作; 4. 对总体投资情况进行控制,定期提交投资情况报告。 宏观专题研究 员 宏观经济与金融、资本市场改革与开展方面的专项研究课题。 国际经济与国 际金融研究员 国际经济与国际金融走势、国际资本市场、大宗商品价格跟踪分析等。 债券研究员 国债、金融债、短期融资券、企业债、可转债、资产证券化产品等,重点研究债券市场的收益、风险 及债券利率水平的变化。 货币市场研究 员 银行存贷市场、同业拆借市场、票据贴现市场、回购市场、央行票据市场等,重点研究货币市场资金 流量、流向及利率水平的变化。 客户信用管理 员 1. 制订融资融券业务授信管理制度,负责日常客户信用管理,确定授信额度; 2. 按市场化方式确定融资利率与融券费率的基准,并根据市场及公司自身业务开展需求动态调整。 金融模型研究 与开发员 1. 金融模型开发,主要方向包括:充分挖掘各金融市场的套利时机,设计开发套利模型获取市场定价 失效带来的套利收益; 2. 设计开发做市商自动交易及风险管理模型;设计开发权证发行及风险对冲模型。 金融衍生品业 务主管 品相关定量分析,制订衍生品投资策略、模型开发、风险控制总体方案并监督实施,根据市场因素变 化及时调整策略,控制风险。 2.负责境 内外金融衍生品市场及产品的跟踪与分析。 风险管理员 效劳董事会风险控制委员会,研究风险控制的理论,跟踪同业实践,熟知有关法规和政策,评估本公 司风险控制的组织框架、体制、制度、流程,提出风险管理战略建议。 战略研究员 1. 进行宏观经济和金融证券行业开展趋势的分析和评估,确定本公司的主要开展时机与主要风险; 2. 分析公司的经营现状以及各业务单位在行业内的地位、优势与弱点; 3. 收集国内外同行业先进企业资料,总结先进经营理念、管理体制、管理方法,对提高公司竞争力提 供建设性意见; 4. 参与组织制定公司开展战略。 储蓄与理财产 品研发专员 1. 实施储蓄和理财产品开发的流程管理; 2. 根据业务部门的要求细化需求; 3. 参与储蓄和理财业务领域的需求解释、测试、编写操作手册、操作培训等工作; 4. 参与储蓄和理财业务产品开发后系统运行的问题跟踪、辅导和优化工作;部门交办的其他工作。 卡业务研发专 员 1. 实施卡产品开发的流程管理; 2. 根据业务部门的要求细化需求; 3. 参与卡业务领域的需求解释、测试、编写操作手册、操作培训等工作; 4. 参与卡业务产品开发后系统运行的问题跟踪、辅导和优化工作; 5. 部门交办的其他工作。 产品研发助理 1. 从事渠道类产品的用户支持、系统维护、推广上线等工作; 2. 从事渠道类产品的应用管理、配置管理、数据处理等工作; 3. 从事渠道类产品的系统测试、操作辅导、问题受理等工作。 产品开发专员 1. 负责渠道类产品的立项组织、资源落实、方案设计等工作; 2. 从事渠道类产品的开发参与、外包监理等工作; 3. 负责渠道类产品的需求解释、测试组织、编写操作手册、操作培训等工作; 4. 从事渠道类产品的问题跟踪、辅导和优化工作。 基金IT事务 管理员 1. 协助系统分析员进行数据加工处理、分析; 2. 参与局部公司信息系统建设协助系统管理员进行系统平安管理。 股证事务代表 助理 1.境内外投资者来访接待;来电来函的回复 3. 负责向证券主管机关申报工程材料;随时保持联络 4. 有关政策的咨询、研究和传达; 5. 参与有关工程的洽谈和跟踪; 6. 参与选荐证券中介机构; 7. 跟踪、催办有关批文; 8. 草拟分红派息方案等; 理赔人员 负责各类理赔案件的处理,包括决定是否需要查勘、决定是否赔付、决定拟赔付金额、与客户沟通谈 判、结案等. 基金注册员 1. 负责交易数据的处理; 2. 基金注册系统的维护与测试; 3. 交易规则和流程的制定; 4. 代销机构业务往来; 5. 资金划拨; 6. 新业务的研究与开发等。 行业分析师 1. 深入分析各行业的开展趋势和竞争要素,及时跟踪和预测行业变化,提供相应的各类研究报告; 2. 对上市公司进行紧密跟踪,通过定量分析及时、准确地提供各类公司分析报告,揭示投资时机及风 险。 分析师助理 1. 协助宏观、策略、固定收益、行业分析师进行信息收集和整理工作; 2. 协助完成相关部门的日常行政事务。 投资经理 1. 研究宏观经济、金融运行情况,判断市场趋势; 2. 跟踪形成合理的投资评估方式和模型,分析可选证券的投资价值; 3. 编制投资组合,恰当把握投资时机,实现投资目标。 投行保荐代表 人 1. 根据分工,对分管工程的各个阶段进行质量把关并制作工程方案,确保工程承揽、承做、承销工作 的顺利进行,完成业务及利润指标; 2. 对所分管的工程的相关事务与主管机构〔包括中国证监会、交易所、证监局、证券业协会〕进行沟 通,保证工程的顺利推进; 3. 对所分管工程的客户关系进行开发与维护,组织下属为客户提供个性化效劳,以满足当前业务推进 及未来业务储藏需要; 4. 按证监会公布的<保荐人制度〉规定,切实履行对上市企业的尽职调查和上市后的持续督导和保荐职 责。 证券投资部经 理 1、主持证券投资部的全面工作,对上级负责。 2、对公司下达的经营方案或本钱方案负责。 3、在〈公司法〉、〈证券法〉和公司章程等相关法律、法规的范围内开展业务工作。公开、公平、公证 地为本部门选拔优秀员工,并对本部门的员工严格考核。 4、负责公司证券管理事务,协助董事会秘书开展工作,按照国家相关规定向证券主管机关和证券交 易所报告工作并接受监管。 5、协助董事会秘书协调股东与公司的关系,接待股东和投资者来访,答复有关咨询。 6、负责编制公司年度报告、中期报告、季度报告和其他有关资料,按照国家相关规定及时、准确地 向董事会秘书提供信息。 7、负责建立公司证券投资业务档案、股市档案、独立负责保密工作,定期对公司股东结构变动和股 票走势做出分析并提交报告。 8、会同资产财务部做好公司年度分红派息工作,研究制订股票的增发、配股或债券的发行方案等。 9、负责公司法人股的管理工作。 10、负责公司重大投资工程的研究工作,并提出决策建议。 11、编制公司投资工程方案,负责投资工程的可行性研究、报批、立项等工作。 12、组织投资工程的实施、监管、测评工作。 13、严格控制本部门费用支出,提高工作效率。协调本部门内员工关系,培养团队精神,为公司目标 而共同努力。 14、因出差或其他事宜而暂离本工作岗位时,应指派一名副经理代行经理职权,以保证本部门的各项 业务不受影响。 15、负责完成公司领导交办的其他工作。 结算员 (一)收集,录入,运算结算数据,打印结算报表,复核结算结果. (二)按规定的方式和时间提供客户结算单,发送追加保证金通知书和强行平仓通知书. (三)计算客户风险率,分析客户风险,协调有关业务部门严格控制客户风险. (四)审核客户出金,按时向财务部门提供所需报表,做好对帐工作. (五)按档案管理规定装订,保存,备份结算资料. (六)维护客户利益,不得擅自泄露客户资料. 出市代表 (一) 开盘前做好交易各项准备工作,检查计算机设备,线路等是否正常运转. (二)接单与回报时要用标准用语,不得接受残缺的或模糊不清的指令. (三)具有高度的责任心,减少过失发生,如发现错单应立即报告,严禁擅自处理. (四)加强根本功训练,提高业务能力,迅速准确执行交易指令. (五)及时将场内交易信息或交易所文件传达给公司,根据需要和公司指令向交易所反映或查询有关情 况. (六)交易结束后及时与报单员核对当日成交情况,保证将交易所结算单等资料按时传回公司. (七) 在场内交易时,不得接打私人,不得擅自离岗,不得利用工作之便谋取私利. (八)严格遵守交易所的各项规章制度,为公司树立良好形象. 报单员 (一)热诚待客,优质效劳,严禁与客户争吵. (二)负责接单,报单及成交回报工作,记录工作日志. (三)操作中要用标准用语,并做到迅速准确. (四)加强工作责任心、,减少错单的发生,如发现错单要立即报告,严禁擅自处理. (五)了解客户持仓和风险状况,控制高风险客户的交易风险. (六)负责与出市代表沟通联系,及时通报交易所有关信息. (七)收市后,负责与出市代表核对成交情况,整理保存交易记录资料. 代客资产管理 产品设计员 1、负责银行代客资产管理类理财产品的开发和结构化设计; 2、为银行代客资产管理类产品对公、对私业务条线销售提供支持; 3、研究国内外资金、资本市场和资产管理模式的开展,进行产品开发。 理财产品营销 员 1、根据市场变化及客户需求,提出产品设计需求; 2、组织对机构和对个人的资产管理类、财富管理类等投资理财产品的市场推广及产品的后续完善, 包括产品推广的培训、营销督导以及日常问题的处理; 3、管理并指导分行理财产品销售渠道,制定调整销售策略; 业务管理及品 质控制员 1、负责财富管理相关制度的建设以及销售流程管理; 2、负责财富管理业务的本钱效益分析、品质管理、业绩考核和追踪督导等; 3、负责理财产品销售的日常管理及统计分析。 高端客户效劳 员 1、负责直接或通过分支机构为个人高端客户提供财富管理效劳,指导分支机构开展和维持与高端客 户的关系; 2、收集高端客户投资理财需求需求并及时反应,提出解决措施; 3、根据高端客户需求,协调各产品设计部门为其量身定做专业的理财方案; 4、负责编写面向理财经理提供的标准营销效劳话术等,定期对全行贵宾理财业务整体开展情况进行 统计分析; 5、搜集整理行业投资信息,行业法规动态,对同业市场信息的深度挖掘与分析,负责我行客户效劳 的后续信息支持。 代客资产管理 投资策略员 1、结合我行代客资产管理类产品开发,提供特定资产类别投资策略和多类资产的配置策略与投资组 合管理; 2、国内、外主要市场和不同资产类别投资参照指标走势研究及投资策略分析。 内/外部投诉 受理员 1、受理内、外部投诉; 2、核实投诉内容; 3、提出投诉处理意见,催促相关部门落实整改并反应; 4、对被投诉单位整改情况进行认定,提出奖惩建议; 5、向领导汇报投诉受理情况,并将有关内容向全行通报。 客户经理 1、负责投资客户开发、维护;市场行情研判;为客户提供专业的证券投资咨询效劳。 2、向客户推广各项金融产品; 3、撰写信贷申请报告,对信贷风险进行分析; 4、通过业务开拓,最大限度的扩大收益,完成设定的业务指标. 金融分析师 负责面向金融机构及高等教育客户群提供金融分析类产品/工程的客户培训、市场调研、需求分析、 功能设计等工作 外汇分析师 分析国际金融市场,研判行情走势;把握市场时机,及时发出交易操作指示。 投资分析师 1、进行宏观经济和投资政策研究,提供经济开展趋势报告;2、 根据公司投资指引,从事行业调查研究,制作行业研究报告,负责行业的持续跟踪研究;3、 根据公司投资指引与投资方案,进行已经投入公司经营状况调查,定期巡访上市公司,提交公司投资 价值分析报告;4、承当 公司对外的管理参谋和理财参谋业务,负责与同业机构开展研究业务联系,各类信息机构开展定期交 流。 柜员 1. 办理开户业务 2. 收集、整理有关的统计资料; 资信评估人员 1、根据集团研究院工作要求,完成工程的分析报告和研发工作,独立完成研究报告; 2、进行评级技术研究和专题研究; 3、协助业务开展部门工程经理开展业务和专业交流活动; 4、按要求完成技术总结、文献翻译工作; 5、按时参加本部门以及公司组织的培训、研讨会、评审会; 6、及时完成公司分配的其他工作任务。 国际业务部人 员 1、负责拟定年度外汇业务开展规划,组织落实外汇业乡开展规划,监督开展规划执行情况; 2、负责国际结算、外汇资金结算、外汇资金运营的集中操作和管理,负责国际收支申报、结售汇业 务操作与管理; 3、负责外资管理,外资工程的上报、检查、指导、盘活及风险控制,国际贸易融资的上报与审批; 4、负责组织国际业务部门的各项管理活动,负责外汇业务的电子化建设,BIBS系统的维护、升级改 造和管理; 5、负责指导外汇业务的开展,包括市场准人与退出的管理,履行国际业务部门自律监管职能,保证 外汇业务的健康、迅速开展; 6、负责外汇业务产品的营销与推广,密切关注外汇产品及相关法律法规及政策变动,保证产品合规 合法,定期向上级或在系统内发布外汇产品市场变动情况,开展外汇产品的推广和培训工作; 7、负责外汇业务从业人员的业务培训工作; 综合管理部人 员 1、负责制定办公和会议制度,组织办公和重要会议; 2、负责协调各部室工作,负责部署工作、会议议定事项和行领导交办事项的督办、查办工作; 3、负综合情况反映及行务信息反映;为领导办公提供效劳 4、负责处理文电、公文把关以及印鉴、文书档案管理;协调处理来信来访;机要保密工作 5、负责制定中长期业务开展规划,承当重大课题调研及理论研究工作;起草重要会议报告和文件; 6、负责收集和汇总市行各部门报送的信息,收集国家和省内各类有关金融信息,并对其进行综合分析 和整理.为全行提供信息效劳 7、负责党的宣传工作和全行业务宜传工作:承当新闻发言人的工作;组织农村金融研究和学术交流 活动; 人力资源管理 部人员 1、负责管理干部的调配、任免、考核、交流、奖惩; 2、负责对下级行中层职数的配里、审查、审批; 3、负责各类机构的名称、职能、级别、设立、撤并等事项的管理; 4、负责员工工资管理、职称考〔评〕聘;各类社会保险工作; 5、负责系统党建工作和员工培训工作;负责老干部管理、效劳工作; 6、负责行领导交办的其他工作。 1、负责财务收支方案的编制,日常财务收支的组织,国有资产的核算与管理,审查资金和财产多缺 的处理,参与业务经营和管理,实施财务检查和监督; 2、负责管理和监督固定资产投资工程的立项、招标与购建及基建资金的使用,零星固定资产的晌建 与管理; 3、负责组织开展全辖财会监管工作;负贵全辖委派会计制度的制订和实施;负责会计出纳人员的业 财务会计部人 务培训;负责财务、会计、出纳、结算工作的检查和辅导; 员4、负责采集、加工全会计根底数据,编制会计报表,撰写财务分析报告; 5、负责费用管理及基层行费用的审核和报账;负责库存现金、有价单证和会计重要空白凭证的理; 6、负责全辖ABIS操作管理及辅导;负责业务印章及结算、出纳机具的管理; 7、负责呆账准备金的计提和管理;负责所属单位的产权界定、价值评估和产权登记; 8、负责组织开展财务管理委员会、集中采购办公室的日常工作;负责全辖的纳税审报工作; 9、负责行领导交办的其他工作。 1、负责审计工作规章制度和审计部各项管理方法的制加实施; 2、负责监督内部控制制度的执行,对各业务主管部门的自律监管进行再监督; 3、负责对全行经营活动真实性进行审计监督;负责内部控制综合评价工作; 4、负责组织开展高层任期责任审计和离任审计; 审计部人员5、负责组织非现场审计和实施全行性信贷、资产负债管理、财务会计、银行卡、国际业务以及计算 机等专项审计活动; 6、负责对直属经营性单位的定期常规现场审计工作和对下属企业经营性单位定期常规现场审计作; 7、负责对违规经营行为进行经济处分和审计复议;负责内部监督委员会办公室的日常工作; 8、负责行领导交办的其他工作。
展开阅读全文

开通  VIP会员、SVIP会员  优惠大
下载10份以上建议开通VIP会员
下载20份以上建议开通SVIP会员


开通VIP      成为共赢上传

当前位置:首页 > 管理财经 > 人员管理/培训管理

移动网页_全站_页脚广告1

关于我们      便捷服务       自信AI       AI导航        抽奖活动

©2010-2025 宁波自信网络信息技术有限公司  版权所有

客服电话:0574-28810668  投诉电话:18658249818

gongan.png浙公网安备33021202000488号   

icp.png浙ICP备2021020529号-1  |  浙B2-20240490  

关注我们 :微信公众号    抖音    微博    LOFTER 

客服