收藏 分销(赏)

细石混凝土地面施工技术交底.doc

上传人:丰**** 文档编号:9997590 上传时间:2025-04-16 格式:DOC 页数:22 大小:123.04KB 下载积分:10 金币
下载 相关 举报
细石混凝土地面施工技术交底.doc_第1页
第1页 / 共22页
细石混凝土地面施工技术交底.doc_第2页
第2页 / 共22页


点击查看更多>>
资源描述
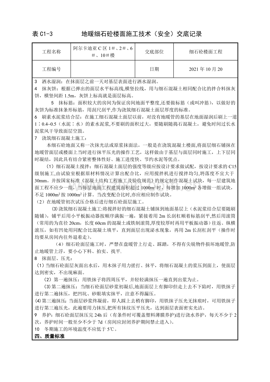
表C1-3 地暖细石砼楼面施工技术(安全)交底记录 工程名称 阿尔卡迪亚C区1#、2#、6#、10#楼 交底部位 细石砼楼面工程 工程编号 日期 2021年10月20 交底内容: 地暖细石混凝土楼面施工技术(安全)交底 一、依据标准: 《建筑工程施工质量验收统一标准》 GB50300-2001 《建筑地面工程施工质量验收规范》 GB5 9-2002 二、施工准备 1 。材料及主要机具: 1 水泥:应采用32。5号以上硅酸盐水泥、普通硅酸盐水泥和矿渣硅酸盐水泥。 2 砂:粗砂,含泥量不大于5%。 3 石子:用坚硬、耐磨级配良好的碎石,粒经不大于15mm或面层厚度的2/3,含泥量小于2%。 4水:搅拌用水洁净且水质稳定。 5主要机具:混凝土搅拌机,平板振捣器、运输小车、小水桶、半截桶、笤帚、2m靠尺、铁滚子、木抹子、平锹、钢丝刷、凿子、锤子、铁抹子. 2 .作业条件: 1 没有地暖部位的楼面基层必须清理干净,有地暖敷设的部位的杂物、灰渣清除干净。 2 室内墙面已弹好+100cm水平线。 3室内的各种穿过楼板的立管及地漏已安装完毕,管洞堵塞密实。埋在地面的电管已做完隐检手续。 4门框已安装完,并已做好保护,在门框内侧钉木板或铁皮。 5顶棚、墙面抹灰施工完毕,室内墙面上已弹出控制面层标高控制线并标明各区块混凝土面到控制线的标高数(不便标识由施工员另行交底). 三、操作工艺 1 细石混凝土工艺流程: 找标高、弹面层水平线 基层处理 洒水湿润 抹灰饼 抹标筋 刷素水泥浆 浇筑细石混凝土 抹面层压光 养护 1 找标高、弹面层水平线:根据墙面上已有的+100cm水平标高线,量测出地面面层的水平线,弹在四周墙面上,并要控制房间、客厅与楼道、楼梯前室地面(前室不做细石砼地面做大理石地面)、厨厕地面的高低差。开敞阳台、厨房、卫生间按图纸要求下卧,考虑地面上铺地板砖,则按1000mm水平线下1050mm,且卫生间、阳台找坡沿地漏方向2%,其它地面控制在水平线下1030mm以下. 2 基层处理:先将没有地暖管部位灰尘清扫干净,然后将粘在基层上浆皮去掉,用碱水将油污刷掉,最后用清水将基层冲洗干净,并清理地暖管上的杂物。 3 洒水湿润:在抹面层之前一天对基层表面进行洒水湿润。 4 抹灰饼:根据已弹出的面层水平标高线,横竖拉线,用与细石混凝土相同配合比的拌合料抹灰饼,横竖间距1.5m,灰饼上标高就是面层标高。 5 抹标筋:面积较大的房间为保证房间地面平整度,还要做标筋(或叫冲筋),以做好的灰饼为标准抹条形标筋,用刮尺刮平,作为浇筑细石混凝土面层厚度的标准。 6 刷素水泥浆结合层:在施工细石混凝土面层以前,对没有地暖管的基层在地面湿润后刷上一道1∶0.4~0.5(水泥∶水)的素水泥浆,不要刷的面积过大,要随刷随捣石混凝土,避免时间过长水泥浆风干导致面层空鼓。 7 浇筑细石混凝土施工: 本细石砼地面又称一次抹光法或原浆抹面法,一般是在浇筑混凝土楼面,将面层细石铺抹在地暖管面层或楼面上当时进行抹平压光的操作工艺,这样做由于基层与面层同时施工,上下层同时凝结,因此具有结合紧密整体性好、施工进度快、节约水泥等优点。 (1)细石混凝土搅拌:细石混凝土面层的强度等级应按设计要求做试配,按设计要求的C15级别施工,由试验室根据原材料情况计算出配合比,应用搅拌机进行搅拌均匀,坍落度不宜大于30mm。并按国家标准《混凝土结构工程施工及验收规范》的规定制作混凝土试块,每一层建筑地面工程不应少一组,当每层地面工程建筑面积超过1000m2时,每增加1000m2各增做一组试块,不足1000m2按1000m2计算。当改变配合比时,亦应相应制作试块。 (2)在地暖管初次试压合格后进行细石砼面层施工。 (3)浇筑细石混凝土施工:将搅拌好的细石混凝土铺抹到地面基层上(水泥浆结合层要随刷随铺),铺平后用小平板振动器按顺序满振一遍,紧接着用2m长刮杠顺着标筋刮平,然后用滚筒(常用的为直径20cm,长度60cm的混凝土或铁制滚筒,厚度较厚时再用平板振动器)往返、纵横滚压,如有凹处用同配合比混凝土填平,直到面层出现泌水现象,再用2m长刮杠刮平(操作时均要从房间内往外退着走)。 (4)细石砼面层施工时,严禁在盘暖管上行走、踩踏,不得有尖锐物件损坏地暖管,防止地暖管上浮,要小心下料、拍实、找平. 8 抹面层、压光: (1)当细石砼面层灰面出水后,用木抹子用力搓打、抹平,将细石混凝土的浆压到面上,使面层达到密实,不出现麻面。 (2)第一遍抹压:用铁抹子将四周压平,并轻轻满抹压一遍直到出浆为止。 (3)第二遍抹压:当细石砼面层砂浆初凝后,地面面层上有脚印但走上去不下陷时,用铁抹子进行第二遍抹压,把凹坑、砂眼填实抹平,注意不得漏压。 (4)第三遍抹压:当面层砂浆终凝前,即人踩上去稍有脚印,用铁抹子压光无抹痕时,可用铁抹子进行第三遍压光,此遍要用力抹压,把所有抹纹压平压光,达到面层表面密实光洁。 9 养护:细石砼面层抹压完24h后(有条件时可覆盖塑料薄膜养护)进行浇水养护,每天不少于2次,养护时间一般至少不少于7d(房间应封闭养护期间禁止进入)。 10 冬期施工的环境温度不应低于5℃。 四、质量标准 1 保证项目: 1 面层的材质、强度(配合比)和密实度必须符合设计要求和施工规范的规定: 2 面层与基层的结合必须牢固,无空鼓。 2 基本项目: 1 面层表面洁净,无裂纹、脱皮、麻面和起砂等现象。 2 有地漏的面层,坡度符合设计要求,不倒泛水、不渗漏、无积水、与地漏(管道)结合处严密平顺. 3 有镶边面层的邻接处的镶边用料及尺寸符合设计要求和施工规范的规定。 3 允许偏差项目,见表7-4. 水泥混凝土面层允许偏差和检验方法表7—4 序号 项 目 允许偏差 (mm) 检验方法 1 表面平整度 5 用2m靠尺和楔形塞尺检查 2 缝格平直 3 拉5m线,不足5m拉通线和尺量检查 五、成品保护 1 在操作过程中,注意运灰双轮车不得碰坏门框及铺设在基层的各种管线。 2 面层抹压过程中随时将脚印抹平,并封闭通过操作房间的一切通路. 3 面层压光交活后在养护过程中,封闭门口和通道,不得有其它工种进入操作,避免造成表面起砂现象。 4 面层养护时间符合要求可以上人操作时,防止硬器划伤地面,在油漆刷浆过程中防止污染面层。 六、应注意的质量、安全问题 1 面层起砂、起皮:由于水泥标号不够或使用过期水泥、水灰比过大抹压遍数不够、养护期间过早进行其他工序操作,都易造成起砂现象。在抹压过程出现不平积水,造成表面形成一层厚薄不匀的水泥层,则撒干水泥面(应撒水泥砂拌合料1∶1=水泥∶砂)使表面平整、干湿均匀,用刮尺刮平,再木抹子搓压时要用力,使面层与混凝土紧密结合成整体。否则与细石混凝土很好的结合,会造成面层起皮 2 面层空鼓、有裂缝:由于没有地暖管的部位在铺细石混凝土之前基层清理不干净,如有没浇水湿润、有水泥浆皮及油污,或刷水泥浆结合层时面积过大用扫帚扫、甩浆等都易导致面层空鼓。由于混凝土的坍落度过大滚压后面层水分过多,撒干拌合料后终凝前尚未完成抹压工序,造成面层结构不紧密易开裂. 3 面层抹纹多,不光:主要原因是铁抹子抹压遍数不够或交活太早,最后一遍抹压时应抹压均匀,将抹纹压平压光. 4 必须严格控制细石砼的配合比、施工稠度。必要时,设专人看管。 5 清理基层时,不得从洞口处乱扔杂物,以免伤人。 6 面层振捣出浆后,注意不得在其上撒干水泥面,必须撒水泥砂子干面灰刮平抹压,以免造成面层起皮和裂纹。 7 施工缝处理:细石混凝土面层不允许留置施工缝。当施工间歇超过允许时间规定,在继续浇筑混凝土时,对已凝结的混凝土接槎处表面用钢丝刷刷到石子外露,表面用水冲洗,并刷一层素水泥浆,其水灰比为0。4~0.5,再浇筑混凝土,并捣实压光,不得显露接头槎。 8 在细石砼面层接近初凝时,在表面进行二次拍实、压抹,防止顺管轴线出现塑性缩裂缝。 9 避免地暖管松动、偏位或上浮等,避免钢丝网片翘起。 10 施工时避免地暖的真空镀铝聚脂薄膜的破损。 11施工环境温度不应低于50C,否则应按冬期施工要求采取措施。 12 厕浴间、厨房等有地漏的房间要在冲筋时找好泛水,避免地面积水或倒流水. 13 大面积细石混凝土浇筑后的分格缝切割部位由施工人员弹线,分格疑缝间距不宜大于6米,单块板面积不宜大天20m2。 14 夜间施工时照明要注意临时用电线路的防水,确保安全施工。 15 严禁施工时吸烟,防止保温层材料着火。 16 施工时禁止向外抛物,防止抛物伤人。 技术负责人: 交底人: 接交人: 地面C15细石自拌混凝土施工方案 一、 适用范围 1.本技术适用于苏州希尔顿逸林酒店精装修工程9~22层公寓、电梯厅的地面工程的垫层及地毯、木地板下找平层项目的细石混凝土地面面层。 2.编制依据: 1)《建筑工程施工质量验收统一标准》 GB50300-2021 2)《建筑地面工程施工质量验收规范》 GB5 9—2021 3)现代传媒广场精装修专业分包工程酒店楼一标段设计施工图纸; 4)《苏州希尔顿逸林酒店精装修施工组织设计》2021.10 二、 施工准备 1、 材料准备 1.1、本项的施工材料进入施工现场后的运输,采用外挂电梯输送到9~22层的作业面,进入电梯的材料使用小推车装料,在项目部统一安排下进行运输工作。 1.2、工程施工前准备的材料: 1. 水泥:常温施工宜用32。5级以上普通硅酸盐水泥或矿渣硅酸盐水泥,冬期施工宜用普通硅酸盐水泥。水泥要采用同一水泥厂生产同期出厂的同品种、同强度等级、同一出厂编号的水泥,以保障楼地面颜色一致。要防止水泥过期强度不够,造成与基层结合不牢而空鼓和地面起砂。 2。 砂: 中砂, (经专业检测单位细度模数和含泥量检测),含泥量不大于3%。要防止砂子过细,否则易出现空鼓、开裂。 3. 瓜子石:粒径为5~20mm,含泥量不大于2%。混凝土面层所用的石子粒径不于20mm和面层厚度的2/3 4。C 15细石混凝土配合比:水泥:水、沙、石子 2、施工机具准备 2。1 混凝土配制、运输工具:混凝土搅拌机、磅秤、手推车、小翻斗车、铁锹。 2。2 作业人员使用工具:铁锹、刮杠、木抹子、铁抹子、水桶、小线、水靴。 三、施工现场准备 3。1对施工区域内预埋管线铺设进行检查,与机电安装施工单位必须签字认可。 3.2现场进行清理:现场物资、现场积水、结构施工垃圾要全部清理干净,并经隐蔽验收合格。 3.3对地面标高进行准备测量,并作好记录; 3.4做好施工区域内所有安全防护和标识; 四、施工工艺 1、工艺流程 找标高、弹面层水平线放线→现场基层清理→洒水润湿→贴饼→刷素水泥浆→原料配合比配料混凝土→搅拌机拌料→运输砼→铺设混凝土→撒水泥→第一遍找平压实→第二遍抹压→第三遍抹压→养护 2、操作工艺 a、测量放线:根据控制点,按照图纸尺寸测量出施工范围的所有控制线、标高线,并做好记录。 b、现场清理:将结构层表面松散的水泥浆、灰渣等杂物清理干净。 c、贴饼:现场采用贴100*100水泥方饼做灰饼,高度等于相应位置混凝土完成面,作为浇注标高控制点;灰饼的间距〈2m;并做好养护和保护工作。 d、细石混凝土面层的强度等级应按设计要求做试配, , 本项目配比为水泥1: 水0.66: 沙2.48: 石子4.22 (体积比),坍落度应不大于20mm;并应每100平方米制作一组试块,不足100平方米时,也制作一组试块。超过1000m³的每200mm³一组,铺细石混凝土后用长刮杠刮平,振捣密实,表面塌陷处应用细石混凝土填补,再用长刮杠刮一次,用木抹子搓平. e、刷素水泥浆 浇灌细石混凝土前应先在已湿润的基层表面刷一遍1:0.4~0。45(水:水泥)的素水泥浆,要随铺随刷,防止出现风干现象,如基层表面为光滑面还应在刷浆前先将表面凿毛. f、铺设混凝土:铺设混凝土前先在基层上洒水湿润,表面已无水、阴干为宜,然后从室内里面一端开始铺设C15混凝土,施工中可使用平板振捣器进行振捣. g、撒水泥沙子干面灰 砂子先过3mm筛子后,用铁锹拌干面(水泥:砂子=l:l),均匀地撤在细石混凝土面层上,待灰面吸水后用长刮杠刮平,随即用木抹子搓平。 h、找平压实:根据灰饼标高,将混凝土压实压光,施工时先用抹子摊平,然后用刮杠刮平,用铁抹子轻轻抹压一遍,直到出浆为止,当面层砂浆初凝后,走人无脚印,当不下陷时,用铁抹子进行第二遍抹压,将凹坑、砂眼填实抹平,第三遍抹压 当地面面层上人稍有脚印,而抹压无抹子纹时,用铁抹子进行第三遍抹压,第三遍抹压要用力稍大,将抹子纹抹平压光,压光的时间应控制在终凝前完成,使面层表面密实光洁。 i、混凝土面层在施工间歇后继续浇筑前,应按规定对已凝结的混凝土垂直边缘进行处理。施工缝处的混凝土,应捣实压平. j、冬期施工,细石混凝土施工的环境温度不应低于+5℃,井添加防冻剂,且必须注意保温养护. k、养护:面层抹压完即进行覆盖并进行洒水养护,每天洒水不少于2次(冬期施工可适当减少洒水次数),养护时间一般不少于7d后方可上人。(养护期间房间应封闭,禁止进入)养护要及时、认真,严格按工艺要求进行养护。 五、质量标准保证项目 a、质量要求符合《建筑地面工程施工质量验收规范》(GB5 9-2021)的规定。混凝土所用的材料等必须符合施工规范和有关的规定. b、混凝土的配合比、原材料计量、搅拌、养护和施工缝处理等必须符合施工规范的规定。 c、评定混凝土强度的试块,必须按《混凝土强度检验评定标准》(CBJ107-87)的规定取样、制作、养护和试验,其强度必须符合施工规范的规定。 d、砼面层厚度应符合设计要求;面层铺设不得留施工缝,当施工间隙超过允许时间规定时,应对接槎处进行处理。 (1)主控项目: 1。细石混凝土面层厚度应符合设计要求。 2。细石混凝土面层铺设不得留施工缝。当施工间隙超过允许时间规定时,应对接槎处进行处理。 3。砼采用的粗骨料,其最大粒径不应大于面层厚度的2/3,细石砼面层采用的石子粒不应大于15mm. 检验方法:观察检查和检查材质合格证明文件及检测报告。 4.面层的强度等级应符合设计要求,且砼面层强度等级不应小于C15; 检验方法:检查配合比通知单及检测报告。 5。面层与下一层应结合牢固,无空鼓、无裂纹。 检验方法:用小锤轻击检查。 6。面层表面不应有裂纹、脱皮、麻面、超砂等缺陷. 检验方法:观察检查。 (2)一般项目: 1. 面层表面不应有裂纹、脱皮、麻面、起砂等缺陷。 2。 面层表面的坡度应符合设计要求,不得有倒泛水和积水现象。 3。 允许偏差和检验方法见下表 序号 检查项目 允许偏差(mm) 检验方法 1 表面平整度 5 用2m靠尺和楔形 塞尺检查 2 标高 用水准仪和尺量检查 六、应注意的质量问题 主要质量关键点控制 1、面层起砂、起皮:由于水泥强度等级不够或使用过期水泥、水灰比过大、抹压遍数不够、养护期间过早进行其他工序操作,都易造成面层起砂。在抹压过程中撒干水泥砂拌合料不均匀,有薄有厚,表面形成一层厚薄不均的水泥层,未与砼很好的结合,会造成面层起皮。如果面层有泌水现象,要立即撒水泥砂浆(1:1=水泥:砂)干拌合料,撒均匀、薄厚一致,木抹子搓压时要用力,使面层与砼紧密结合成整体。 2、面层空鼓、有裂缝:由于铺细石混凝土之前基层不干净,如有水泥浆皮及油污,或刷水泥浆结合层时面积过大用扫帚扫、甩浆等都易导致面层空鼓。由于混凝土的坍落度过大滚压后面层水分过多,撒干拌合料后终凝前尚未完成抹压工序,造成面层结构不紧密易开裂。 3、面层抹纹多,不光:主要原因是铁抹子抹压遍数不够或交活太早;最后一遍抹面时应抹压均匀,将抹纹抹平清光,随即涂刷1:1水泥砂浆拉毛。 4、必须严格控制细石砼的配合比、施工稠度。必要时,设专人看管. 5、施工前要将基层清理干净,清除基层表面上的水泥浆或油污。水泥浆涂刷面积不宜过大,要随刷铺细石砼.避免时间过长水泥浆风干导致面层空鼓. 6、严格控制砼的坍落度不能过大,以避免大滚压过后面层水分过多.在撒干拌合料后终凝前必须完成面层的抹平清光及水泥砂浆拉毛工序. 7、清理基层时,不得从洞口处乱扔杂物,以免伤人。 8、面层振捣出浆后,注意不得在其上撒干水泥面,必须撒水泥砂子干面灰刮平抹压,以免造成面层起皮和裂纹。 9、面层施工时不得使用强度等级不够或者过期水泥;配制混凝土严格控制水灰比、坍落度,在抹压过程中撒干水泥砂(水泥:砂=1:1)干拌料抹面时必须要均匀,如果面层有泌水现象,要立即撒水泥砂干拌料,并用木抹子用力搓压,使面层与混凝土紧密结合成一个整体;养护要认真及时,以免造成地面起砂。 10、施工缝处理:细石砼面层不应留置施工缝,当施工间歇超过允许时间规定,在继续浇筑砼时,应对已凝结的砼接搓处表面用钢丝刷刷到石子外露,表面用水冲洗,并刷一层素水泥浆,其水灰比为0。4-0.45,再浇筑砼,并应捣实抹平,不得显露接头槎。 11.质量通病: 11.1表面不平、标高不准、尺寸增大;由于水平标志的线不准,操作未认真找平。 11.2.不规则裂缝:基础过长而收缩,养护不够. 11.3.面层抹纹多,不光:主要原因是铁抹子抹压遍数不够或交活太早,最后一遍抹压时 应抹压均匀,将抹纹压平压光。 七、成品保护措施 1.操作过程中,注意地面门框、门及幕墙的保护,防止污染。 2.养护期间应尺量避免上人施工,不允许压重物和磕碰。 3.不得在已做好的地面上拌合砂浆。 4.地漏、出水口等部位安放的临时堵头要保护好。 八、安全文明施工注意事项 1.组织有关人员参加现场交底会,并明确现场施工的技术控制要求。 2.作业人员必须熟知本工种的安全操作规程和施工现场的安全生产制度,不违章作业,对违章作业的指令有权拒绝,并有责任制止他人违章作业。 3.进入施工现场的人员必须带正确戴好安全帽,系好下颏带;按照作业要求正确穿戴个人防护用品,着装要整齐。 4.作业人员要服从领导和安全检查人员的指挥,工作思想集中,未经许可,不得从事非本工种作业,严禁酒后作业。 5.作业时应保持作业道路通畅,作业环境整洁。 细石混凝土楼地面: 1、施工准备: ①、水泥:常温施工宜用32。5级以上普通硅酸盐水泥或矿渣硅酸盐水泥,冬期施工宜用普通硅酸盐水泥。水泥要采用同一水泥厂生产同期出厂的同品种、同强度等级、同一出厂编号的水泥,以保障楼地 面颜色一致.要防止水泥过期强度不够,造成与基层结合不牢而空鼓和地面起砂. ②、砂:粗砂,含泥量不大于3%。要防止砂子过细,否则易出现空鼓、开裂. ③、豆石:粒径为5~15mm,含泥量不大于2%。混凝土面层所用的石子粒径不应大于15mm和面层厚度的2/3. ④、施工机具:混凝土搅拌机、磅秤、手推车、小翻斗车、铁锹、铁锹、刮杠、木抹子、铁抹子、水桶、小线、水靴。 ⑤、立完门框,钉好保护铁皮和木板;安装好水暖立管并堵牢管 洞;门口处高于楼板面的砖层应剔凿平整;水泥、砂、石随机取样送试验室试验,且试验合格,出具细石混凝土配合比单。 2、施工流程: 找标高、弹面层水平线 基层处理 洒水润湿 抹灰饼 抹标筋 冲筋贴灰饼 浇筑细石混凝土 撒水泥沙子干面灰 第一遍抹压 第三遍抹压 第二遍抹压 养 护 3、施工工艺: ①、处理基层:基层表面的浮土、砂浆块等杂物应清理干净.墙 面和顶棚抹灰时的落地灰,在楼板上拌制砂浆留下的沉积块,要用剁斧清理干净;墙角、管根、门槛等部位被埋住的杂质要剔凿干净;楼板表面的油污,应用5%~10%浓度的火碱溶液清洗干净。清理完后要根据标高线检查细石混凝土的厚度,防止地面过簿而产生空鼓开裂。基层清理是防止地面空鼓的重要工序,一定要认真做好。 ②、洒水润湿:提前一天对楼板进行洒水润湿,洒水量要足,第二天施工时要保证地面湿润,但无积水。 ③、刷素水泥浆:浇灌细石混凝土前应先在已湿润的基层表面刷一遍1:0。4~0。45(水:水泥)的素水泥浆,要随铺随刷,防止出现风干 现象,如基层表面为光滑面还应在刷浆前先将表面凿毛。 ④、冲筋贴灰饼:小房间在房间四周根据标高线做出灰饼,大房间还应该冲筋(间距1.5m);有地漏的房间要在地漏四周做出5%的泛水坡度;冲筋和灰饼均应采用细石混凝土制作,随后铺细石混凝土。 ⑤、浇筑细石混凝土:细石混凝土面层的强度等级应按设计要求做试配,如设计无要求时,一般为1:2:3(体积比),坍落度应不大于20mm;并应每500平方米制作一组试块,不足500平方米时,也制作一组试块。铺细石混凝土后用长刮杠刮平,振捣密实,表面塌陷处应用细石混凝土填补,再用长刮杠刮一次,用木抹子搓平。 ⑥、撒水泥沙子干面灰:砂子先过3mm筛子后,用铁锹拌干面(水泥:砂子=l:l),均匀地撤在细石混凝土面层上,待灰面吸水后用长刮杠刮平,随即用木抹子搓平。 ⑦、第一遍抹压:用铁抹子轻轻抹压面层,把脚印压平。 ⑧、第二遍抹压:当面层开始凝结,地面面层上有脚印但不下陷时,用铁抹子进行第二遍抹压,将面层的凹坑砂眼和脚印压平.要求不漏压,平面出光。地面的边角和水暖立管四周容易漏压或不平,施工时要认真操作。 ⑨、第三遍抹压:当地面面层上人稍有脚印,而抹压无抹子纹时,用铁抹子进行第三遍抹压,第三遍抹压要用力稍大,将抹子纹抹平压光,压光的时间应控制在终凝前完成。 ⑩、养护:面层抹压完24h后,及时洒水进行养护,每天浇水2次,至少连续养护7d后方准上人。(养护期间房间应封闭,禁止进入)养护要及时、认真,严格按工艺要求进行养护。若为分隔缝地面,在撒水泥砂子干灰面过杠和木抹子搓平以后,应在地面弹线,用铁抹子在弹线两侧各20cm宽范围内抹压一遍,再用溜缝袜子划缝;以后随大面压光时沿分隔缝用溜缝抹子抹压两遍,然后交活。 、混凝土面层在施工间歇后继续浇筑前,应按规定对已凝结的混凝土垂直边缘进行处理。施工缝处的混凝土,应捣实压平. 4、质量标准: 细石混凝土质量标准如下表所示: 项 序 检查项目 允许偏差或允许值 主控项目 1 骨料粒径 第5。2。3条 2 面层强度等级 第条 3 面层与下一层结合 第5。2。5条 一 般 项 目 1 表面质量 第5。2。6条 2 表面坡度 第5.2。7条 3 踢脚线与墙面结合 第5。3。8条 4 楼梯踏步 第5。3.9条 5 表面允许偏差 表面平整度 5mm 踢脚线上口平直 4mm 缝格平直 3mm 技 术 交 底 记 录 工程名称 交底部位 地下车库地面 工程编号 日 期 2012-9-6 交底内容: 交底内容: 一、施工准备 1、 材料、机具 1.1、。材料 (1)、白灰:使用成品石灰粉,不得夹有未熟化的石灰块。 素土: ⑵、土料使用前过筛,粒径不大于50mm; ⑶、含水量符合压实要求的粘性土,不得含有过多的水分; ⑷、不能含有碎块、草皮和有机质含量大于8%的土。 ⑸、C2混凝土:商混。 ⑹、铸铁篦子:规格型号为590(长)×380(宽)×20(厚)。 ⑺、角钢:采用40×40×3(厚)的等边角钢。 1。2、机具:运输小铲车、小水桶、扫帚、3 m靠尺、凿毛机、平板振捣器、抹光机、平锹、凿15。8、进入施工现场必须正确戴好合格的安全帽,高处、临边、洞口作业必 二:作业条件 1、回填前,应清除基底的垃圾等杂物,清除积水、淤泥,对基底标高以及地下防水层、保护层等进行检查验收,混凝土强度应达到规定的要求,方可进行回填土。 2、施工前根据工程特点、填方土料种类、密实度要求、施工条件等,合理的确定填方土料含水率控制范围、虚铺厚度和压实遍数等参数。 3、施工前,集水坑四周用竹胶板做好围挡,在车库内墙、柱面四周弹好建筑标高1m线,并做好水平标志,以控制回填土的高度和厚度。 三:技术准备 1、施工前组织工人进行安全技术交底。 2、施工前应认真熟悉图纸,熟悉施工做法,掌握施工工艺。 四:操作工艺 1、工艺流程 基层清理→测量放线→检验土质、混匀灰土→铺土、耙平→夯打密实→找平验收→排水沟模板安装→浇筑混凝土、找坡→切割分隔缝。 2. 施工工艺 2。1基层清理 (1)、回填前应先将基层上垃圾、砂浆、石子、积水、淤泥及杂物清除干净,必须清理到基层底面标高。 2.2、测量放线 在墙柱上弹出建筑标高1 m或建筑50cm线,并标注回填土高度及混凝土找坡高度控制线,拉控制线保证标高和厚度。车库内停车场回填土厚度为2.55m,即回填土完毕后标高8。9m;(绝对标高)、地面混凝土完成后标高为9.1米(绝对标高)即20cm高C25钢筋混凝土.配筋为 双向 三级钢 6@250mm(地下车库换热站、配电室、发电机房、储油间地面完成后绝对标高为9.1米。水泵房地面完成后绝对标高为8。7米.地面做法另祥) 2。3、检验土质、混匀3:7灰土 (1)、检验回填土的质量有无杂物,粒径是否符合规定要求,回填土的含水量是否在控制范围内;如水量偏高可采用翻松、晾晒或均匀掺如干土等措施;如遇含水量偏低可采用预先洒水湿润等措施。 (2)、三七灰土为在场外搅拌好运入施工现场,搅拌均匀,颜色一致,灰土配比严格按设计要求; (3)、含水量测量以手将灰土紧握成团,两指轻捏即碎为宜,即“手握成团、落地开花”,一般最优含水量为14%—18%。 2。4、铺土、耙平 灰土铺摊后应用木耙找平,与墙壁上控制线一致;  2.5、夯打密实 (1)、打夯机具为蛙式打夯机,打夯前应对填土初步平整,打夯机依次夯打,均匀分布,不留间隙。 (2)、打夯的遍数根据要求一般不少于3遍。夯打应一夯压半夯,夯夯相接,行行相接,纵横交叉(用环刀取样,回填土压实度合格为止)。 (3)、灰土应当日铺填夯压,入坑灰土不能隔日夯打。夯打后的灰土3d内不得受水浸泡,保证回填在无积水状态下进行。 2.6、找平验收 (1)、灰土回填夯实后,应根据规范规定进行环刀取样,测出灰土的质量密度,达到设计要求后方可进行下一步施工。 (2)、灰土回填完成后应拉线或用靠尺检查标高和平整度,超高处用铁锨铲平;低洼处应及时补打灰土。 2。7、排水沟模板安装 (1) 、在有排水沟位置挖土至要求标高,浇100mm厚钢筋混凝土垫层、配筋、做法、挖沟尺寸见排水沟剖面详图一。 (2)、按照图所示尺寸安装排水沟立面模板.当集水坑处于图2所示位置,即排水沟是从两端向中间的集水坑排水时,排水沟排水口位置按图2施工。 图2 建设图纸原排水孔位置示意图 (3)、排水沟立面浇筑与地面混凝土采用一体浇筑做法。在混凝土浇筑时,需将角钢安装在图1标注位置,角钢上需焊接锚固件,锚固件样式做法及与角钢焊接位置详见图3。 图3角钢锚固安装细部做法 (4)、待立面混凝土浇筑完成后,在排水沟内砼底板基层上按放坡系数0。1%向集水坑打灰饼以控制放坡坡度,每隔2m做一个灰饼.根据做好的灰饼抹防水砂浆,待砂浆抹面完成用木杠刮平,厚度与灰饼相平。排水沟内侧边用防水砂浆压光抹平。 2.8、混凝土浇筑 (1)、基层处理:将已经碾压夯实达到要求的回填土面层清理干净,在浇注之前向回填土面层适量洒水。 (2) 、贴灰饼冲筋:根据标高线按1%做出灰饼 (间距1.5m),。坡向排水沟,灰饼要采用水泥砂浆制作,随后浇筑混凝土。 (3)、浇注混凝土 ⑷、车库地面做法 采用C25混凝土浇筑,混凝土内双向配筋A6@250,混凝土振捣密实后用长刮杠刮平,表面塌陷处应用混凝土铺平,然后用长木刮杠按灰饼(或标筋)高度刮平。 如果灰饼(或标筋)已硬化,木刮杠刮平后,同时将利用过的灰饼(或标筋)敲掉, 并用混凝土填平.木刮杠刮平后,并随时用2m靠尺严格检查其平整度。 ⑸、混凝土初凝后,人踩上去,有脚印但不下陷时,用磨光机第一次收面、直至混凝土泛浆。 ⑹、在混凝土终凝前(人踩上去稍有脚印),用磨光机第二次、第三次收面、压光(必须在终凝前完成、不得加水或水泥浆收光)。 ⑺、养护:混凝土浇筑24h后,及时养护,以后每天洒水两次,至少连续养护7d后,方能上人。 2。9、切割分隔缝(分隔缝布置见图四、排气孔位置、及做法见图五) 在地库框架柱中位置双向设置伸缩缝,伸缩缝切割深度为200mm,伸缩缝宽度设置为2-3mm。(混凝土地面所接触墙面、框架柱均设置10mm宽伸缩缝。浇混凝时提前贴20cm高泡沫板隔离) 五:施工注意事项 1、 操作时要认真按控制线做灰饼、冲标筋,严格用大杠刮平. 2、由于地面混凝土施工面积较大,一定要有计划有组织的分段施工,根据混凝土供应量(提前和搅拌站联系、确认)合理安排充足的劳动力.确保混凝土地面浇筑的顺利进行。 3、对当天混凝土浇筑部位应提前控制好施工缝位置、并支设模板,模板支设标高要正确、加固牢靠、拉线调直、必须设在要求设置的施工缝位置。 六:质量标准 1、保证项目: ①、回填土必须按要求夯压密实.取样测定夯(压)实后土的最大干密度,其合格率不应小于90%,不合格土的最大干密度的最低值与设计值的差,不应大于0.08g/cm3,且不应集中。环刀取样的方法及数量应符合规定。 ②、混凝土的强度(配合比)必须符合设计要求和施工规范规定。 允许偏差项目: 项次 项目 允许偏差(mm) 检验方法 1 表面平整度 5 用2m靠尺 2 混凝土面标高 ±5 用水准仪检查 七:成品保护 1、夜间施工时应合理安排施工顺序,设有足够的照明设施,防止铺填超厚。 2、注意安装的管线、槽洞,经过妥善的保护后再按规定回填土料,不得碰坏; 3、混凝土施工时运料小车不得碰撞门口及墙面等处。 4、地面上铺设的电线管、暖、卫、电气等立管应设保护措施。 5、不得在已做好的地面上拌合砂浆杂物; 6、地面养护期间不准上人,其他工种不得进入操作,养护期过后也要注意成品保护。 八:、安全措施: 1、进入施工现场必须正确戴好合格的安全帽。  2、出入施工现场必须走安全通道,外用电梯,楼梯,不得随意出入,   3、上班作业前必须严格检查作业范围内的安全用电 4、作业产生的建渣要及时清理运输到指定地点。 5、 施工用电要符合JGJ46一2005的有关规定,服从项目电工的统一管 理,不得擅自乱拉乱接,随地拖拉,不得使用不符合要求的电线、器具,确保施工安全。  技术负责人: 交底人: 接交人:
展开阅读全文

开通  VIP会员、SVIP会员  优惠大
下载10份以上建议开通VIP会员
下载20份以上建议开通SVIP会员


开通VIP      成为共赢上传

当前位置:首页 > 品牌综合 > 技术交底/工艺/施工标准

移动网页_全站_页脚广告1

关于我们      便捷服务       自信AI       AI导航        抽奖活动

©2010-2026 宁波自信网络信息技术有限公司  版权所有

客服电话:0574-28810668  投诉电话:18658249818

gongan.png浙公网安备33021202000488号   

icp.png浙ICP备2021020529号-1  |  浙B2-20240490  

关注我们 :微信公众号    抖音    微博    LOFTER 

客服