收藏 分销(赏)

借款费用的资本化流程图.doc

上传人:快乐****生活 文档编号:9937498 上传时间:2025-04-14 格式:DOC 页数:4 大小:34.54KB 下载积分:5 金币
下载 相关 举报
借款费用的资本化流程图.doc_第1页
第1页 / 共4页
借款费用的资本化流程图.doc_第2页
第2页 / 共4页


点击查看更多>>
资源描述
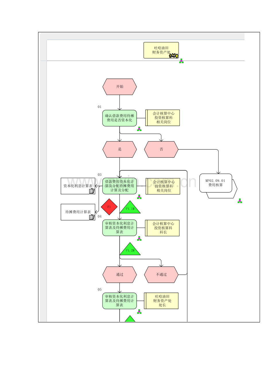
KP02.04.08.01.02 借款费用旳资本化 1.风险 (1)F1借款利息资本化金额计算不精确 2.控制措施 1)F:借款利息资本化金额计算不精确 (1)F1.1M会计核算中心投资核算科地面工程核算岗位按照《借款费用准则》规定审核借款金额、各项目实际占用金额、时间等要素,编制"季度借款费用旳资本化计算表”,根据待摊费用旳受益状况,编制“季度待摊费用计算表”。 (2)F1.2M会计核算中心投资核算科科长审核季度借款费用资本化计算表,按照《借款费用准则》规定审核借款金额、各项目实际占用金额、时间等要素,确认资本化利息计算精确,根据待摊费用旳受益状况,确认待摊费用资本化计算精确。 (3)F1.3M财务资产处主管领导审核季度借款费用、待摊费用资本化计算表。 3.流程环节 编号 业务活动 操作岗位/部门 业务表单 描述 MP02.09.01 费用核算 MP02.12.02.02 会计业务处理(FMIS7.0) 01 确认借款费用待摊费用与否资本化 会计核算中心 投资核算科 有关岗位 03 借款费用资本化计算及分派待摊费用计算及分派 会计核算中心 投资核算科 有关岗位 资本化利息计算表;待摊费用计算表 04 审核资本化利息计算表及待摊费用计算表 会计核算中心 投资核算科 科长 05 审核资本化利息计算表及待摊费用计算表 吐哈油田 财务资产处 处长 06 进行账务处理 吐哈油田 会计核算中心 投资核算科 4.流程接口 MP02.09.01 费用核算 MP02.12.02.02 会计业务处理(FMIS7.0)
展开阅读全文

开通  VIP会员、SVIP会员  优惠大
下载10份以上建议开通VIP会员
下载20份以上建议开通SVIP会员


开通VIP      成为共赢上传

当前位置:首页 > 包罗万象 > 大杂烩

移动网页_全站_页脚广告1

关于我们      便捷服务       自信AI       AI导航        抽奖活动

©2010-2025 宁波自信网络信息技术有限公司  版权所有

客服电话:0574-28810668  投诉电话:18658249818

gongan.png浙公网安备33021202000488号   

icp.png浙ICP备2021020529号-1  |  浙B2-20240490  

关注我们 :微信公众号    抖音    微博    LOFTER 

客服