收藏 分销(赏)

静态汽车衡系统硬件部分本科学士学位论文.doc

上传人:可**** 文档编号:9899198 上传时间:2025-04-12 格式:DOC 页数:50 大小:948KB 下载积分:8 金币
下载 相关 举报
静态汽车衡系统硬件部分本科学士学位论文.doc_第1页
第1页 / 共50页
静态汽车衡系统硬件部分本科学士学位论文.doc_第2页
第2页 / 共50页


点击查看更多>>
资源描述
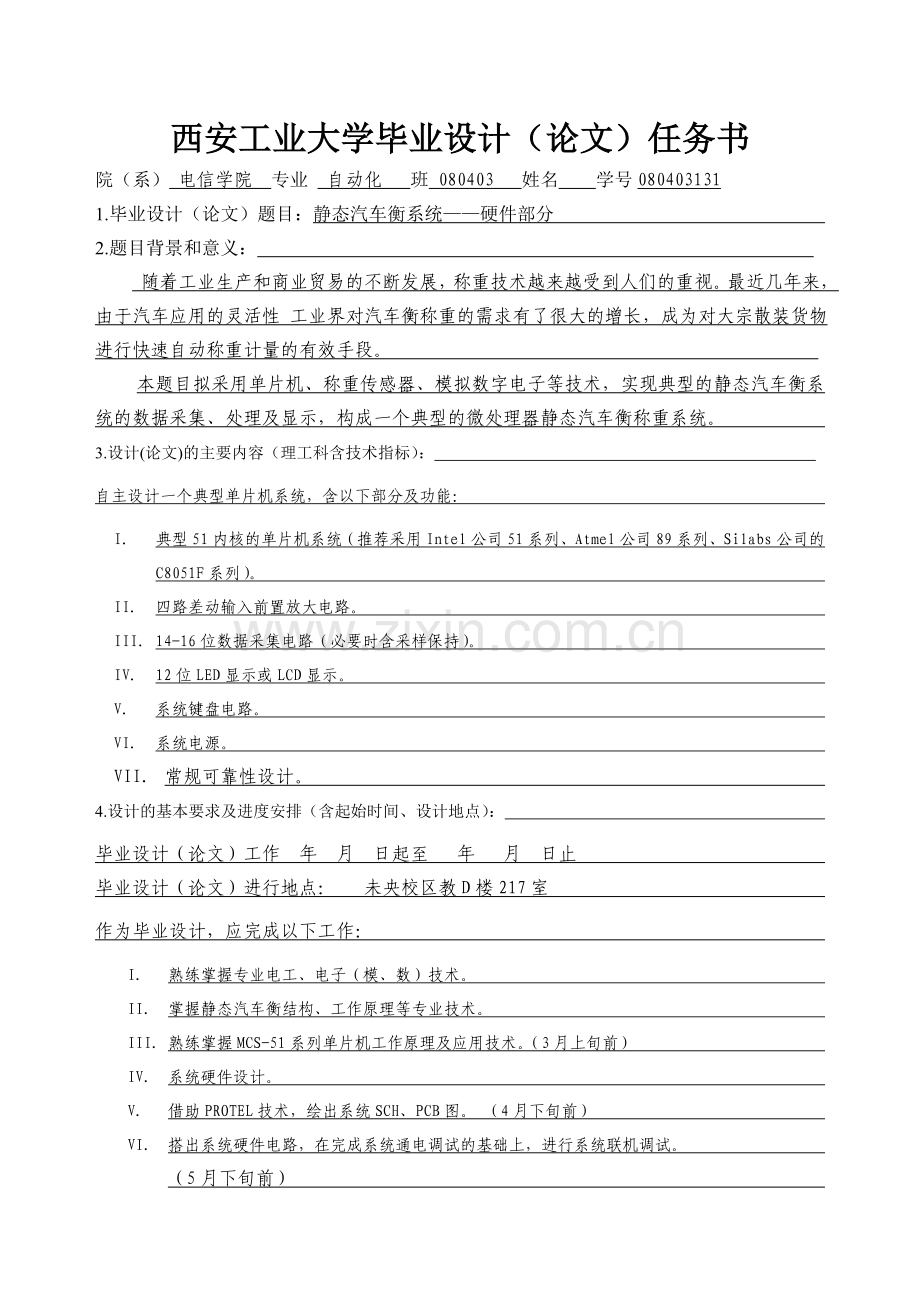
本科毕业设计(论文) 题目:静态汽车衡系统——硬件部分 院 (系): 电子信息工程学院 专 业: 自动化 2012年 6月 西安工业大学毕业设计(论文)任务书 院(系) 电信学院 专业 自动化 班 080403 姓名 学号080403131 1.毕业设计(论文)题目:静态汽车衡系统——硬件部分 2.题目背景和意义: 随着工业生产和商业贸易的不断发展,称重技术越来越受到人们的重视。最近几年来,由于汽车应用的灵活性 工业界对汽车衡称重的需求有了很大的增长,成为对大宗散装货物进行快速自动称重计量的有效手段。 本题目拟采用单片机、称重传感器、模拟数字电子等技术,实现典型的静态汽车衡系统的数据采集、处理及显示,构成一个典型的微处理器静态汽车衡称重系统。 3.设计(论文)的主要内容(理工科含技术指标): 自主设计一个典型单片机系统,含以下部分及功能: I. 典型51内核的单片机系统(推荐采用Intel公司51系列、Atmel公司89系列、Silabs公司的C8051F系列)。 II. 四路差动输入前置放大电路。 III. 14-16位数据采集电路(必要时含采样保持)。 IV. 12位LED显示或LCD显示。 V. 系统键盘电路。 VI. 系统电源。 VII. 常规可靠性设计。 4.设计的基本要求及进度安排(含起始时间、设计地点): 毕业设计(论文)工作 年 月 日起至 年 月 日止 毕业设计(论文)进行地点: 未央校区教D楼217室 作为毕业设计,应完成以下工作: I. 熟练掌握专业电工、电子(模、数)技术。 II. 掌握静态汽车衡结构、工作原理等专业技术。 III. 熟练掌握MCS-51系列单片机工作原理及应用技术。(3月上旬前) IV. 系统硬件设计。 V. 借助PROTEL技术,绘出系统SCH、PCB图。 (4月下旬前) VI. 搭出系统硬件电路,在完成系统通电调试的基础上,进行系统联机调试。 (5月下旬前) VII. 写出毕业论文(电子版)。6月上旬前) 5.毕业设计(论文)的工作量要求: I. 论文(字数): 2-3万字 II. 外文翻译(字数): 5000字以上 ① 实验(时数)*或实习(天数): 20天 ② 图纸(幅面和张数)*: SCH、PCB图(A4图幅4份以上) ③ 其他要求: 参考文献(篇数): 15篇以上(含3篇以上外文 ) 指导教师签名: 年 月 日 学生签名: 年 月 日 系(教研室)主任审批: 年 月 日 说明:1本表一式二份,一份由学生装订入附件册,一份教师自留。 毕I-2 2 带*项可根据学科特点选填。 摘要 静态汽车衡系统——硬件部分 摘要 随着国家经济的发展,公路线上交通量的不断增加也是国内路面荷载特征的变化趋势之一,尤其是超载现象十分突出。超载不但对道路造成很大磨损,而且对交通带来巨大压力。显然,随着国家经济的发展,公路线上交通量的不断增加,因此称重成为交通服务很重要的一个环节。 所以为了有效治理超限超载,对车辆的重量进行计量就显得十分迫切和必要。另外交通检查、计重收费和不停车收费系统的发展与应用,这些都需要对行驶的车辆进行准确的称重计量。 本设计的题目是静态汽车衡系统信号处理、显示及键盘的硬件部分。系统主要是通过高精度的运算放大器把采集的称重传感器的微弱电压信号放大,经过A/D转换后把数字信号送入AT89S52单片机,经过单片机处理后把相应的结果送LCD数码管,从而显示出汽车的重量信息。 关键词:单片机;称重传感器;数据采集 Static truck system—hardware part Abstract Along with the development of national economy, the increasing highway online traffic load characteristics of domestic pavement is one of the change trend, especially overload phenomenon is very outstanding. Not only for road creates great overloaded wear and tear, but to huge traffic pressures. Obviously, along with the national economic development, road traffic flow increase online, thus weighing become as transportation service is very important links. It is very urgent and necessary to weight the vehicles,in order to bring the overloading on vehicles under control effectively. In addition, the development and application of the system which include check traffic, heavy fees and not stop fees , needs to accurate measurement of the weight of all vehicles which travel on the road. This design is the subject of microprocessor-based static car value system signal processing, display and keyboard hardware. The work of the system describes as below. the weak voltage signal which get from the weighing sensor is ampliformed with high-precision operational amplifiers ,and the digital signal is conversed by the A / D converter, and then put it into AT89C52 Microcontroller, then the results of calculated signal which MUC delivers to the corresponding Digital of the LCD which shows the weight of vehicle. Key Words: single-chip computer; weighing sensor; data acquisition II 主要符号表 主 要 符 号 表 Hz 赫兹 C 电容 R 电阻 U 电压 I 电流 T 周期 III 目录 目录 毕业设计(论文)“中文摘要” I 毕业设计(论文)“英文摘要” II 主 要 符 号 表 III 1 绪论 1 1.1汽车称重的意义 1 1.1.1诱发了大量道路交通安全事故 1 1.1.2严重损坏了路桥基础设施 1 1.1.3导致了道路运输市场的恶性竞争 2 1.1.4造成汽车“大吨小标”泛滥 2 1.1.5车辆尾气严重超标污染环境 2 1.1.6对车辆本身造成巨大的损失 2 1.2汽车静态称重系统的国外研究现状 2 1.3本课题研究的主要内容 3 1.4本章小结 3 2 静态汽车衡系统的分析与设计 4 2.1静态汽车衡系统的构成和原理 4 2.2 静态称重过程的测量精度影响因素分析 4 2.3静态汽车衡系统的设计思想 5 2.4提高精度的设计方法与干扰因素的抑制思路 5 2.4.1提高精度和抑制干扰因素的措施 5 2.5本章小结 6 3静态汽车衡系统硬件电路设计 7 3.1称重传感器的选择与性能分析 7 3.1.2电阻应变式称重传感器的性能分析 8 3.2信号调理电路设计 9 3.2.1信号放大电路 9 3.2.2信号组合电路 11 3.3电源电路的设计 13 3.4单片机典型系统电路的设计 15 3.4.1 AT89C51简介 15 3.4.2单片机的复位电路 18 3.4.3 时钟电路 18 3.4.4 JATG软件 19 3.4.5单片机在系统中的应用 20 3.5. A/D转换接口电路设计 20 3.5.1 AD转换器的分类及选择 20 3.5.2 AD976简介 22 3.5.3 AD976的管脚说明 23 3.5.4 工作过程及转换结果 24 3.5.5 与AT89C51单片机硬件接口设计 25 3.6键盘部分设计 26 3.6.1键盘电路概念 26 3.6.2按键功能介绍 27 3.6.3键盘电路设计中要解决的问题 27 3.7显示电路设计 28 3.7.1 液晶显示简介 28 3.7.2 1602简介 29 3.7.3 1602管脚功能 29 3.7.3 1602LCD的特性 30 3.7.4 LCD1602的接线图 30 3.8 通信电路 30 3.8.1 MAX232 芯片介绍 30 3.8.2管脚功能 31 3.8.3 主要特点 31 3.8.4 RS232与RS485的区别 32 3.8.5 接线图 32 3.9系统抗干扰设计 33 3.9.1系统干扰原因 33 3.9.2 单片机应用系统的硬件抗干扰设计 33 3.10 本章小结 34 4 结论 35 4.1全文总结 35 4.2设计过程的重点难点 35 参考文献 36 致谢 37 毕业设计(论文)知识产权声明 38 毕业设计(论文)独创性声明 39 附录 40 VI 1绪论 1 绪论 公路运输是货物运输的主要手段,因为公路运输可实现门到门的运输。在我国,公路运输占五大货物运输(公路、水路、铁路、航空和管道)总量的3/4。近几年来,伴随着交通运输业的迅猛发展,汽车超限超载运输现象越来越严重。超载超限运输严重破坏公路路面及其桥梁设施,引发道路交通事故,危及人民群众的生命财产安全,治理公路上的超限超载运输行为迫在眉睫。为了有效治理公路及汽车超载,对车辆的重量进行计量就显得十分迫切和必要,世界上有75%的货物需要经过称重这一环节。 1.1汽车称重的意义 多年来,国际上许多国家,公路车辆在运输货物时,普遍存在着超限超载现象,而且超限超载车辆占相当高的比例。据调查,德国超限超载车辆达50%,美国40%-60%的大型载货汽车超限超载。近年来,我国道路运输车辆超限超载现象也极为普遍,在严重地区,几乎所有的货运车辆都存在不同程度的超限超载行为。货运部门通过改装车身、后桥和轮胎来大幅度提高货车的装载能力,使运输效率和经济效益得到很大的提高,但是超限超载却带来了一系列的重大危害。 1.1.1诱发了大量道路交通安全事故 据统计,70%的道路安全事故是由于汽车超限超载引发的,多于50%的重特大道路交通事故与超限超载有直接关系,汽车超限超载运输给人民生命财产造成了巨大损失,间接经济损失更是难以估量。 1.1.2严重损坏了路桥基础设施 超限超载汽车的荷载远远超过了公路和桥梁的设计承受荷载,致使路面损坏、桥梁断裂,大大缩短公路的正常使用年限,使其不得不提前进行大修。交通部的实验表明,一辆超载100%的车辆,通过沥青路面一次所造成的破坏程度,相当于核定载荷的标准车辆走265次;通过水泥路面一次造成的破坏程度,相当于核定载荷的标准车辆走6.55万次。据有关专家介绍,载重10吨的货车超载一倍,对公路的破坏力相当于正常载重时的16倍;超载2倍,对公路的破坏力增加80倍。而且核定载重量越大的车辆,超载对公路的破坏越严重。一条设计使用15年的公路,如果行驶车辆超载1倍,其使用年限将缩短90%,即只能使用一年半。另一项科学检测表明,当车重增大至路面设计称重的两倍时,其对路面的损坏将增大到原来的20倍左右。由于过量超载运输的碾压,2003年4月才建成通车的京珠高速公路乳源段在短短的8个月后即出现了路面车辙,京珠高速公路的大修被迫提早8年进行。每年全国公路因汽车超限超载而造成的损失超过300亿元,给国家造成了巨大财产损失 41 西安工业大学毕业设计(论文) 1.1.3导致了道路运输市场的恶性竞争 货车车主竞相压价承揽货源,以超限超载来获取利润,超的越多,赚的越多,形成了“压价--超限超载--运力过剩--再超限超载”的恶性循环。 1.1.4造成汽车“大吨小标”泛滥 为迎合车辆超限超载运输的需求,一些汽车生产厂商竞相生产“大吨小标”车,一些汽车改装厂和修理厂也纷纷非法改装车辆,影响了汽车工业的健康发展。 1.1.5车辆尾气严重超标污染环境 由于超限超载车辆燃油系统负荷过大,尤其是燃油净化系统不能正常运转,燃烧不完全,尾气严重超标,致使车辆行驶过程中浓烟滚滚,有的甚至只见黑烟不见车,对公路两旁环境造成了严重污染。 1.1.6对车辆本身造成巨大的损失 超限超载运输对车辆的损坏十分厉害,据一位从事超限超载运输的车主介绍,由于超负荷运行,汽车每两个月要换10个轮胎,一个轮胎1700元左右,如果不超限超载、不出意外,轮胎每一年才一换一次。鉴于超限超载运输车辆所造成的巨大危害,有关部门和地方也先后开展了一系列治理超限超载工作,取得了一定成效。但是由于超限超载现象涉及面广,治理难度大,加之利益驱动,使超限超载现象成为一个“顽症”,有“愈演愈烈”之势,所以有效治理超限超载迫在眉睫。 1.2汽车静态称重系统的国外研究现状 纵观世界车辆称重技术的发展历程,车辆称重技术的发展与完善和科技与铁路运输业的发展紧密相连。就称重装置的结构而言,车辆称重系统可分机械式和机电式两大类.机械式的称重系统是通过杠杆传动装置把被测质量和已知质量相比较实现称重的.机电式的称重系统是利用传感器把被测质量产生的作用力转变成电信号。再经过转换、放大、输入到计算机进行采集处理,由打印机直接将被测质量的重量打印出来。第一台带有加载与卸载设备的机械称重装置是1940年由德国率先研制定型的。车辆只能停在台面上实现静态称重,误差一般为千分之二到千分之三。_这一阶段由40年代初期一直延续到60年代的中期。此间,大多数欧洲国家和美国车辆称重技术的发展和德国相似。 我国,从八十年代开始引进和消化吸收国外的称重系统,同时也开始了对称重系统的研究。但是,引进的称重系统大都是国外的己经被替换下来的产品,存在着各种问题,比如传感器庞大等。国内研究较早的是重庆公路科学研究所,可以应用于公路自动化交通调查、轴载检测、限重执法等领域。山西计量测试研究所和太原工学院也联合开发出轴计量式汽车衡。特别是最近几年来,国内工业界对汽车衡称重的需求有了很大的增长,许多生产厂家和公司都相继推出了自己的汽车衡产品。 电子汽车衡按传感器输出信号分类可分为模拟式汽车衡和数字式汽车衡;按称量方式分为静态汽车衡和动态汽车衡;按安装方式可分为地上衡和地中衡;按秤台结构分为钢结构台面和混凝土台面;按使用环境状况可分为防爆电子汽车衡和非防爆电子汽车衡;按汽车衡的自动化程度可分为非自动汽车衡和自动汽车衡。近来年,随着企业管理水平的不断提高,无人值守的自动电子汽车衡正成为未来汽车衡的发展方向。 1.3本课题研究的主要内容 本文主要研究的内容如下: (l)按照设计要求,对汽车静态称重系统进行整体的分析与设计。将系统按实现的功能划分为不同的模块。 (2)根据各模块实现的功能,选择相应的器件,掌握各器件实现的功能,为实现系统硬件设计做准备。 (3)设计硬件电路及PCB板。硬件电路主要完成数据采集、处理、显示及键盘输入的功能。利用protel软件绘制硬件电路原理图及PCB图。 1.4本章小结 本章主要阐述了汽车静态称重系统研究的目的和意义,目前静态称重系统的国内外研究现状和发展趋势,最后说明课题研究所做的主要工作。 2 静态汽车衡系统的分析与设计 2 静态汽车衡系统的分析与设计 2.1静态汽车衡系统的构成和原理 静态汽车衡系统一般由称重平台、信号调理电路、数据采集电路、处理器以及LCD显示、键盘电路等组成。本系统采用称重传感器采集信号,当汽车停在称重台上后,分布在称重台四角的四个称重传感器在重力的作用下,弹性体在弹性范围内发生与荷重力成正比的变化,从而使弹性体上的应变片阻值也发生正比的变化,配合检测电桥,得到与重力成正比的检测信号,传感器的输出是一个毫伏级的模拟信号, 在进行模数转换之前, 需要经过运算放大器进行放大。为了得到精确的放大倍数及最低限度的零点漂移, 放大器采用了高精度、超低漂移的四路差动输入前置放大电路,然后使四路信号进入由运放构成的硬件加法器,将四路信号进行加法运算输出一路信号,进行硬件滤波(若需要的话)。采集上来的模拟信号在进入单片机前, 需要转换成数字信号,故采用16位A/D将模拟信号转换成数字信号后送入单片机系统。单片机处理后送LCD数码管显示相应的重量信息,从而实现汽车的静态称重。 系统键盘输入系统的控制信息和命令,以便对系统进行控制和处理等一些特殊操作(如工作模式和运行参数等)。 系统框图如图2.1所示: 称重传感器/4 前置放大电路/4 硬件加法器 A/D转换 单 片 机 LCD 显 示 电源 键盘 图2.1 系统框图 2.2 静态称重过程的测量精度影响因素分析 西安工业大学毕业设计(论文) 称重系统的静态精度主要包括: (l)温度漂移的问题。 系统由于工作在不同的温度下,所以温漂是我们必须要考虑的首要问题。引起漂移的原因很多,如:应变片的电阻温度系数不同,电阻应变片胶基厚度和固化程度不一致,弹性元件的线膨胀系数不均匀,连接导线长度不同及焊点质量影响等。可以把这些不一致看成是由四个桥臂的电阻温度系数不一致引起的。需要采用合适的硬件电路来克服零点漂移。 (2)A/D分辨率的问题 分辨率是指数字量变化一个最小量时模拟信号的变化量,定义为满刻度与最小刻度的比值。分辨率又称精度,通常以数字信号的位数来表示。本设计根据精度的需要选择合适的A/D。 (3)传感器本身的非线性问题。 传感器系统本身的线性都不是太好,要想提高精度必须对其测得的数据进行处理。对于传感器的非线性误差,我们采用数字非线性校正方法消除。 2.3静态汽车衡系统的设计思想 由于各种干扰信号的存在,使得称重信号会淹没在各种噪声中。引起很大误差,如何减少或消除噪声,减弱各种干扰的影响,提高静态测量精度是系统设计的主导思想。要建立车辆静态称重系统,就需要一个合理的硬件结构作为系统的基础。系统硬件的选择和设计按以下原则进行: (1)精确性原则 本次设计的目的是测量汽车重量,所以结果的精确性成为首要的原则。若检测结果与真实值偏差过大,就达不到称重的最初目的,失去了称重的意义。 (2)经济性原则 任何一项研究能否实现产品化,经济条件都是重要的影响因素。所以在保证各方面性能的前提下,应尽量降低设备成本。 (3)可靠性原则 保证在规定的条件下,系统能正常的运行,完成各项预定的功能。 2.4提高精度的设计方法与干扰因素的抑制思路 要实现本系统的测量准确度,应做到: (1)提高称重系统的静态精度。 (2)有效的去除各种干扰信号。 (3)建立正确的数学模型,寻找合适的算法对重量数据进行处理。 2.4.1提高精度和抑制干扰因素的措施 (1)差动运放输入端接传感器,传感器的等效电阻是变化的,即对于差动放大器来说,信号源内阻是变化的,若差动放大器的输入电阻比信号源内阻大的越多,误差越小,因此差动电路输入电阻应足够大。 (2)差动电路的输入信号即含有差模信号,也含有共模信号成分,而且后者往往大于前者,甚至大的多。因此差放电路的共模抑制比必须足够大,才能把误差减小到最小。 (3)采用较高位数的A/D转换器。本设计采用的是高速A/D转换芯片AD976, AD976是一个+5V单电源供电的高速、低功耗16位的A/D转换器,转换速度为2000kSPS。 2.5本章小结 本章首先介绍了静态称重系统的整个结构、原理;其次根据设计要求详细分析了在静态称重过程中影响测量精度的各种因素;最后得出了静态称重系统的设计思路及抑制干扰的方法。 3 静态汽车衡系统硬件电路设计 3静态汽车衡系统硬件电路设计 对于静态汽车衡系统来说,硬件系统是它的最基本的框架,是系统的所有功能的基础。硬件的选择和所选硬件的性能对系统的功能实现以及系统的精度都有直接的影响,系统的设计成功与否很大程度上取决于硬件系统的设计。对于本系统硬件系统的设计包括传感器的选择及其信号调理电路的设计、电源电路的设计、单片机典型系统设计、A/D转换接口电路的设计、显示电路设计及键盘设计等。 3.1称重传感器的选择与性能分析 称重传感器位于称体之中,是整个硬件系统的起始部分,是构成系统信息输入的主要窗口,为系统提供赖以处理和决策控制所必需的原始信息。它将车重信号转换成电信号,其性能好坏直接影响整个系统的计量精度和稳定性。 测量重量的传感器有很多种,按工作原理分有弹性力平衡式压力传感器、感应式传感器、应变式传感器、压电式传感器、霍尔式压力传感器、电容式、光纤式、数字式传感器等。 选择传感器要考虑以下几点: (l)数量的选择 根据电子称重系统的用途、秤体需要支撑点数而定,一般讲秤体有几个支撑点就选择几个传感器,使用时根据实际情况来确定。 (2)量程的选择 根据被测压力的大小确定传感器的量程。根据经验,一般应使传感器工作在其30%-70%量程内,但对于一些在使用过程中存在较大冲击力的称重系统,在选择传感器时,一般要扩大其量程,使传感器工作在其量程的20%-30%之内以增大传感器称重储备量,保证传感器的使用安全和寿命。 (3)准确度的选择 称重传感器准确度等级的选择,以满足称重系统的准确度要求为准,切不可片面追求高的准确度等级。若在同一称重系统内使用了n只并联使用的结构相同、型式相同、额定负荷相同的称重传感器,则由误差传递公式可得,其综合误差r为:r=&/而式中: &表示单个称重传感器的综合误差;n表示 称重传感器的个数,因此,由上式可以看出,n个称重传感器并联后,其总的综合误差r是单个称重传感器综合误差的1/倍。即总的综合误差反而小了。这是由于单个称重传感器的误差可看作是服从统计规律的,它有大、有小、有正、有负在并联后,其误差相互抵消一部分,所以总的综合误差反而小了。 (4)使用环境及介质性能的考虑 根据环境条件和被测介质的性能综合选择。 (5)传感器型号 西安工业大学毕业设计(论文) 传感器型号的选择要考虑各种类型传感器的适用范围。这主要取决于称量的类型和安装空间,保证安装合适,称量安全可靠。 总之,既要从各方面提高要求,又要考虑经济效益,确保达到高性价比。从上述几点综合考虑,我们选用称重传感器NS—TH2: NS—TH2的参数如图3.1所示: 表3.1 传感器技术参数 技术参数 单位 技术指标 额定载荷 t 0.2、0.3、0.5、1、5、20…200 额定输出 mV/V >1.5 非线性 %F.S ≤±0.03 滞后 %F.S ≤±0.03 重复性 %F.S ≤±0.03 零点输出 %F.S <±1 零点温度系数 %F.S/℃ ≤0.003 绝缘电阻 MΩ ≥2000 供桥电压 VDC 10 工作温度 ℃ -20~+70 允许过载 %F.S 150 备 注 可设计成12V或24V供电,0~5V或4~20mA信号输出 3.1.2电阻应变式称重传感器的性能分析 称重传感器的敏感元件为四只接成桥形的电阻.在压力(或拉力)作用下,一对桥臂上电阻值与压力成正比地加大,另一对桥臂上的电阻值与压力成反比地减小.实际应用时,同一重力同时加在四只传感器上,若每个传感器所受的力分别为f1,f2,f3,f4则被测重量为:f=f1+f2+f3+f4,一般情况下四只传感器受力是不均匀的。 电阻应变式称重传感器的特点如下:精度高,测量范围广;使用寿命长,性能稳定可靠;可在高低温、高速、高压、强烈振动、强磁场、潮湿等恶劣环境正常工作;结构简单,体积小,重量轻;价格便宜,品种多样,便于选择和大量使用;频率响应较好, 可用于静态测量。 电阻应变式称重传感器的基本工作原理是:当被测重力作用在其上时,粘附在弹性体上的惠斯登电桥就产生不平衡输出,该输出信号正比于被测重力,从而可以方便地被显示仪表接收并运算,显示出被测重物的质量。惠斯登电桥的功能是把电阻应变计的电阻变化量转换为电压信号。一般将粘贴在弹性体上的电阻应变计连接成差动式惠斯登电桥。根据需要选用4个传感器,所有传感器输出采用并联形式,其原理与用一个基本相同。 惠斯通电桥原理如图3.1所示: 图3.1惠斯登电桥 (3.1) 电桥平衡: (3.2) (两个应变片) (3.3) 3.2信号调理电路设计 3.2.1信号放大电路 (1)OP747芯片参数 美国模拟器件公司(Analog Devices Inc简称ADI)以前把OP07和OP77作为精密运算放大器的标准器件,现在又推出新一代标准器件OP777/OP727/OP747。它们分别是单、双和四运放。这一系列精密运算放大器具有真正单电源、微功耗和满电源输出的特点。由于它们还具有极低的失调电压、低漂移和低噪声的特点。所以它们是当今不断发展的低电压工业应用的极好选择。 本设计信号放大部分采用美国模拟器件公司生产的OP747,OP747与OP07/OP77和其他公司的同类产品例如LTl006,LT1077/8/9,OPAl77和OPA277相比具有如下特点和优势: 宽电源工作范围:2.7-30V 真正单电源工作,输出共模电压可低于负电源电压 满电源输出:无倒相 低电源电流:每运放300uA,小于OP07的1/10 低失调电压:最大100uV 低输入偏置电流:10Na 低电压噪声(低转折频率<10Hz):典型值0.4uV 单位增益稳定,容性负载1000pF 宽温度范围:-40-+85℃ 输入过电压保护能力:两输入端串入500保护电阻 小外形封装 (2) OP747基本原理 OP747运算放大器采用精密双极型PNP输入级并配有高电压CMOS输出级,从而使这种放大器的输入电压范围包括负电源电压(通常指单电源应用中的地),并且输出摆幅差1mV不到电源电压。另外,输入电压范围扩展到差别1V不到正电源电压。这种外延PNP输入级提供的高击穿电压、高增益和输入偏置电流技术指标都可与带达林顿输入级的放大器相比,但是没有带达林顿输入级放大器存在的那些缺点(使输入电压范围、失调电压、漂移和噪声严重变劣)。这种PNP输入结构还极大地降低了噪声并且减小了直流输入误差。 (3)OP747放大功能的实现 OP747为四路差动运算放大器,下面就其中一个为例来说明工作过程。 OP747的工作原理如图3.2所示: 图3.2 OP747的工作原理 差分式减法电路如图3.2.1所示,可以实现两个输入电压Vs1,Vs2相减,在理想情况下,电路存在虚断和虚短,所以有V1=0,i1=0,由此得下列方程式: 及 由于Vn=vp,可以求出 若取,则上式简化为 即输出电压vO与两输入电压之差(vS2–vS1)成比例,其实质是用差分式放大电路实现减法功能。 本设计中=1K,=1K,故运放的放大倍数为1倍。 本设计中,选用的传感器的额定载荷最大为200t,输出电压为0-5v,所以单个传感器输出电压范围为0-1.25V。四路传感器的输出信号为0-5V,AD的输入电压要求为0-5V,所以考虑把单个传感器的输出信号放大1倍,故我们采用如图3.3的电路对传感器信号进行放大。 信号放大电路的原理图如图3.3所示: 图3.3 信号放大电路 3.2.2信号组合电路 由于称重台四角各安装一个称重传感器,为了减小误差,将各传感器信号放大后采用模拟加法运算电路将其相加,这样便得到了完整的汽车重量信号。 本设计采用TL071芯片,这是一款比较常用的芯片。输入运算放大器tl07x系列与tl08x系列相似,具有低输入偏置,转化速率很快。低谐波失真和低噪声使理想TL07X系列适用于高保真音频放大器。 原理图如图3.4。 图3.4反相比例运算放大电路 反相输入放大电路如图1所示,信号电压通过电阻R1加至运放的反相输入端,输出电压vo通过反馈电阻Rf反馈到运放的反相输入端,构成电压并联负反馈放大电路。R ¢为平衡电阻应满足R ¢= R1//Rf。利用虚短和虚断的概念进行分析,vI=0,vN=0,iI=0,则   即  ∴ 信号组合电路的原理图如图3.5所示: 图3.5信号组合电路 在本设计中,当传感器的压敏电阻受到压力阻值变大时,OP747中的4个运放的正端电压均变小,负端电压均变大。所以Vs2-Vs1为负值,绝对值增大。而后4个运放得到的电压相叠加,通过TL071,构成负反馈。 3.3电源电路的设计 对于电源的设计有一些总的规则,但是在实际应用中,还需要根据实际要求灵活的选择电源方案。本设计用到的电源5V、士12V主要为集成芯片提供电源,故采用三端稳压器MC7805,MC7912,MC7812. 0.概述 目前单片机电源电路设计多采用三端稳压器,7800/7900系列三端稳压器简单易用、价格低廉,直到今天还在大多电路中采用,下面就介绍一下三端稳压器的一些特点。 1、输出正负极性分类 第一类7800系列,输出正电压; 第二类7900系列,输出负电压。 2、输出电压、电流的表示 国产三端固定式集成稳压器输出电压有5V、6V、9V、12V、15V、18V、24V等七种。最大输出电流大小用字母表示,字母与最大输出电流对应。 集成稳压器字母与最大输出电流对应关系如表2所示: 表2集成稳压器字母与最大输出电流对应表 字母 L N M 无字母 T H P 最大输出电流(A) 0.1 0.3 0.5 1.5 3 5 10 三端固定式集成稳压器外形及管脚排列如图3.6所示: 图3.6 三端固定式集成稳压器外形及管脚排列 3.7800/7900系列集成稳压器内部电路 7800/7900集成稳压器内部电路如图3.7所示: 图3.7 7800/7900集成稳压器内部电路 4.电源工作原理 电网电压波动范围为180V—240V,而7800/7900系列的输入电压为16V—35V,所以当电网电压正常是220V时,对应的电压为19.5V。正负19.5V的电压进入7812和
展开阅读全文

开通  VIP会员、SVIP会员  优惠大
下载10份以上建议开通VIP会员
下载20份以上建议开通SVIP会员


开通VIP      成为共赢上传

当前位置:首页 > 学术论文 > 毕业论文/毕业设计

移动网页_全站_页脚广告1

关于我们      便捷服务       自信AI       AI导航        抽奖活动

©2010-2026 宁波自信网络信息技术有限公司  版权所有

客服电话:0574-28810668  投诉电话:18658249818

gongan.png浙公网安备33021202000488号   

icp.png浙ICP备2021020529号-1  |  浙B2-20240490  

关注我们 :微信公众号    抖音    微博    LOFTER 

客服