收藏 分销(赏)

新人教版2016-2017九年级物理上册期末测试题.doc

上传人:精**** 文档编号:9707206 上传时间:2025-04-04 格式:DOC 页数:6 大小:342KB 下载积分:6 金币
下载 相关 举报
新人教版2016-2017九年级物理上册期末测试题.doc_第1页
第1页 / 共6页
新人教版2016-2017九年级物理上册期末测试题.doc_第2页
第2页 / 共6页


点击查看更多>>
资源描述
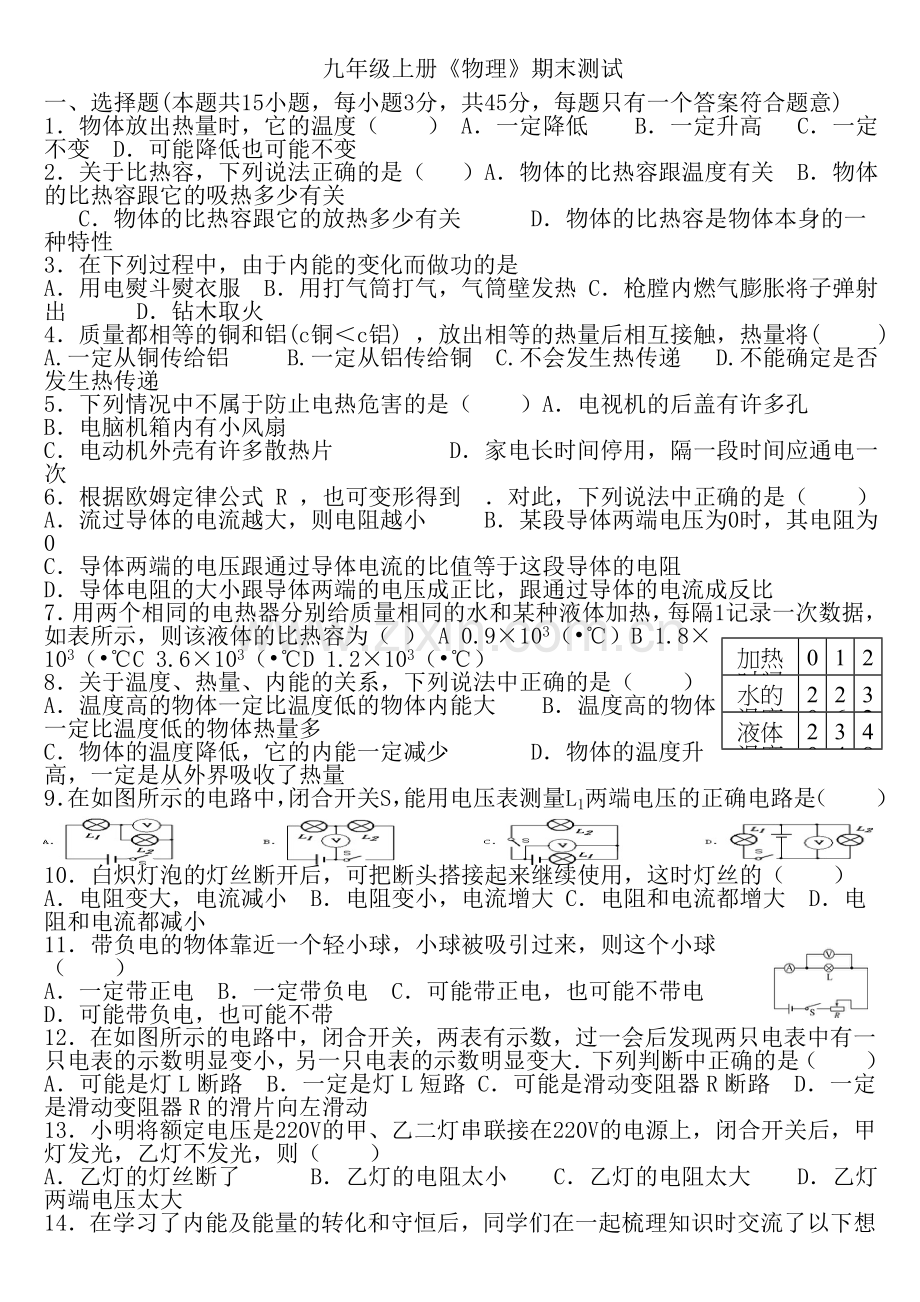
九年级上册《物理》期末测试 一、选择题(本题共15小题,每小题3分,共45分,每题只有一个答案符合题意) 1.物体放出热量时,它的温度( ) A.一定降低 B.一定升高 C.一定不变 D.可能降低也可能不变 2.关于比热容,下列说法正确的是( )A.物体的比热容跟温度有关 B.物体的比热容跟它的吸热多少有关 C.物体的比热容跟它的放热多少有关 D.物体的比热容是物体本身的一种特性 3.在下列过程中,由于内能的变化而做功的是 A.用电熨斗熨衣服 B.用打气筒打气,气筒壁发热 C.枪膛内燃气膨胀将子弹射出 D.钻木取火 4.质量都相等的铜和铝(c铜<c铝) ,放出相等的热量后相互接触,热量将( ) A.一定从铜传给铝 B.一定从铝传给铜 C.不会发生热传递 D.不能确定是否发生热传递 5.下列情况中不属于防止电热危害的是(  )A.电视机的后盖有许多孔 B.电脑机箱内有小风扇 C.电动机外壳有许多散热片 D.家电长时间停用,隔一段时间应通电一次 6.根据欧姆定律公式 R ,也可变形得到 .对此,下列说法中正确的是(  ) A.流过导体的电流越大,则电阻越小 B.某段导体两端电压为0时,其电阻为0 C.导体两端的电压跟通过导体电流的比值等于这段导体的电阻 D.导体电阻的大小跟导体两端的电压成正比,跟通过导体的电流成反比 加热时间 0 1 2 水的温度 20 26 32 液体温度 20 34 48 7.用两个相同的电热器分别给质量相同的水和某种液体加热,每隔1记录一次数据,如表所示,则该液体的比热容为( ) A 0.9×103(•℃)B 1.8×103(•℃C 3.6×103(•℃D 1.2×103(•℃) 8.关于温度、热量、内能的关系,下列说法中正确的是(  ) A.温度高的物体一定比温度低的物体内能大 B.温度高的物体一定比温度低的物体热量多 C.物体的温度降低,它的内能一定减少 D.物体的温度升高,一定是从外界吸收了热量 9.在如图所示的电路中,闭合开关S,能用电压表测量L1两端电压的正确电路是(  ) 10.白炽灯泡的灯丝断开后,可把断头搭接起来继续使用,这时灯丝的(  ) A.电阻变大,电流减小 B.电阻变小,电流增大 C.电阻和电流都增大 D.电阻和电流都减小 11.带负电的物体靠近一个轻小球,小球被吸引过来,则这个小球(  ) A.一定带正电 B.一定带负电 C.可能带正电,也可能不带电 D.可能带负电,也可能不带 12.在如图所示的电路中,闭合开关,两表有示数,过一会后发现两只电表中有一只电表的示数明显变小,另一只电表的示数明显变大.下列判断中正确的是(  ) A.可能是灯L断路 B.一定是灯L短路 C.可能是滑动变阻器R断路 D.一定是滑动变阻器R的滑片向左滑动 13.小明将额定电压是220V的甲、乙二灯串联接在220V的电源上,闭合开关后,甲灯发光,乙灯不发光,则(  ) A.乙灯的灯丝断了 B.乙灯的电阻太小 C.乙灯的电阻太大 D.乙灯两端电压太大 14.在学习了内能及能量的转化和守恒后,同学们在一起梳理知识时交流了以下想法,你认为其中不正确的是(  ) A.做功可以改变物体的内能 B.热传递改变物体内能是不同形式的能量的互相转化 C.在一定条件下各种形式的能量可以相互转化 D.能量在转移和转化的过程中总会有损耗,但能量的总量总保持不变 15.标有“2V 1W”字样的小灯泡和标有“20Ω 1A”字样的滑动变阻器,连接在如右图所示的电路中.已知电源电压为6V,电流表的量程为“0~0.6A”,电压表的量程为“0~3V”.闭合开关,移动滑动变阻器滑片,电流表、电压表示数的变化范围是(  ) A.0.25A~0.5A,1V~2V B.0.25A~0.6A,1V~2V C.0.3A~0.5A,1V~1.5V D.0.25A~0.5A,1.5V~2V 二、填空题(每空1分,共21分) 16.生活中有许多关于热现象的例子.烤熟的山芋香气扑鼻,该现象表明 : 两个底面平整、干净的铅柱压紧后会粘在一起,需要用一定的外力才能将它们拉开,该实验表明 : 。 17.有两个电阻R1=2Ω,R2=3Ω,若把它们串联接在电路中,总电阻是 Ω,R1和R2两端电压之比U1:U2= . 18.某电能表表盘上标有"3000r/•h”,用该电能表和手表来测算某电灯的电功率,发现转盘转15转用了3,则这只电灯的电功率是。若电路中只有2个60W的电灯在工作,则工作 h电能表转盘转过20转。 19.海边的昼夜温差比沙漠地带要小得多,这主要是因为水的 比较大的缘故,相同质量的海水与沙石吸收相同的热量后, 的温度升高的少. 20.普通汽车的动力机械是内燃机.从能量转化的角度来看,内燃机是把内能转化为 能的机器.内燃机的效率较低,它在工作过程中,总能量的大半以 能的形式散失掉。 21.电路由这些部分组成: 、 、  和导线等。 22.计算器中的电流很小,大约100μA,也就是 A .雷电是一种常见的自然现象,发生雷电时的电流高达2×105A,相当于 . 23.灯泡L的额定电压为6V,通过实验测得其电流随电压变化的曲线如下图所示.由图可知,当灯泡L正常发光时的电阻是 Ω;当灯泡L两端的电压为3V时,灯泡L消耗的实际功率为 W. 24.如图所示的电路中,电源电压恒定,当滑动变阻器的滑动触头P向D端移动时,电流表的示数 ,电压表的示数 .(填“变大”、“变小”或“不变”). 25.如图所示L1、L2两灯的电阻分别是R1、R2.当S1、S3闭合,S2断开时,L1、L2正常发光.当S1、S3断开,S2闭合时,L1、L2的连接方式是 ,如果此时L1亮、L2不亮,则L1、L2的电阻大小应满足的关系是 。 三、作图题(本题共2小题,每题4分,共8分) 26.开关S闭合后,灯L1和L2都能发光,请在下图电路中的圆圈内填上适当的电表(两表不能为同一种仪表)。 27.根据如图所示的实物连线图,画出对应的电路图。(要求连线要横平竖直,尽量使电路图简洁美观) L1 L2 S1 S2 四、简答题(5分) 28.解决“三农”问题,大规模进行了农村电网改造.这项改造的内容之一就是把原来较细的电线换成较粗的电线.请你分析农民家中灯泡变亮的原因.(要求有分析过程) 五、实验题(本题共3小题,每小题6分,共18分) 新 课 标 第 一 网 29.(6分)某小组的同学做“比较不同物质的吸热能力”的实验,他们使用了如图所示的装置. (1)在设计实验方案时,需要确定以下控制的变量,你认为其中多余的是( ) A.采用完全相同的加热方式 B.酒精灯里所加酒精量相同C.取相同质量的水和另一种液体 D.盛放水和另一种液体的容器相同 (2)加热到一定时刻,水开始沸腾,此时的温度如图丙所示,则水的沸点是 ,这表明实验时的大气压强 (选填“大于”、“小于”或“等于”)一个标准大气压. (3)而另一种液体相应时刻并没有沸腾,但是温度计的示数比水温要高的多.请你就此现象进行分析,本实验的初步结论为:不同物质的吸热能力 (选填“相同”或“不同”). (4)本实验除了能够说明上述问题之外,还能够说明许多问题,请你写出其中的一个问题: 。 30.(6分)在测定“小灯泡电功率”的实验中,电源电压为4.5V,小灯泡额定电压为2.5V、电阻约为10Ω。 (1)电流表的量程应选 A,请你用笔画线代替导线,将图33中的实物电路连接完整。 (2)闭合开关前,图33中滑动变阻器的滑片P应位于 (选填“A”或“B”)端。 图23 图25 图33 (3) 小叶同学闭合开关,移动滑片P到某一点时,电压表示数(如图33所示)为 V,若他想测量小灯泡的额定功率,应将图33中滑片P向 (选填“A”或“B”)端移动,使电压表的示数为2.5V。 (4)小向同学移动滑片P,记下多组对应的电压表和电流表的示数,并绘制成图33所示的I-U图像,根据图像信息,可计算出小灯泡的额定功率是 W。 k 31.(6分)马虎同学测量2.5V小灯泡的电阻时,连接的电路如图 实验次数 1 2 3 电压 2.0 2.5 2.8 电流 0.20 0.24 0.25 (1)老师检查其所接电路,发现有一根导线连接错误,请你在连接错误的导线上打“×”。若不改正电路,闭合开关,灯泡将 ,电压表会出 现 (两空均填观察到的现象).在图中补画出正确的连线. (2)马虎同学改正错误后,按正确的操作测得的数据:则从表中计算出三次小灯泡的电阻不相等,你认为导致本结果的原因可能是 六、计算题(本题共2小题,30题8分,31题10分,共18分) 32.如右图所示电路,电源电压保持不变,电阻R1=5Ω,R2=15Ω。 (1)若开关、S2都断开时,电流表示数为0.2A,则电源电压多少?(2)若开关、S2都闭合时,电流表示数为0.9A,则通过电阻R3的电流是? S222 S1 S R2 R1 R2 S R1 1.如右图所示,电源电压恒定不变,电阻R1的阻值为5Ω,小灯泡上标有“12V 6W”字样,闭合开关S. (1)当开关S1、S2都闭合,滑动变阻器的滑片P移到最右端时,电流表的读数为1.7A,小灯泡恰能正常发光,求滑动变阻器的最大阻值。 (2)当开关S1、S2都断开,滑动变阻器的滑片P在最右端,求电流表的读数和滑动变阻器消耗的电功率。 2.一辆汽车以72的速度匀速行驶10,消耗的汽油为1.2.汽车匀速行驶时受到的牵引力1.2×103N,汽油的热值4.6×107.问: (1)这段时间内汽油完全燃烧放出的热量是多少? (2)这段时间内汽车牵引力做功的功率是多少? (3)该汽车的效率是多少? 3.太阳能热水器是把太阳能转化为内能的设备之能热水器每小时平均接收4.2×106J的太阳能,在5小时的有效照射时间内,将热水器中质量为100、初温为20℃的水温度升高到 40℃.求: (1)热水器中的水吸收的热量Q;[水的比热容4.2×103(.℃)] (2)热水器5小时内接收到的太阳能E; (3)热水器的效率η; (4)若改用煤气来加热这些水,需要完全燃烧多少千克煤气?(煤气的热值4.2×107, 4..如图所示,电源电压保持6V 不变,电流表的量程为0 ~ 0.6A,电压表的量程为0 ~ 3V,定值电阻的规格为“10 0.5A”W,滑动变阻器的规格为“20 1A”。闭合开关,为了保证电路安全,在变阻器滑片移动过程中, (1).电阻R1消耗功率允许的变化范围为多少 (2).电流表示数允许的变化范围为多少 (3).变阻器R2接入电路的阻值允许变化范围为多少WW (4).电路消耗总功率允许的变化范围为多少 5.. 小勤在做“调节灯泡亮度” 的电学实验时, 电路如图11 所示。电源电压恒为4. 5V, 电压表量程“0 ~3V”, 滑动变阻器规格“50Ω 1A”, 灯泡L 标有“2. 5V 1. 25W” 字样( 忽略灯丝电阻变化) 。在不损坏电路元件的情况下, (1). 灯泡两端的最大电压是多少 (2). 该电路中电流的最大功率是多少 (3). 电路中电流变化的范围? (4)、滑动变阻器阻值变化的范围? 6.如图所示的电路中,电源电压和灯L的电阻均保持不变,灯l标有“9V 9W”字样。 (1)求灯L正常发光时的电阻; (2)当R的滑片P位于a端,闭合S1、断开S2时,灯L两端的实际电压为额定电压的2/3,求此时灯L工作所消耗的电能是多少? (3)当R的滑片P位于中点c,闭合开关S1、S2时,电流表的示数为3A,求滑动变阻器消耗的电功率。
展开阅读全文

开通  VIP会员、SVIP会员  优惠大
下载10份以上建议开通VIP会员
下载20份以上建议开通SVIP会员


开通VIP      成为共赢上传

当前位置:首页 > 包罗万象 > 大杂烩

移动网页_全站_页脚广告1

关于我们      便捷服务       自信AI       AI导航        抽奖活动

©2010-2025 宁波自信网络信息技术有限公司  版权所有

客服电话:0574-28810668  投诉电话:18658249818

gongan.png浙公网安备33021202000488号   

icp.png浙ICP备2021020529号-1  |  浙B2-20240490  

关注我们 :微信公众号    抖音    微博    LOFTER 

客服