收藏 分销(赏)

钢筋安装部分安全技术交底.doc

上传人:仙人****88 文档编号:9458735 上传时间:2025-03-27 格式:DOC 页数:4 大小:49.50KB 下载积分:10 金币
下载 相关 举报
钢筋安装部分安全技术交底.doc_第1页
第1页 / 共4页
钢筋安装部分安全技术交底.doc_第2页
第2页 / 共4页


点击查看更多>>
资源描述
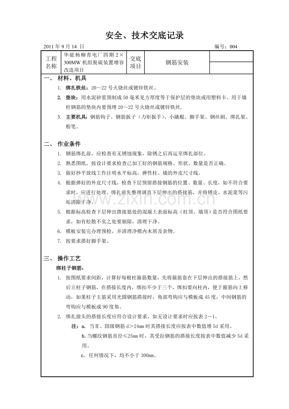
安全、技术交底记录 2011年9月14 日 编号:004 工程名称 华能杨柳青电厂四期2×300MW机组脱硫装置增容改造项目 交底项目 钢筋安装 一、 材料、机具 1. 绑扎铁丝:20~22号火烧丝或镀锌铁丝。 2. 垫块:用水泥砂浆预制成50毫米见方厚度等于保护层的垫块或用塑料卡。用于墙柱钢筋的垫块内要预埋20~22号火烧丝或镀锌铁丝. 3. 主要机具:钢筋钩子、钢筋扳子(力矩扳手)、小撬棍、脚手架、钢丝刷、绑扎架、粉笔。 二、 作业条件 1. 钢筋绑扎前,应检查有无锈蚀现象,除锈之后再运至绑扎部位。 2. 熟悉图纸,按设计要求检查已加工好的钢筋规格、形状、数量是否正确。 3. 做好抄平放线工作注明水平标高,弹性柱、墙的外皮尺寸线。 4. 根据弹好的外皮尺寸线,检查下层预留搭接钢筋的位置、数量、长度,如不符合要求时,应进行处理。绑扎前先整理调直下层伸出的搭接筋,并将锈皮、水泥浆等污垢清除干净。 5. 根据标高检查下层伸出搭接筋处的混凝土表面标高(柱顶、墙顶)是否符合图纸要求,如有松散不实之处要剔除,清理干净。 6. 模板安装完办理预检,并清理净模内木屑及杂物。 7. 按要求搭好脚手架。 三、 操作工艺 绑柱子钢筋: 1. 按图纸要求间距,计算好每根柱箍筋数量,先将箍筋套在下层伸出的搭接筋上,然后立柱子钢筋,在搭接长度内,绑扣不少于三个,绑扣要向柱内,便于箍筋向上移动,如果柱子主筋采用光圆钢筋搭接时,角部弯钩应与模板成45度,中间钢筋的弯钩应与模板成90度角。 2. 绑扎接头的搭接长度应符合设计要求,如无设计要求时应按表2-1。 注:a. 当Ⅱ、Ⅲ级钢筋d>24mm时其搭接长度应按表中数值增5d采用。    b. 当螺纹钢筋直径≤25mm时,其受拉钢筋的搭接长度按表中数值减少5d采用。    c. 任何情况下,均不小于300mm。            工程名称 华能杨柳青电厂四期 2×300MW机组 脱硫装置增容改造项目 交底项目 钢筋安装 受力钢筋绑扎接头的搭接长度  表2-1 项次 钢筋类型 混凝土强度等级 C20 C25 C30 1 I级钢筋 35d 30d 25d 2 Ⅱ级钢筋(月牙纹) 45d 40d 35d 3 Ⅲ级钢筋(月牙纹) 55d 50d 45d 3. 绑接接头的位置应相互错开:当采用绑扎搭接接头时,在规定的搭接长度的任一区段内(焊接接头时在焊接接头处35d且不小于500mm区段内),有接头的受力钢筋截面面积占受力钢筋总截面面积的百分率,绑扎搭接接头受拉区不大于25%,受压区不大于50%。接头位置宜设在受力较小处,同一根钢筋应尽量减少接头。当采用焊接或机械连接接头时,从任一接头中心至长度为钢筋直径35倍且不小于500mm的区段内,有接头钢筋面积占钢筋总面积百分率:受拉区不宜超过50%;受压区不限制。 4. 柱箍筋绑扎: (1) 在立好的柱子竖向钢筋上,用粉笔画出箍筋间距,然后将已套好的箍筋往上移动,由上往下宜采用缠扣绑扎。 (2) 箍筋与主筋要垂直,箍筋转角与主筋交点均要绑扎,主筋与箍筋非转角部分的相交点成梅花交错绑扎。 (3) 箍筋的接头(即弯钩叠合处应沿柱子竖筋交错布置绑扎) (4) 有抗震要求的地区,柱箍筋端头应弯成135度,平直长度不小于10d(d为箍筋直径)。如箍筋采用90度搭接,搭接处焊接,焊缝长度单面焊焊缝不小于5d。 (5) 柱上、下两端箍筋应加密,加密区长度及箍筋的间距均应符合设计要求。如设计要求箍筋设拉筋时,拉筋应钩住箍筋。 5. 柱筋保护层:垫块应绑在柱竖筋外皮上,间距一般1000毫米左右(或用塑料卡卡在外竖筋上)以保证主筋保护层厚度尺寸正确。 6. 当柱截面尺寸有变化时,柱钢筋弯折的位置、尺寸要符合设计要求。 工程名称 华能杨柳青电厂四期 2×300MW机组 脱硫装置增容改造项目 交底项目 钢筋安装 梁钢筋绑扎 1. 在模板侧帮上画箍筋间距后摆放箍筋。 2. 穿梁的上、下部纵向受力筋,先绑上部纵横筋,再绑下部纵筋。 (1) 框架梁上部纵向钢筋应贯穿中间节点,梁下部纵向钢筋伸入中间节点的锚固长度及伸过中心线的长度均要符合设计要求。 (2) 框架梁纵向钢筋在端节点内的锚固长度也要符合设计要求。 3. 绑扎箍筋 (1) 绑梁上部纵向筋的箍筋宜用套扣法绑扎。 (2) 箍筋叠合处弯钩,在梁中应交错绑扎,箍筋弯钩为135度,平直长度为10d,如做成封闭箍时,单面焊缝长度为5d。 (3) 梁端第一个箍筋设置在距离柱节点边缘50毫米。 (4) 梁端与柱交接处箍筋加密,其间距及加密区长度要符合设计要求。 4. 在主、次梁受力筋下均垫保护层垫块(或塑料卡),保证保护层的厚度。 5. 受力筋为双排时,可用短钢筋垫在两层钢筋之间,钢筋排距应符合设计要求。 6. 梁筋搭接 (1) 梁的受拉钢筋直径大于22毫米时,不宜采用绑扎接头,小于22毫米时可采用绑扎接头。搭接长度如设计无规定时参照表2-39。 (2) 搭接长度的末端与钢筋弯曲处的距离,不得小于钢筋直径的10倍。 (3) 接头不宜位于构件最大弯距处。受拉区域内I级钢筋绑扎接头的末端应做弯钩(Ⅱ、Ⅲ级可不做弯钩),搭接处应在中心和两端扎牢。 (4) 接头位置应相互错开,当采用绑扎搭接接头时,在规定搭接长度的任一区段内有接头的受力钢筋截面面积占受力钢筋总截面面积百分率,受拉区不大于25%,受压区不大于50%。 四、 质量要求 1. 钢筋的品种和质量必须符合设计要求和有关标准的规定。 2. 带有颗粒状和片状老锈,经除锈后仍留有麻点的钢筋,严禁按原规格使用。钢筋表面应保持清洁。 3. 钢筋的规格、形状、尺寸、数量、锚固长度、接头设置必须符合设计要求和施工规范规定。 4. 钢筋对焊接头的机械性能结果必须符合钢筋焊接及验收的专门规定。 五、 成品保护 1. 柱子钢筋绑扎之后,不准践踏。 2. 楼板的弯起钢筋、负弯矩钢筋绑好后,不准踩在上面行走,在浇筑混凝土前保持原有形状,浇灌中派钢筋工专门负责修理。 3. 绑扎钢筋时禁止碰动预埋件及洞口模板。 4. 钢模板内面涂隔离剂不要污染钢筋。 5. 安装电线管、暖卫管线或其他设施时不得任意切断和移动钢筋。 六、 注意事项 1. 柱筋位移:原因是振捣混凝土时碰动钢筋。应在浇筑混凝土前检查位置是否正确,宜用固定卡或临时箍筋加以固定,浇筑完混凝土修整钢筋的位置。 2. 梁钢筋骨架尺寸小于设计尺寸:原因是配制箍筋时按箍筋外径尺寸计算,造成骨架的宽和高均小于设计尺寸。另外采用双支箍筋的梁,经常出现箍筋组合绑扎后宽度小于设计尺寸。在翻样和绑扎前应熟悉图纸,绑扎后加强检查。见图2-38。 3. 梁、柱交接处核心区箍筋未加密:原因是图纸不熟悉,绑扎前应先熟悉图纸,在绑梁钢筋前先将柱箍筋套在竖筋上,穿完梁钢筋后再绑扎。 4. 箍筋搭接处未弯成135度,平直长度不足10d(d为箍筋直径):加工成型时应注意检查平直长度是否符合要求,现场绑扎操作时,应认真按135度弯钩。 5. 梁主筋进支座锚固长度不够,弯起钢筋位置不准:在绑扎前,先按设计图纸检查对照已摆好的钢筋是否正确,然后再进行绑扎。 6. 柱钢筋骨架不垂直:绑竖向受力筋时要吊正后再绑扣,凡是搭接部位要绑三个扣,以免不牢固发生变形。另外绑扣不能绑成同一方向的顺扣. 7. 绑扎接头内混入对焊接头:在配制加工过程中,切断柱钢筋时要注意 ,端头有对焊接头时要避开搭接范围。 被交底人签字 序号 姓名 序号 姓名 序号 姓名
展开阅读全文

开通  VIP会员、SVIP会员  优惠大
下载10份以上建议开通VIP会员
下载20份以上建议开通SVIP会员


开通VIP      成为共赢上传

当前位置:首页 > 品牌综合 > 技术交底/工艺/施工标准

移动网页_全站_页脚广告1

关于我们      便捷服务       自信AI       AI导航        抽奖活动

©2010-2026 宁波自信网络信息技术有限公司  版权所有

客服电话:0574-28810668  投诉电话:18658249818

gongan.png浙公网安备33021202000488号   

icp.png浙ICP备2021020529号-1  |  浙B2-20240490  

关注我们 :微信公众号    抖音    微博    LOFTER 

客服