收藏 分销(赏)

一年级趣味跑1.doc

上传人:s4****5z 文档编号:9410152 上传时间:2025-03-25 格式:DOC 页数:14 大小:122.50KB 下载积分:10 金币
下载 相关 举报
一年级趣味跑1.doc_第1页
第1页 / 共14页
一年级趣味跑1.doc_第2页
第2页 / 共14页


点击查看更多>>
资源描述
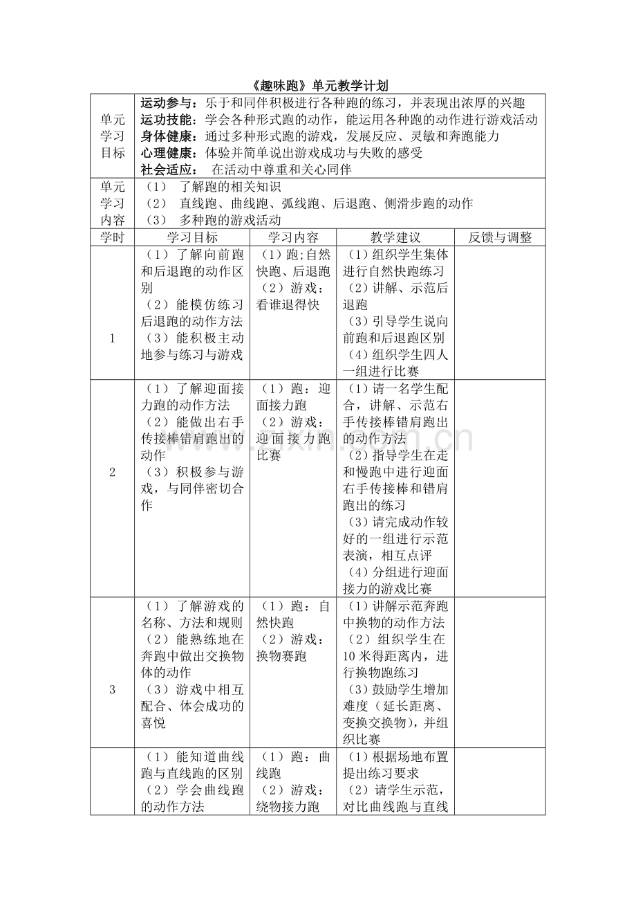
《趣味跑》单元教学计划 单元学习目标 运动参与:乐于和同伴积极进行各种跑的练习,并表现出浓厚的兴趣 运功技能:学会各种形式跑的动作,能运用各种跑的动作进行游戏活动 身体健康:通过多种形式跑的游戏,发展反应、灵敏和奔跑能力 心理健康:体验并简单说出游戏成功与失败的感受 社会适应: 在活动中尊重和关心同伴 单元学习内容 (1) 了解跑的相关知识 (2) 直线跑、曲线跑、弧线跑、后退跑、侧滑步跑的动作 (3) 多种跑的游戏活动 学时 学习目标 学习内容 教学建议 反馈与调整 1 (1)了解向前跑和后退跑的动作区别 (2)能模仿练习后退跑的动作方法活动走 (3)能积极主动地参与练习与游戏 (1)跑;自然快跑、后退跑 (2)游戏:看谁退得快 (1)组织学生集体进行自然快跑练习 (2)讲解、示范后退跑 (3)引导学生说向前跑和后退跑区别 (4)组织学生四人一组进行比赛 2 (1)了解迎面接力跑的动作方法 (2)能做出右手传接棒错肩跑出的动作 (3)积极参与游戏,与同伴密切合作 (1)跑:迎面接力跑 (2)游戏:迎面接力跑比赛 (1)请一名学生配合,讲解、示范右手传接棒错肩跑出的动作方法 (2)指导学生在走和慢跑中进行迎面右手传接棒和错肩跑出的练习 (3)请完成动作较好的一组进行示范表演,相互点评 (4)分组进行迎面接力的游戏比赛 3 (1)了解游戏的名称、方法和规则 (2)能熟练地在奔跑中做出交换物体的动作 (3)游戏中相互配合、体会成功的喜悦 (1)跑:自然快跑 (2)游戏:换物赛跑 (1)讲解示范奔跑中换物的动作方法 (2)组织学生在10米得距离内,进行换物跑练习 (3)鼓励学生增加难度(延长距离、变换交换物),并组织比赛 4 (1)能知道曲线跑与直线跑的区别 (2)学会曲线跑的动作方法 (3)能克服困难,乐于和同学合作 (1)跑:曲线跑 (2)游戏:绕物接力跑 (1)根据场地布置提出练习要求 (2)请学生示范,对比曲线跑与直线跑的区别 (3)组织学生依次进行绕物跑的练习 (4)讲解、示范游戏方法和规则,并组织比赛 (5)注意选择平坦的场地,防止滑倒或摔伤 5 (1)知道侧滑步跑的动作方法 (2)能做出“老鹰”和“小鸡”的动作方法 (3)团结一致,互相配合,体验游戏的乐趣 (1)跑:侧滑步跑 (2)游戏:老鹰抓小鸡 (1)讲解、示范侧滑步的动作方法 (2)组织学生听信号集体练习侧滑步跑 (3)讲解示范游戏方法与规则,安排分组游戏的场地 (4)启发“老鹰”运用“声东击西”等战术取胜,指导“小鸡”行动一致,灵敏躲闪 6 (1)能说出“老鹰抓小鸡”游戏的名称和方法 (2)能做到协同动作,快速追拍,灵活躲闪 (3)体验个人与集体的关系 (1)游戏:老鹰抓小鸡 (2)游戏改编 (1)游戏中,轮流体验“老鹰”、“母鸡”、“小鸡”各角色的动作方法 (2)在教师的启发下,展示进行变化情境的游戏动作 (3)尝试改变连接方法,开展组间的游戏比赛 (4)鼓励学生游戏向课外伸展,和家人一起进行游戏 7 教师根据教学情况自行安排 单 元 学 习 评 价 体能 知识与技能 学习态度 情意表现和合作精神 课时一 水平 水平一 备课教师 茆智勇 上课教师 教 学 目 标 (1)了解向前跑和后退跑的动作区别 (2)能模仿练习后退跑的动作方法活动走 (3)能积极主动地参与练习与游戏 教学 内容 (1)跑;自然快跑、后退跑 (2)游戏:看谁退得快 重点 难点 重点:上体前倾、步幅要小 难点:向前跑和后退跑的区别 教 学 过 程 教学内容 教师活动 学生活动 运动负荷 修改案 次 数 时间 强 度 准 备 部 分 一、课堂常规: 二、宣布上课内容与任务 三、绕操场慢跑 四、徒手操 1体委整队 师生问好;报名人数;检查服装 2教师讲解课堂要求和任务。 3老师要求学生成两路纵队,男生两队,女生两队 绕操场慢跑1圈 4师生一同练习 a头部运动 b扩胸运动 c转体运动 d压腿 e膝关节运动 f跳跃运动 1教师语言要清晰,学生站成四列模队。 ××××× ××××× ○○○○○ ○○○○○ △ 2学生认真听讲。听从指挥注意力集中。 3要求跑步时,步伐整齐一致,两人肩并肩、前后对齐, 不允许有人讲话。 4学生充分活动各关节。 4x8 4x8 4x8 4x8 4x8 4x8 10 由 小到中 基 本 部 分 集体练习 讲解示范 引导思维 组织比赛 1组织学生进行集体向前自然快跑的练习 2 讲解示范后退跑,重点提示上体前倾、步幅要小,指导学生进行尝试练习 3引导学生说说向前跑和后退跑的区别 4组织学生四人一组进行比赛 1听信号进行向前自然跑的练习 2 仔细观察示范,两人一组,尝试后退跑的练习 3通过体验、对比、交流,知道两者的动作区别 4 积极参与“看谁退得快”的游戏 22 较大 结 束 部 分 总结 放松 1总结本次课的情况 2放松运动 3回收器材 4下课 1认真听讲,精神饱满 2做好放松操 3排好队下课 8 小 场地 器材 课 后 小 结 课时二 水平 水平一 备课教师 茆智勇 上课教师 教 学 目 标 1 了解迎面接力跑的动作方法 2 能做出右手传接棒错肩跑出的动作 3 积极参与游戏,与同伴密切合作 教学 内容 (1)跑:迎面接力跑 (2)游戏:迎面接力跑比赛 重点 难点 1重点:传接棒过程中两人的动作配合 2难点:跑步过程中动作正确性 教 学 过 程 教学内容 教师活动 学生活动 运动负荷 修改案 次 数 时间 强 度 准 备 部 分 一、课堂常规: 二、宣布上课内容与任务 三、绕操场慢跑 四、徒手操 1体委整队 师生问好;报名人数;检查服装 2教师讲解课堂要求和任务。 3老师要求学生成两路纵队,男生两队,女生两队 绕操场慢跑1圈 4师生一同练习 a头部运动 b扩胸运动 c转体运动 d压腿 e膝关节运动 f跳跃运动 1教师语言要清晰,学生站成四列模队。 ××××× ××××× ○○○○○ ○○○○○ △ 2学生认真听讲。听从指挥注意力集中。 3要求跑步时,步伐整齐一致,两人肩并肩、前后对齐, 不允许有人讲话。 4学生充分活动各关节。 4x8 4x8 4x8 4x8 4x8 4x8 10 由 小到中 基 本 部 分 讲解示范 指导练习 示范表演 游戏比赛 1请一名学生配合,讲解、示范右手传接棒错肩跑出的动作方法 2 指导学生在走和慢跑中进行迎面右手传接棒和错肩跑出的练习,着重强调传接棒过程中两人的动作配合 3 组织传接棒的动作较好的一组进行示范表演,相互点评 4 分组进行迎面接力的游戏比赛 1两人一组模仿右手传接棒的练习 2 分组在小组长带领下,进行两人传接棒的动作配合练习,相互观摩,相互指正 3 通过观摩同伴的表演,进一步提高传接棒的动作质量 4 相互合作,力争在游戏比赛中取胜 22 较大 结 束 部 分 总结 放松 1总结本次课的情况 2放松运动 3回收器材 4下课 1认真听讲,精神饱满 2做好放松操 3排好队下课 8 小 场地 器材 课 后 小 结 课时三 水平 水平一 备课教师 茆智勇 上课教师 教 学 目 标 (1)了解游戏的名称、方法和规则 (2)能熟练地在奔跑中做出交换物体的动作 (3)游戏中相互配合、体会成功的喜悦 教学 内容 (1)跑:自然快跑 (2)游戏:换物赛跑 重点 难点 重点:启发学生运用正确的走路姿势 难点: 负重走的身体姿势 教 学 过 程 教学内容 教师活动 学生活动 运动负荷 修改案 次 数 时间 强 度 准 备 部 分 一、课堂常规: 二、宣布上课内容与任务 三、绕操场慢跑 四、徒手操 1体委整队 师生问好;报名人数;检查服装 2教师讲解课堂要求和任务。 3老师要求学生成两路纵队,男生两队,女生两队 绕操场慢跑1圈 4师生一同练习 a头部运动 b扩胸运动 c转体运动 d压腿 e膝关节运动 f跳跃运动 1教师语言要清晰,学生站成四列模队。 ××××× ××××× ○○○○○ ○○○○○ △ 2学生认真听讲。听从指挥注意力集中。 3要求跑步时,步伐整齐一致,两人肩并肩、前后对齐, 不允许有人讲话。 4学生充分活动各关节。 4x8 4x8 4x8 4x8 4x8 4x8 10 由 小到中 基 本 部 分 示范示范 组织练习 组织比赛 1 讲解、示范奔跑中换物的动作方法,重点提示快速换物的动作 2 组织学生在10米的距离内,进行换物练习 3鼓励学生增加难度(延长距离、变换交换物),并组织学生比赛 1 仔细观察动作示范,知道灵活而准确地交换物时游戏的关键 2 在组长带领下尝试练习,着重体验在快速奔跑中完成换物的动作 3 与同伴密切配合,体会克服困难、勇于挑战、取得成功的喜悦 22 较大 结 束 部 分 总结 放松 1总结本次课的情况 2放松运动 3回收器材 4下课 1认真听讲,精神饱满 2做好放松操 3排好队下课 8 小 场地 器材 课 后 小 结 课时四 水平 水平一 备课教师 茆智勇 上课教师 教 学 目 标 (1)能知道曲线跑与直线跑的区别 (2)学会曲线跑的动作方法 (3)能克服困难,乐于和同学合作 教学 内容 (1)跑:曲线跑 (2)游戏:绕物接力跑 重点 难点 重点:合作走的身体协调 难点:多人合作 教 学 过 程 教师活动 学生活动 运动负荷 修改案 次 数 时间 强 度 准 备 部 分 一、课堂常规: 二、宣布上课内容与任务 三、绕操场慢跑 四、徒手操 1体委整队 师生问好;报名人数;检查服装 2教师讲解课堂要求和任务。 3老师要求学生成两路纵队,男生两队,女生两队 绕操场慢跑1圈 4师生一同练习 a头部运动 b扩胸运动 c转体运动 d压腿 e膝关节运动 f跳跃运动 1教师语言要清晰,学生站成四列模队。 ××××× ××××× ○○○○○ ○○○○○ △ 2学生认真听讲。听从指挥注意力集中。 3要求跑步时,步伐整齐一致,两人肩并肩、前后对齐, 不允许有人讲话。 4学生充分活动各关节。 4x8 4x8 4x8 4x8 4x8 4x8 10 由 小到中 基 本 部 分 提出练习 示范 组织练习 讲解示范 提示注意 1 根据场地布置提出练习要求(绕过小树林到达到达目的地) 2 请学生示范,对比曲线跑与直线跑的区别 3 组织学生依次进行绕物跑的练习,明确跑的路线 4 讲解、示范游戏方法和规则,并组织比赛 5 注意选择平坦的场地,防止滑倒或摔伤 1 按学练小组,有序地进行尝试性的曲线跑练习 2 相互交流,知道曲线跑与直线跑的区别 3 分组在小组长带领下进行练习,体会变向跑时如何保持身体平衡 4 与同学团结协作、互相鼓励,积极参与游戏比赛 24 较大 结 束 部 分 总结 放松 1总结本次课的情况 2放松运动 3回收器材 4下课 1认真听讲,精神饱满 2做好放松操 3排好队下课 6 小 场地 器材 课 后 小 结 课时五 水平 水平一 备课教师 茆智勇 上课教师 教 学 目 标 (1)知道侧滑步跑的动作方法 (2)能做出“老鹰”和“小鸡”的动作方法 (3)团结一致,互相配合,体验游戏的乐趣 教学 内容 (1)跑:侧滑步跑 (2)游戏:老鹰抓小鸡 重点 难点 重点:正确的身体姿势 难点:正确身体姿势在障碍走中的运用 教 学 过 程 教师活动 学生活动 运动负荷 修改案 次 数 时间 强 度 准 备 部 分 一、课堂常规: 二、宣布上课内容与任务 三、绕操场慢跑 四、徒手操 1体委整队 师生问好;报名人数;检查服装 2教师讲解课堂要求和任务。 3老师要求学生成两路纵队,男生两队,女生两队 绕操场慢跑1圈 4师生一同练习 a头部运动 b扩胸运动 c转体运动 d压腿 e膝关节运动 f跳跃运动 1教师语言要清晰,学生站成四列模队。 ××××× ××××× ○○○○○ ○○○○○ △ 2学生认真听讲。听从指挥注意力集中。 3要求跑步时,步伐整齐一致,两人肩并肩、前后对齐, 不允许有人讲话。 4学生充分活动各关节。 4x8 4x8 4x8 4x8 4x8 4x8 8 由 小到中 基 本 部 分 讲解示范 组织练习 讲解示范 组织游戏 1 讲解、示范侧滑步的动作方法,指导学生进行模仿练习 2 组织学生集体听信号练习侧滑步跑 3 讲解、示范游戏方法与规则,安排分组游戏的场地、避免相互碰撞 4 启发“老鹰”运用“声东击西”等战术取胜,指导“小鸡”行为一致,灵敏躲闪 1 仔细观察教师的示范动作,两人一组模仿练习 2 按教师指示向左、右方向进行侧滑步跑的练习 3 分组练习时,不做违反规则的动作 4 运用教师启发的战术进行游戏,体验成功的快乐 24 较大 结 束 部 分 总结 放松 1总结本次课的情况 2放松运动 3回收器材 4下课 1认真听讲,精神饱满 2做好放松操 3排好队下课 8 小 场地 器材 课 后 小 结 课时六 水平 水平一 备课教师 茆智勇 上课教师 教 学 目 标 (1)能说出“老鹰抓小鸡”游戏的名称和方法 (2)能做到协同动作,快速追拍,灵活躲闪 (3)体验个人与集体的关系 教学 内容 (1)游戏:老鹰抓小鸡 (2)游戏改编 重点 难点 重点:正确的身体姿势 难点:正确身体姿势在障碍走中的运用 教 学 过 程 教师活动 学生活动 运动负荷 修改案 次 数 时间 强 度 准 备 部 分 一、课堂常规: 二、宣布上课内容与任务 三、绕操场慢跑 四、徒手操 1体委整队 师生问好;报名人数;检查服装 2教师讲解课堂要求和任务。 3老师要求学生成两路纵队,男生两队,女生两队 绕操场慢跑1圈 4师生一同练习 a头部运动 b扩胸运动 c转体运动 d压腿 e膝关节运动 f跳跃运动 1教师语言要清晰,学生站成四列模队。 ××××× ××××× ○○○○○ ○○○○○ △ 2学生认真听讲。听从指挥注意力集中。 3要求跑步时,步伐整齐一致,两人肩并肩、前后对齐, 不允许有人讲话。 4学生充分活动各关节。 4x8 4x8 4x8 4x8 4x8 4x8 8 由 小到中 基 本 部 分 分组游戏 小组讨论 指导游戏 鼓励课外游戏 1 组织学生分组进行“老鹰抓小鸡”游戏 2 组织学生小组内相互讨论、交流,尝试改编游戏名称 3 指导学生增加难度,改编游戏的动作和游戏规则 4 鼓励学生游戏向课外伸展,和家人一起进行游戏 1 游戏中,轮流体验“老鹰”、“母鸡”、“小鸡”各角色的动作方法 2 在教师的启发下,展示进行变化情境(如小鸡斗老鹰、母鸡护小鸡等)的游戏动作 3 尝试改变连接方法,开展组间的游戏比赛 24 较大 结 束 部 分 总结 放松 1总结本次课的情况 2放松运动 3回收器材 4下课 1认真听讲,精神饱满 2做好放松操 3排好队下课 8 小 场地 器材 课 后 小 结
展开阅读全文

开通  VIP会员、SVIP会员  优惠大
下载10份以上建议开通VIP会员
下载20份以上建议开通SVIP会员


开通VIP      成为共赢上传

当前位置:首页 > 教育专区 > 其他

移动网页_全站_页脚广告1

关于我们      便捷服务       自信AI       AI导航        抽奖活动

©2010-2025 宁波自信网络信息技术有限公司  版权所有

客服电话:0574-28810668  投诉电话:18658249818

gongan.png浙公网安备33021202000488号   

icp.png浙ICP备2021020529号-1  |  浙B2-20240490  

关注我们 :微信公众号    抖音    微博    LOFTER 

客服