收藏 分销(赏)

学位毕业论文(设计)选题指南.doc

上传人:仙人****88 文档编号:9285755 上传时间:2025-03-19 格式:DOC 页数:115 大小:557KB 下载积分:10 金币
下载 相关 举报
学位毕业论文(设计)选题指南.doc_第1页
第1页 / 共115页
学位毕业论文(设计)选题指南.doc_第2页
第2页 / 共115页


点击查看更多>>
资源描述
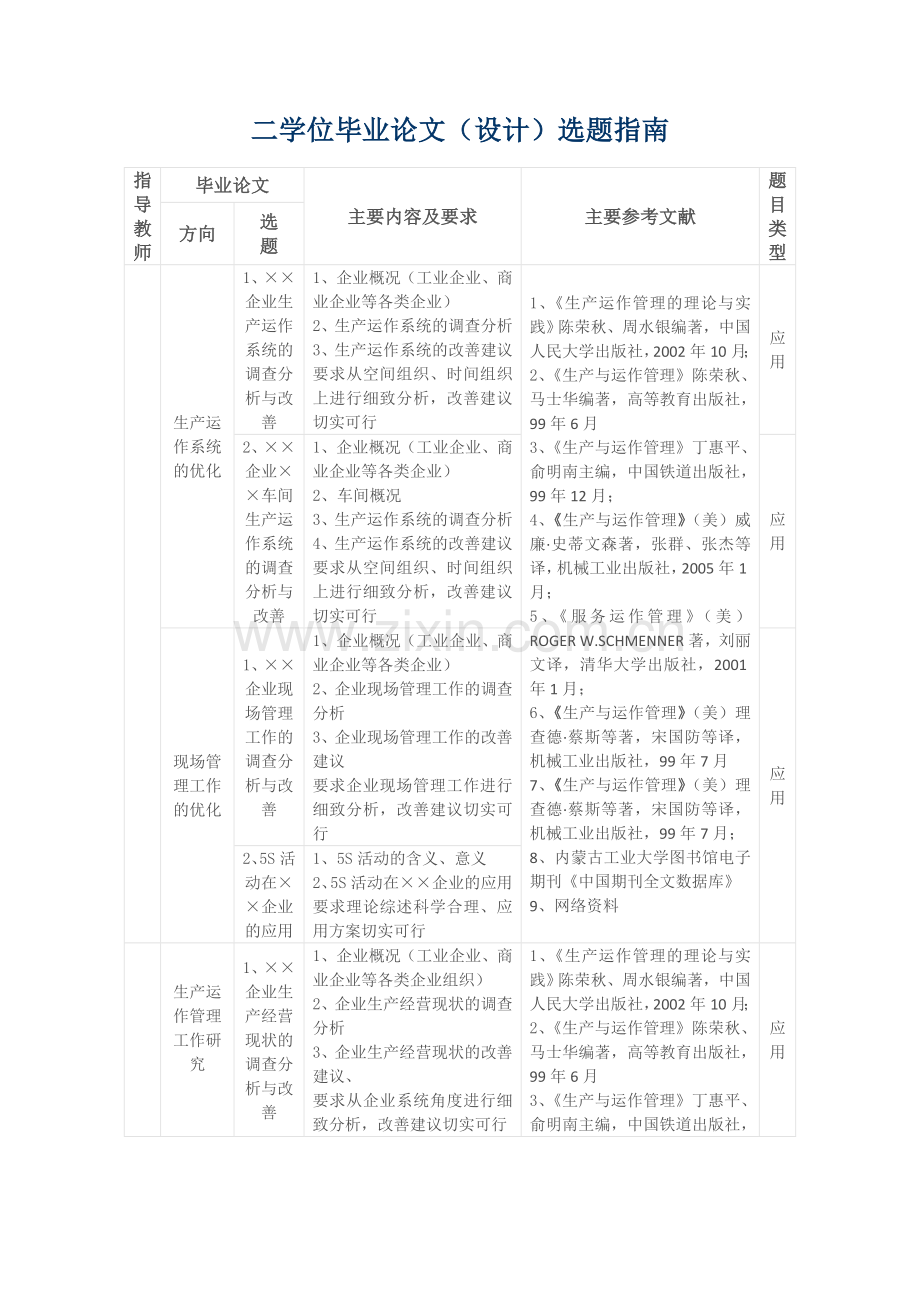
二学位毕业论文(设计)选题指南   指导教师 毕业论文 主要内容及要求 主要参考文献 题目类型 方向 选 题   生产运作系统的优化 1、××企业生产运作系统的调查分析与改善 1、企业概况(工业企业、商业企业等各类企业) 2、生产运作系统的调查分析 3、生产运作系统的改善建议 要求从空间组织、时间组织上进行细致分析,改善建议切实可行 1、《生产运作管理的理论与实践》陈荣秋、周水银编著,中国人民大学出版社,2002年10月; 2、《生产与运作管理》陈荣秋、马士华编著,高等教育出版社,99年6月 3、《生产与运作管理》丁惠平、俞明南主编,中国铁道出版社,99年12月; 4、《生产与运作管理》(美)威廉·史蒂文森著,张群、张杰等译,机械工业出版社,2005年1月; 5、《服务运作管理》(美)ROGER W.SCHMENNER著,刘丽文译,清华大学出版社,2001年1月; 6、《生产与运作管理》(美)理查德·蔡斯等著,宋国防等译,机械工业出版社,99年7月 7、《生产与运作管理》(美)理查德·蔡斯等著,宋国防等译,机械工业出版社,99年7月; 8、内蒙古工业大学图书馆电子期刊《中国期刊全文数据库》 9、网络资料 应用 2、××企业××车间生产运作系统的调查分析与改善 1、企业概况(工业企业、商业企业等各类企业) 2、车间概况 3、生产运作系统的调查分析 4、生产运作系统的改善建议 要求从空间组织、时间组织上进行细致分析,改善建议切实可行 应用 现场管理工作的优化 1、××企业现场管理工作的调查分析与改善 1、企业概况(工业企业、商业企业等各类企业) 2、企业现场管理工作的调查分析 3、企业现场管理工作的改善建议 要求企业现场管理工作进行细致分析,改善建议切实可行 应用 2、5S活动在××企业的应用 1、5S活动的含义、意义 2、5S活动在××企业的应用 要求理论综述科学合理、应用方案切实可行   生产运作管理工作研究   1、××企业生产经营现状的调查分析与改善 1、企业概况(工业企业、商业企业等各类企业组织) 2、企业生产经营现状的调查分析 3、企业生产经营现状的改善建议、 要求从企业系统角度进行细致分析,改善建议切实可行 1、《生产运作管理的理论与实践》陈荣秋、周水银编著,中国人民大学出版社,2002年10月; 2、《生产与运作管理》陈荣秋、马士华编著,高等教育出版社,99年6月 3、《生产与运作管理》丁惠平、俞明南主编,中国铁道出版社,99年12月; 4、《生产与运作管理》(美)威廉·史蒂文森著,张群、张杰等译,机械工业出版社,2005年1月; 5、《服务运作管理》(美)ROGER W.SCHMENNER著,刘丽文译,清华大学出版社,2001年1月; 6、《生产与运作管理》(美)理查德·蔡斯等著,宋国防等译,机械工业出版社,99年7月 7、《生产与运作管理》(美)理查德·蔡斯等著,宋国防等译,机械工业出版社,99年7月; 8、内蒙古工业大学图书馆电子期刊《中国期刊全文数据库》 9、网络资料 应用 2、××企业生产计划工作的调查分析与改善 1、企业概况(工业企业、商业企业等各类企业组织) 2、生产计划工作的调查分析 3、生产计划工作的改善建议 要求从计划的制定和执行情况上进行细致分析,改善建议切实可行 应用 3、××企业现有生产能力的调查分析与调整规划 1、企业概况(工业企业、商业企业等各类企业组织) 2、企业现有生产能力的调查分析 3、企业现有生产能力与生产任务需求分析 4、对企业现有生产能力的调整规划、 要求分析细致,调整规划建议切实可行 应用 4、××企业物资管理工作的调查分析与改善(包含:库存管理) 1、企业概况(工业企业、商业企业等各类企业组织) 2、企业物资管理工作现状的调查分析 3、企业物资管理工作的改善建议、 要求对企业物资管理工作进行细致分析,改善建议切实可行 1、《生产运作管理的理论与实践》陈荣秋、周水银编著,中国人民大学出版社,2002年10月; 2、《生产与运作管理》陈荣秋、马士华编著,高等教育出版社,99年6月 3、《生产与运作管理》丁惠平、俞明南主编,中国铁道出版社,99年12月; 4、《生产与运作管理》(美)威廉·史蒂文森著,张群、张杰等译,机械工业出版社,2005年1月; 5、《服务运作管理》(美)ROGER W.SCHMENNER著,刘丽文译,清华大学出版社,2001年1月; 6、《生产与运作管理》(美)理查德·蔡斯等著,宋国防等译,机械工业出版社,99年7月 7、《生产与运作管理》(美)理查德·蔡斯等著,宋国防等译,机械工业出版社,99年7月; 8、内蒙古工业大学图书馆电子期刊《中国期刊全文数据库》 9、网络资料 应用 5、××企业设备管理工作的调查分析与改善 1、企业概况(工业企业、商业企业等各类企业组织) 2、企业设备管理工作的调查分析 3、企业设备管理工作的的改善建议 要求对企业物资管理工作进行细致分析,改善建议切实可行 应用 6、××劳动定额与劳动组织工作的调查分析与改善 1、企业概况(工业企业、商业企业等各类企业组织) 2、企业劳动定额与劳动组织工作的调查分析 3、企业劳动定额与劳动组织工作的的改善建议 要求对企业劳动定额与劳动组织工作进行细致分析,改善建议切实可行 应用   物流配送系统的优化 ××企业物流配送系统的优化 1、企业概况(工业企业、商业企业等各类企业) 2、企业物流配送系统现状的调查分析 3、企业物流配送系统的优化、 要求对企业物流配送系统进行细致分析,优化方案切实可行 1、《生产运作管理的理论与实践》陈荣秋、周水银编著,中国人民大学出版社,02年10月; 2、《物流管理——供应链过程的一体化》(美) 唐纳德 J·鲍尔索克斯、戴维 J·克劳斯 著,林国龙、宋柏、沙梅译,机械工业出版社,99年8月; 3、《物流管理——供应链过程的一体化》(美) 唐纳德 J·鲍尔索克斯、戴维 J·克劳斯 著,林国龙、宋柏、沙梅译,机械工业出版社,99年8月; 4、《MRPⅡ/ERP原理与实施》刘伯莹、周玉清、刘伯钧编著,天津大学出版社,2001年6月。 5、《生产与运作管理》(美)威廉·史蒂文森著, 张群、张杰等译,机械工业出版社,05年1月; 6、《供应链与物流管理理论与实务》赵林度著,机械工业出版社,2003年4月; 7、《生产与运作管理》(美)理查德·蔡斯等著,宋国防等译,机械工业出版社,99年7月; 8、内蒙古工业大学图书馆电子期刊《中国期刊全文数据库》 9、网络资料 应用 ERP与JIT的应用研究 1、ERP在××企业的应用研究 1、ERP理论综述 2、企业实施ERP的必要性和可行性分析 3、企业实施ERP的方案 要求理论综述科学合理、应用方案切实可行 理论 应用 2、JIT在××企业的应用研究 1、JIT理论综述 2、企业实施JIT的必要性和可行性分析 3、企业实施JIT的方案 要求理论综述科学合理、应用方案切实可行 理论 应用 3、ERP与JIT的比较研究研究 1、ERP与JIT理论综述 2、ERP与JIT的比较研究 3、应用案例 要求理论综述科学、分析比较合理、案例应用恰当 理论 应用 生产运作系统的设计 生产运作系统的设计及运行方案 自行选择一种自己熟悉或感兴趣的行业,分析其生产运作的特征,进行生产运作系统的设计,并说明如何使生产运作系统有效运行 理论 应用   质量控制理论与实践 1、过程能力评价方法的适用性研究 1.现行过程能力评价方法认为,所依据的评价标准既适用于无偏状态(ε=0),又适用于有偏状态(ε≠0)。而实际上该评价标准只适用于无偏状态。因此,对有偏状态(计算Cpk)仍然用此标准进行评价,必然会产生误判。 2、Cp值与不合格品率存在一一对应关系,即 Cp值相同的两个生产过程(工序),所对应的不合格品率是相同的。但是,Cpk值与不合格品率不存在一一对应关系,即 Cpk值相同的两个生产过程,所对应的不合格品率不一定相同。所以,在实际生产中可能会出现:Cpk值小于Cp值的生产过程(工序),其不合格品率反而要低。这有悖于现有理论。 需要解决:用什么样的指标(参数)来评价过程能力,以解决现行理论中无偏状态(Cp)和有偏状态(Cpk)评价标准不一致的问题。 1.《中国质量》杂志1997年——2005年。 2.《世界标准化与质量管理》杂志1997年——2005年。 3.《现场管理》杂志1997年——2005年。 4.《工序质量控制研究》于涛,经济管理出版社,2002.6 5.《接近零不合格过程的质量控制》孙静,清华大学出版社2001.3。 6.《新编质量管理学》张公绪等,高等教育出版社2003.8。 7.《质量管理学》白宝光,中国财政经济出版社2001.12。 8.内蒙古工业大学图书馆电子期刊《中国期刊全文数据库》 理论 2、基于经济性设计的控制图研究 本课题是在既有控制图理论基础上,从经济角度来设计控制图的控制界限。经济控制界限的设计原则是:(α+β)错误造成的总损失最小。   理论 3、生产现场质量控制研究   1.了解生产工艺过程,确定关键工序和质量控制点; 2. 进行过程(工序)能力分析:收集生产过程的数据。 ⑴分析过程(工序)的稳态状况——利用“直方图”; ⑵分析过程(工序)能力——通过计算过程(工序)能力指数; 3. 编制过程(工序)质量分析表,包括: ⑴控制目标 ⑵质量特性值和主导质量因素的关系 ⑶主导质量因素控制规范:控制项目及其允许界限;检查项目与方法;检查次数;责任人。 4.设计质量控制点控制图,进行重点控制 ⑴作分析用控制图 ⑵对分析用控制图进行观察分析,并计算过程能力指数,确定无异常后,作控制用控制图。 1.《中国质量》杂志1997年——2005年。 2.《世界标准化与质量管理》杂志1997年——2005年。 3.《现场管理》杂志1997年——2005年。 4.《工序质量控制研究》于涛,经济管理出版社,2002.6 5.《接近零不合格过程的质量控制》孙静,清华大学出版社2001.3。 6.《新编质量管理学》张公绪等,高等教育出版社2003.8。 7.《质量管理学》白宝光,中 国财政经济出版社2001.12。 8.内蒙古工业大学图书馆电子期刊《中国期刊全文数据库》 9.《走进WTO后的质量管理》上海质量管理科学研究院编著,中国标准出版社2002.5 应用 6σ质量管理 1、基于6σ目标的质量控制研究 1. 以6σ为目标的过程能力评价(传统理论是以3σ为目标); 2. 以6σ为目标的控制图设计。 理论 2、6σ质量管理特征及其有效实施探讨 1.6σ质量管理的主要特征; 2.企业有效实施6σ质量管理的做法或应注意的问题。 应用   质量成本管理理论与实践 1、质量成本模型及其优化   质量成本的发生是基于两方面原因:一是由于没有达到满意的质量所造成的损失;二是为了保证满意的质量而发生的投入。前者称为质量损失成本L(x),后者称为质量保证成本A(x)。则质量总成本为:C= L(x)+ A(x)。 需要解决: 1. 设计质量损失成本L(x)与质量保证成本A(x)的数学模型; 2. 根据C= L(x)+ A(x),对质量总成本进行优化,探索最优(质量总成本最低)质量总成本模型。   1.《中国质量》杂志1997年——2005年。 2.《世界标准化与质量管理》杂志1997年——2005年。 3.《现场管理》杂志1997年——2005年。 4.《质量成本管理论》林万祥,中国财政经济出版社2002.7。 5.《质量成本管理论》尤建新,石油工业出版社2001.3。 6.《质量成本与质量责任会计》中国财政经济出版社1992.1。 7.《质量管理学》白宝光,财政经济出版社2001.12。 8.内蒙古工业大学图书馆电子期刊《中国期刊全文数据库》 8.《走进WTO后的质量管理》上海质量管理科学研究院编著,中国标准出版社2002.5 理论   应用 2、质量成本模型及其局限性探讨 传统质量成本模型最早是由朱兰提出。该模型认为,提高预防成本和鉴定成本可使内外故障成本降低,从而使质量总成本降低;但是,当预防成本和鉴定成本提高到一定程度时反而会使质量总成本提高。就是说,有一个使质量总成本最低的质量水平P※,而这个质量水平就是最佳质量水平。但是,随着理论的发展和实践的应用,该模型逐渐暴露出许多问题和局限性。 需要解决:归纳出该传统质量成本模型有哪些问题和局限性。并提出完善传统质量成本模型的建议和措施。 理论   应用   ISO9000国际标准与质量管理体系 1、我国企业质量管理体系运行现状及对策研究   1、引言:主要是ISO9000国际标准与质量管理体系简介 2、我国企业质量管理体系运行现状 3、质量管理体系的有效运行对策 1.《中国质量》杂志1997年——2005年。 2.《世界标准化与质量管理》杂志1997年——2005年。 3.《现场管理》杂志1997年——2005年。 4.《中国质量认证》杂志2000 年——2005年。 5.内蒙古工业大学图书馆电子期刊《中国期刊全文数据库》 6.《质量管理学》白宝光,财政经济出版社2001.12。 7.《走进WTO后的质量管理》上海质量管理科学研究院编著,中国标准出版社2002.5 应用 2、※※※企业质量管理体系建立与运行研究   1、引言:主要是介绍ISO9000国际标准与企业基本情况 2、企业质量管理体系建立总体构想 3、质量管理体系有效运行的措施建议 应用 3、质量、环境、安全管理体系一体化研究 1、ISO9000、ISO14000、OHSAS18000三个管理体系标准简介 (含管理体系一体化的概念及实质) 2、一体化管理体系设计 2.1建立一体化管理体系的基础条件 2.2 三个管理体系标准的比较分析 2.3 管理体系一体化整合模式设计 2.3.1 以ISO9001:2000为框架的整合模式 2.3.2 以ISO14001为框架的整合模式 2.3.3 以OHSAS18001为框架的整合模式 2.3.4 协调综合整合模式 2.4 管理体系一体化整合的难点及应注意的问题 ※※※企业一体化管理体系的建立与实施 应用   顾客满意度 1、顾客满意度模型及实例分析   1.顾客满意度模型回顾 2.顾客满意度模型分析与评价 3.实例分析 1.《中国质量》杂志1997年——2005年。 2.《世界标准化与质量管理》杂志1997年——2005年。 3.《现场管理》杂志1997年——2005年。 4.《走进WTO后的质量管理》上海质量管理科学研究院编著,中国标准出版社2002.5 5.《中国顾客满意指数指南》国家质检总局、清华大学编著,中国标准出版社2003.6 6.《新编质量管理学》张公绪等,高等教育出版社2003.8。 7.内蒙古工业大学图书馆电子期刊《中国期刊全文数据库》 应用 2、※※行业(企业)顾客满意度评价体系设计   1.※※行业(企业)现状及特点 2.顾客满意度评价体系构建 3、顾客满意度测评及结果分析 应用   3、基于顾客满意的※※理论研究   1.基于顾客满意的质量成本研究 2.基于顾客满意的营销战略研究   理论 应用 综合性质量管理 1、企业质量管理实施有效性研究(结合具体企业) 1.引言 2.我国企业实施质量管理现状分析 3.企业有效实施质量管理的做法或应注意的问题 应用 2、自由选题       市场 营销 1、××企业营销现状分析与对策研究 1、企业概况(工业企业、商业企业等各类企业组织) 2、营销现状调查分析 3、营销对策或改善建议 要求结合营销原理及4P组合提出对策。 1、《营销制胜》胡志刚 机械工业出版社 2004版 2、《营销管理》菲利蒲.科特勒 中国人民大学出版社 3、 MBA教材新系《营销管理》李先国 东北财大出版社2002版 4、《市场营销学》范晓屏 浙江大学出版社 2004版 5、《中国企业营销案例》汤定娜 高等教育出版社2003版 6、《品牌文化—中外品牌案例》白光 时代经济出版社02 7、《绝配》 袁岳 《营销运作潜规则》 路长全 8、《 MBA案例—市场营销卷》中国人民大学出版社 报刊参考:中国经营报、 《销售与市场》 网络参考:中国市场营销传播网、CCTV财经频道   应用 2、市场调查报告 针对某一行业或企业营销的某一方面做调查,通过营销调研工具方法,得到真实数据,并做市场预测或机会选择。 应用 3、市场营销策划书 假如由你支配一笔投资要你投资于商品或服务市场,可以参考下列提纲撰写你的营销设计。 1、你将如何组建你的公司,起一个什么样的名字?如何选址?设计一个什么样的司徽,采用什么样的股权结构、领导体制以及经营方式?并简述成立公司需要办理的各种手续,列出办理公司的各种文件名称。 2、你将投资到那个行业,试用市场预测、市场细分化和目标市场的原理说明你的投资理由。 3、你将生产什么样的产品?你生产的产品和目前市场上已有的同类产品相比在功能、用途、体积、大小、形状、口味(如果有的话)、颜色等方面有什么不同,阐明你的理由?并设计你的产品概念和产品简图。 4、你将采用什么样的商标和商标策略,设计你的商标图案,并做出解释说明。 5、你将采用什么样的产品包装和包装策略,设计你的包装构图。 6、你将采用什么样的价格策略?为什么? 7、你将采用什么样的营销渠道?为什么? 8、你将采用什么样的促销策略,提出你的企业形象策划提纲,包括企业形象设计、中心广告词及主要广告用语、广告策略、公共关系策略等? 9、对你的产品项目做投资和财务分析,包括固定资产投资细目和流动资产投资,做出产品单位成本表、销售收入表、损益表、现金流量表,计算投资回收期、财务内部收益率、财务净现值,并做出不确定性分析。 10、你对你企业的长远发展有什么打算? 1、《营销制胜》胡志刚 机械工业出版社 2004版 2、《营销管理》菲利蒲.科特勒 中国人民大学出版社 3、 MBA教材新系《营销管理》李先国 东北财大出版社2002版 4、《市场营销学》范晓屏 浙江大学出版社 2004版 5、《中国企业营销案例》汤定娜 高等教育出版社2003版 6、《品牌文化—中外品牌案例》白光 时代经济出版社02 7、《绝配》 袁岳 《营销运作潜规则》 路长全 8、《 MBA案例—市场营销卷》中国人民大学出版社 报刊参考:中国经营报、 《销售与市场》 网络参考:中国市场营销传播网、CCTV财经频道   应用   人力资源管理与开发 1、××企业人力资源管理实务(计划、招聘、培训、职业生涯规划、薪酬管理、劳资关系)问题与对策研究 1、选择一种企业类型(国有企业、中小企业、外资企业),说明概况 2、结合相应的实务模块,确定论文内容。可以选择的题目:××企业的薪酬设计;××企业员工满意度调查和分析;××企业职工结构与素质分析等 3、最终要选择一个具体的企业来作实证或案例分析。 (1)张德,人力资源开发与管理,清华大学出版社,2001;(2)郭克莎主编 孔杰,王洪伟编著《2003年度中国企业最佳案例——人力资源》商务印书馆出版 2003年1月第1版;(3)余凯成等编著 《人力资源管理》 大连理工大学出版社 1999年7月第1版;(4)劳伦斯 S. 克雷曼著《人力资源管理 获取竞争优势的工具》 机械工业出版社 1999年9月第一版 中译本;(5)《世界经理人文摘》杂志;(6)《中国劳动》杂志;(7) 中国人力资源开发》杂志 ; (8)Gary Dessler,人力资源管理,中国人民大学出版社;(9)Lawrence S. Cleiman,人力资源管理,机械工业出版社 . (10)中国期刊网:http://202.207.22.4/jx/(工业大学/图书馆/电子期刊、博硕士论文库); (11)中国人力资源开发网 ; (12)中国人力资源网 应用 2、××企业人力资源危机管理探析 1、选择一种企业类型(国有企业、中小企业、外资企业),说明概况 2、为企业设计具体的人力资源危机预警指标,并通过调查的方式,写出某类企业的指标阈值。 3、最终结合具体的企业,来做实证或案例分析。 4、可以选择的题目:国有企业人力资源危机预警分析;中小企业员工流失的原因与管理对策分析 应用 3、××企业人力资源开发方案 1、选择一种企业类型(国有企业、中小企业、外资企业)中的一个具体的企业,说明概况; 2、通过调查该企业目前的现状和问题,为企业设计一个人力资源开发方案; 3、可以选择的题目:试论如何搞好××国有企业的人力资源开发 ;××商业银行的人力资源开发方案设计;××中小知识型企业的人力资源开发方案设计。 应用   企 业 战 略 管 理   1、某企业的产业竞争性 分析 内容:分析某行业中的企业竞争格局以及某行业与其它行业的关系 要求:用波特的五种力量模型分析 1、徐康宁: 《现代企业竞争战略新规 划下的企业竞争》南京大学出版社 2、王成:《企业最优战略定位》,中国经济出版社,2002年版 3、杨子林:《企业战略管理策论》, 中国商业出版社,1998年版 4、张世恒:《企业战略管理》,四川大学出版社,1998年版 5、李建明:《企业核心能力》,法律出版社,1998年版 6、夏宽云:《战略成本管理》,立信会计出版社,2000年版 7、何志毅:《战略管理案例》,北京大学出版社,2001年版 8、胡大立:《企业竞争立论》,经济管理出版社,2001年版 9、金占明、马力: 《中国著名企业战略管理案例》 清华出版社,2000年版 10、谭劲松、张阳: 《战略管理》,中国水利水电出版社1998年版 应用 2、某企业战略环境分析 内容:以某企业为例对其外部环境和内部资源进行分析,找出其机会、威胁、优势、劣势为其制定战略目标和实现战略目标的途径。 要求:用SWOT方法进行分析。 应用 3、某企业核心能力的分析 内容:主营业务分析 核心产品分析 核心能力分析 要求:以核心能力的特征辨别标准进行分析。 应用 4、某企业公司战略的制定 与选择 内容:通过战略分析提出合理的战略方案及措施。 要求:用战略评价工具及方法对新的各种战略方案进行评价。评价链分析的意义。 应用 5、价值链分析 (1)行业价值链分析 (2)企业内部价值链分析 (3)竞争对手价值链分析 内容:企业战略成本分析。分析和改善与供应商的价值链关系。企业与下游供应链的关系。 要求:详细分析价值链的构成, 诊断竞争优势寻找创造和维持竞争优势。 应用   管理 咨询 1、产品开发战略 1、方针目标分析 2、企业外部环境分析 3、企业内部条件分析 4、综合分析 5、提出产品开发战略 1、《企业管理咨询理论与方法新论》--企业管理出版社; 2、《管理咨询》-杨世忠 3、《财务成本管理》-(注册会计师统编教材) 4、《工业企业经济活动分析》-人大出版社 应用 2、企业财务分析 1、 1、  企业财务分析理论与方法的探讨 2、 2、  企业财务分析 (1) (1)       财务比率分析 (2) (2)       现金流量分析 (3) (3)       财务状况的综合评价 3、 3、  列出企业存在问题 4、 4、  提出改善方案及措施 应用 3、企业成本管理咨询 1、 1、  企业成本管理现状分析 2、 2、  成本分析 (1) (1)       成本目标的分析及确定 (2) (2)       成本控制分析 (3) (3)       可比产品成本分析 3、提出改善方案及措施; 应用   目标 管理 1、内蒙古乳品企业基于流程的目标管理体系设计   1、企业现状调查 2、目标管理理论 3、国内外其他行业实施情况调查 4、国内外同行业实施情况调查并比较分析(成功与失败) 5、必要性分析 6、目标管理体系设计 7、实施及方案评价体系 1、管理学,罗宾斯 2、管理控制,杜栋 3、企业再造,詹姆斯.钱匹 4、流程再造,梅绍祖 5、管理信息系统 6、公司层面战略 7、目标管理,德鲁克 理论与应用 2、在内蒙古乳品企业实施目标管理的必要性分析 1、目标管理理论 2、国内外其他行业实施情况调查 3、国内外同行业实施情况调查并比较分析(成功与失败) 4、内蒙古乳品企业管理现状分析(成本控制、对市场的反应速度、员工积极性、员工素质、自控能力、生产效率、绩效考核、薪酬设计等) 5、内蒙古乳品企业实施目标管理的必要性分析 理论与应用 核心竞争力 1、内蒙古乳品企业核心竞争力研究   1、乳业现状调查 2、竞争环境分析 3、竞争力比较分析 4、案例:企业现状调查 5、具体企业核心竞争力分析 1、 1、  中国国际竞争力发展报告 2、 2、  战略管理方法,[英]若热.瓦斯康塞洛斯 3、 3、  竞争优势,迈克尔.波特 4、 4、  企业战略管理 5、 5、  企业成长战略,[英]大卫.欧文 6、 6、  公司能力分析,[美]珀尔.简斯特 7、 7、  公司层面战略 理论与应用   组织及其变革 1、内蒙古乳品企业组织范式研究   1、乳业组织管理现状调查 2、乳品企业组织方面的问题及原因分析 3、国际国内乳业组织范式比较分析 4、内蒙古乳品企业组织范式设计(组织战略、环境、规模、企业技术) 5、案例分析(企业概况、问题及原因分析、组织范式设计) 1、 1、  组织发展与变革,[美]托马斯.卡明斯 2、 2、  变革之舞,彼得.圣吉 3、 3、  基于团队的组织构造,赵春明 4、 4、  基于流程和战略的组织设计,孟宪国 5、 5、  企业组织范式研究,李怀斌 6、 6、  A管理模式,刘光起 7、 7、  基于团队的组织构造,赵春明 理论与应用 2、关于内蒙古乳品企业建立学习型组织的探讨 1、内蒙古乳业组织管理现状调查 2、内蒙古乳品企业组织管理方面存在的问题及原因分析 3、内蒙古乳品企业建立学习型组织的必要性分析 4、内蒙古乳品企业建立学习型组织的步骤及方法 理论与应用 人性文化研究 1、内蒙古乳品企业人员流动中的知识流失问题研究 1、人员流动现状调查(国际、国内、行业、内蒙地区、特定企业)及其比较分析 2、人员流动导致知识流失现状调查(国际、国内、行业、内蒙地区、特定企业)及其比较分析 3、流失原因分析(国际、国内、行业、内蒙地区、特定企业)及其比较分析 4、内蒙古乳品企业人员流动中的知识流失管理(制度建设、文化建设) 1、员工流动管理,姜秀丽 2、西部大开发与全面提高劳动者素质,查培轩 3、中国西部贫困地区人才发展战略,王国良 4、人员素质模型设计,彭剑锋 5、人员素质测评,肖政鸣 6、持续管理,[美]汉密尔顿 7、人力资源管理 8、管理学,张德 理论与应用 2、基于全面提升内蒙古地区高校教师素质的绩效考核体系设计 1、高校绩效考核现状(内蒙古地区,全国比较分析) 2、内蒙古地区高校现有绩效考核办法对教师素质的影响分析 3、基于全面提升内蒙古地区高校教师素质的绩效考核体系设计(内蒙古地区高校教师素质分析,影响高校教师素质的因素分析,基于全面提升内蒙古地区高校教师素质的绩效考核体系设计) 理论与应用 3、内蒙古区域经济差距的人性分析 1、内蒙古区域经济差距比较分析 2、内蒙古区域人性比较分析 3、人性差异与经济差异的相关关系分析 4、提升内蒙古区域经济的人性化建设 理论与应用   企业家 1、职业经理人市场对我国企业管理水平的影响分析   1、中国职业经理人市场现状调查分析 2、中国企业管理水平调查分析 3、影响分析 1、领导与激励,增仕强 2、企业家素质,苏姗 3、信息经济学,樊纲 4、儒家传统与现代市场经济,马涛 5、高层管理,[美]戴维.加文 理论   公司 治理 1、内蒙古乳业上市公司治理研究   1、国际国内上市公司治理现状分析 2、内蒙古乳业上市公司治理现状分析 3、内蒙古乳业上市公司治理中存在的问题及原因分析 4、内蒙古乳业上市公司治理措施 1、企业治理结构与企业家选择,王国成 2、企业家素质,苏姗 3、企业家激励约束与国有企业改革,黄群慧 4、国有企业治理结构创新的经济学分析,杨瑞龙 5、现代公司治理研究,李维安 6、企业理论与中国企业改革,张维迎 7、产权、治理结构与企业效率,张克难 8、现代企业制度,牛国良 9、激励理论,[法]让-雅克.拉丰 理论与应用   项目可行性研究 项目可行性研究报告   应用所掌握的知识针对企业即将实施的工业项目进行技术、工程、经济等方面的可行性分析论证或企业已实施的工业项目进行评估等。可行性研究内容主要包括项目背景及投资必要性说明,市场、原材料、资金等来源保证分析,项目的财务评价和经济评价等 进行可行性研究的各种资料 应用   财务分析 某企业会计报表分析 运用财务管理中所学分析方法对企业的营运能力、盈利能力、偿债能力进行分析,并得出结论 财务管理教材 理论 应用   财务控制 建立企业内部控制制度的探讨 从企业现状入手,提出建立企业内部控制的必要性,提出适合企业发展的内控原则,指定内控制度。 资金管理 解决企业资金紧缺问题的探讨 通过对企业数据的分析,找出资金缺口以及形成资金短缺的原因,提出解决资金短缺的可行方案。 筹资管理 论企业筹资战略与企业环境 通过对企业融资环境和经营计划的调查,从战略角度提出企业的筹资计划。 投资与分配 论企业的资金投放与利润分配 利用财务管理中有关资金投放与利润分配的理论,解决企业的实际问题, 应收账款管理 谈企业应收账款的管理 本文从应收账款对企业的影响入手,正确处理好企业经营与应收账款的关系,加强监控,完善管理制度。   内蒙古工业大学 二学位毕业论文撰写规范 为了保证我校工商管理第二学士学位毕业论文质量,提高其严谨性和规范性,特制订下列规范。 1. 毕业论文的各组成部分和排列顺序 封面、摘要、英文摘要、目录、图表清单及符号说明、引言、正文、结论、注释、参考文献、附录、谢辞。 1.1 封面 采用内蒙古工业大学工商管理第二学士学位毕业论文统一封面,规范格式见附件。 1.1.1毕业论文题目 毕业论文题目应能够概括整个论文的核心内容,字数不宜过多,一般不超过25字,并尽量不设副标题。 1.1.2 学生姓名 1.1.3 所在学院:管理学院 1.1.4 学科、专业名称:工商管理 1.1.5 指导教师姓名 1.1.6 时间 在封面下部写明毕业论文提交时间。 1.2摘要 摘要是毕业论文内容的简短陈述,约300—500字,应具有独立性和自含性(即不阅读全文就能获得必要信息)。需要说明研究目的、研究方法、结果或结论,重点是结果或结论。摘要中一般不使用图、表、公式,不标注引用文献号。在摘要末另起一行,列出论文的关键词3-5个,关键词是供检索用的主题词条,应采用能覆盖论文主要内容的通用技术词条,按词条外延层次从大到小排列,以分号相隔。 1.3 英文摘要 中文摘要之后为英文摘要,其要求同中文摘要。 1.4 目录 目录应包括论文中全部章节的标题及页码,包括章节题目(要求编到第3级标题)、参考文献、附录(可选择)、谢辞。 1.5 图表清单及符号说明 如果毕业论文中插图、插表较多,可以分别列出清单置于目录之后。图表清单应有序号、图题(表题)和所在页码。毕业论文中用到的符号,应加以说明。对于物理量应注明量纲。 1.6 引言 简要说明研究工作的目的、范围,相关领域的前人工作和存在问题,理论基础和分析、研究设想、研究方法和实验设计,预期结果和意义等。 1.7毕业论文正文 正文是毕业论文的核心,字数一般不低于1.8—2.0万字,由于研究工作涉及的学科选题、研究方法、工作进程、结果表达等有很大差异,故不对论文正文内容作统一规定,要求明确指出该论文的创新点和实际应用之处,文中引用他人成果部分,须单独书写并注明出处。不得将其与本人提出的理论分析混淆在一起,要求逻辑清晰,层次分明,实事求是,简炼可读。 1.7.1 公式 正文中的公式应居中书写,如公式前有文字,空两格写文字,公式居中写,公式末尾不加标点,公式序号用阿拉伯数字分章依序连续编排,并加圆括号,如第一章第一个公式号为(1-1),附录A中的第一个公式为(A1)等。 1.7.2 插图 插图包括曲线图,流程图,工艺图、设备图、框图,示意图,图片等。插图序号用阿拉伯数字分章依序连续编排,每一插图都应有简短确切的题名,连同图序置于图下,图序与图名之间空一格,图名中不允许使用标点符号,图名后不加标点符号。 1.7.3 插表 插表序号用阿拉伯数字分章依序连续编排,每一插表都应有简短确切的题名,表序与表名书写于表的正上方,表序与表名之间空一格,表名不允许使用标点符号,表名后不加标点符号。 1.8 结论 结论是对整个研究工作进行归纳和综合而得出的总结,在结论中应明确指出本研究内容的创造性结果和理论,所得结果与已有结果的比较和本课题尚存在的问题,以及进一步开展研究的展望和设想。结论应该准确完整,明确精炼。 1.9 注释 毕业设计(论文)中有个别名词(情况)需要解释时,可加注说明。注释一律采用篇末注(将全部注释集中在文章末尾),若在同一页中有两个以上的注时,按各注出现的先后编排序号,注释只限于写在注释符号出现的同页,不得隔页。 1.10 参考文献 1.10.1 著作图书文献 著作图书文献书写格式如下: 序号 作者姓名.书名.出版地.出版者.出版年:引用部分起止页码 1.10.2 学术刊物文献 学术刊物文献书写格式如下: 序号 作者姓名.文章名.学术刊物名.年,卷(期):引用部分起止页码 1.10.3 学位论文 序号 作者姓名.论文题目.(学位授予单位)学位论文.年. 1.10.4 专利 序号 发明者姓名.专利名称.专利公开号.年. 1.11 附录 附录是论文主体部分的补充项目,视论文需要决定是否使用,可将需要收录于毕业论文中,但又不便于书写于正文中的附加数据、资料、详细公式推导、特殊检测方法、程序等有特色的内容作为附录,附录的篇幅不宜过长,一般不可超过正文。每一附录应另页起。 1.12 谢辞 致谢内容应简洁明了,实事求是。 2. 打印要求 2.1 纸张及页面 一律用WORD97以上版本打印,原则上用打印机打印输出。论文纸张用A4标准白纸(210mm-297mm),版心尺寸为:左边距30mm,
展开阅读全文

开通  VIP会员、SVIP会员  优惠大
下载10份以上建议开通VIP会员
下载20份以上建议开通SVIP会员


开通VIP      成为共赢上传

当前位置:首页 > 学术论文 > 毕业论文/毕业设计

移动网页_全站_页脚广告1

关于我们      便捷服务       自信AI       AI导航        抽奖活动

©2010-2025 宁波自信网络信息技术有限公司  版权所有

客服电话:0574-28810668  投诉电话:18658249818

gongan.png浙公网安备33021202000488号   

icp.png浙ICP备2021020529号-1  |  浙B2-20240490  

关注我们 :微信公众号    抖音    微博    LOFTER 

客服