收藏 分销(赏)

栈桥桥面防护设施.doc

上传人:仙人****88 文档编号:9284203 上传时间:2025-03-19 格式:DOC 页数:3 大小:95.50KB 下载积分:10 金币
下载 相关 举报
栈桥桥面防护设施.doc_第1页
第1页 / 共3页
栈桥桥面防护设施.doc_第2页
第2页 / 共3页


点击查看更多>>
资源描述
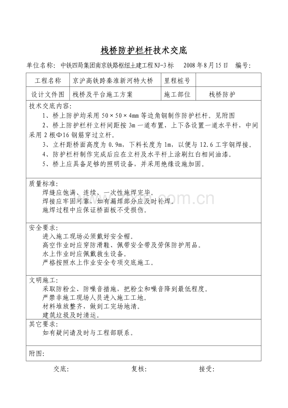
栈桥防护栏杆技术交底 单位名称:中铁四局集团南京铁路枢纽土建工程NJ-3标 2008年8月15日 编号: 工程名称 京沪高铁跨秦淮新河特大桥 里程桩号 设计文件图号 栈桥及平台施工方案 施工部位 栈桥防护 技术交底内容: 1、桥上防护均采用50×50×4mm等边角钢制作防护栏杆。见附图 2、桥上防护栏杆立杆间距按3m一道布置,上下各设置一道水平杆,中间采用2根Φ16钢筋穿过立杆。 3、立杆距桥面高度为0.9m,下料长度为1m,以便与12.6工字钢焊接。 4、防护栏杆制作完成后应在立杆及水平杆上涂刷红白相间油漆。 5、桥上应具备足够的照明设备,并采用绝缘设施加固。 质量标准: 焊缝应饱满、连续、一次性施焊完毕。 焊接应牢固可靠,如有漏焊部分应及时补焊。 施焊过程中应保证桥面板不受损伤。 安全要求: 进入施工现场必须戴好安全帽。 高空作业时应穿防滑鞋、佩带安全带及劳保防护用品。 水上作业时应佩戴救生设备。 严格按照水上作业安全专项交底施工。 文明施工: 采取防粉尘、防噪音措施,把粉尘和噪音降到最低程度。 严禁非施工现场人员进入施工工地。 材料堆放整齐,做到工完场地清。 建筑垃圾及时清运。 其它要求: 如有疑问请及时与工程部联系。 附图: 交底: 复核: 接受:
展开阅读全文

开通  VIP会员、SVIP会员  优惠大
下载10份以上建议开通VIP会员
下载20份以上建议开通SVIP会员


开通VIP      成为共赢上传

当前位置:首页 > 教育专区 > 小学其他

移动网页_全站_页脚广告1

关于我们      便捷服务       自信AI       AI导航        抽奖活动

©2010-2025 宁波自信网络信息技术有限公司  版权所有

客服电话:0574-28810668  投诉电话:18658249818

gongan.png浙公网安备33021202000488号   

icp.png浙ICP备2021020529号-1  |  浙B2-20240490  

关注我们 :微信公众号    抖音    微博    LOFTER 

客服