收藏 分销(赏)

交底内容:模板支撑.doc

上传人:仙人****88 文档编号:9281258 上传时间:2025-03-19 格式:DOC 页数:4 大小:48KB 下载积分:10 金币
下载 相关 举报
交底内容:模板支撑.doc_第1页
第1页 / 共4页
交底内容:模板支撑.doc_第2页
第2页 / 共4页


点击查看更多>>
资源描述
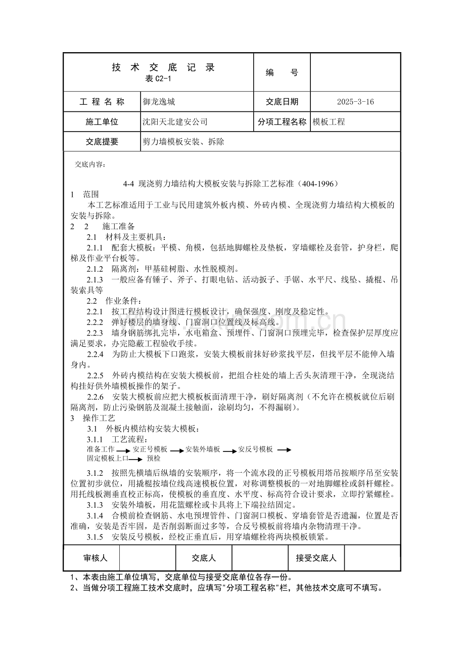
 技 术 交 底 记 录 表C2-1 编  号 工 程 名 称 御龙逸城 交底日期 2025-3-16 施工单位 沈阳天北建安公司 分项工程名称 模板工程 交底提要 剪力墙模板安装、拆除 交底内容: 4-4 现浇剪力墙结构大模板安装与拆除工艺标准(404-1996) 1 范围 本工艺标准适用于工业与民用建筑外板内模、外砖内模、全现浇剪力墙结构大模板的安装与拆除。 2 2         施工准备 2.1 材料及主要机具: 2.1.1 配套大模板:平模、角模,包括地脚螺栓及垫板,穿墙螺栓及套管,护身栏,爬梯及作业平台板等。 2.1.2 隔离剂:甲基硅树脂、水性脱模剂。 2.1.3 一般应备有锤子、斧子、打眼电钻、活动扳子、手锯、水平尺、线坠、撬棍、吊装索具等 2.2 作业条件: 2.2.1 按工程结构设计图进行模板设计,确保强度、刚度及稳定性。 2.2.2 弹好楼层的墙身线、门窗洞口位置线及标高线。 2.2.3 墙身钢筋绑扎完毕,水电箱盒、预埋件、门窗洞口预埋完毕,检查保护层厚度应满足要求,办完隐蔽工程验收手续。 2.2.4 为防止大模板下口跑浆,安装大模板前抹好砂浆找平层,但找平层不能伸入墙身内。 2.2.5 外砖内模结构在安装大模板前,把组合柱处的墙上舌头灰清理干净,全现浇结构挂好供外墙模板操作的架子。 2.2.6 安装大模板前应把大模板板面清理干净,刷好隔离剂(不允许在模板就位后刷隔离剂,防止污染钢筋及混凝土接触面,涂刷均匀,不得漏刷)。 3 操作工艺 3.1 外板内模结构安装大模板: 3.1.1 工艺流程: 准备工作 安正号模板 安装外墙板 安反号模板 固定模板上口 预检   3.1.2 按照先横墙后纵墙的安装顺序,将一个流水段的正号模板用塔吊按顺序吊至安装位置初步就位,用撬棍按墙位线高速模板位置,对称调整模板的一对地脚螺栓或斜杆螺栓。用托线板测垂直校正标高,使模板的垂直度、水平度、标高符合设计要求,立即拧紧螺栓。 3.1.3 安装外墙板,用花篮螺栓或卡具将上下端拉结固定。 3.1.4 合模前检查钢筋、水电预埋管件、门窗洞口模板、穿墙套管是否遗漏,位置是否准确,安装是否牢固,是否削弱断面过多等,合反号模板前将墙内杂物清理干净。 3.1.5 安装反号模板,经校正垂直后,用穿墙螺栓将两块模板锁紧。 3.1.6 正反模板安装完后,检查角模与墙模,模板与楼板,楼梯间墙面间隙必须严密,防止有漏浆、错台现象。检查每道墙上口是否平直,用扣件或螺栓将两块模板上口固定。办完模板工程预检验收,方准浇筑混凝土。 3.2 外砖内模结构安装大模板: 3.2.1 工艺流程: 外墙砌砖 安装正、反号大模板 安装角模 预检   3.2.2 外墙砌砖:先砌完外砖墙,在内外墙连接处留出组合柱槎及拉结筋。 3.2.3 安装正反号大模板,其方法与外板内模结构相同。 3.2.4 在混凝土内外墙交接处安装角模,为防止浇内墙混凝土时组合柱处的外砖墙鼓胀,应在砖墙外加竖向5cm厚木板及横向加固带,通过与内墙钢模拉结,增加砖墙刚度。 3.3 全现浇结构安装大模板: 3.3.1 工艺流程: 准备工作 挂外架子 安内横墙模板 安内纵墙模板 安堵头模板 安外墙内侧模板 合模前钢筋隐检 安外墙外侧模板 预检   3.3.2 在下层外墙混凝土强度不低于7.5MPa时,利用下一层外墙螺栓孔挂金属三角平台架。 3.3.3 安装内横墙、内纵墙模板(安装方法与外板内模结构的大模板安装相同)。 3.3.4 在内墙模板的外端头安装活动堵头模板,它可以用木板或用铁板根据墙厚制作,模板要严密,防止浇筑内墙混凝土时,混凝土从外端头部位流出。 3.3.5 先安装外墙内侧模板,按楼板上的位置线将大模板就位找正,然后安装门窗洞口模板。 3.3.6 合模板前将钢筋、水电等预埋管件进行隐检。 3.3.7 安装外墙外侧模板,模板放在金属三角平台架上,将模板就位,穿螺栓紧固校正,注意施工缝模板的连接处必须严密、牢固可靠,防止出现错台和漏浆现象。 3.4 拆除大模板 3.4.1 在常温条件下,墙体混凝土强度必须达1MPa,冬期施工外板内模结构、外砖内模结构,墙体混凝土强度达4MPa才准拆模,全现浇结构外墙混凝土强度在7.5MPa,内墙混凝土强度在4MPa才准拆模,拆模时应以同条件养护试块抗压强度为准。 3.4.2 拆除模板顺序与安装模板顺序相反,先拆纵墙模板后拆横墙模板,首先拆下穿墙螺栓,再松开地脚螺栓,使模板向后倾斜与墙体脱开。如果模板与混凝土墙面吸附或粘结不能离开时,可用撬棍撬动模板下口,不得在墙上口撬模板,或用大锤砸模板。应保证拆模时不晃动混凝土墙体,尤其拆门窗洞模板时不能用大锤砸模板。 3.4.3 拆除全现浇结构模板时,应先拆外墙外侧模板,再拆除内侧模板。 3.4.4 清除模板平台上的杂物,检查模板是否有钩挂兜绊的地方,调整塔臂至被拆除的模板上方,将模板吊出。 3.4.5 大模板吊至存放地点时,必须一次放稳,保持自稳角为75°~80°,及时进行板面清理,涂刷隔离剂,防止粘连灰浆。 3.4.6 大模板应定期进行检查与维修,保证使用质量。 4 质量标准 4.1 保证项目:模板及其支架必须具有足够的强度、刚度、稳定性。其支架的支承部分应有足够支承面积。 4.2 基本项目:大模板的下口及大模板与角模接缝处要严实,不得漏浆。模板接缝处,接缝的最大宽度不应超过规定,模板与混凝土的接触面应清理干净。隔离剂涂刷均匀。 4.3 允许偏差项目见表4-4。 现浇剪力墙结构大模板允许偏差 表4-4 项 目 允许偏差(mm) 检验方法 多层 大模 高层 大模 墙、轴线位移 5 3 尺量检查 标 高 ±5 ±5 用水准仪或拉线和尺量检查 墙、截面尺寸 ±2 ±2 尺量检查 每层垂直度 3 3 用2m托线板检查 相邻两板表面高低差 2 2 用直尺和尺量检查 表面平整度 2 2 用2m靠尺和楔形塞尺检查 预埋钢板中心线位移 3 3 拉线和尺量检查 预埋管、预留孔中心线位移 3 3 预埋 螺栓 中心线位移 2 2 外露长度 +10 0 +10 0 预留洞 中心线位移 10 10 截面内部尺寸 +10 0 +10 0   5 成品保护 5.1 保持大模板本身的整洁及配套设备零件的齐全,吊运应防止碰撞墙体,堆放合理,保持板面不变形。冬期施工时大模板背面的保温措施应保持完好。 5.2 大模板吊运就位时要平稳、准确,不得碰砸楼板及其他已施工完的部位,不得兜挂钢筋。用撬棍调整大模板时,要注意保持模板下面的砂浆找平层。 5.3 拆除模板时按程序进行,禁止用大锤敲击,防止混凝土墙面及门窗洞口等处出现裂纹。 5.4 模板与墙面粘结时,禁止用塔吊吊拉模板,防止将墙面拉裂。 5.5 冬期施工防止混凝土受冻,当混凝土达到规范规定拆模强度后方准拆模,否则会影响混凝土质量。 6 应注意的质量问题 6.1 墙身超厚:墙身放线时误差过大,模板就位调整不认真,穿墙螺栓没有全部穿齐、拧紧。 6.2 墙体上口过大:支模时上口卡具没有按设计要求尺寸卡紧。 6.3 混凝土墙体表面粘连:由于模板清理不好,涂刷隔离剂不匀,拆模过早所造成。 6.4 角模与大模板缝隙过大跑浆:模板拼装时缝隙过大,连接固定措施不牢靠,应加强检查,及时处理。 6.5 角模入墙过深:支模时角模与大模板连接凹入过多或不牢固。应改进角模支模方法。 6.6 门窗洞口混凝土变形:门窗洞口模板的组装及与大模板的固定不牢固。必须认真进行洞口模板设计,能够保证尺寸,便于装拆。 6.7 严格控制模板上口标高。 7 质量记录 本工艺标准应具备以下质量记录: 7.1 模板分项工程预检记录。 7.2 模板分项工程质量评定资料。  审核人 交底人   接受交底人 1、本表由施工单位填写,交底单位与接受交底单位各存一份。 2、当做分项工程施工技术交底时,应填写"分项工程名称"栏,其他技术交底可不填写。
展开阅读全文

开通  VIP会员、SVIP会员  优惠大
下载10份以上建议开通VIP会员
下载20份以上建议开通SVIP会员


开通VIP      成为共赢上传

当前位置:首页 > 教育专区 > 小学其他

移动网页_全站_页脚广告1

关于我们      便捷服务       自信AI       AI导航        抽奖活动

©2010-2026 宁波自信网络信息技术有限公司  版权所有

客服电话:0574-28810668  投诉电话:18658249818

gongan.png浙公网安备33021202000488号   

icp.png浙ICP备2021020529号-1  |  浙B2-20240490  

关注我们 :微信公众号    抖音    微博    LOFTER 

客服