收藏 分销(赏)

人力资源部部门内部考核办法.doc

上传人:胜**** 文档编号:902631 上传时间:2024-04-03 格式:DOC 页数:9 大小:149.50KB 下载积分:11 金币
下载 相关 举报
人力资源部部门内部考核办法.doc_第1页
第1页 / 共9页
人力资源部部门内部考核办法.doc_第2页
第2页 / 共9页


点击查看更多>>
资源描述
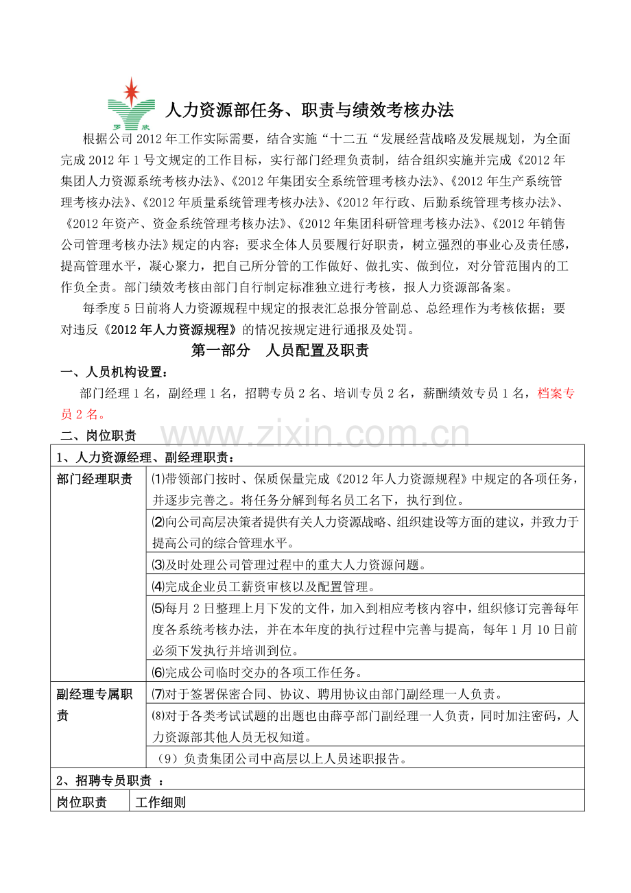
<p>人力资源部任务、职责与绩效考核办法 根据公司2012年工作实际需要,结合实施“十二五“发展经营战略及发展规划,为全面完成2012年1号文规定的工作目标,实行部门经理负责制,结合组织实施并完成《2012年集团人力资源系统考核办法》、《2012年集团安全系统管理考核办法》、《2012年生产系统管理考核办法》、《2012年质量系统管理考核办法》、《2012年行政、后勤系统管理考核办法》、《2012年资产、资金系统管理考核办法》、《2012年集团科研管理考核办法》、《2012年销售公司管理考核办法》规定的内容;要求全体人员要履行好职责,树立强烈的事业心及责任感,提高管理水平,凝心聚力,把自己所分管的工作做好、做扎实、做到位,对分管范围内的工作负全责。部门绩效考核由部门自行制定标准独立进行考核,报人力资源部备案。 每季度5日前将人力资源规程中规定的报表汇总报分管副总、总经理作为考核依据;要对违反《2012年人力资源规程》的情况按规定进行通报及处罚。 第一部分 &nbsp;人员配置及职责 一、人员机构设置: &nbsp; 部门经理1名,副经理1名,招聘专员2名、培训专员2名,薪酬绩效专员1名,档案专员2名。 二、岗位职责 1、人力资源经理、副经理职责: 部门经理职责 ⑴带领部门按时、保质保量完成《2012年人力资源规程》中规定的各项任务,并逐步完善之。将任务分解到每名员工名下,执行到位。 ⑵向公司高层决策者提供有关人力资源战略、组织建设等方面的建议,并致力于提高公司的综合管理水平。 ⑶及时处理公司管理过程中的重大人力资源问题。 ⑷完成企业员工薪资审核以及配置管理。 ⑸每月2日整理上月下发的文件,加入到相应考核内容中,组织修订完善每年度各系统考核办法,并在本年度的执行过程中完善与提高,每年1月10日前必须下发执行并培训到位。 ⑹完成公司临时交办的各项工作任务。 副经理专属职责 ⑺对于签署保密合同、协议、聘用协议由部门副经理一人负责。 ⑻对于各类考试试题的出题也由薛亭部门副经理一人负责,同时加注密码,人力资源部其他人员无权知道。 (9)负责集团公司中高层以上人员述职报告。 2、招聘专员职责 : 岗位职责 工作细则 1、公司面试工作 公司各部门人员需求信息的整理工作,及时准确的核实各部门员工增补情况,做好应聘人员的初试、复试通知及接待安排工作。面试合格人员的简历表必须由以下人员签字:招聘专员、人力资源部副经理、对口部门分管副总、对口部门经理均。 2、招聘渠道管理 负责招聘渠道的建立、选择及山东高校毕业生就业信息网协议的签订、解除协议的处理及开具证明工作。 3、人才库的储备 负责企业内、外部人才库的建立,公司第二梯队和第三梯队人员状况的跟踪、人员的储备、信息搜索工作。 4、入职人员安排及衔接 新入职人员住宿的安排,与培训人员、档案管理人员对接新入职培训工作,并对未参加的入职人员进行统计,由培训专员报分管经理安排其培训时间。 5、其他事宜 公司员工有关人力资源相关事情的咨询接待与答复工作。 完成领导交办的其他事项。 3、培训专员职责; 岗位职责 工作细则 &nbsp; &nbsp; &nbsp; &nbsp; &nbsp; &nbsp; &nbsp; 一、年度培训计划的制定与实施 (一)协助人力资源部经理制定年度培训计划 1、收集各部门的培训需求信息,进行系统的培训需求分析。 2、负责年度培训计划的编制工作,交经理审批。 3、负责按规定进行培训经费的费用预算。 (二)对各部门每月的培训内容进行跟踪(是否需更改?) 1、由培训专员根据每月培训内容的不同,分别通知培训部门分管副总、设备机电部、能源计量部、秘书办、安监办、工会、相关车间QA等部门中的至少两个部门共同到培训部门进行跟踪考核。 2、抽查人数:10人以上的部门以10%的比例进行抽查;10人以下的部门全部参加考核; 3、考核方式包括:笔试、口试提问、现场操作三种。根据实际情况选择其中一种或者两种结合。笔试考核按照罗欣集通【253】号(关于确定公司级笔试考核阅卷流程的通知)执行;口试提问与现场操作必须有记录和评价(附表)。人力资源部相关人员进行汇总,考核人员共同签字; 4、考核结果反馈: (1)对未按照培训计划及要求执行的部门进行500-1000元的处罚,并责令一周内完成整改并上报人力资源部进行考核; (2)对考核不合格或者违反考核规定的人员及其部门进行通报整改,根据情节给予处罚。 (3)每月月初将培训跟踪情况汇总,报人力资源部经理、总经理审阅。 &nbsp; &nbsp; &nbsp; &nbsp; &nbsp;二、培训计划实施 (一)、公司级培训: 1、新员工培训 (1)跟招聘专员沟通,取得新员工的数量及岗位安排,制定培训计划,安排相应的培训讲师。培训计划内容涵盖:企业文化、企业发展史、参观展厅、安全知识、公司规章制度、GMP基础知识、卫生及微生物知识、药品管理法、公司相关规章制度等 (2)新员工每天在相应的培训登记表上签到,由选出的班长监督,培训专员负责抽查。同时将每天吃饭的人员名单确定由事前选定的班长拿到食堂。 (3)培训结束后,人力资源部组织培训人员进行笔试考试。具体考试内容根据培训内容确定。每科要达到80分以上方可派入部门。如有一门不能达到标准的需要参加补考,参加补考的人员要推迟派遣时间。 (4)每批新员工培训结束后,将培训计划、四科考试成绩单、考试试卷一起归入新员工档案。 (二)军训:(建议效仿新华制药的参加户外拓展,特别是销售人员,王芳加入) 1、首先将各部门上报的军训人员情况汇总,确定总人数后和主办方沟通协调军训相关事宜。(费用价格、军训课程等) 2、签订培训协议后,将军训所需物品以部门为单位发放到个人手中。所有参加军训人员需上交身份证复印件一张用于购买保险。 3、根据军训协议我公司要在军训前将费用的50%打入主办方账号内,军训结束后将另一半打入其账号。 (三)外出培训 1、对于有关政府部门组织的对公司发展有重要作用的培训课程或质量上乘、满足公司时下需求的公开课,培训专员应尽快反馈给人力资源部经理并联系相关部门安排合适的人员参加。 2、督促外出培训人员填写《外出培训申请及跟踪表》,经部门经理、分管副总签批报人力资源部。 3、培训专员与主办方单位联系,以确认相关信息、费用准确无误。经人力资源部经理审查和核准后附借款单,报总经理审批。 4、培训专员备案并到财务部门办理外出借款、签订培训协议等。 5、外出培训结束后,培训专员第一时间联系培训人员办理相关还款事宜。包括剩余现金的还款、培训费用的报销等。 6、对于外出培训带回的证件,由人力资源部登记并存入工会。 7、外出培训待会的培训讲义及培训课件,及时收回存档。 8、外出培训结束每人写一篇培训总结,由培训专员督促完成。 三、培训档案管理 (一)培训档案分类管理:(王芳更改) A类:员工转正档案(对于老员工无新入职培训又参加第二次转正人员);B类:新入职员工培训档案+员工思想档案+员工转正档案;C类:外出人员培训档案 (健康档案办理及整理。 四、负责员工学历再教育实施和管理 (一)函授:公司自2008年与沈阳药科大学联合举办在职人员函授教育 1、负责与学校联系老师相关上课事宜。 2、所有报考人员需参加每年10月份举办的全国成人高考,8月末进行网上报名,9月份进行网上信息确认,10月份考试。11月份出成绩。通过考试的人员方可参加函授学习。 3、函授所有课程学校会安排老师到公司上课,培训专员负责提前和老师沟通上课情况,并做好接待工作。根据协议,老师在临沂的食宿费用由公司承担。 4、函授学生的图像信息采集工作需在毕业前一年在济南新华社完成,培训专员在相应的时间和新华社沟通组织安排学员进行信息采集。 5、课程学习完毕要组织学员考试,(根据老师的安排进行相应科目的考试)随时关注函授班的动态;毕业前邀请学校老师来公司答辩,并办理毕业证书的相关事宜。 (二)执业药师 公司对每年全国举行的职业药师资格考试进行统一的报名,符合条件的拟报名人员在指定的网站上填写好个人相关信息后将信息一览表上交人力资源部,人力资源部将此表统一上交罗庄人事局,报考人员于指定时间参加考试即可。 (三)组织专业技术人员参加国家举办的专业技术职称的培训和评定工作。 &nbsp; &nbsp; &nbsp; &nbsp; &nbsp;五、员工转正工作 1、每月10日之前各部门将转正人员基本情况以电子版形式上报人力资源部,包括姓名、部门、岗位、毕业学校、学历、专业、入厂时间、本岗位试用时间;并将转正相关材料同时上交。 2、人力资源部根据各部门上报人员情况,在每月16日(节假日顺延)进行笔试考核,并于15日之前公布参加笔试考试人员名单(包括拟转正人员部门经理)、考试时间、考试地点; 3、笔试考试结束后人力资源部再确定实操与口试时间、地点及参加人员分组情况;实操考核应本着相应的部门不能安排相应的副总考核为原则。口试分组本着同一个岗位为一组的原则,每组4-6人,根据参加人员所在部门确定需要参加的副总人员,并提前和集团办文印室沟通将各副总名签准备好。 4、待三轮考试结束后根据笔试×30%+实操×30%+口试×40%确定转正人员的最终总成绩。最后人力资源部公布最终转正人员名单,并于两日内将员工转正通知单发至各部门转正员工手中。 5、人力资源部将已转正人员的转正资料、笔试考试题、转正通知单(打印版)钉在一起,归入个人档案。 6、每年1月2日报上一年度转正考核总情况报表 六、其它培训管理 (一)协助部门经理建立公司内部员工培训讲师的队伍。 (二)负责收集、完善、和保管公司内、外各种培训教材。 (三)负责建立、完善和保管公司内部培训考试试题库。 (四)负责建立培训器材台帐,并对培训器材进行日常管理。 (五)根据绩效考核结果,负责组织开展员工的末位再培训工作。 (六)负责培训效果的跟进和评估。 (七)编制、修订、完善员工培训手册,建立岗位职业发展方向,完善培训体系。 (八)负责分管工作范围内通知的书写及下发、日常办公用品申报、采购和领用工作。 (九)完成领导交办其他工作 4、档案专员职责: 档案专员岗位职责: 岗位职责 工作细则 1、职责一入职手续的办理 ⑴根据录用通知单办理相关手续。 ⑵检查个人简历及相关手续填写的完整性。 ⑶核对毕业证及相关证件是否齐全。 ⑷健康查体表的核对。 ⑸根据公司规定填写劳动合同、保密协议、培训协议、质量保证责任书、安全环保责任书,及员工培训成绩单(培训专员办理),人力资源部经理签字。 ⑹业务人员担保协议书需核对担保人信息。 ⑺手续齐全办理人事派遣单,需人力资源部经理批示。 ⑻临时厂牌、考勤卡、餐卡的办理 。 ⑼根据简历及相关证件将信息录入人事通(电子档案) 2、职责二离职手续办理 ⑴离职人员需提前三个月书面申请。 ⑵部门经理及时对离职人员谈话(需做记录),待部门经理同意后三个月内带出新人。 ⑶离职人员需人力资源部经理谈话后签批意见,离职人员需将辞职信、员工离职谈话记录和离职调查表一并交到人力资源专员处、专员给予办理相关手续。 (4)每月6日、16日、26日办理员工辞职手续、销售公司业务人员可不定期办理辞职手续。 (5)劳动合同解除 (6)离职表各部门的签署 (7)离职协议的签订。(需粘贴身份证复印件正反面) (8)离职表由人力资源培训专员、保险人员签离职人员相关信息、人力资源部经理签署,传财务206专员处 (9)销售公司业务人员离职人员需半年后核实汇总报董事长批示 3、职责三:各项报表 ⑴每月将入职人员、离职人员、部门调动人员进行统计分析,报部门经理及各相关人员。 ⑵每月初汇总各部门员工思想动态情况、员工思想异常情况分析汇总,并于每月2日报总经理审阅。 (3)根据各部报自动离职人员名单(部门经理签字)的矿工情况,报部门经理签字,总经理批示下通报。 4、职责四考勤卡、餐卡、厂牌办理 ⑴负责处理考勤异常情况。员工每天早8点前-下午17点在厂区保安部门口进行上下班打卡考勤。如有特殊情况不能打卡需说明原因,部门经理、人力资源部经理签字、专员登记核对。 ⑵餐卡办理:入职手续办理同时,餐卡直接办理。如有丢失、坏卡、到专员处挂失,到财务部206交卡费拿单据到人力资源部重新办理新卡。 ⑶厂牌办理:新入职的员工佩戴临时厂牌,待转正后到策划部照相,专员统一分类传厂家制作。部门调动人员需转正后从新办理。 5、证件借阅 ⑴每周六员工借毕业证及相关证件(需部门经理及人力资源部经理批示) ⑵人事档案及相关证件的借阅。 6、就餐人员报饭管理 ⑴每天9点前将各部门就餐人员统计报食堂管理员处。 ⑵每天需核对前一天就餐人数。 ⑶定期与各部门报饭人员核对就餐情况 ⑷定期将异常情况汇总报人力资源部经理 7、其它 定期进行各项人力资源数据的盘点及人力资源分析工作,根据工作需要建立各类台帐、报表形成各项数据,为各项评比提供依据,根据数据向领导提出合理化建议。(王芳加入) 8、完成领导交给的其他任务。 5、绩效专员职责: 岗位职责 工作细则 1、负责审核各部门假条,考勤、餐费补助、工资 随时审核各部门上报假条与人事通核对,每月2号根据各部门上报的纸质考勤,审核所有人员当月出勤天数,并按照每出勤1天5元餐费补助标准审核餐费补助,按时审核股份公司各部门工资,每月5号前整理当月岗位变动人员工资明细表,由部门经理签字确认后上报财务部。 2、负责审核各部门当月加班申请 每周审核股份后勤各部门加班申请,生产车间每月集中审核一次,月底汇总整理上报财务。以备审核当月工资。 3、负责每季度考核 每季度首月2号整理以OA形式下发各部门考核号各部门返回后,整理计算汇总后报审计部审计,审计无误后负责以OA形式将各部门被考核人员当月考核系数下发,做工资。 4、负责集团公司劳动保险缴费工作 缴费前先核对各部门缴费人员是否在岗,然后根据缴费比例、缴费人员计算缴费金额,向公司申请缴费款项后到劳动局缴费,开出发票打电话通知财务李学强将钱以网银汇到劳动局账户。 5、负责生育保险的报销事宜 生育保险报销需参保一年以上方可以报销费用,参保怀孕女职工需距离预产期一个月到劳动局开具《企业职工享受生育保险待遇认可通知单》,生育后3个月内将准生证原件、复印件;结婚证原件、复印件;出生证原件、复印件;身份证复印件;住院费用明细及收据原件,农行卡号复印件,医院开具的诊断证明原件上交公司,填写《企业职工生育费用拨付申请表》后上报劳动局申请办理报销费用。 6、负责公司工伤报销事宜 公司出现工伤三日内凭医院开具的诊断证明到劳动局申请工伤登记,1个月内到劳动监察大队申请工伤认定,工伤认定后,凭劳动监察大队出示的工伤认定书、诊断证明、公司证明、当事人的住院病历、住院费用明细及收据;到劳动局办理工伤报销费用,工伤严重的需要劳动局统一做伤残鉴定后报销赔付费用。 7、负责公司集体户口的相关事宜 户口迁出需用的手续:本人户口迁出的申请、开具三联单、公司同意迁出的证明。2、大中专毕业生户口的落入的手续:本人落户的申请;公司同意接收的证明;公司开具的三联单;落户人员的毕业证原件、复印件;报到证原件、复印件;三方协议原件、复印件;手续准备齐全后因需要现场采集落户人员照片落户本人去沈泉庄派出所落户。 8、协助人力资源部经理处理劳资关系,为公司员工办理各种社会保险相关工作,负责公司劳动合同的签订、变更、终止和解除工作。 9、负责监督《年度部门工作目标及考核办法》的执行工作,并复核工资及各部门上报的考核分配方案,对未严格执行考核方案的部门责令进行整改,并将执行情况提报人力资源部经理。 10、负责保密协议工资人员考勤管理等,若出现异常情况需第一时间报财务副总 11、完成领导安排的其他工作 第二部分 &nbsp; 绩效考核办法 工资中的绩效考核分配方式应使员工的个人收入同自己付出的劳动的数量和质量联系在一起,使其能够充分调动员工的积极性和创造性,激励员工努力学习专业知识,提高劳动技能,从而提高工作效率,以留住人才,为公司创造更多的价值。 一、绩效考核奖罚执行的前提: 1、部门内部可以解决并未影响其他部门工作的失误或错误,执行内部处罚条例; 2、影响了工作并对其它部门工作造成延误的,除扣除部门内部处罚外,执行公司处罚规定。 二、内部奖罚条例 1、奖励条例 序号 奖励项目 奖励金额(元/人/次) 1 在公司财产、荣誉受到威胁能在不威胁生命的情况下挺身而出,思路清晰并能指挥现场,沟通、协调使财产得到保护者 &nbsp;1人/次 100 2 能从公司长远发展前景考虑,提出可行性建议并被采纳者 50 3 季度内得到高管领导好评者,给部门赢得荣誉的 人/次 50 4 季度内各项工作按计划保质保量完成,无拖延现象。 100 5 季度内分管的工作内容符合公司的要求,无违规现象和行为,人/次 50 2、惩罚条例 序号 项目 处罚金额 (元/人/次) 1 在公司财产受到威胁时,畏首畏尾导致公司财产受到损失者 100 2 对同事的各项事务不能保密者, 100 3 利用自身职权,谋求私利者 200 4 开展工作时,不能有效地沟通、协调处理而导致拖拉、扯皮的 300及以上 5 个人主义太强,没有集团荣誉感;不以大局为重,思想开小差,不服从管理者 100 6 不能合理安排工作,导致工作效率低下,不能按时完成每月工作目标 100 7 接到其他部门副职以上人员投诉的,指出错误不能及时改正等的 100 8 接听电话时,不用普通话或态度恶劣的 100 9 在办公场所衣着不整、坐姿不端正者 100 10 分管范围卫生不符合规定者 100 11 办公时间在办公室内说笑、大声喧哗、嬉笑打闹者, 100 12 在办公场所、对外合作、参观、洽谈有损企业形象者 100 13 工作期间做与工作无关事项者 100 14 转正后受到高管领导严重批评者 100 15 每项处罚在没有特殊原因前提下,以后每重复一次,处罚加倍。一日内不能上交罚、 款者加倍处罚。 &nbsp; &nbsp; &nbsp; &nbsp; &nbsp; &nbsp; &nbsp; &nbsp; &nbsp; &nbsp; &nbsp;中层及以下人员考核表(参考版) 测评要素 简明定义 重要程度打分 测评 维度 测评 内容 工作完成 完成率 负责范围内工作完成比例 按任务完成百分比,完成多少占多少分 50分 专业能力 20分 专业知识 5 1.对岗位基础知识、相关专业的掌握和运用程度, 2.运用专业知识分析问题和解决问题的能力 &nbsp; &nbsp; 一般了解岗位理论知识,对于相关的理论知识知之甚少 1分 基本掌握岗位理论知识,对于相关的理论知识知之甚少 3分 熟练掌握岗位理论知识,对于相关的理论知识知之甚少 5分 专业技能 5 实际操作水平 &nbsp; &nbsp; &nbsp; 不能独立完成本岗位全部工作 1分 基本能独立完成本岗位全部工作 3分 能独立完成本岗位全部工作 5分 操作规范性 &nbsp; &nbsp; &nbsp; &nbsp; 岗位操作不规范 1分 岗位操作基本规范 3分 岗位操作规范 5分 通用素质 30分 独立工作能力 独立性的强弱,需要指导、检查的频次6分 独立工作能力较差,经常需要帮助和指导 2分 基本能按岗位要求工作,偶尔需要不定期检查指导 4分 独立工作能力强,完成本岗位工作一般不需要指导 6分 主动工作意识 对工作的态度6分 被动工作 2分 主动选取简单易完成工作 4分 主动完成脏、累、难度大及大家都不愿做的工作 6分 主动学习能力 为提高本职位的胜任水平,主观学习和努力的程度 不能从本职工作的角度补充知识,影响任务的完成 2分 能够按照本职工作的要求自觉学习,工作技能不断提高 4分 自学能力强,主动学习,工作技能提高很明显 6分 沟通能力 就工作事项与相关人员进行沟通的能力,包括同事、车间、部门等6分 沟通能力较弱,需要在上级的帮助下完成相关沟通工作 2分 沟通能力一般,偶尔需要指导才能完成沟通工作 4分 对内、对外的沟通协调能力很强 6分 职业适应能力 思维分析能力 应变能力 完成工作能力(6分) 思路不清无章法,反应较慢, 2分 思路较清晰,反应较敏捷,基本能圆满完成各项工作。 4分 思路清晰,反应敏捷,圆满完成各项工作,能触类旁通。 6分 备注 1、 非生产一线员工每月2号前向部门经理、副经理报工作完成的情况及计划(格式由部门经理明确好),审计秘书、人力资源部抽查。 2、 各部门经理可结合本部门的实际工作情况进行调整。 月份工作汇报表(参考版) 部门 岗位 本月工作完成 具体事项 完成内容 1、本月已完成事项 2、本月未完成事项 3、工作总存在的问题 4、需领导协调事项 次月工作计划 本月自我评定 1、本月工作能力是否有所提升? &nbsp; &nbsp; &nbsp;□有□稍有□待努力 2、本月工作效率、完成率 &nbsp; &nbsp; &nbsp; &nbsp; &nbsp; &nbsp;□96% 以上□80-95%□80%以下 3、工作自觉性是否有所提高? &nbsp; &nbsp; &nbsp; &nbsp;□有□稍有□待努力 4、执行配合力、团队精神是否有进步 ? &nbsp;□有□一般□不明显 5、工作氛围 &nbsp; &nbsp;□合理□较合理□太重了 部门经理、副经理 评定及考核得分 评定: 考核得分:</p>
展开阅读全文

开通  VIP会员、SVIP会员  优惠大
下载10份以上建议开通VIP会员
下载20份以上建议开通SVIP会员


开通VIP      成为共赢上传

当前位置:首页 > 管理财经 > 人员管理/培训管理

移动网页_全站_页脚广告1

关于我们      便捷服务       自信AI       AI导航        抽奖活动

©2010-2025 宁波自信网络信息技术有限公司  版权所有

客服电话:0574-28810668  投诉电话:18658249818

gongan.png浙公网安备33021202000488号   

icp.png浙ICP备2021020529号-1  |  浙B2-20240490  

关注我们 :微信公众号    抖音    微博    LOFTER 

客服