收藏 分销(赏)

知名超市麦场建筑工程的交付标准.docx

上传人:xrp****65 文档编号:8951076 上传时间:2025-03-09 格式:DOCX 页数:8 大小:31.66KB 下载积分:10 金币
下载 相关 举报
知名超市麦场建筑工程的交付标准.docx_第1页
第1页 / 共8页
知名超市麦场建筑工程的交付标准.docx_第2页
第2页 / 共8页


点击查看更多>>
资源描述
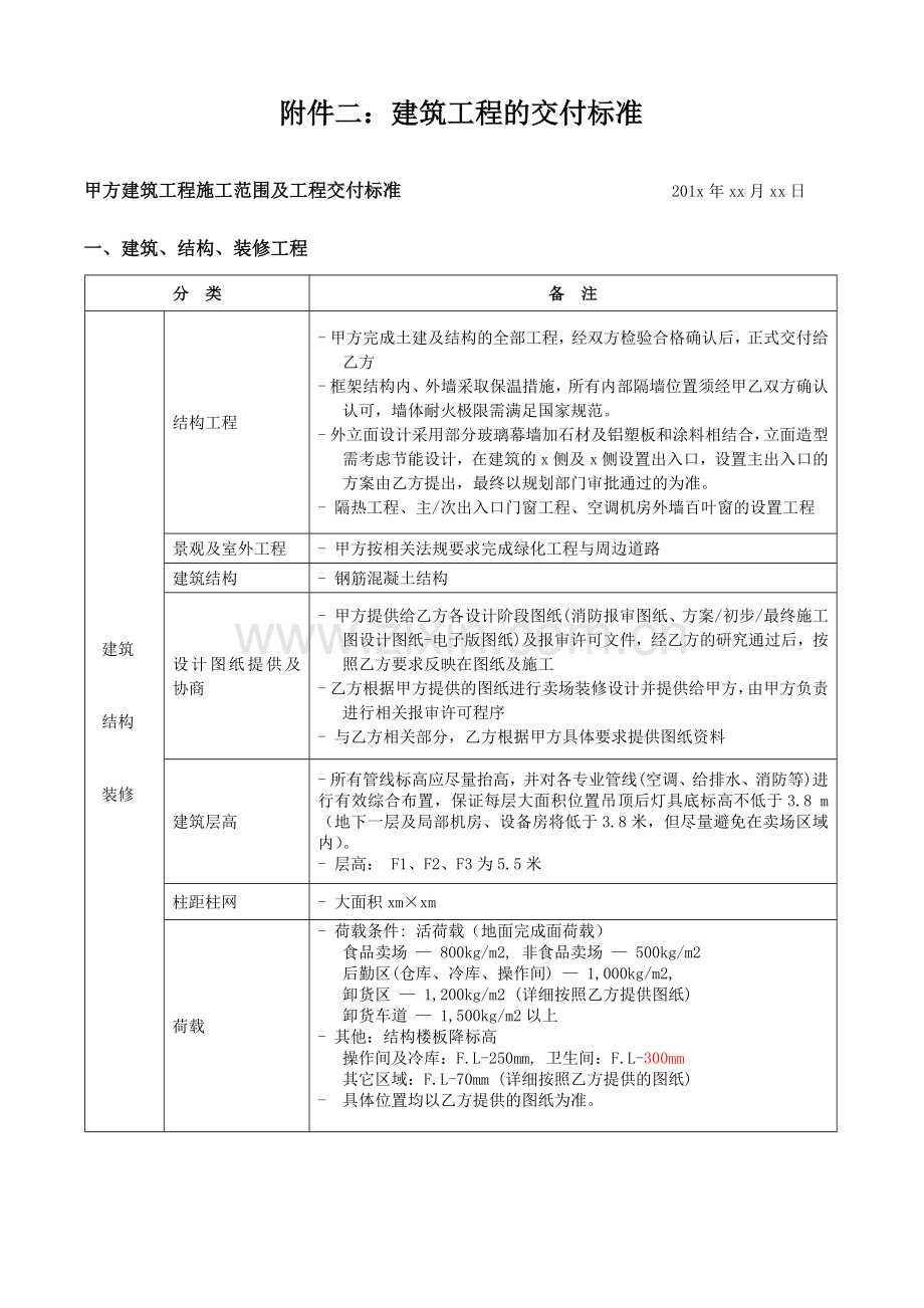
附件二:建筑工程的交付标准 甲方建筑工程施工范围及工程交付标准 201x年xx月xx日 一、建筑、结构、装修工程 分 类 备 注 建筑 结构 装修 结构工程 - 甲方完成土建及结构的全部工程,经双方检验合格确认后,正式交付给乙方 - 框架结构内、外墙采取保温措施,所有内部隔墙位置须经甲乙双方确认认可,墙体耐火极限需满足国家规范。 - 外立面设计采用部分玻璃幕墙加石材及铝塑板和涂料相结合,立面造型需考虑节能设计,在建筑的x侧及x侧设置出入口,设置主出入口的方案由乙方提出,最终以规划部门审批通过的为准。 - 隔热工程、主/次出入口门窗工程、空调机房外墙百叶窗的设置工程 景观及室外工程 - 甲方按相关法规要求完成绿化工程与周边道路 建筑结构 - 钢筋混凝土结构 设计图纸提供及协商 - 甲方提供给乙方各设计阶段图纸(消防报审图纸、方案/初步/最终施工图设计图纸-电子版图纸)及报审许可文件,经乙方的研究通过后,按照乙方要求反映在图纸及施工 - 乙方根据甲方提供的图纸进行卖场装修设计并提供给甲方,由甲方负责进行相关报审许可程序 - 与乙方相关部分,乙方根据甲方具体要求提供图纸资料 建筑层高 - 所有管线标高应尽量抬高,并对各专业管线(空调、给排水、消防等)进行有效综合布置,保证每层大面积位置吊顶后灯具底标高不低于3.8 m(地下一层及局部机房、设备房将低于3.8米,但尽量避免在卖场区域内)。 - 层高: F1、F2、F3为5.5米 柱距柱网 - 大面积xm×xm 荷载 - 荷载条件: 活荷载(地面完成面荷载) 食品卖场 — 800kg/m2, 非食品卖场 — 500kg/m2 后勤区(仓库、冷库、操作间) — 1,000kg/m2, 卸货区 — 1,200kg/m2 (详细按照乙方提供图纸) 卸货车道 — 1,500kg/m2以上 - 其他:结构楼板降标高 操作间及冷库:F.L-250mm, 卫生间:F.L-300mm 其它区域:F.L-70mm (详细按照乙方提供的图纸) - 具体位置均以乙方提供的图纸为准。 楼地面及基础工程 - 完成结构层并确保地面水平度,满足规范要求,用2m靠尺和楔形塞尺检查,偏差不得超过1cm(按国家标准). - 完成所有机房、竖井内工程及基础工程 * 设置冷链设备用冷却塔基础及预留管线位置(位置由乙方提前提供图纸) 分 类 备 注 建筑 结构 维修 内墙及全部防水工程 - 防火分区的防火墙体砌筑,墙体面层收尾等(水泥砂浆 + 抹灰找平) - 楼梯间、电梯间、主出入口、每层共享厅的最终装修收尾按当地验收标准,保证可正常使用 - 全部防水工程包括按规范需设置防水的地面、墙面等 屋面工程 - 按规范达到保温,防水及排水要求,屋面保温传热系数须按国家标准 门窗工程 - 防火分区应尽量采用防火卷帘分隔,卷帘盒上方设有高度300mm 的防火隔断,以供管线穿越。防火卷帘的控制箱在满足规范要求同时尽量不影响乙方商品布置及美观 - 外窗的气密性不应低于《建筑外窗气密性能分级及其检测方法》GB 7107规定的4级 - 所有必要的紧急出口门、防火门、防火卷帘均按国家规范完成 卸货区 - 避开顾客车流设置及门面商铺和住宅出入口 - 需要设置货车停车位(4辆) - 不小于10m的货车回转半径,宽度7m以上,长度25m以上 - 净高4.0m以上(货车停车区域)。 - 保证停车位上方有5m宽的钢结构雨棚,距地高度大于4.5m),向外悬挑2.7 m - 卸货区需设置防盗卷帘,并在卷帘外设置排水沟(排水沟盖板加厚并下部加固,保证货车[4t]通过不塌陷) - 需在卸货区最近处设置乙方专用垃圾房一个 - 设置封闭式卸货平台,卸货平台高度为90cm (注释:因市政道路的限制而不能满足乙方要求的,甲乙双方协商解决) 停车场 - 停车场地面及停车位划线由甲方完成。其它必要的停车场配套设施由甲方按乙方要求完成(如:减速坡、车挡、限高牌、出入口的路障、防撞柱、防撞警示、人流安全护栏、警卫岗亭等)。停车场达到使用标准后交付乙方。 - 停车场汽车进出坡道坡度符合国家规定,预留足够的地面停车场或室 内停车库 地下停车库刷防尘耐磨高级地坪漆 公共楼梯间 - 楼地面装饰:水泥砂浆面层+瓷砖 - 墙面装饰:环保涂料 - 天棚装饰:环保涂料 - 楼梯栏杆:普通钢管栏杆 卫生间 - 完成地面降板 - 排水主管引到卫生间区域 设备吊装口 - 不影响乙方使用并符合相关法规和设计要求的前提下设置设备吊装口(3m*6m),具体位置与乙方协商确定(初步定在F2做墙面预留口) 二、电气工程 分 类 备 注 电气 电气引入工程及 配电工程 - 确保乙方专用电气容量3000KVA(双回路,由不同变电站引入),设置乙方独立的配电室,并独立计量 - 乙方需要的低压配电室及配电器,乙方单独计量 - 交付时,经甲方与供电部门确认可过户给乙方 - 高压配电箱 /变压器 /主断路器 /低压配电柜 (断路器数量与参数乙方提供资料,但以电力部门确认的为准 - 提供380伏3相5线,220伏单相 - 设备机房、空调机房MCC箱、货梯、自动坡道梯的配电箱 - 乙方租赁区域的电力系统(含配电工程)设计图纸须由乙方确认通过 电力干线设备 - 甲方完成低压配电室到每层配电箱柜 - 各种设备/空调/消防/客梯/货梯/自动坡道梯等所有甲方提供设施的动力干线工程 - 卖场内纵向强电、弱电的桥架工程根据乙方提供的图纸,双方协商确定;水平方向的甲方达到当地验收标准交付。水平方向的二次桥架由乙方承担 照明工程 - 完成室内外停车场、设备用房、卸货区、室外景观、室内外停车场的照明工程均按国家标准设计 - 室外广告、店标位置由乙方提供图纸,甲方完成接电预埋管 应急照明工程 - 消防应急照明及出口指示灯(按照当地消防照明规范设置) - 应急照明:按国家和当地验收规范设置 发电机系统 (如需) - 乙方配备单独使用的发电机系统,乙方负责发电机的采购安装,甲方负责协调政府相关部门的登记备案及提供机房位置及工程条件,工程条件提前反映(烟道、设备基础等),设计图纸由需乙方确认通过。 自动控制/智能系统 - 甲方原则上按能通过国家验收标准的控制系统进行设计 - 空调设备、通风设备、锅炉、水泵等自控系统,由乙方投资设置,费 用由乙方承担,甲方配合乙方自控系统与各设备之间的连接设计及预留各设备的活动开关。 分 类 备 注 电气 弱电系统工程 - 电话(电信或网通)引入数量(150回路) (提供至乙方电算室) - 有线电视的信号开通引入,总端子箱到乙方指定的位置 - 手机信号覆盖 防雷及接地工程 - 甲方按国家要求实施防雷及接地工程 - 乙方配电室内设置独立接地 升降电梯设备 - 供应、安装、调试(包括质监局审批、验收手续) - 自动坡道梯数量及高度按照乙方提供图纸为准 (坡道梯方向按乙方要求反映) - 包括自动坡道梯背面及柱子、梁周边装饰收尾及照明设置 - 按照乙方卖场布局设置自动坡道梯,并确认具体楼板开口位置及技术层 - 自动坡道梯设置形式为交叉或平行型 (设置技术层需注意) - 自动坡道设置标准 : 1) TYPE : 1200 incline type 2) 角度 : 12度 3) 速度 : 30M/min - 自动坡道梯:x台 - 货梯(3吨) : 2台(尺寸须由乙方确认通过) 三、设备工程 分 类 备 注 设备 空调系统工程 - 设置乙方专用独立空调设备系统,并单独计量 - 空调相关全部设备(包括直燃机、冷却塔、各种水泵、空调机等) - 制冷制热容量标准: 制冷:26±1度DB,55%±10%RH, 制热:20±1度DB, 40%±10%RH - 空调设备选定: 1)(制冷190Kcal/H㎡, 制热90Kcal/H㎡) - 形式:直燃机 (制冷、制热兼用) 2)空调机 (AHU, 中央空调) - 形式: 送风 = 新风 + 回风, 每层空调方式(组合式空调机)热回收机组→ 新风空调系统 3) 冷却塔: 按照制冷机容量反映 4) 泵: 卧式冷却泵, 卧式冷冻泵(需设置备用泵)、热水泵、换热 装置 - 空调采暖系统的冷热源机组能效比符合现行国家标准《公共建筑节能设计标准》GB50189。 - 利用排风对新风进行预热或预冷处理,降低新风负荷。全空气空调系统采取实现全新风运行或可调新风比的措施; - 采用节能设备,空调通风系统的功率能效比和输送能效比符合现行国家标准《公共建筑节能设计标准》GB50189的规定。 - 乙方提供图纸,在不影响甲方验收及工程进度情况下甲方按图纸完成到空调管道的末端 (若因乙方提供图纸不及时,导致甲方无法及时安装空调管道,则甲方按照原设计院图纸只完成到通过当地验收的标准,空调末端的二次安装改造则由乙方自行完成) 给排水系统 - 给水系统:进水管口径为DN100(双回路市政供水),单独计量,容量为:250m3/d(不包含空调用水),乙方最不利使用點水压不低於0.2MPa,管路施工至每层干管。 - 甲方应提供二路市政管道供水加一生活贮水池的供水系统。专供乙方使用的生活贮水池有效容积不小于100m3日用水,供水水质不可受到任何二次污染(生活蓄水池需专供)(储水池 + 变频加压泵) - 中水系统:按当地验收标准进行。 - 排水系统:卸货区、生鲜区、餐饮区、卫生间、室外雨棚均需预留排水管路, 排水立管为生鲜区DN150 3处、卫生间DN100 2处、餐饮区DN150 1处,其他设备机房等部位由甲方设计。 甲方负责施工到每层干管,全部各点的污水排水管接到墙内部,并于墙外部铺管联接入红线外的市政污水排水管网,符合环保管理部门要求的隔油池(至少两处)、化粪池、或生化处理池,并协助乙方取得排水、排污执照。地下室、设备间、车库、管道井内所有设备、管路、支架、终端由甲方负责施工并验收通过 - 所有给排水系统为乙方专用系统,须单独计量 分 类 备 注 设备 通风设备工程 - 空调管道及全部通风管道及风口(包括管道支管及排烟管道) - 通风设备: 1)通风方式 :机械送风 + 机械排风 - 适用场所:设备机房,电气机房,仓库,吸烟室,大厨房 (加工间,员工食堂, 熟食, 租区餐饮等),主管路进入各房间,但卫生间仅反映排风 - 设备选定:离心风机 2)每层通风用风机设置位置双方协商(包括厨房给排气) - 通风用风机等主体设备(加工间的排油烟,加工间/后勤区/卫生间等的送排风) - 熟食加工间, 面包房,租区餐饮等排油烟主管道进入各房间内,并各功能房间设置独立系统(含油烟净化设备),熟食加工间:25,000m3/H、面包房:10,000m3/H、租区排烟:60,000m3/H,管道横管需设置到乙方相应功能间天花上方 - 其他设备机房等需通风工程由甲方设计施工 消防工程 - 自动喷淋及全部消火栓管道设置,甲方达到当地消防验收标准要求 - 甲方负责协助乙方消防二次报验。乙方消防二次报验及改造由乙方实施。 - 火灾报警、自动喷淋(湿式)、防火分区、排烟分区、消火栓、消防广播、手动报警及警铃、疏散通道/防火门、消防管道、按照乙方的卖场布局由甲方设置(甲方主管预留三通,上下喷流量要充足),充分反映乙方的要求并报审,甲方和乙方协商进行消防施工图设计 - 甲方完成消防报批并提供相关报批文件(交付前),负责房屋交付之前的消防审批与验收 - 甲方交付给乙方之后,对乙方的消防审批与验收给与积极协助。 - 整个系统由甲方负责施工,并验收通过,且负责协助乙方消防二次报验。地下室、设备间、车库、管道井内所有设备、管路、支架、终端由甲方负责施工并验收通过 燃气设备工程 - 燃气引入工程, 管道设置工程及设置乙方专用计量表(包括报警装置) - 甲方承担总管燃气表(含表)为止的施工(厨房用),并负责通气及 相关手续 - 乙方专用计量表之后的管道设置工程(计量表之后的报警装置由乙方 负责) - 乙方厨房用燃气用量确保200立方米/h以上,视实际情况再调整 - 使用燃料:天然气或当地政府指定的管道气体 - 燃气系统具备报警设备(自动切断,报警等),报警控制板安装在中 央监控装置内,保安室内警报装置。-只限于总管主要设施 四、其他事项 分 类 备 注 其他事项 市政配套工程 - 燃气、供配电、给排水(生活用水、中水、污水、雨水等)、消防、燃气、通信等所有市政配套工程的主要附属设施的引入到建筑内相关位置 - 乙方开业前90天完成本项工程 - 所有市政配套工程由甲方负责验收通过 - 须竣工验收通过 免保期内设备维护维修责任 - 甲方安装的设备工程在保修期内的由甲方保修,出保修期的由乙方 负责维护维修并承担费用。 - 因乙方使用不当,造成甲方投资的设备损毁的,由乙方全额承担维修赔偿责任。 装修管理 - 乙方装修期内,乙方自行管理,乙方不支付甲方或甲方施工等单位装修押金、装修管理费等其他费用 广告基础及电源 (超市专用) - 乙方提供具体位置、数量及效果图 - 屋顶广告塔及室外广告位、立柱广告基础及预埋件(乙方提供参数) - 屋顶广告塔及室外广告位、立柱广告所需电源的预埋穿线管及计量表(乙方提供参数及位置) - 穿屋面管线要求乙方一次提供完全、屋面防水完成后,甲方不再受理预埋和施工(以防止二次施工破坏防水) 停车场指引牌 - 停车场基本指引牌由甲方设置 - 乙方公司特定形式的指引灯箱由乙方自行设置,但位置由甲方提供(具体位置及效果,乙方提供给甲方) 汽车停车位 -提供乙方商业用汽车停车位xxx个以上。(按合同正文约定) 自行车停车位 - 甲方在环境与景观设计过程中尽量考虑自行车位靠近卖场主出入口,数量需尽量达到xxxx个以上 班车停车位 - 在地面停车条件允许的情况下,甲方提供x个乙方超市专用免费顾客班车停车位。甲方无法满足乙方要求情况下,甲方协助乙方与市政道路管理部门协商申请在项目x侧道路设置临时班车停车位,由乙方自行管理,费用由乙方承担。 施工期间相关 事项 - 施工期间甲方须保障乙方临时用电(300KW以上)及临时用水(100立方/日以上)引至乙方指定位置、临时卫生间、临时垃圾处理场、临时办公室及材料堆放场及施工单位宿舍的位置、施工用货梯x部以上(可共用),使用的能源费用由乙方承担
展开阅读全文

开通  VIP会员、SVIP会员  优惠大
下载10份以上建议开通VIP会员
下载20份以上建议开通SVIP会员


开通VIP      成为共赢上传

当前位置:首页 > 包罗万象 > 大杂烩

移动网页_全站_页脚广告1

关于我们      便捷服务       自信AI       AI导航        抽奖活动

©2010-2026 宁波自信网络信息技术有限公司  版权所有

客服电话:0574-28810668  投诉电话:18658249818

gongan.png浙公网安备33021202000488号   

icp.png浙ICP备2021020529号-1  |  浙B2-20240490  

关注我们 :微信公众号    抖音    微博    LOFTER 

客服