收藏 分销(赏)

油价对我国轿车销售的影响.docx

上传人:xrp****65 文档编号:8947617 上传时间:2025-03-08 格式:DOCX 页数:7 大小:21.40KB 下载积分:10 金币
下载 相关 举报
油价对我国轿车销售的影响.docx_第1页
第1页 / 共7页
油价对我国轿车销售的影响.docx_第2页
第2页 / 共7页


点击查看更多>>
资源描述
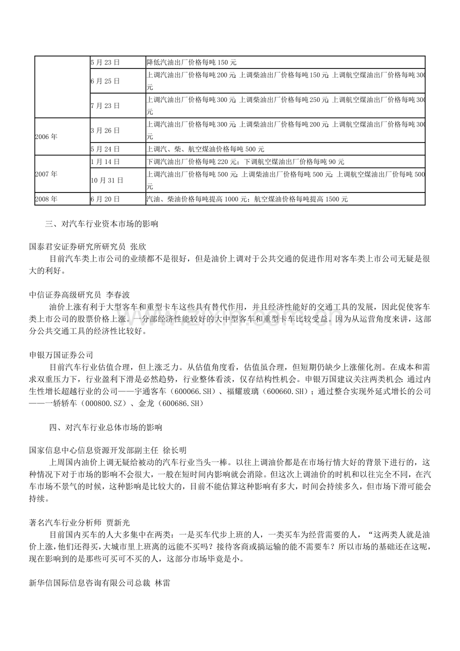
油价上涨对国内汽车行业的影响   一、事件:   国家发展和改革委员会6月19日宣布,自6月20日起将汽油、柴油价格每吨提高1000元,航空煤油价格每吨提高1500元;自7月1日起,将全国销售电价平均每千瓦时提高2.5分钱。液化气、天然气价格不作调整。    国家发改委同时指出,近一段时期以来,国际市场油价持续大幅度攀升,特别是今年2月中旬以来涨速加快。国内成品油与原油价格倒挂矛盾加剧,企业加工和进口亏损严重,大部分地方炼厂处于停产、半停产状态,供求矛盾突出。为逐步理顺价格关系,保证国内成品油供应,促进石油资源节约,决定适当提高成品油价格。   二、背景:   近年随着国际原油价格的持续上涨,国内成品油价格也屡次上调。 表1:国际原油价格持续上涨 时间 原油价格走势 2003年初 国际原油价格再次突破30美元/桶 2004年9月 受伊拉克战争影响,国际原油价格再次突破40美元/桶,之后继续上涨,并首次突破50美元 2005年6月 国际原油价格首次突破60美元/桶 2005年8月 墨西哥遭遇“卡特里”飓风,国际原油价格首次突破70美元/桶 2007年9月12日 国际原油价格首次突破80美元/桶 2007年10月18日 国际原油价格首次突破90美元/桶,,并在年底直逼100美元/桶 2008年1月2日(美国时间) 纽约商品交易所2月份交货的轻质原油期货价格在电子交易中达到每桶100.09美元,首破100美元 2008年2月19日(美国时间) 纽约商品交易所3月原油期货价格达到100美元 2008年3月12日(美国时间) 纽约商品交易所4月交货的轻质原油期货价格收于每桶109.92美元,盘中一度达到每桶110.20美元的历史新高,首破110美元 2008年5月5日(美国时间) 其中纽约商品交易所6月份交货的轻质原油期货价格收于119.97美元,盘中创下每桶120.36美元的历史新高,首破120美元 2008年5月20日(美国时间) 纽约商品交易所6月份交货的轻质原油期货价格上涨2.02美元,收于129.07美元,再度创新1983年以来原油期货交易的最高纪录,当天盘中最高达130.47美元,首破130美元大关 2008年6月6日(美国时间) 纽约商品交易所7月份交货的轻质原油期货价格每桶上涨10.75美元,收于每桶138.54美元。在盘后电子交易中,纽约油价一度达到创记录的139.12美元,直逼140美元 2008年6月16日(美国时间) 纽约商业交易所(NYMEX)原油期货7月合约盘中创下139.6美元/桶的历史新高,目前持仓量最大的8月合约盘中突破140美元/桶,创下140.19美元/桶的历史新高 表2:国内成品油价历年调整 年份 日期 国内成品油价格起势 2005年 3月23日 上调汽油出厂价格每吨300元 5月10日 上调柴油出厂价格每吨150元 5月23日 降低汽油出厂价格每吨150元 6月25日 上调汽油出厂价格每吨200元;上调柴油出厂价格每吨150元;上调航空煤油出厂价格每吨300元 7月23日 上调汽油出厂价格每吨300元;上调柴油出厂价格每吨250元;上调航空煤油出厂价格每吨300元 2006年 3月26日 上调汽油出厂价格每吨300元;上调柴油出厂价格每吨200元;上调航空煤油出厂价格每吨300元 5月24日 上调汽、柴、航空煤油价格每吨500元 2007年 1月14日 下调汽油出厂价格每吨220元;下调航空煤油出厂价格每吨90元 10月31日 上调汽油出厂价格每吨500元;上调柴油出厂价格每吨500元;上调航空煤油出厂价每吨500元 2008年 6月20日 汽油、柴油价格每吨提高1000元;航空煤油价格每吨提高1500元   三、对汽车行业资本市场的影响 国泰君安证券研究所研究员 张欣    目前汽车类上市公司的业绩都不是很好,但是油价上调对于公共交通的促进作用对客车类上市公司无疑是很大的利好。 中信证券高级研究员 李春波    油价上涨有利于大型客车和重型卡车这些具有替代作用,并且经济性能好的交通工具的发展,因此促使客车类上市公司的股票价格上涨。一分部经济性能较好的大中型客车和重型卡车比较受益。因为从运营角度来讲,这部分公共交通工具的经济性比较好。 申银万国证券公司    目前汽车行业估值合理,但上涨乏力。从估值角度看,估值虽合理,但短期仍缺少上涨催化剂。在成本和需求双重压力下,行业盈利下滑是必然趋势,行业整体看淡,仅存结构性机会。申银万国建议关注两类机会:通过内生性增长超越行业的公司——宇通客车(600066.SH)、福耀玻璃(600660.SH);通过整合实现外延式增长的公司——一轿轿车(000800.SZ)、金龙(600686.SH)    四、对汽车行业总体市场的影响 国家信息中心信息资源开发部副主任 徐长明    上周国内油价上调无疑给被动的汽车行业当头一棒。以往上调油价都是在市场行情大好的背景下进行的,这种情况下对于市场的影响不会很大,一般在短时间内影响就会消除。但这次上调油价的时机和以往完全不同,在汽车市场不景气的时候,这种影响是比较大的,目前不能估算这种影响有多大,时间会持续多久,但市场下滑可能会持续。 著名汽车行业分析师 贾新光    目前国内买车的人大多集中在两类:一是买车代步上班的人,一类买车为经营需要的人,“这两类人就是油价上涨,他们还得买,大城市里上班离的远能不买吗?接待客商或搞运输的能不需要车?所以市场的基础还在这呢,现在影响到的是那些可买可不买的人,这部分市场毕竟是小。 新华信国际信息咨询有限公司总裁 林雷    近5年时间,成品油价格成倍增长,而中国汽车市场也迎来了飞速发展的五年。可见油价的上涨并没有对汽车需求造成明显抑制。随着中国千人汽车拥有量的不断提升,在中国经济稳定增长的推动下,汽车时代到来的脚步已经无法阻挡。 国金证券分析师 赵德云    成品油上涨后汽油与柴油全国平均零售价折合每升约分别提高0.8元和0.92元,并且加大了市场对于油价持续上涨的预期。此次业内担心已久的成品油调价短期内可能会考验消费者的购车热情,但是不会改变汽车市场的整体发展趋势。 长城证券汽车行业分析师 吕磊    过去几次油价上调都是在宏观经济形势较为稳定,运行平稳的背景下做出的,汽车市场依然都保持20%的高速增长,并未受到明显影响,反而出现了大排量SUV销量快速增长,和小批量汽车市场低迷的情况。 吕磊认为,CPI持续维持高位,通货膨胀压力增大,股市持续低迷,银根紧缩,消费者的生活成本明显提高,可支配收入下降。在这一情况下,消费者很可能会推迟购车计划,或减少用车频率。    过去几个月中,汽车销量的增幅已经减缓。这说明消费者可支配收入的降低已经对汽车市场造成影响,现在,油价的上调可能将加快这种趋势的明显化,对于汽车市场的销量增幅将会有明显影响。 奇瑞汽车总经理助理 金弋波    由于宏观经济以及油价对消费带来的影响,车市今年下半年增长幅度不会像去年下半年那么大。 东风日产市场部部长 杨嵩    我们认为次贷危机,包括中国经济过热所导致的汽车金融紧缩,以及油价等原因导致的汽车市场增速在一定程度上会放缓,至少我们不认为下半年是往上的一个新拐点。 上海大众斯柯达销售总经理助理 王晓翔    目前最大的问题就是谁来购置燃油的问题。油价到了10块钱以后,对整个汽车市场会是个大洗牌。要么是产生油荒,要么是油价上涨,这两方面对乘用车市场都是不利因素。按最近几年市场的需求和增长速度,乘用车的年需求速度低于10%的话,就有很多汽车厂商很难受或者出现负增长。 比亚迪汽车新闻发言人 王建钧    此次油价上涨不会影响该公司现有车型的销售状况,年销20万辆的目标也不会调整。虽然目前仍不好判断全年整个市场的走势,但今年下半年车市的冷热不会因这一次燃油价格调整而变化。对下半年车市起决定性作用的还是股市的走势,而非这次燃油涨价。 比亚迪鑫敏恒店总经理 苏平    油价攀升,消费者心理承受防线也一次次地被冲垮。接受不了是暂时的,给他们一段适应时间就好,长远来说并不会对车市形成太大的制约。哪款车型价格更实惠、保养成本更低就是这部分消费群体最关心的。 亚运村车市商务信息中心经理 郭咏    虽然油价上调对全年汽车市场的影响还未显现,但近期内肯定难以令市场恢复过去的火爆。 黑龙江省汽车商会会长 吕林    目前油价的上涨都是小幅度的,所以对汽车销量的影响不会很大,近期也不会在市场上有什么明显的表现。但如果油价大幅上调,对汽车销量的影响可能就会很明显。 著名汽车行业网络评论员 古色楼兰    油价上涨对车市最大的伤害是,对汽车消费需求的抑制作用。国际油价不断攀升,而国内油价在近年也是持续上涨,尽管每次的幅度不大,但每次的上涨都加重消费者对油价继续上涨的预期,也加重对车辆使用成本将持续增加的预期。而这种预期对消费者的购买欲是会产生抑制作用,表现在整体车市层面上,就是潜在的消费需求被抑制。 申银万国证券公司    一方面,石油是汽车制造过程所需求的塑料、橡胶、皮革、化纤等中间品的原材料,油价涨跌将导致汽车厂商制造成本上涨或下降;另一方面,油价将直接影响汽车使用成本,高油价将增加使用成本,压抑汽车需求,反之油价下跌将刺激汽车需求,从而影响汽车需求量。   油价持续上涨将增加行业制造成本。汽车工业是一个涉及面非常广的行业,制造汽车所使用的很多原材料比如轮胎、塑料、玻璃等都以石油为原料,原油价格的变动将带动上述工业品原材料价格的变动。由于目前国内天胶价格已经与国际天胶价格接轨,此次国内成品油价格上调对天胶价格影响不大,即不会导致天胶价格上涨,进而不会导致轮胎价格上涨,但若国际油价继续上涨,则汽车轮胎等价格仍存在上涨空间,仍然会对汽车制造成本产生一定压力。 天相投资顾问有限公司    此次油价上调幅度接近15%,在目前CPI高企的背景下,对汽车行业构成负面影响。具体来看,有两个方面:    1) 影响潜在购车者的消费环境,从而影响购车需求。根据天相的测算:此次油价上调后,对于一个家庭用的标准车而言,油价上调后,油费支出在使用总支出中所占比重将接近50%,使用总成本比调价前将增加约7%。由于汽车属于耐用消费品,整体来看相对于其他生活必需品,消费者对车价以及使用成本的敏感性更强,再加上去年11月1日约8%的上调幅度,在半年左右的时间内油价已经累计上调超过20%,累积效应的释放对行业发展构成负面影响,其中对乘用车的影响显著大于客车和货车。    2)影响行业的结构。天相已经连续跟踪了乘用车特别是轿车的排量结构变化。贯穿于2006-2007年的排量结构升级趋势已经得到扼制,油价上调将进一步使得消费者的排量区间向1升到1.6升的区域密集,对行业整体的盈利产生负面影响。    今年1-5月,汽车行业销量同比增幅为18.91%,呈持续下跌态势,而2007年行业整体增幅为21.84%。和07年相比08年增速已经累计下滑约3个百分点。6、7、8月份一般是行业销售的淡季,在油价上调的背景下,天相预计汽车行业在三季度的销售增速下滑幅度将有增大的可能。另外北京奥运限行和四川地震对区域市场的销售将带来一定不利影响。   五、对汽车行业消费结构的影响 中国社科院工业所工业发展研究室主任 赵英    国家早晚会放开对油价的管制,从根本上为小排量汽车大行其道开辟道路。 著名汽车行业分析师 贾新光    此次油价高达18%的调整幅度,中国汽车的消费者结构和消费习惯将出现极大的冲击。高油耗的大排量SUV的消费将受到压制,而油耗不占优势的中高级车以及其他乘用车也将受到影响,而此前一直和车市整体背道而驰的小型车将出现反弹。以前一些老的小排量车销量不好,是因为车本身质量不行,目前4万元以下的小排量车基本上绝迹了,而现在市场上推出了一些动力性能好的小型车,像奇瑞A1、雪铁龙C2、马自达2都不错。 全国乘用车市场信息联席会副秘书长 崔东树    在石油净进口国中,我国的油价最低。到5月初,中国的汽油平均价格仅为德国平均价格的2.9%,这是造成在中国使用大排量轿车和耗油的SUV的费用很低的主要因素。此次油价上调,中国将不再成为为大排量进口车的“避风港”。 昌河汽车董事长 李耀    在日益严峻的高油价压力下,未来国内汽车消费将逐渐回归理性,多功能、低油耗、环保型汽车将是市场的主流,而小排量车也将有望迎来新的春天。 昌河汽车董事总经理 周世宁    油价上涨,无疑将给小型车带来发展的春天。 郑州宇通客车股份有限公司品牌管理部部长 赵炎    目前油价上涨带来的订单增加效益还没有显现,但是从以往的经验来看,油价上涨所带来的往往不是订单总量的增加,而是产品结构的变化。客户会更多地选择一些节能型的车型。 申蓉汽车总裁 曹传德    油价升高对车市并非都是消极因素,一些小排量、双燃料或混合动力车型应该抓住此次契机。 港宏汽车总裁 吴斌    10万元区域主要是家轿消费的主力区间,消费者对于车辆的使用成本变化较为敏感。油价的调整对于眼下处于高速增长的SUV、高端豪车市场的影响不会很大。 奇瑞腾远兴业汽车服务有限公司副经理兼经济师 吕万年    这次油价猛涨对小排量车销售可能有一点促进作用,但这部分小排量车的销量最终能否被拉动,对整个汽车行业大环境的依托也很重要。 长安汽车北京燕长风店董事长兼总经理 罗锐锋    油价上涨对小排量车不见得是绝对利好消息,可能受整体购车环境的牵连,选购小排量车的消费习惯是需要潜移默化地引导的,但油价一夜疯涨了近一块钱,这对于消费观念并没有直接的刺激。 华普北京奥润得旗舰店总经理 李绮    单双号限行以及油价猛涨等多重因素交织着主导车市的起落,油价疯涨的造成一部分消费者持币待购是必然的,但没有一个量化的标准来衡量实际上对哪个级别具体哪款车型以及哪个品牌的影响更大。 广通雷克萨斯店总经理 张磊    油价上涨将给油耗偏高的SUV车型的销售带来一定的阻力,其中影响较大的当属价格偏低的SUV车型。对高档车型几乎不会产生影响。肯花100多万买一辆雷克萨斯的消费者,不会对油价小幅上调太在意。 东风悦达起亚金佳景店总经理 徐成生    相对于狮跑四驱版来说,两驱版更能体现节油特征,对于选择购买SUV的消费者来说,这种车型更能体现他们自身的性格,因此油价上涨可能促使他们将购车计划由原来的四驱版改为购买两驱版。 长城证券汽车行业分析师 吕磊    油价上调对于不同排量的车型销售影响是不同的。对于3.0L排量以上的中高级车的消费者而言,一年增加2000元到3000元的油钱对于他们影响微乎其微,而对于2.0L排量以下,尤其是小排量车的消费者而言,油价上调影响还是较为明显的。此外,具有省油优势的日系车可能会进一步得到消费者的青睐。 国金证券分析师 赵德云    随着高油价时代的到来,大排量车受热捧、小排量车受歧视的局面有望得到根本改观,环保节能的经济型轿车发展前景向好,电动汽车、混合动力车等新能源汽车也将越来越走俏。 华林证券分析师 祁哲向    油价上涨有望刺激小排量汽车需求增长,给近期市场热销的SUV车型带来销售压力。从全球汽车发展历史看,小排量车的发展多受益于石油危机,当油价上涨到一定高位,养车费用对于大部分车主都是不可忽视的一笔开支时,经济节能的小排量一定会受到消费者的青睐。另外,作为汽车领域节能减排的重要措施,燃油税一旦推出,燃油价格将比现在更大幅上涨,届时更多消费者将转向节能型的经济轿车。 著名汽车行业网络评论员 古色楼兰    而这种抑制作用(编者注:指油价上涨对汽车市场的抑制作用)在各细分市场、各收入等级的消费者层面上的表现和力度是不一样的。很多人都认为,油价涨了,油耗更低的微型轿车会更受欢迎,其实不一定。微型车在目前的中国轿车市场中,是属于低档车的范畴,是相对的低收入者的购买车型。所以,在各收入等级的消费者层面中,同样是预期油价上涨和养车成本增加,低收入者对这种预期的敏感度会更加的高,其抑制作用更大。    这种抑制作用对低收入者是长久的,甚至可能是永恒的,所以,要小排量的微型轿车发展起来,油价上涨不会起主要的作用,其根本是人们的消费观念,而改变消费观念的只有产品。油价上涨对小排量微车市场不但没有刺激作用,反而起到抑制作用,近几年的微车市场在整体车市高速增长的情况下出现连续下滑的现象也说明了这点。除非油价大幅度的上涨,大排量车型的使用成本大大增加,达到一个可以迫使大多数人转购使用成本更低的微车的水平。但从国内油价上涨的势头来看,短期内大幅度上涨的可能性不大。    按照这种势头,国内油价上涨给汽车市场带来的只有负面的影响,无论是对大排量车型,还是小排量的微车。要解决汽车行业内部的问题,必须要有专门准对汽车行业的政策和法规,并以此作为调节。正如小排量汽车发展的问题,油价上涨是不能带来什么利好消息的,通过开通针对汽车行业的消费税和燃油税,大幅度调整不同排量车型的使用成本,使之达到一个合理的,并能让消费者能接受的水平,才是真正的利好。 申银万国证券公司    油价上涨使得小排量车使用成本具有优势,此次上涨对总需求影响不大,但将影响消费结构,短期抑制需求。此次油价上调,对轿车不同车型增加使用成本约为949-2392 元/年,小排量车使用成本优势明显。虽然增加费用并不多,但心理影响大于实际影响,短期内一些对油价变化敏感的汽车消费者将推迟汽车消费。油价上涨也将带来消费结构的改变,申银万国认为乘用车受影响顺序依次:经济型轿车>SUV>中级轿车>高档轿车。比较而言,商用车属于生产资料,大部分的商用车需求,表现出较强的不可或缺特征,即需求刚性,油价波动对其总量影响不大,但会产生结构性的影响。油价上调后,国家将对客运企业给予财政补贴,并且油价上调抑制乘用车需求的同时,部分消费者会转向选择公共交通工具,预计大中客需求不会受到影响。   六、对汽车行业技术发展的影响 上海汽车集团股份有限公司乘用车公司总经理 王晓秋    油价上涨是不可避免的,对汽车销售来说,绝对是一个负面消息,但对汽车研发技术和制造来说,则具有促进作用,包括加速对传统发动机燃油经济性的提升,和对新能源车型的开发。 上海汽车集团股份有限公司技术中心总经理高卫民    为应对油价上涨,上汽自主品牌正在加紧开发1.3L~1.5L小排量发动机,与此同时,上汽新能源事业部还在开发混合动力以及替代燃料等最新技术。 东风日产市场部部长 杨嵩    高油价会让消费者越来越关注车辆的核心技术,国际上现在较为流行的趋势是:通过提升车辆的核心性能来达到更优的燃油经济性。 长丰汽车品牌推广部经理 李晖    油价上涨对长丰肯定会带来一定影响,但并不是很大。虽然长丰是专业的SUV制造厂商,但在降低能耗方面一直在不遗余力,并且力争从产品、技术、销售等方面全面实现节能环保,提供动力强劲同时又很节油的车型。为了迎接不断上涨的油价所带来的挑战,长丰目前已经开始在柴油车的研发上进行努力,并引进国外一些新型的发动机。 比亚迪汽车新闻发言人 王建钧    油价的上涨使得比亚迪加速开发新能源车型的工作迫在眉睫。今年明显能够感觉到公司上上下下对新能源车这个领域的工作正在提速。大家都有一种紧迫感。目前F3DM和F6DM双模混合动力车已经在接受10万公里的道路测试,在保证品质的前提下,我们将尽可能加速这两款车的投放时间,同时,F1这款节能环保小排量车的上市准备工作也将加速。
展开阅读全文

开通  VIP会员、SVIP会员  优惠大
下载10份以上建议开通VIP会员
下载20份以上建议开通SVIP会员


开通VIP      成为共赢上传

当前位置:首页 > 包罗万象 > 大杂烩

移动网页_全站_页脚广告1

关于我们      便捷服务       自信AI       AI导航        抽奖活动

©2010-2025 宁波自信网络信息技术有限公司  版权所有

客服电话:0574-28810668  投诉电话:18658249818

gongan.png浙公网安备33021202000488号   

icp.png浙ICP备2021020529号-1  |  浙B2-20240490  

关注我们 :微信公众号    抖音    微博    LOFTER 

客服