收藏 分销(赏)

分部促销赠品管理规定.docx

上传人:xrp****65 文档编号:8896875 上传时间:2025-03-07 格式:DOCX 页数:9 大小:189.36KB 下载积分:10 金币
下载 相关 举报
分部促销赠品管理规定.docx_第1页
第1页 / 共9页
分部促销赠品管理规定.docx_第2页
第2页 / 共9页


点击查看更多>>
资源描述
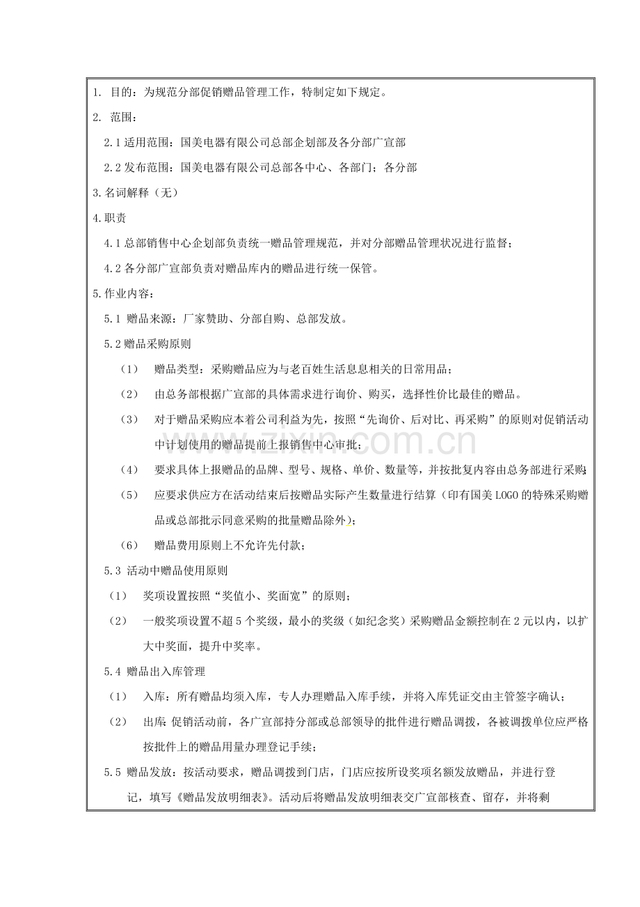
分部促销赠品管理规定 归属体系:国美电器有限公司经营管理手册——销售系统分册 文件编号:国美—销—企划007 撰写单位:国美电器销售中心企划部 版 本:第一版 生效日期:2004年4月1日 机密等级:□ 机密 ■一般 合计页数:6页 正文页数:3页 附件个数:2个 制度正文目录: 目 录 页次 1、目的 1 2、范围 1 3、名词解释 1 4、职责 1 5、作业内容 1 6、注意事项 3 7、附件 3 总裁审批 管理研究室审核 撰写人 制度名称 分部促销赠品管理规定 文件编号 国美—销—企划007 1. 目的:为规范分部促销赠品管理工作,特制定如下规定。 2. 范围: 2.1适用范围:国美电器有限公司总部企划部及各分部广宣部 2.2发布范围:国美电器有限公司总部各中心、各部门;各分部 3.名词解释(无) 4.职责 4.1总部销售中心企划部负责统一赠品管理规范,并对分部赠品管理状况进行监督; 4.2各分部广宣部负责对赠品库内的赠品进行统一保管。 5.作业内容: 5.1 赠品来源:厂家赞助、分部自购、总部发放。 5.2赠品采购原则 (1) 赠品类型:采购赠品应为与老百姓生活息息相关的日常用品; (2) 由总务部根据广宣部的具体需求进行询价、购买,选择性价比最佳的赠品。 (3) 对于赠品采购应本着公司利益为先,按照“先询价、后对比、再采购”的原则对促销活动中计划使用的赠品提前上报销售中心审批; (4) 要求具体上报赠品的品牌、型号、规格、单价、数量等,并按批复内容由总务部进行采购; (5) 应要求供应方在活动结束后按赠品实际产生数量进行结算(印有国美LOGO的特殊采购赠品或总部批示同意采购的批量赠品除外); (6) 赠品费用原则上不允许先付款; 5.3 活动中赠品使用原则 (1) 奖项设置按照“奖值小、奖面宽”的原则; (2) 一般奖项设置不超5个奖级,最小的奖级(如纪念奖)采购赠品金额控制在2元以内,以扩大中奖面,提升中奖率。 5.4 赠品出入库管理 (1) 入库:所有赠品均须入库,专人办理赠品入库手续,并将入库凭证交由主管签字确认; (2) 出库:促销活动前,各广宣部持分部或总部领导的批件进行赠品调拨,各被调拨单位应严格按批件上的赠品用量办理登记手续; 5.5 赠品发放:按活动要求,赠品调拨到门店,门店应按所设奖项名额发放赠品,并进行登 记,填写《赠品发放明细表》。活动后将赠品发放明细表交广宣部核查、留存,并将剩 余赠品退回库,由专人填写《赠品交接单》。 生效日期 2004年4月1日 页次 1/3 附件数 2个 制度名称 分部促销赠品管理规定 文件编号 国美—销—企划007 5.6 赠品帐目核对与上报: (1)赠品保管员应随时核对库存量,做作到账、物相符,按行政部要求及时上报; (2)广宣部促销主管负责每月5号上报《月促销品库存情况报表》。 5.7 赠品库存控制: (1)分部根据当地实际情况,对分部库存控制在适当的水平,避免赠品资源及库房的浪费; (2)厂家赞助赠品及有时效赠品应先行使用,从而确保合理的赠品库存,并进一步实现高单品值、有保质期的赠品零库存; (3)赠品的使用可列出计划表,如库存数量大的小件赠品可用于下阶段的随机赠礼及回报顾客等活动; (4)对于较为零散的大件赠品可用于抽奖活动,以确保赠品的合理利用。 5.8 赠品管理规定: 5.8.1各分部要明确文件规定的5种赠品来源,分清赠品种类; 5.8.2加强随机赠品管理: (1) 随机赠品出入大库时,大库要和厂家做好清点数量,并制单备案,门店在接收时也应根据促销分配方案清点收到的赠品,并登记; (2) 发放由门店经理管理,门店经理安排各科主任监督发放,并在《赠品发放登记表》上签字,各科主任应对赠品发放数量进行管理; (3) 退货时应收回随机赠品,并及时登记入库。 5.8.3 加强厂家赞助赠品管理: (1) 赞助赠品出入库时要做好数量登记,记入《赠品管理帐》; (2) 赠品直接进入门店管理,门店进行促销活动需要使用此类赠品时,广宣部应提前做好赠品使用计划上报总部审批,批复后制定活动通知下发门店; (3) 广宣部对于下发的赠品,做好《赠品发放登记表》登记,并由门店经理签字后广宣部备案。活动结束后,广宣部统计回收门店使用的《赠品发放登记表》核对剩余赠品数量,及时入库; 5.8.4 加强总部企划部统一配置或广宣部统一配置的赠品管理: (1) 对于总部企划部统一配置的赠品,大库做好入库、存放、出库等工作,门店要做好接收与发放工作,广宣部应清点数量及时入库,并做好登记; (2) 对于使用总部配置赠品时,广宣部应做好分配计划并下发门店,门店认真接收并合 日期 2004年4月1日 页次 2/3 附件数 2个 制度名称 分部促销赠品管理规定 文件编号 国美—销—企划007 理发放。对于门店的使用和保存进行监督管理,保证发放中不出现丢失、错发等现象; (3)对于广宣部自己购买的赠品,广宣部负责对于购入的赠品登入广宣部《赠品管理帐》并入到促销赠品库。大库和门店对于赠品作好数量统计、安排存放; (4)对于发放此赠品时,广宣部制定给门店分配方案下发门店,门店向大库办理赠品出库手续,广宣部监督门店领取数量; 5.8.5针对广宣部从门店购买赠品,门店将商品从正品库转赠品库的操作办法的补充规定: 5.8.5.1广宣部根据已制定好的促销分配方案下发给各门店,各门店根据本门店的现有库存,按照广宣部所购商品明细打印销售; 5.8.5.2门店将销售出库的赠品按广宣部提供的赠品编码入本门店的赠品库; 5.8.5.3如果门店库存中无所购赠品库存或不足的,按以下方式操作: (1)配送中心有库存的,由配送中心指定某门店打印销售配送中心库存,配送中心将出库的商品按广宣部提供的赠品编码入赠品库,然后做转仓处理调至需要门店的赠品库。 (2)如果配送中心无货或不足的,而其他门店有此赠品的富余库存的。富余库存门店打印销售所购赠品,并将出库的赠品按广宣部提供的赠品编码如本门店赠品库,然后做仓转处理调至需要门店的赠品库。或者先将富余门店的库存赠品调至所需门店库房,然后由调入门店打印销售赠品,并将打印出库的赠品按广宣部提供的赠品编码调入赠品库。 5.8.6 在日常管理中“大库”必须做好赠品的入库、存放、出库并保证赠品的完好无损;“门店”必须做好使用、发放、回收等工作。保证数量清楚、使用合理、存放无误、并建立《赠品登记表》登记备案;“广宣部”在日常中对于各种赠品的使用、发放、回收工作中必须做好登记、清点、记帐工作,同时合理制作赠品促销活动明细,监督门店执行。赠品管理,大库、门店、广宣部必须每半个月清点、抽查一次赠品的使用、剩余、存放的情况,并登记抽查结果进行备案。对于出现问题的环节,进行清查找到责任人,并制定处理意见。对于高价值赠品,广宣部应认真保管,保证赠品不出现丢失、损坏现象,确保公司的利益不受到损害。 6.注意事项 6.1对有时效,即有保质期的赠品,如饮料、食用油、胶卷等应先使用,避免赠品由于过保质期而发霉、变质,或囤积时间过长而造成损耗的现象产生; 7.附件 7.1 分部广宣部促销赠品发放流程图;7.2《月促销品库存情况报表》 生效日期 2004年4月1日 页次 3/3 附件数 2个 附件7.1: 分部广宣部促销赠品发放流程图 分部 客服部 向门店和大库下赠品调拨通知 结束后盘点;剩余退回大库;报广宣部/客服部 调拨 对大件商品进行回访 每天清点 接收、发放、记录 大库 (门店) 备案 向门店和大库下赠品调拨通知 门店 分部 财务部 分部 广宣部 附件7.2: 《月促销品库存情况报表》 编 号:CX004-7(月份) 分 部: 月促销品库存情况报表 原 库 存 赠 品 库 存 赠 品 明 细 来源 (总部/自购/厂家提供) 周 消 耗 情 况 库 存 数 量 第一周 第二周 第三周 第四周 第五周 新 增 库 存 赠 品 库 存 赠 品 明 细 来源 (总部/自购/厂家提供) 周 消 耗 情 况 库 存 数 量 第一周 第二周 第三周 第四周 第五周 分部总经理: 采销总监(经理): 财务经理: 广宣经理: 制表:
展开阅读全文

开通  VIP会员、SVIP会员  优惠大
下载10份以上建议开通VIP会员
下载20份以上建议开通SVIP会员


开通VIP      成为共赢上传

当前位置:首页 > 应用文书 > 规章制度

移动网页_全站_页脚广告1

关于我们      便捷服务       自信AI       AI导航        抽奖活动

©2010-2026 宁波自信网络信息技术有限公司  版权所有

客服电话:0574-28810668  投诉电话:18658249818

gongan.png浙公网安备33021202000488号   

icp.png浙ICP备2021020529号-1  |  浙B2-20240490  

关注我们 :微信公众号    抖音    微博    LOFTER 

客服