收藏 分销(赏)

实训一 进销存管理系统需求分析说明书.docx

上传人:pc****0 文档编号:8842565 上传时间:2025-03-04 格式:DOCX 页数:7 大小:102.47KB 下载积分:10 金币
下载 相关 举报
实训一 进销存管理系统需求分析说明书.docx_第1页
第1页 / 共7页
实训一 进销存管理系统需求分析说明书.docx_第2页
第2页 / 共7页


点击查看更多>>
资源描述
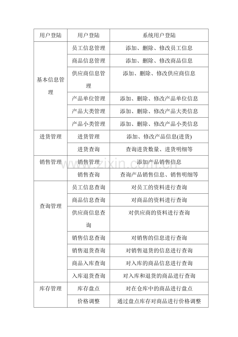
实训一 进销存管理系统需求分析说明书 实训目的: 掌握软件需要分析说明书的编写 实训内容: 分析进销存软件功能需求、编写需求分析说明书 一. 产品介绍 公司业务不断发展,原料及产品的进出愈加频繁且中间操作环节更加复杂,原有的手工管理方式已经面临崩溃,因此需要建立数据库和相配套的高级软件系统来进行管理。 二. 产品面向的群体 小型商店 三. 产品中的角色 角色名称 职责描述 系统管理员 系统最高权限拥有者可以对系统内部的任何部分进行操作 操作员 只能对系统内部的某些部分进行操作 四. 产品功能描述 功能类别 功能名称、标识符 描述 用户登陆 用户登陆 系统用户登陆 基本信息管理 员工信息管理 添加、删除、修改员工信息 商品信息管理 添加、删除、修改商品信息 供应商信息管理 添加、删除、修改供应商信息 产品单位管理 添加、删除、修改产品单位信息 产品大类管理 添加、删除、修改产品大类信息 产品小类管理 添加、删除、修改产品小类信息 进货管理 进货管理 添加、修改产品信息(进货) 进货查询 查询进货数量、进货明细等 销售管理 销售管理 添加产品销售信息 销售查询 查询产品销售信息、销售明细等 查询管理 员工信息查询 对员工的资料进行查询 商品信息查询 对商品的资料进行查询 供应商信息查询 对供应商的资料进行查询 销售信息查询 对销售的信息进行查询 销售退货查询 对销售退货的信息进行查询 商品入库查询 对入库的商品信息进行查询 入库退货查询 对入库和退货的商品进行查询 库存管理 库存盘点 对在仓库中的商品进行盘点 价格调整 通过盘点库存对商品进行价格调整 系统管理 操作员管理 对操作员进行添加和删除 更改密码 更改操作员的密码 五. 系统总体结构 六. 进销存软件系统数据库结构设计 根据进销存功能描述,规划进销存数据库结构如下: 1. 产品大类表(bigClass表) 功能描述: 存储产品大类 结构: 2. 产品小类表(smallClass表) 功能描述: 存储产品小类及小类产品所属的大类 结构: 3. 供应商表(gys表) 功能描述: 存储供货商的联系信息 结构: 4. 产品信息表(product表) 功能描述: 存储产品信息 结构: 5. 进货表(buy表) 功能描述: 存储进货信息 结构: 6. 销售表(sell表) 功能描述: 存储销售信息 结构: 7. 员工表(yuangong表) 功能描述: 存储员工信息 结构: 8. 产品单位表(danwei表) 功能描述: 存储产品单位 结构:
展开阅读全文

开通  VIP会员、SVIP会员  优惠大
下载10份以上建议开通VIP会员
下载20份以上建议开通SVIP会员


开通VIP      成为共赢上传

当前位置:首页 > 包罗万象 > 大杂烩

移动网页_全站_页脚广告1

关于我们      便捷服务       自信AI       AI导航        抽奖活动

©2010-2025 宁波自信网络信息技术有限公司  版权所有

客服电话:0574-28810668  投诉电话:18658249818

gongan.png浙公网安备33021202000488号   

icp.png浙ICP备2021020529号-1  |  浙B2-20240490  

关注我们 :微信公众号    抖音    微博    LOFTER 

客服