收藏 分销(赏)

某房地产企业绩效考核指标库.docx

上传人:xrp****65 文档编号:8806954 上传时间:2025-03-03 格式:DOCX 页数:33 大小:52.04KB 下载积分:10 金币
下载 相关 举报
某房地产企业绩效考核指标库.docx_第1页
第1页 / 共33页
某房地产企业绩效考核指标库.docx_第2页
第2页 / 共33页


点击查看更多>>
资源描述
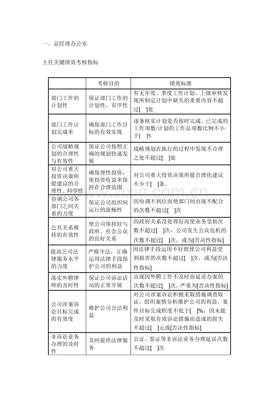
房地产企业绩效考核指标库 目 录 一、总经理办公室 主任关键绩效考核指标 考核目的 绩效标准 部门工作的计划性 保证部门工作的计划性、有序性 有无年度、季度工作计划,上级审核发现所制定计划中缺失的重要内容不超过[ ]处 部门工作计划完成率 确保部门工作目标的有效实现 逐条核实计划是否按时完成。已完成的工作项数/计划的工作总项数比例不小于[ ]% 公司战略规划的合理性与有效性 保证公司按照正确的规划快速发展 战略规划在执行的过程中发现不合理之处不超过[ ]处 对公司重大投资决策所提建议的合理性、科学性 确保理性投资,使投资收益率保持在合理范围 对公司重大投资决策所提合理化建议不少于[ ]条。 协调公司各部门之间关系的力度 保证公司组织间运行的流畅性 因协调不到位而使部门间出现不配合的次数不超过[ ]次 公共关系维持的有效性 使公司保持好与政府、社会公众的良好关系 因政府关系没处理好而使业务受损次数不超过[ ]次,公司发生公众危机的次数不超过[ ]次,或为[否决性指标] 提高公司法律服务水平的力度 严格守法,正确运用法律手段保护公司的利益 因法律手段运用不好致使公司利益受到损害的次数不超过[ ]次,或为[否决性指标] 落实外聘律师的及时性 保证公司诉讼活动的正常开展 出现因外聘工作不及时而延误办案的次数不超过[ ]次,严重为[否决性指标] 公司涉案诉讼目标完成的有效度 维护公司合法利益 对公司涉案诉讼积极采取措施调查取证,组织案情分析维护公司的利益,案件目标完成程度不低于[ ]%;因未能及时采取有效诉讼措施而造成的损失不超过[ ]元或[否决性指标] 非诉讼业务办理的及时性 及时提供法律服务 公证、签证等非诉讼业务办理延误次数不超过[ ]次 知识产权法律事务的解决率 维护公司知识产权 公司知识产权案件按时结案率不低于[ ]% 客户投诉处理的及时性和合理性 提高客户服务意识,增加客户的满意度 客户投诉未及时处理的次数不超过[ ]次,处理不当的情况不超过[ ]次 品牌建设的计划性和有效性 使公司品牌资产的价值不断提升 公司品牌建设是否有持续的计划,品牌评估后品牌的价值增长幅度不低于[ ]% 企业文化建设的计划性和完整性 创建A“以人为本,创新诚信”的企业文化 是否有完整的企业文化建设方案,计划没有执行的次数不超过[ ]次 对部门内其他成员的指导力度 提高经理的管理水平,保证部门工作的有效性 部门内成员工作目标的完成率不低于[ ]%,出错率不高于[ ]% 战略管理关键绩效考核指标 考核目的 绩效标准 公司战略规划起草的及时性和规范性 确保公司制定战略规划的及时与可操作 战略规划在执行的过程中修改次数不超过[ ]次,战略规划草稿的明显错误不超过[ ]处 收集各种宏观信息的时效性 及时完善调整公司战略规划 收集有用信息不少于[ ]条,撰写分析报告不少于[ ]份 收集市场信息和投资信息的准确性和时效性 保证公司重大投资决策的科学性 收集有用信息不少于[ ]条,撰写分析报告不少于[ ]份 对公司投资项目建议的合理性 充分发挥专业特长,保证公司投资决策的正确性 对公司的投资项目的洽谈、评审与决策过程中,所提合理化建议不少于[ ]条 公司年度、月度计划制定所提建议的合理性和准确性 使公司年度计划充分与公司目标相吻合 在年度计划的制定过程中所提合理化建议不少于[ ]条 公司规章制度的准确性和合理性 严密科学的规章制度可以保证组织的高效率 规章制度在执行的过程中修改次数不超过[ ]次,规章制度草稿的明显错误不超过[ ]处 制作公司简报的及时性准确性 及时发布公司信息,保证内外部交流的畅通 没有按时制作简报的次数不超过[ ]次,错误不超过[ ]处 公司业务报告分析的时效性 通过对业务报告的深入分析,来指导公司战略、重大投资 对公司业务报告进行分析所提交的报告不少于[ ]份 公共关系关键绩效考核指标 考核目的 绩效标准 对外宣传的计划性 保证宣传工作的有序性 计划是否按时完成,计划完成率不低于[ ]% 对外宣传的及时性、有效性 通过宣传传达公司信息,提升公司的公众形象 各种媒体宣传不少于[ ]次,对公司重大事件没有宣传的次数不超过[ ]次 与政府部门关系的稳定性和实用性 通过和政府部门的良好关系,合理避免公司运行中的政策性障碍 因关系处理不当而使公司受到政府限制的次数不超过[ ]次 项目合作公司设立手续办理的及时性 及时快速地办理设立手续,降低有关费用支出 手续的办理比预期时间不超过[ ]天,费用支出比预期不超出[ ]% 协助进行公司品牌建设的力度 使公司品牌资产的价值不断提升 在公司品牌建设中所提合理化建议不少于[ ]条,品牌评估后品牌的价值增长幅度不低于[ ]% 会议、活动组织安排的完美性 合理安排公司各种会议、活动,提高组织效率 会议、活动组织安排不当的不超过[ ]次,别人提出的不满意见不超过[ ]条 客户投诉处理的及时性和合理性 增强客户服务意识,提高客户的满意度 客户投诉未及时处理的次数不超过[ ]次,处理不当的情况不超过[ ]次 秘书关键绩效考核指标 考核目的 绩效标准 公文起草的及时性和准确性 提高公文质量 没有按时起草好公文的次数不超过[ ]次,出错不超过[ ]处 会议记录的准确性 建立完整的会议过程档案 对重要问题的漏记不超过[ ]处,漏记会议次数不超过[ ]次 会议纪要制作的及时性和准确性 通过完整的会议纪要,及时向外传达会议内容 没有按时制作会议纪要的次数不超过[ ]次,纪要出现错误的次数不超过[ ]次 日常文书工作的准确性、及时性 提高文书管理的水平 信函的处理不当次数不超过[ ]次,文件的传递催办失误次数不超过[ ]次 印章、介绍信使用的准确性、合理性 严把印章、介绍信使用关,避免重大失误的发生 印章误用次数不超过[ ]次,或为[否决性指标],介绍信使用不合理的次数不超过[ ]次 打字复印工作的准确性、及时性 提高工作效率 打字出错率不超过[ ]处,打字复印未及时完成的次数不超过[ ]次 档案管理关键绩效考核指标 考核目的 绩效标准 档案管理工作的计划性 加强档案管理,提高档案管理的水平 有无档案管理工作计划,上级审核发现所制定计划中缺失的重要内容不超过[ ]处 起草公司档案管理制度的准确性、合理性 使档案管理制度化、经常化 起草的制度在审核时发现的明显问题不超过[ ]处,档案管理制度在实际操作中发现不合理之处不超过[ ]处 档案归档分类的科学化、合理化 提高档案管理的水平,科学进行档案分类,提高查阅速度 上级检查时,发现档案分类存在不合理之处不超过[ ]处 公司文件、资料档案管理的及时性、稳妥性 提高公司的管理水平,做到有章可循、有据可查 未有及时对文件资料进行归档的次数不超过[ ]次,漏归、错归的次数不超过[ ]次,发生文件资料丢失的次数不超过[ ]次,关键需BaoMi档案泄密次数不超过[ ]次,或为[否决性指标] 合同归档的及时性 及时了解公司动态,准确掌握将要或正在签定的合同,做到及时归档 对签定完的合同未能及时归档的次数不超过[ ]次 合同管理的稳妥性 提高合同管理的水平 发生合同丢失的次数不超过[ ]次,或为[否决性指标] 提供档案查阅的及时性、准确性 发挥资料库的作用,为公司的各项活动提供档案支持 对公司其他部门合理的阅档申请未能给予及时配合的次数不超过[ ]次,提供的档案的准确率不低于[ ]% 总工关键绩效考核指标 考核目的 绩效标准 参与审定项目可行性研究的重大技术问题时所提建议的可行性、合理性 通过科学的技术可行性分析,确保项目可行性分析的正确性 在项目可行性分析中,对有关重大技术问题所提合理化建议不少于[ ]条 参与规划设计中的重大技术问题时所提建议的可行性、合理性 发挥总工的专业优势,确保项目规划设计的完美 在项目初步规划、土地详细勘察、设计单位招标、初步设计方案论证、施工图的内部审查、园林施工图的审查、图纸会审等工作中,所提合理化建议不少于[ ]条 提出新技术、新材料运用规划的及时性、科学性 运用前瞻性的专业眼光,保证新材料、新技术的及时正确使用 对新材料、新技术的使用落后于行业一般水平不超过[ ]天,使用不当的不超过[ ]次 负责提出项目施工中采用的主要施工技术和方案 保证主要施工技术使用的正确性和科学性 所提方案要科学,被否决的次数不超过[ ]次,因技术使用不当而造成损失的次数不超过[ ]次 总包/分包中所提建议的合理性 确保总包/分包工作的有效性 在投标单位资格审定、考察、公开开标、评审投标书、对合同单位考核评价等诸项工作中,所提合理化建议不少于[ ]条 项目管理中所提建议的合理性和时效性 及时提出建议和意见,提高项目管理质量水平 在图纸会审和设计交底、施工示范样板的确认、工程的质量检查、质量事故和突发事件的处理上,所提合理化建议不少于[ ]条 对项目管理中现场临建方案审定的准确性 提高项目管理的质量 审定过的方案再次出现的错误不超过[ ]处 项目管理中对施工组织设计和监理大纲审查的准确性 提高项目管理水平 审查后的施工组织设计和监理大纲不合理之处不超过[ ]处 项目管理施工过程中对关键分部、分项工程的施工方案审查的准确性 提高项目管理水平 审查后的方案不合理之处不超过[ ]处 解决项目施工和验收交接过程中的重大技术难题的及时性准确性 保证项目施工和验收过程中遇到的技术难题能够得到顺利解决 在项目施工和验收交接过程中未能及时解决的技术难题不超过[ ]个,因解决不当而使工程受损失的次数不超过[ ]次 二、行政管理部 经理关键绩效考核指标 考核目的 绩效标准 部门工作的计划性 保证部门工作的计划性、有序性 有无年度、季度工作计划,上级审核发现所制定计划中缺失的重要内容不超过[ ]处 部门工作计划完成率 确保部门工作目标的有效实现 逐条核实计划是否按时完成。已完成的工作项数/计划的工作总项数比例不小于[ ]% 办公用品以及非生产用固定资产采购的及时性、合理性 确保公司的正常运转 所需办公用品未能及时供应的次数不超过[ ]次,非生产用固定资产的采购价格不超过合理价格的[ ]% 对非生产用固定资产管理的妥善性 防止非生产性固定资产的流失 非生产性固定资产流失发生次数不超过[ ]次 物业管理的规范性 提供后勤支持 因物业管理不善而被投诉的次数不超过[ ]次 安全保卫工作的有力性 确保公司范围内的人身财产安全 因保卫不力而发生失盗等不良现象次数不超过[ ]次,或为[否决性指标] 消防工作的严密性 严禁火灾的发生 因消防不力而发生火灾的次数不超过[ ]次,或为[否决性指标] 车辆管理的科学性、规范性 保证车辆合理使用,安全行施 因车辆调度不力而耽误用车次数不超过[ ]次,交通事故次数不超过[ ]次 与公安、交通、消防等部门关系的完善性 确保后勤保障工作的高效完成 因关系处理不当而耽误有关工作的次数不超过[ ]次 对部门内其他成员的指导力度 提高经理的管理水平,保证部门工作的有效性 部门内成员工作目标的完成率不低于[ ]%,出错率不高于[ ]% 后勤管理关键绩效考核指标 考核目的 绩效标准 办公用品采购的及时性、合理性 确保公司的正常运转 所需办公用品未能及时供应的次数不超过[ ]次,采购价格高于正常合理价格不超过[ ]% 办公用品发放的准确性和有序性 确保办公用品准确及时地发放 办公用品发放登记漏记次数不超过[ ]次,错误发放次数不超过[ ]次 水、电、气、电话、等日常管理的及时性和准确性 保证公用设施的正常运转 因管理不善而造成使用中断次数不超过[ ]次,使用中断后未能及时修缮的次数不超过[ ]次,迟交各种费用次数不超过[ ]次,误交费用次数不超过[ ]次,台帐登记的准确率不低于[ ]% 日常福利工作的合理性和计划性 提高员工的工作积极性,体现公司对员工的关怀 是否有日常福利发放的计划,应发而未发的次数不超过[ ]次,因福利发放不当而遭员工投诉的次数不超过[ ]次 物业管理关键绩效考核指标 考核目的 绩效标准 设备、设施检修维护的及时性 保证公司设备、设施的正常运转 设备、设施因维修不善而损坏的次数不超过[ ]次,因未能及时维修而影响办公的次数不超过[ ]次 对非生产用固定资产登记、盘点的经常性、准确性 防止非生产性固定资产的流失 非生产性固定资产错登、漏登的次数超过[ ]次 物业管理的规范性 提供后勤支持 因物业管理不善而被投诉的次数不超过[ ]次 对租户服务的及时性、到位性 提高租户的满意度 分户管理记录要全面,因服务不到位而遭到投诉的次数不超过[ ]次,因管理不善而给租户或公司造成损失的次数不超过[ ]次 楼宇卫生清洁工作的经常性和及时性 保持一个清晰、卫生的办公环境 公共场所垃圾、杂物未及时清理的次数不超[ ]次,楼梯厕所未按时得到清扫的次数不超过[ ]次 车辆管理关键绩效考核指标 考核目的 绩效标准 车辆调度的及时合理性 最大限度地满足公司用车的需要 因调度不力而耽误用车的次数不超过[ ]次 车辆维护的及时性、有效性 提高车辆的使用寿命和安全性 车辆定期检修而漏检修的次数不超过[ ]次,因维护不力而发生事故的次数不超过[ ]次,或为[否决性指标] 办理车辆年检等手续的及时性 保证车辆行驶时手续齐全 未能按时办理各种车辆手续的次数不超过[ ]次 车辆维护的计划性和维护费用的节俭性 科学维护,合理控制维护费用 实际维护费用不超过计划费用的[ ]% 车辆行驶的安全性 确保车辆行驶过程中的安全,减少损失 组织司机进行安全行驶培训的次数不少于[ ]次,交通事故发生次数不超过[ ]次 车辆管理的科学性、规范性 保证车辆合理使用,安全行施 因车辆调度不力而耽误用车次数不超过[ ]次,交通事故次数不超过[ ]次 三、信息资源部 考核目的 绩效标准 部门工作的计划性 保证部门工作的计划性、有序性 有无年度、季度工作计划,上级审核发现所制定计划中缺失的重要内容不超过[ ]处 部门工作计划完成率 确保部门工作目标的有效实现 逐条核实计划是否按时完成。已完成的工作项数/计划的工作总项数比例不小于[ ]% 制定公司信息化管理规划的合理性 提高公司信息应用化水平 规划在执行过程中出现的不合理现象不超过[ ]处 国家政策及其他信息收集的及时性、完备性 为公司的经营决策提供政策支持 重大政策收集遗失率不超过[ ]%,政策出台后[ ]天内收集并加入公司资料库 公司应用软件系统开发与应用的及时性、有效性 全面提高公司各部门办公自动化的水平,提高工作效率 提出应用软件系统开发的可行性报告不少于[ ]次,对已开发系统的使用率不低于[ ]% 计算机硬件购置的合理性,维护的经常性、及时性 在充分满足需求的前提下把采购、维护预算控制在最低最合理的范围内 对于购置的计算机硬件未达到使用效果的情况不超过[ ]次,维护的费用不超过预算费用的[ ]% 公司网站建设规划的创新性、完整性 建立信息丰富的公司网站,加大与公众的交流 公司网站规划执行中重大不合理之处不超过[ ]处 市场信息库、承包商数据库、供应商数据库建设的完整性,信息更新的及时性、准确性 提高信息资料库的应用水平 资料库的更新每月不少于[ ]条,资料库录入的信息错误不超过[ ]处 公司网页信息的丰富性、更新的及时性 及时向外发布公司最新动向,提高浏览的新颖度 每天都要更新,未有更新的天数不超过[ ]天,对公司重要信息迟发不超过[ ]天,平均每天的浏览人数不少于[ ]人 公司计算机应用及网络培训的有效性、经常性 全面提高公司员工的计算机应用水平及网络知识水平 组织培训每年不少于[ ]次,受训员工的满意率不低于[ ]% 对部门内其他成员的指导力度 提高经理的管理水平,保证部门工作的有效性 部门内成员工作目标的完成率不低于[ ]%,出错率不高于[ ]% 经理关键绩效考核指标 网络管理关键绩效考核指标 考核目的 绩效标准 制定公司网络管理规划的合理性 提高公司网络化应用水平 规划在执行过程中出现的不合理现象不超过[ ]处 对计算机硬件购置所提建议的合理性 在充分满足需求的前提下把采购、维护预算控制在最低最合理的范围内 对购置的计算机硬件提出合理化建议不少于[ ]条 公司网站建设规划的创新性、完整性 建立信息丰富的公司网站,加大与公众的交流 公司网站规划执行中重大不合理之处不超过[ ]处 市场信息库、承包商、供应商数据库建设的完整性,信息更新的及时性、准确性 提高信息资料库的应用水平 资料库的更新每月不少于[ ]条,资料库录入的信息错误不超过[ ]处 公司网络系统、服务器、工作站的安全运行合格率 监控、维护公司信息系统工作畅通 公司信息系统无故障运行率不低于[ ]% 公司网络系统、服务器、工作站的病毒防护安全性 杜绝病毒对公司信息系统造成损失 防病毒软件的安装率不低于[ ]%,防病毒软件的及时率更新不低于[ ]%,遭病毒侵害的设备恢复率不低于[ ]% (三者权重各占三分之一) 公司网页信息的丰富性、更新的及时性 及时向外发布公司最新动向,提高浏览的新颖度 每天都要更新,未有更新的天数不超过[ ]天,对公司重要信息迟发不超过[ ]天,平均每天的浏览人数不少于[ ]人 公司计算机应用及网络培训的有效性、经常性 全面提高公司员工的计算机应用水平及网络知识水平 组织培训不少于 [ ]次,计算机培训的人员覆盖面不低于[ ]%,公司员工对计算机培训的不及时与不到位的投诉不超过[ ]次 编程维护关键绩效考核指标 考核目的 绩效标准 制定公司计算机应用软件规划的合理性 提高公司计算机应用软件的普及程度 规划在执行过程中出现的不合理现象不超过[ ]处 公司应用软件系统开发与应用的及时性、有效性 全面提高公司各部门办公自动化的水平,提高工作效率 提出应用软件系统开发的可行性报告不少于[ ]次,对已开发系统的使用率不低于[ ]% 对计算机硬件购置所提建议的合理性 在充分满足需求的前提下把采购预算控制在最低最合理的范围内 对于购置的计算机硬件未达到使用效果的情况不超过[ ]次,采购的费用不超过预算费用的[ ]% 软件运行故障排除率 及时解决问题,保证工作 平均排除故障时间不超过[ ]天,无法及时排除的故障数不超过[ ]起(两者权重各占50%) 计算机硬件系统维护的经常性、及时性 保障公司员工运用计算机的工作效率和效果 维护的费用不超过预算费用的[ ]%,问题出现时,技术人员到位时间不超过[ ](视公司具体情况确定时间),平均排除故障时间不超过[ ]天,无法及时排除的故障数不超过[ ]起,公司员工对计算机应用技术的支持的投诉不超过[ ]次 信息管理关键绩效考核指标 考核目的 绩效标准 信息管理工作的计划性 加强信息管理,提高信息管理的水平 有无信息管理工作计划,上级审核发现所制定计划中缺失的重要内容不超过[ ]处 起草公司信息管理制度的准确性、合理性 使信息管理制度化、经常化 起草的制度在审核时发现的明显问题不超过[ ]处,信息管理制度在实际操作中发现不合理之处不超过[ ]处 市场信息、承包商信息、供应商信息收集的及时性、准确性 为建立资料库提供直接的信息资料支持 各种信息的收集每月不少于[ ]条,收集的信息准确率不低于[ ]% 对政府政策文件收集的及时性、完备性 及时把握国家的政策动向,为公司决策提供政策依据 对政府新发布的政策信息的收集不迟于发布日[ ]天,因未有收集而对公司决策造成影响的次数不超过[ ]次 图书资料管理的科学化、合理化 严格把握图书的质量,为公司各部门的工作提供图书资料支持 购置的图书资料,不符合公司实际需求的不超过[ ]本,图书资料的丢失不超过[ ]本 四、人力资源部 经理关键绩效考核指标 考核目的 绩效标准 人力资源部工作的计划性 提高人力资源部工作开展的有序性 有无年度、季度工作计划,上级审核发现所制定计划中缺失的重要内容不超过[ ]处 人力资源部工作计划的完成率 确保人力资源部各项工作计划制定的成效 逐条核实计划是否按时完成。已完成的工作项数/计划的工作总项数比例不小于[ ]% 制定的人力资源发展战略规划的质量 保证人才发展战略和总体战略的匹配 提交的人才发展战略规划不符合公司总体战略的条数不超过[ ]条 提出组织结构改进方案和岗位职责设计方案的有效性 确保提出组织结构改进方案和岗位职责设计方案符合公司发展规划 提出的组织结构改进方案和岗位职责设计方案不符合公司发展规划的条数不超过[ ]条 各项人力资源管理制度的全面性与可行性 保证人力资源部各项管理制度的顺利实施 各项管理制度条款出现遗漏或失误的条数不超过[ ]条 工作分析、职位评估与定岗定编工作的科学性、合理性 用科学的方法,结合公司的实际情况,调动员工的工作积极性 员工对工作分析、职位评估与定岗定编工作满意度不低于[ ]%,出现不合理之处不超过[ ]处 员工招聘、选拔与录用工作的客观公正性 保证科学选人,正确用人 在招聘、选拔与录用中受到合理投诉次数不超过[ ]次 员工奖惩方案的可操作性 确保员工行政奖惩方案得到顺利实施 因方案拟订的不合理而未能有效执行的次数不超过[ ]次,或为[否决性指标] 工资、福利计划及员工薪资调整方案的合理性 保证员工所得报酬基本反映员工业绩 员工对工资、福利计划及薪资调整方案的不满意率不超过[ ]% 《员工手册》制定的完整性 避免《员工手册》内容出现遗漏 《员工手册》内容出现遗漏的条数不超过[ ]条 人力资源有关报告、信息的质量 为公司重大人事决策提供信息支持 公司领导对所提交的报告提出意见的条数不超过[ ]条,被公司采纳的信息条数不少于[ ]条(两者权重各占50%) 绩效考核的有效性 保证绩效考核能充分反映员工业绩 员工对绩效考核不满意率不超过[ ]% 对公司重大人事问题决策的参与程度 促进公司重大人事问题的科学决策 对公司重大人事问题决策提出的建议被采纳的条数不低于[ ]条 处理员工投诉、争议的及时性 保证员工的投诉、争议得到及时处理 未及时对员工投诉及有关人事争议作出答复的次数不超过[ ]次/季 薪酬管理关键绩效考核指标 考核目的 绩效标准 了解员工对公司考核体系运行的意见和建议的程度 为进一步改进考核体系提供支持 收集员工对公司考核体系运行的意见和建议的条数不少于[ ]条 提出的公司考核体系改进方案的质量 保证考核体系改进方案合理有效 改进方案中重要条款被采纳率不低于[ ]% 年度考核指标建议报告的质量 提高建议报告中考核指标设计的合理程度 被采纳的考核指标数占提出的指标总数的比例不低于[ ]% 指导部门指标分解的及时性 保证部门指标公正、合理地分配到各个岗位 未能及时指导部门进行指标分解的次数不超过[ ]次 岗位绩效综合考核表设计的完善性 提高岗位绩效综合考核表的完善程度 主要考核项在岗位绩效综合考核表中的缺失率不超过[ ]% 岗位综合考核表填写的有效性 确保各部门完整、公正地填写岗位综合考核表 各部门填写的岗位综合考核表的差错率不超过[ ]% 员工绩效考核工作的及时性 保证员工的绩效考核工作如期完成 员工定期绩效考核工作未能按时完成的次数不超过[ ]次 考核兑现结果计算的准确性 准确计算各部门及每个员工的考核兑现结果 各部门及每个员工的考核兑现结果计算差错率不超过[ ]% 考核分析报告的全面性 提高考核分析报告的完善程度 考核分析报告中出现遗漏的条数不超过[ ]条 奖金、福利发放办法与公司激励目标的一致性 实现公司对拟激励重点进行有效激励 部门副经理对奖金发放办法及福利发放办法提出意见的条数不超过[ ]条 员工工资表编制的准确度 保证准确地发放员工薪酬 所编制的工资表出现错误的次数不超过[ ]次,或为[否决性指标] 核定各项保险基数的准确性 避免各项保险基数出现错误 核定各项保险基数后又被社保中心发现错误的次数不超过[ ]次 办理各项保险手续的及时性 保证及时为员工提供社会保障 拖延上交各项保险费用及办理相关手续的次数不超过[ ]次,或为[否决性指标] 审核员工出勤及各种休假情况的有效性 准确记录员工的出勤及各种休假情况 审核员工出勤及各种休假记录出现差错的次数不超过[ ]次 培训管理关键绩效考核指标 考核目的 绩效标准 培训需求预测的准确性 确保对最大限度地满足培训需求 培训需求预测与实际培训差别不高于[ ]% 培训工作计划的完成率 确保公司年度或短期培训工作计划制定的成效 逐条核实计划是否按时完成。已完成的工作项数/计划的工作总项数比例不小于[ ]% 岗位培训标准的合理性 提升岗位培训的质量 岗位培训标准与岗位对员工实际要求差距过大的条款数不超过[ ]条 岗前、岗位、应知应会培训的有效性 确保各项培训工作达到预期效果 培训结果不合格的员工数量不超过[ ]位 培训评估工作的及时性 提高培训管理水平 培训结束后未及时组织培训评估调查并提交培训总结的次数不超过[ ]次 配合培训工作的力度 保证培训工作按计划完成 因配合不力而遭到培训老师投诉的次数不超过[ ]次,或为[否决性指标] 计划、总结等材料起草的及时性 保证计划、总结、交流材料等重要文字材料及时报送 计划、总结、交流材料等重要文字材料未及时起草、报送的次数不超过[ ]次 职业生涯方案设计的实用性 保证人才梯队的建立,促进员工个人的发展 员工职业生涯计划未付诸实施的次数不超过[ ]次 人事管理关键绩效考核指标 考核目的 绩效标准 各种人事管理制度的完善程度 确保有关人力资源各个环节工作的顺利开展 人事管理制度出现遗漏或失误的次数不超过[ ]次 年度用人计划的合理性 保证公司的用人需求 部门经理对年度用人计划提出意见的条数不超过[ ]条 人事手续办理的准确性 确保准确无误地办理有关人事手续 办理有关人事手续的差错率不超过[ ]% 内部竞聘工作开展的规范性 确保内部竞聘工作按公司有关规定及程序顺利完成 未能按照有关规定和程序完成内部竞聘工作的次数不超过[ ]次 外部招聘前期准备工作的有效性 保证外部招聘工作顺利进行 因准备不充分而影响外部招聘工作正常进行的次数不超过[ ]次 参加各类招聘会的力度 提升公司外部招聘人才的质量 参加年度高校招聘会等招聘会的次数不少于[ ]次 职称管理工作的准确性 充分保证职称评定的客观公正性 因职称评定而出现的员工投诉次数不超过[ ]次 员工对劳资合同管理工作的满意度 避免出现不必要的劳资合同纠纷 出现不必要劳资合同纠纷的次数不超过[ ]次,或为[否决性指标] 管理人事档案规范性 避免人事档案出现遗漏、丢失等现象 人事档案工作出现遗漏、丢失等现象的次数不超过[ ]次,或为[否决性指标] 管理部门印章的力度 保证部门印章的合规使用 出现部门印章滥用的次数不超过[ ]次,或为[否决性指标] 处理员工投诉、争议的及时性 保证员工的投诉、争议得到及时处理 未及时对员工投诉及有关人事争议作出答复的次数不超过[ ]次 五、开发部 经理关键绩效考核指标 考核目的 绩效标准 部门工作的计划性 保证部门工作的计划性、有序性 上级审核发现所制定计划中缺失的重要内容不超过[ ]处 部门工作计划完成率 确保部门工作目标的有效实现 已完成的工作项数/计划的工作总项数比例不小于[ ]% 政策、土地等信息收集的全面性、时效性 准确了解市场行业动向,为项目科学决策奠定基础 每月相关信息收集不少于[ ]条,信息收集的准确率不低于[ ]% 项目初步甄选时所提建议的合理性 为公司选择好的项目打下好的基础 所提合理化建议不少于[ ]条 项目机会研究的全面性、准确性 确保机会研究的正确性 通过公司各方参加的机会研究论证的比例不低于[ ]% 项目初步可行性分析的全面性、准确性 为进一步的立项奠定基础 可行性分析能通过专家论证的几率不低于[ ]% 对项目详细可行性分析所提建议的可行性、合理性 详细可行性分析是项目立项的重要前提 所提合理化建议不少于[ ]条 对土地招投标( 或协议合作谈判)所提建议的合理性 确保获取土地的客观稳妥性 对土地招投标所提合理化建议不得少于[ ]条 办理土地报批手续的及时性、稳妥性 建立与政府有关部门的良好关系,提高报批效率 土地报批所用时间不超过[ ]天,需作重大修改不超过[ ]处 对勘察、规划设计单位考察的力度 加强对规划设计单位的考核,提高规划设计的水平和质量 对规划设计投诉不超过[ ]次,对单位选择中出现违规现象不超过[ ]次,或为[否决性指标] 进行勘察、设计合同谈判的科学性 保证勘察、设计合同的科学、合理 勘察、设计合同在执行过程中所发现的不合理之处不超过[ ]处 项目初步规划建议书的全面性、合理性 提高初步规划建议书的质量水平 项目初步规划建议书在论证时发现的错误不超过[ ]处,未通过的次数不超过[ ]次 组织进行拆迁工作的力度 为工程的顺利施工作好前期准备工作 拆迁的时间比预定时间不超过[ ]天,拆迁费用比预计不超过[ ]% 对营销规划建议的合理性 对营销规划提出专业化的建议 对营销规划的合理化建议不少于[ ]条 组织审核规划设计方案的力度 提高规划设计方案的设计水平 规设计方案执行中发现疏漏不超过[ ]处 对施工图所提建议的合理性 提高施工图的质量 对施工图所提合理化建议不少于[ ]条 四方验收所提建议的合理性 保证按照标准完成工程质量验收 所提合理化建议不少于[ ]条 对部门内其他成员的指导力度 提高经理的管理水平,保证部门工作的有效性 部门内成员工作目标的完成率不低于[ ]%,出错率不高于[ ]% 市场研究关键绩效考核指标 考核目的 绩效标准 对房地产市场需求分析及预测的科学性、准确性 充分把握房地产市场的基本趋势,提高项目开发水平 对房地产市场需求分析和预测准确度不低于[ ]% 政策、市场等信息收集的全面性、时效性 准确了解各种信息,为项目科学决策奠定基础 每月相关信息收集不少于[ ]条,信息收集的准确率不低于[ ]% 项目初步甄选时所提建议的合理性 为公司选择好的项目打下好的基础 所提合理化建议不少于[ ]条 项目的机会研究的全面性、准确性 确保机会研究的正确性 通过公司各方参加的机会研究论证的比例不低于[ ]% 初步可行性分析的全面性、准确性 为进一步的立项奠定基础 可行性分析能通过专家论证的几率不低于[ ]% 对项目详细可行性分析所提建议的可行性、合理性 详细可行性分析是项目立项的重要前提 详细可行性分析经专家论证时发现重大疏漏不超过[ ]处 项目规划建议书制定所提建议的科学性、准确性 保证项目整体规划方案的制定有一个好的指导依据 项目规划建议书制定时,所提合理化建议不少于[ ]条 对项目总体策划书所提建议的可行性、合理性 项目总体策划书是详细指导规划设计的文件 经专家论证时发现重大疏漏不超过[ ]处 对规划设计方案制定所提建议的科学性与实用性 保证规划设计方案的高水平高质量 对规划方案建议书所提合理化建议不少于[ ]条 配合销售部门进行销售工作的力度 保证销售工作的顺利开展 销售部门对配合工作的满意度不低于[ ]% 办理项目销售许可证和项目产权的及时性 保证销售工作的顺利开展 手续办理的一次通过率不低于[ ]%,手续办理不超过[ ]天 编写项目决策总结的科学性、前瞻性 保证能不断总结提高项目决策水平 项目决策总结报告的一次通过率达到[ ]%,报告的评分不低于[ ]分 规划管理关键绩效考核指标 考核目的 绩效标准 规划、设计信息收集的全面性、时效性 准确了解各种信息,为项目科学决策奠定基础 每月相关信息收集不少于[ ]条,信息收集的准确率不低于[ ]% 对项目详细可行性分析所提建议的可行性、合理性 详细可行性分析是项目立项的重要前提 详细可行性分析经专家论证时发现重大疏漏不超过[ ]处 项目规划建议书制定的科学性、准确性 保证项目整体规划方案的制定有一个好的指导依据 保证项目规划建议书制作质量,作出重大修改不超过[ ]处 对项目策划书所提建议的可行性、合理性 项目总体策划书是详细指导规划设计的文件 项目规划建议书制定时,所提合理化建议不少于[ ]条 对规划设计方案制作的沟通和控制 保证规划设计方案制作的顺利完成,保证设计质量 能准确反映规划设计思路,出现重大差错不超过[ ]处 审核规划指标的落实 保证规划方案满足政府规定 规划方案不满足规划控制指标的遗漏处不超过[ ]处 代表公司与设计单位沟通交底的准确性、合理性 准确传达公司的设计意图,确保施工图的完美性 错误传达公司设计意图的次数不超过[ ]次,因沟通不当而延迟时间的次数不超过[ ]次 规划设计单位招标选择时所提建议的合理性、及时性 保证设计单位确定的科学性、稳妥性 在招标选择时所提合理化建议不少于[ ]条 对规划方案制定所提建议的科学性与实用性 保证规划设计方案的高水平高质量 对规划方案建议书所提合理化建议不少于[ ]条 对制作初步设计方案所提建议的合理性 提高初步设计方案的制作水平 对制作初步设计方案所提合理化建议不少于[ ]条 对施工图所提建议的合理性 提高施工图的质量 对施工图所提合理化建议不少于[ ]条 园林设计方案所提建议的科学合理性 保证园林设计方案的设计水平 园林设计方案所提合理化建议不少于[ ]条 参与图纸会审和设计变更工作的力度 保证设计合理性 参与图纸会审和设计变更所提合理化建议不少于[ ]条 对市政设计所提建议的合理性 保证市政设计合理、可行 对市政设计所提合理化建议不少于[ ]条 项目验收所提建议的合理性和配合的及时性 保证按照标准完成工程质量验收 所提合理化建议不少于[ ]条,配合联络外部单位部门的及时性,时间不超过[ ]天
展开阅读全文

开通  VIP会员、SVIP会员  优惠大
下载10份以上建议开通VIP会员
下载20份以上建议开通SVIP会员


开通VIP      成为共赢上传

当前位置:首页 > 管理财经 > 绩效管理

移动网页_全站_页脚广告1

关于我们      便捷服务       自信AI       AI导航        抽奖活动

©2010-2025 宁波自信网络信息技术有限公司  版权所有

客服电话:0574-28810668  投诉电话:18658249818

gongan.png浙公网安备33021202000488号   

icp.png浙ICP备2021020529号-1  |  浙B2-20240490  

关注我们 :微信公众号    抖音    微博    LOFTER 

客服