收藏 分销(赏)

喷粉锁气给料机及喷粉加速室技术参数要求.doc

上传人:s4****5z 文档编号:8800866 上传时间:2025-03-02 格式:DOC 页数:5 大小:35.50KB 下载积分:10 金币
下载 相关 举报
喷粉锁气给料机及喷粉加速室技术参数要求.doc_第1页
第1页 / 共5页
喷粉锁气给料机及喷粉加速室技术参数要求.doc_第2页
第2页 / 共5页


点击查看更多>>
资源描述
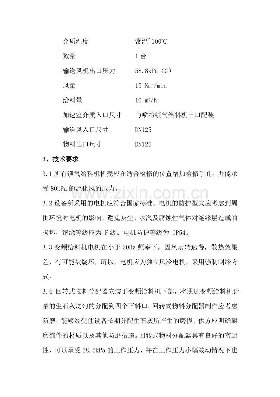
喷粉锁气给料机及喷粉加速室 1、 喷粉锁气给料机 设备型号 输送介质 消石灰 介质状态 粉状 介质堆积密度 0.5~0.6 t/m3 介质粒径 ≤1mm 介质温度 常温~100℃ 出力 10 m3/h 电机功率 kW 冷却方式 强制风冷 入口尺寸 400x400 出口尺寸 与喷粉加速室进口配装 叶轮与壳体内径间隙 10±5丝(100℃工况下) 数量 1台 2、 喷粉加速室 设备型号 输送介质 消石灰 介质状态 粉状 介质堆积密度 0.5~0.6 t / m3 介质粒径 ≤1mm 介质温度 常温~100℃ 数量 1台 输送风机出口压力 58.8kPa(G) 风量 15 Nm3/min 给料量 10 m3/h 加速室介质入口尺寸 与喷粉锁气给料机出口配装 输送风入口尺寸 DN125 物料出口尺寸 DN125 3、技术要求 3.1所有锁气给料机机壳应在适合检修的位置增加检修手孔。并能承受80kPa的流化风的压力。 3.2设备所采用的电机应符合国家标准。电机的防护型式应考虑到周围环境对电机的影响,避兔灰尘、水汽及腐蚀性气体对绝缘层造成的损坏,绝缘等级应为 F级。电机防护等级为 IP54。 3.3变频给料机电机在小于20Hz频率下,因风扇转速慢,散热效果差,有可能被烧坏,所以,电机应为独立风冷电机,采用强制制冷方式。 3.4 回转式物料分配器安装于变频给料机下部,将通过变频给料机计量的生石灰均匀的分配到四个下料口。回转式物料分配器制作应考虑防磨,能够经受住设备长期分配生石灰所产生的磨损,供方应明确耐磨部件的材质以及其他防磨措施。回转式物料分配器具有良好的密封性,可以承受58.5kPa的工作压力,并在工作压力小幅波动情况下也能保证不跑冒灰。在关闭其中一个或多个出口时,生石灰能够通过剩余的出口继续均匀分配物料,不出现卡料,堵料现象。 3.5 加速室做为物料输送设备,起到对物料加速然后输送的作用,物料和输送空气在此处汇合,不设备用,该设备应设计防磨,和一定的输送裕量。 3.6设备可用率满足机组年运行小时不少于100%负荷运行7000小时的要求。 3.7所有设备能安全地持续运行。易于磨损、腐蚀或老化、或需要调整、检查、或更换的部件应易于得到,并能比较方便地拆卸、更换和修理。安装或维修时便于起吊或搬运的措施如吊耳、环形螺栓等应装在所有的重型部件上。 3.8所用的材料应符合有关规范的要求,并应是新的和优质的,使维修工作量最少。铸件和锻件应符合各自的材料规范,无裂纹和有害的缺陷。 3.9在设备制造过程中必须实施严格的质量管理,包括必要的处理、检验和试验。 3.10系统中应有噪音控制措施。在自由空间离设备外壳1.5米和离地面1.5米处的噪音,在85dB(A)级以下。 3.11每个零件内部应消除全部加工垃圾,如金属切屑、填充物等。应从内外表面消除所有疏松的轧屑、锈皮、油脂等。 3.12本工程使用国际计量单位( SI),供需双方的技术文件和图纸均需遵循。 3.13清洗和油漆 所有加工件(除不锈钢外)都应对其表面进行除锈处理。 表面除锈处理可以采用溶液清洗或喷漆处理。 所有加工件如果不用油漆处理,则表面部应涂上防腐物,供货商应在报价书中提供完整的说明和清洗手段。 设备装运以前,其所有部件应进行全面清洗,清除所有污垢、锈物、油脂及其它杂物,保证产品内外清洁,并在工厂内按制造厂标准进行涂漆。 钢结构喷涂头道漆之前应经喷沙或酸洗处理,发运前应上底锈和防锈漆。 所有设备油漆颜色为Y01 4.电气控制要求 4.1变频控制柜的控制方式为本地/远程。柜体防护等级不低于IP55。 4.2变频控制柜的转速控制信号及转速反馈信号量程:4~20mA。 4.3变频控制柜至少提供给DCS的状态信号(不限于此):本地/远程信号、运行/停止信号、变频器故障信号、转速反馈信号、热继电器报警信号。起停信号为短信号。 4.4变频控制柜可以接受DCS的控制信号:转速控制信号、起/停控制信号。 4.5为保护变频系统免遭意外破坏及降低对其他仪表控制系统的干扰,变频控制柜应具有防雷、防浪涌、防电磁辐射功能。 4.6变频控制柜提供、接受的开关信号量均为干接点信号。 4.7变频控制柜应根据电机机械负载特性,容量,选用变频器的类型,容量。电气柜内的发热不应影响设备的正常使用。变频器操作面板应配套供货。变频器采用进口产品。请厂家提供选型资料。 4.8控制柜与变频给料机一并供货,控制柜供货清单如下: 名称 数量 生产厂家 变频控制柜 1台 柜体尺寸:待定 4.9回转式物料分配器设置堵料、断料及故障报警,接点信号为干节点提醒操作人员及时处理。 5.技术文件、交付进度 5.1在签订技术规范5日内,供方提供下列资料二套,同时提交电子版文件一套: 设备外形尺寸图 系统设备安装、调试、检修说明书 系统运行方式说明书及运行规程 控制柜原理图 5.2供货时随机提供相应资料4套。 5.3产品合格证。 5.4图纸及说明书。 5.5设备部件检验报告。
展开阅读全文

开通  VIP会员、SVIP会员  优惠大
下载10份以上建议开通VIP会员
下载20份以上建议开通SVIP会员


开通VIP      成为共赢上传

当前位置:首页 > 包罗万象 > 大杂烩

移动网页_全站_页脚广告1

关于我们      便捷服务       自信AI       AI导航        抽奖活动

©2010-2026 宁波自信网络信息技术有限公司  版权所有

客服电话:0574-28810668  投诉电话:18658249818

gongan.png浙公网安备33021202000488号   

icp.png浙ICP备2021020529号-1  |  浙B2-20240490  

关注我们 :微信公众号    抖音    微博    LOFTER 

客服