收藏 分销(赏)

消防安全协议书.docx

上传人:xrp****65 文档编号:8696435 上传时间:2025-02-26 格式:DOCX 页数:8 大小:22.24KB 下载积分:10 金币
下载 相关 举报
消防安全协议书.docx_第1页
第1页 / 共8页
消防安全协议书.docx_第2页
第2页 / 共8页


点击查看更多>>
资源描述
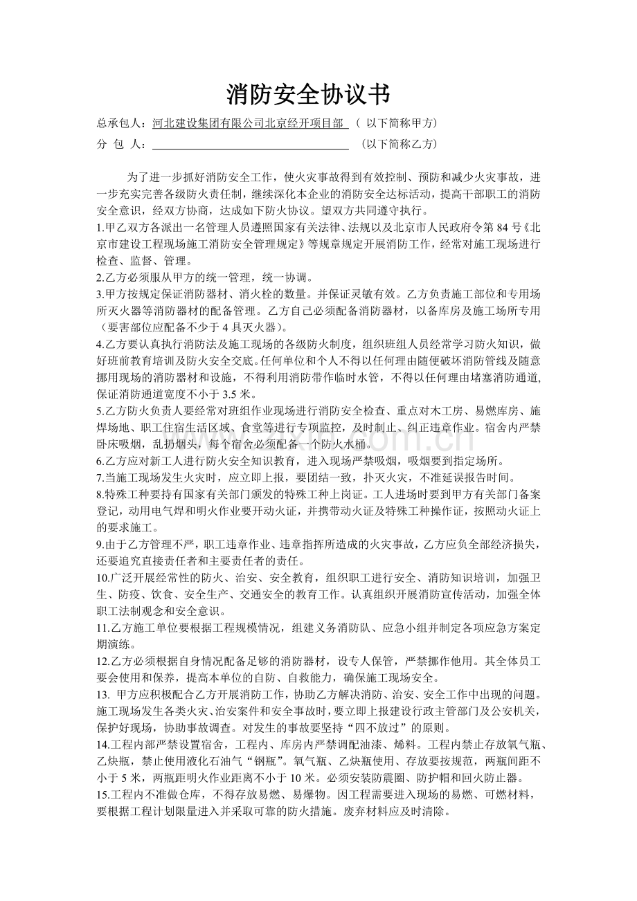
消防安全协议书 总承包人:河北建设集团有限公司北京经开项目部 ( 以下简称甲方) 分 包 人: (以下简称乙方) 为了进一步抓好消防安全工作,使火灾事故得到有效控制、预防和减少火灾事故,进一步充实完善各级防火责任制,继续深化本企业的消防安全达标活动,提高干部职工的消防安全意识,经双方协商,达成如下防火协议。望双方共同遵守执行。 1.甲乙双方各派出一名管理人员遵照国家有关法律、法规以及北京市人民政府令第84号《北京市建设工程现场施工消防安全管理规定》等规章规定开展消防工作,经常对施工现场进行检查、监督、管理。 2.乙方必须服从甲方的统一管理,统一协调。 3.甲方按规定保证消防器材、消火栓的数量。并保证灵敏有效。乙方负责施工部位和专用场所灭火器等消防器材的配备管理。乙方自己必须配备消防器材,以备库房及施工场所专用(要害部位应配备不少于4具灭火器)。 4.乙方要认真执行消防法及施工现场的各级防火制度,组织班组人员经常学习防火知识,做好班前教育培训及防火安全交底。任何单位和个人不得以任何理由随便破坏消防管线及随意挪用现场的消防器材和设施,不得利用消防带作临时水管,不得以任何理由堵塞消防通道,保证消防通道宽度不小于3.5米。 5.乙方防火负责人要经常对班组作业现场进行消防安全检查、重点对木工房、易燃库房、施焊场地、职工住宿生活区域、食堂等进行专项监控,及时制止、纠正违章作业。宿舍内严禁卧床吸烟,乱扔烟头,每个宿舍必须配备一个防火水桶。 6.乙方应对新工人进行防火安全知识教育,进入现场严禁吸烟,吸烟要到指定场所。 7.当施工现场发生火灾时,应立即上报,要团结一致,扑灭火灾,不准延误报告时间。 8.特殊工种要持有国家有关部门颁发的特殊工种上岗证。工人进场时要到甲方有关部门备案登记,动用电气焊和明火作业要开动火证,并携带动火证及特殊工种操作证,按照动火证上的要求施工。 9.由于乙方管理不严,职工违章作业、违章指挥所造成的火灾事故,乙方应负全部经济损失,还要追究直接责任者和主要责任者的责任。 10.广泛开展经常性的防火、治安、安全教育,组织职工进行安全、消防知识培训,加强卫生、防疫、饮食、安全生产、交通安全的教育工作。认真组织开展消防宣传活动,加强全体职工法制观念和安全意识。 11.乙方施工单位要根据工程规模情况,组建义务消防队、应急小组并制定各项应急方案定期演练。 12.乙方必须根据自身情况配备足够的消防器材,设专人保管,严禁挪作他用。其全体员工要会使用和保养,提高本单位的自防、自救能力,确保施工现场安全。 13. 甲方应积极配合乙方开展消防工作,协助乙方解决消防、治安、安全工作中出现的问题。施工现场发生各类火灾、治安案件和安全事故时,要立即上报建设行政主管部门及公安机关,保护好现场,协助事故调查。对发生的事故要坚持“四不放过”的原则。 14.工程内部严禁设置宿舍,工程内、库房内严禁调配油漆、烯料。工程内禁止存放氧气瓶、乙炔瓶,禁止使用液化石油气“钢瓶”。氧气瓶、乙炔瓶使用、存放要按规范,两瓶间距不小于5米,两瓶距明火作业距离不小于10米。必须安装防震圈、防护帽和回火防止器。 15.工程内不准做仓库,不得存放易燃、易爆物。因工程需要进入现场的易燃、可燃材料,要根据工程计划限量进入并采取可靠的防火措施。废弃材料应及时清除。 16、分包管理实施细则 1、安全、文明施工管理细则 1.1、发生安全事故处罚细则 1)施工过程中发生由分包单位(含分包单位下属的劳务分包、专业分包、供应商等)责任造成的重大未遂事故(有重大险情,但未造成人员伤害、设备损害),每发生一人次总包将对分包单位罚款5000元。 2)施工过程中发生由分包单位(含分包单位下属的劳务分包、专业分包、供应商等)责任造成的记录事故(人员轻微伤害不构成轻伤,设备未造成永久性损坏,可以修复),每发生一人次总包对分包单位罚款5000元。 3)施工过程中发生由分包单位(含分包下属的劳务分包、专业分包、供应商等)责任造成的轻伤事故,每发生一人次总包对分包单位罚款5000元。 4)施工过程中发生由分包单位(含分包单位下属的劳务分包、专业分包、供应商等)责任造成的重伤事故,每发生一人次总包对分包单位罚款20000元。 5)施工过程中发生由分包单位(含分包单位下属的劳务分包、专业分包、供应商等)责任造成的死亡事故,每发生一人次总包对分包单位罚款50000元,并赔偿由于事故而导致总包单位遭受的其它损失(包括经济损失、名义损失)。 6)施工过程中发生由分包单位(含分包单位下属的劳务分包、专业分包、供应商等)责任造成的重大机械设备事故(按机械设备事故损失金额标准确认),每发生一次总包对分包单位罚款20000元,并赔偿由于事故而导致总包单位遭受的其它损失(包括经济损失、名义损失)。 7)施工过程中发生由分包单位(含分包下属的劳务分包、专业分包、供应商等)责任造成的重大火灾事故(按有关火灾损失金额标准确定,执行公安部门规定),每发生一次总包单位对分包单位罚款20000元,并赔偿由于事故而导致总包单位遭受的其它损失(包括经济损失、名义损失)。 8)施工过程中发生由分包单位(含分包单位下属的劳务分包、专业分包、供应商等)责任造成的同等责任重大交通事故(以交通管理部门责任认定书为据),每发生一次总包对分包单位罚款20000元, 并赔偿由于事故而导致总包单位遭受的其它损失(包括经济损失、名义损失)。 9)施工过程中由分包 单位(含分包单位下属的劳务分包、专业分包、供应商等)责任造成的职业卫生伤害事故,大范围中暑、食物中毒等,每发生一次总包对分包单位罚款30000元,并停工整顿,触犯刑律的由公安机关处置,并赔偿由于事故而导致总包单位遭受的其它损失(包括经济损失、名义损失)。 10)分包单位施工中轻伤负伤率超过4‰,总包对分包单位罚款30000元。 1.2、出现各种安全隐患的处罚细则 施工过程中,分保单位存在下列安全隐患(人的不安全行为、物的不安全状态、管理不到位),总包单位有权对分包单位进行处罚。 安全管理 1)分包与总包应签订安全管理协议书,未签定罚款200元。 2)安全资金应及时按计划投入,否则罚款500元。 3)施工现场安全标志应按要求进行摆放,没有安全标志罚款50元。随意破坏安全标志发现一处罚款100元。 4)现场规章制度、操作规程不健全,明显有缺陷。总包对分包单位罚款5000元。 5)派驻施工现场的工程项目经理、技术负责人、生产负责人、安全管理人员未经北京市建委或安监局安全考核或考核不合格,不具备安全资格证书,总包单位禁止其入场。 6)总包单位对分包单位使用的劳务进行考查,不符合要求的禁止入场。 7)安排未经三级安全教育,或三级安全教育不合格人员(以教育登记卡及考试卷为依据)进入施工现场。 每出现一人罚款100元。 8)进入施工现场的管理人员或操作人员未佩戴胸卡。 每出现一人次罚款100元。 9)未落实农民工实名制工作,未建立工人入场人员登记表或建立的入场人员登记表与现场实际人员不相符的,罚款1000元。 10)特种作业人员无证上岗,每出现一人罚款100元。 11)吊篮施工、脚手架施工的搭拆等危险性大的分部分项工程无经审批后的施工组织方案(以书面方案为据)或有方案但未对作业人员进行安全技术交底(以交底记录为依据)就开始施工。罚款2000元。 12)吊篮、脚手架搭设完毕,无办理验收(包括阶段验收)手续就投入使用的。(以验收签证单为依据)违者罚款500元 。 13)招用童工或安排未满18岁的未成年人从事《未成年工特殊保护规定》所规定的禁忌劳动的或施工现场内有小孩的。 每出现一人罚款1000元 。 14)对甲方、监理单位、总包单位或上级检查人员提出的警告或隐患整改通知不按期整改、整改不彻底或、拒绝整改或整改后不报告有关人员进行复查的。 每次罚款200元(按次数加倍计算并累计处罚)。 15)报建安全管理资料不使用建设部或北京市规定表格的。每例罚款100元(按缺表数)。 16)默认或强令工人在没有可靠技术措施和安全保障措施的状态下违章作业、冒险作业。每发生一次罚款:3000元。 17)不认真吸取教训,不及时采取措施,致使同类事故重复发生。每例罚款:5000元。 18)违反职业禁忌症的有关规定,安排不符合身体健康要求人员上岗。每例罚款:500元。 19)不顾职工身体实际状况,强令工作加班加点,超负荷劳动。每例罚款:500元。 20)未进行施工项目开工或复工前安全施工条件的检查、落实、确认就开始施工。每例罚款:2000元。 21)班组班前不进行安全交底、无交底记录。每发生一次罚款:1000元。 22)重大的起重、运输作业、特殊高处及带电作业等危险作业项目,未事先找出危险点、制定防范措施、未向施工人员交底、未办理交底人、被交底人双方签字盲目进行施工。每例罚款:5000元。 23)劳动力组织不合理,小工大用,致使险情出现。 每例罚款:200元。 24)发生事故后不及时组织事故调查分析。每例罚款:500元。 25)见到下属违章作业不制止、不纠正、不处罚、不教育。每例 罚款:500元。 安全防护管理 1)进入施工现场不戴安全帽,高处作业不系安全带或安全带系挂不符合规程要求,坐安全帽。每人罚款:200元。 2)使用“三证”不全或质量不合格的安全防护用品(安全帽、安全带、工作服、工作鞋、绝缘鞋、防护面具)。每例罚款:2000元。 3)随意破坏或未及时恢复安全设施每发现一处罚款100元。 4)在2米以上高度抛掷构件。每例罚款:200元。 5)在高处平台,孔洞边缘,安全网内休息或倚座栏杆,3人以上依靠栏杆。每例罚款:200元。 6)高处作业时材料,工具等放在临空面,孔洞附近。每例罚款:100元。 7)高处作业切割,焊接的下角料不及时清理,有可能造成落物。每例罚款:200元。 8)发生高处坠物不能确定责任人时,以是谁的施工材料设备确认(无人员伤害时)。每例罚款:3000元。 9)在高处危险区域内相互嬉戏追跑、打闹、打仗等。每例罚款:200元。 10)在无任何防坠措施的情况下行走高处单梁。每例罚款:200元。 11)擅自穿越安全警戒区。每例罚款:200元。 12)擅自拆除孔洞盖板、栏杆、隔离层或虽经有关部门同意,但须完工后及时恢复而没有恢复的。 每例罚款:500元。 13)使用不规范梯子,损坏严重的梯子,或梯子脚无防滑措施。每例罚款:200元。 14)两人站在一个梯子作业,或站在最高两档 。每例罚款:200元。 15)上下梯子时面部朝外或手拿工具、器材。 每例罚款:200元。 16)坠落高度超过2米的临边处未设置高于1.2米高的护栏; 每处罚款:300元。 脚手架施工管理 1)分包单位自己搭设的脚手架所用材质要符合规范,若发现使用未达到规范要求的脚手架进行施工作业处罚300元。 2)脚手架使用荷载应符合规范要求,若发现使用脚手架超载,发现一处罚款100元。 3)作业面防护要齐全,未达到要求进行罚款100元。 4)护线架式应使用非导电材质,支搭要符合标准,发现不合格一处罚款200元。 5)在搭设不规范、不合格的脚手架上作业,或不牢固的构件上作业。每例罚款:200元。 6)不按安全规范要求及脚手架方案要求拆除脚手架,拆除时高处抛扔材料或整体推倒。每例罚款:1000元。 7)高处作业着装不符合要求。每例支付违约金:100元。 8)随意攀爬无防护措施。每例罚款:500元。 施工用电管理 1)未按规范使用电线路和设备的。罚款:3000元。 2)非电工接引电源。每人次罚款:200元。 3)配电箱内接线严禁一闸多用,严禁在隔离开关(刀闸)下口,漏电开关上口接线,设备接线必须压接牢固,必须压接PE保护线。配电箱、开关箱内漏电保护器必须灵敏有效,发现失灵漏电立即更换。配电箱内必须保持清洁,要定时清理箱内灰尘,且不得在配电箱内放置杂物。违反其中任何一处,罚款100元。 4)使用的手持电动工具,未经漏电保护器。每例罚款:200元。 5)手持电动工具必须绝缘良好,电源线不得有接头、破损。振捣榜、平板震动器、打夯机等Ⅰ类手持电动工具必须接地良好,且操作人员必须穿戴好绝缘鞋、绝缘手套。否则每例罚款:100元。 6)使用单项三孔插座代替三相四孔插座。每例罚款:200元。 7)电气设施接线时先接电源端,后接负荷端,无可靠措施。每例罚款:200元。 8)使用其它金属丝代替熔丝或使用不规范的熔丝。每例罚款:200元。 9)电焊机二次线,电源线过道路无可靠保护。每例罚款:200元。 10)流动电源箱之间电源线长度大于30米。每例罚款:100元。 11)在带电设备附近有可能造成触电的位置使用钢卷尺进行测量。每例罚款:100元。 12)在电源周围2米内进行焊割等高温作业、无可靠措施。每例罚款:200元。 13)电焊机二次线接头铜芯裸露,未包扎绝缘。每例罚款:100元 14)分包单位开关箱必须采用一机、一箱、一闸、一漏电。否则罚款200元。 15)。电焊机必须使用专用开关箱,内设电焊机、漏电保护器和二次侧触电保护器,焊把线和地线必须双线到位,一、二次线必须符合临电规范要求(一次线不超过3m 二次线不超过30m ),严禁使用钢筋、架管等做地线,电焊机一二次测保护罩必须齐全,违反其中任何一条罚款100元。 16)分包单位必须设置临时电工,并且有上岗证,违者罚款500元。 17)临时电工接线时应有专人监控,违者罚款100元。 施工机具管理 1)转动机械的操作人员在作业时戴手套。每例罚款:200元。 2)使用砂轮机、车、钳、钻等切割机械不戴防护眼镜。每例罚款:200元。 3)运行、转动设备无防护罩、遮栏。每例罚款:500元 4)施工机械传动外露部分必须有防护装置,不符合要求的罚款100元。 5)戴手套或用布、棉纱、擦试清扫转动设备或手摸旋转中工件。每例罚款:200元 6)乙炔发生器或乙炔气瓶无防止回火安全装置的。 每例罚款:200元 。 7)各种气瓶放在阳光下曝晒或离火距离小于10米。 每例罚款:200元。 8)默认机械设备超负荷运行,带病运行,不及时组织维修。每例罚款:300元。 9)电动吊篮安装、使用必须符合有关规定,不符合要求的罚款500元整。 10)大、中、小型机械的使用、存放必须符合规定,不符合要求的罚款100元整。 11)机械设备应该按规定维护保养,不符合要求的罚款50元整。 12)机械设备电气控制箱必须齐全有效,不符合要求的罚款100元整。 13)机械设备操作场所应悬挂操作规程,明确责任人,设备停用后应关机上锁,不符合其中任何一项要求,罚款50元/项。 14)须有机械操作人员花名册及操作证复印件,不符合其中任何一项要求,罚款100元/项/人。 15)须有机械设备验收记录,机械出租单位安全检查记录及隐患整改记录,不符合其中任何一项要求,罚款100元/项。 16)须对机械操作人员进行安全教育,进行职工应知应会考核,不符合要求的罚款50元/项/人。 环境保护及文明施工管理 1)运送易遗洒物料,应采用容器吊运,若发现凌空抛掷罚款50-100元。 2)划分文明施工责任区后,材料、设施放置混乱。 罚款:500元。 3)现场材料、构件、设备堆放杂乱、未按总包单位要求分类摆放。罚款:500元。 4) 办公室、工具房、门前或周围杂乱,垃圾遍地。每例罚款:500元。 5)物资库房各种材料堆放混乱、无标识。罚款:200元。 6)对在现场或生活区打架斗殴、酗酒、挑衅者,甲方给予乙方1000~3000元处罚,情节严重者扭送公安部门。 7)穿高跟鞋、凉鞋、拖鞋、裙子、短裤、背心、裸背进入现场。每人次罚款:100元。 8)酒后进入施工现场。每人次罚款:100元。 9)随意移动、拆除、损坏安全设施或移做他用。每例罚款:200元。 10)作业工人或施工管理人员在施工现场抽烟或现场有烟头存留。 每例罚款50元。 11)作业工人或施工管理人员在现场随处大小便或有大小便在楼内存留。每人次罚款:500元。 12)分包单位施工人员必须统一着装,佩戴蓝色安全帽,违者每例罚款100元。 13)现场工程垃圾未按总包要求存放到指定地点的。每例罚款100元。 现场、料具管理 1)施工现场料具和构、配件码放整齐,不符合标准罚款100元。 2)现场应对成品进行保护,发现破坏一处按具体情况进行处罚。建筑内外零散物料和垃圾渣土要及时清理,若不及时清理,发现一处罚款200元。 3)材料保存、保管应有相应保护措施,没有措施处罚100元。 4)施工作业应做到活完、料净、脚下清,违者罚款200元。 生活区管理 1)工人宿舍应经常打扫,保持干净、整洁,生活垃圾应及时清理,禁止乱扔,违者罚款100元;分包单位应给工人宿舍配备垃圾桶,并设专人清理,违者罚款100元;工人的剩菜、剩饭应及时倒入垃圾桶,乱扔、乱倒罚款10元。 2)宿舍有防暑或取暖措施,未达到要求的罚款50-100元。 3)食堂应符合卫生标准,卫生不合格,脏、乱、差处于罚款100元。 4)食堂应有卫生许可证,炊事人员有健康证、卫生意识培训证,未经批准无证上岗处于200元罚款。 5)炊事人员上岗应穿戴工作服、帽,保持个人卫生,否则罚款100元/人。 6)食品及炊具、用具等用存放在干净、卫生的地方,若不按要求存放,处于50-100元罚款。 7)职工宿舍应有灭鼠、蚊、蝇等措施,若无措施罚款50元。 8)生活区应配备药品和急救器材,没有配备药品和急救器材的罚款100元。 消防管理 1)在易燃易爆或禁火区域携带火种、吸烟、无证动用明火。每例罚款:50-100元。 2)不及时关闭氧乙炔或采用拧带的办法离开工作岗位。 每例罚款:500元。 3)乙炔瓶、 氧气瓶间距小于5米,氧乙炔带混用。 每例罚款:100元。 4)高处电火焊作业,对下方的设备不采取防火隔离措施。每例罚款:200元。 5)作业时无意损坏用电设施或照明灯具不报告。 每例罚款:200元。 6)擅自挪用消防器材。每例罚款:100元。 7)随意堵塞消防通道或取用消防水。每例罚款:200元。 8)擅自点燃垃圾箱内的垃圾、拆箱包装物、明火取暖。每例罚款:200元。 9)焊接切割工作前未清理周围的易燃物,工作结束后未检查清理遗留物,留下火种。每人次罚款:300元。 10)未按规定配备消防器材。支付违约金500元。 11)施工现场禁止住人,私自入住的罚款200。 12)不得损坏建筑材料、机具和成品,对无保护措施或私自破坏机具和破坏成品的罚款500-1000元。 13)工程内部不准做仓库,不准存放可燃易燃易爆物品,否则罚款300元。 14)可燃易燃易爆物品的存放、搬运、使用要符合标准,无防护措施罚款200元。 15)明火作业要符合标准,动火前必须开取动火证,否则罚款20元。 16)现场严禁吸烟,否则罚款20元。 17)氧气瓶、乙炔瓶明火作业距离不得小于5米,明火距瓶不得小于10米。违反规范要求罚款100元。 18)施工现场未经批准不得使用电热器,否则发款20元。 19)宿舍严禁私拉乱接,禁止使用电褥子、热的快,违者罚款200元。 起重吊装管理 1)用吊篮作业,应有施工方案,运送物料应符合要求,违者罚款1000元。 2)索具必须按规定使用,吊具必须符合要求,不符合其中任何一项要求,罚款200元/项。 3)吊装作业人员必须有可靠安全措施,不符合要求的罚款100元整。 4)擅自撬开门锁用电,操作机械。每例罚款:500元。 2、质量管理细则 2.1、材料质量管理 1)分包单位使用的材料必须符合设计和国家规范、规程的要求,证明材料齐全,使用假冒伪劣材料者,总包有权要求其拆除并视情节严重给与1000-2000元罚款。 2)所有分包单位进场材料经总包验收合格后,方可使用,违者罚款:1000元。 3)分包单位以行贿手段使用虚假材料给工程质量造成损失,总包视情节严重对分包单位罚款5000-10000元。 2.2、工序质量管理 1)分包单位每一项工序施工前应有技术交底,技术交底应明确质量要求,同时对工人进行详细的交底,保证每道工序一次验收通过,无技术交底,胡干蛮干者每次罚款1000元。 2)分包单位每道工序完成后应及时进行验收,不验收进行下道工序罚款200元。 3)总包单位、监理单位对工程质量有质疑或不符合相关标准,要求其改正,分包单位置之不理者罚款1000元。 4)出现重大质量事故,分包单位瞒报,给工程造成重大损失,总包有权利终止其合同,情节严重的依法上报国家执法部门。 5)分包单位技术人员不能胜任本职工作,总包有权要求分包单位换人,拒绝执行者罚款1000元并将有关人员清出场外。 6)分包单位在施工过程中应加强对总包、其他分包及自身的成品保护工作,有意破坏着罚款1000元,无意的项目部根据具体情况给予一定数额的罚款,屡次出现破坏者项目部将给予重罚。 3、进度管理细则 3.1、总分包计划一旦确认,分包单位必须按总包给定的时间节点组织施工;分包单位根据总进度计划时间节点列出人员、材料、设备进场时间和数量,并在总包通知的时间内报总包项目部,误期处罚200元/天。 3.2、分包单位须按总包给定的节点时间完成本项目,如果在给定的时间内分包单位未完成,属于分包单位自己原因造成的,每拖延一天罚款10000元,罚款总额度不超过合同总价的5%。 3.3、总包进度协调例会:相关各分包必须准时参加每次总包协调生产会。各分包在协调会上对于延期或没按计划完成的项目要认真分析原因,并提出明确的施工进度计划调整方案和实施方法,落实到各部门或个人。 总包对迟到者罚款每人每次100元;对无故不参加会议者,罚款每人每次200元。每次会议后总包把出勤情况汇报业主。 3.4、总包及各分包协调配和:总包从整个工程进度出发,负责协调各分包的关系,解决各分包之间矛盾,对于总包合理的要求及安排,分包单位必须无条件服从、配合。互相扯皮、蛮横无礼、阻碍工程进度的分包单位,总包有权利对其处罚,处罚金额根据具体情节而定,并建议业主对其合作资格进行重新审核。 以上几条规章制度乙方应认真执行,如违反以上规定,一切后果自负,甲方将视情况对乙方进行罚款处理,罚款细则及数额具体见分包管理实施细则。 本协议自签订之日起生效。 甲方负责人: 乙方负责人: 盖 章: 盖 章: 日 期: 日 期:
展开阅读全文

开通  VIP会员、SVIP会员  优惠大
下载10份以上建议开通VIP会员
下载20份以上建议开通SVIP会员


开通VIP      成为共赢上传

当前位置:首页 > 应用文书 > 其他

移动网页_全站_页脚广告1

关于我们      便捷服务       自信AI       AI导航        抽奖活动

©2010-2025 宁波自信网络信息技术有限公司  版权所有

客服电话:0574-28810668  投诉电话:18658249818

gongan.png浙公网安备33021202000488号   

icp.png浙ICP备2021020529号-1  |  浙B2-20240490  

关注我们 :微信公众号    抖音    微博    LOFTER 

客服