收藏 分销(赏)

链家地产运营助理工作指导手册.docx

上传人:xrp****65 文档编号:8672259 上传时间:2025-02-25 格式:DOCX 页数:21 大小:1.03MB 下载积分:10 金币
下载 相关 举报
链家地产运营助理工作指导手册.docx_第1页
第1页 / 共21页
链家地产运营助理工作指导手册.docx_第2页
第2页 / 共21页


点击查看更多>>
资源描述
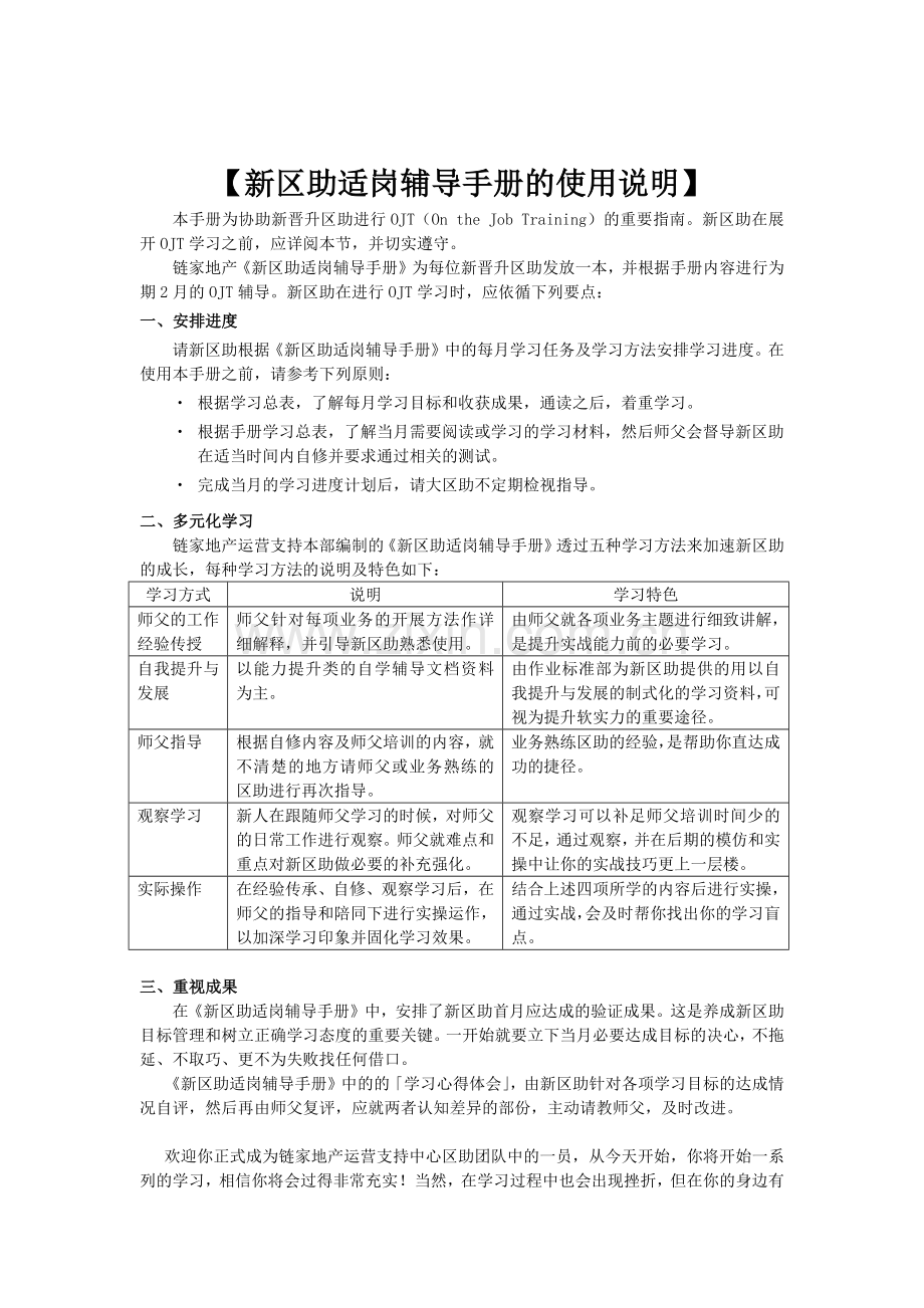
【新区助适岗辅导手册的使用说明】 本手册为协助新晋升区助进行OJT(On the Job Training)的重要指南。新区助在展开OJT学习之前,应详阅本节,并切实遵守。 链家地产《新区助适岗辅导手册》为每位新晋升区助发放一本,并根据手册内容进行为期2月的OJT辅导。新区助在进行OJT学习时,应依循下列要点: 一、安排进度 请新区助根据《新区助适岗辅导手册》中的每月学习任务及学习方法安排学习进度。在使用本手册之前,请参考下列原则: – 根据学习总表,了解每月学习目标和收获成果,通读之后,着重学习。 – 根据手册学习总表,了解当月需要阅读或学习的学习材料,然后师父会督导新区助在适当时间内自修并要求通过相关的测试。 – 完成当月的学习进度计划后,请大区助不定期检视指导。 二、多元化学习 链家地产运营支持本部编制的《新区助适岗辅导手册》透过五种学习方法来加速新区助的成长,每种学习方法的说明及特色如下: 学习方式 说明 学习特色 师父的工作经验传授 师父针对每项业务的开展方法作详细解释,并引导新区助熟悉使用。 由师父就各项业务主题进行细致讲解,是提升实战能力前的必要学习。 自我提升与发展 以能力提升类的自学辅导文档资料为主。 由作业标准部为新区助提供的用以自我提升与发展的制式化的学习资料,可视为提升软实力的重要途径。 师父指导 根据自修内容及师父培训的内容,就不清楚的地方请师父或业务熟练的区助进行再次指导。 业务熟练区助的经验,是帮助你直达成功的捷径。 观察学习 新人在跟随师父学习的时候,对师父的日常工作进行观察。师父就难点和重点对新区助做必要的补充强化。 观察学习可以补足师父培训时间少的不足,通过观察,并在后期的模仿和实操中让你的实战技巧更上一层楼。 实际操作 在经验传承、自修、观察学习后,在师父的指导和陪同下进行实操运作,以加深学习印象并固化学习效果。 结合上述四项所学的内容后进行实操,通过实战,会及时帮你找出你的学习盲点。 三、重视成果 在《新区助适岗辅导手册》中,安排了新区助首月应达成的验证成果。这是养成新区助目标管理和树立正确学习态度的重要关键。一开始就要立下当月必要达成目标的决心,不拖延、不取巧、更不为失败找任何借口。 《新区助适岗辅导手册》中的的「学习心得体会」,由新区助针对各项学习目标的达成情况自评,然后再由师父复评,应就两者认知差异的部份,主动请教师父,及时改进。 欢迎你正式成为链家地产运营支持中心区助团队中的一员,从今天开始,你将开始一系列的学习,相信你将会过得非常充实!当然,在学习过程中也会出现挫折,但在你的身边有业务熟练的区助和大区助愿意协助你一起克服障碍,因为你所遭遇到的每一个挫折,她们都曾经遭遇过,并且成为推动她们不断进步的主要动力。「能力」会因「实践」而不断累积~! 新区助两月内任务达成项 5方面辅导 类别 项目名称 辅导内容 辅导完成时机 辅导者 交付物 角色转变 角色认知 (培训) 1、区域助理的工作职责,范围,权限、内容等,与店面助理的区别; 2、岗位绩效与考核; 上任第一周 大区助理 1、补全《区域助理的工作职责、范围、权限、内容》一览表; 2、区域助理月度工作计划及完成情况总结表; (使用本大区月度考核表即可) 与运营团队有效沟通 (培训) 1、区域经理的管理风格介绍; 2、如何与区经理沟通 3、如何与店经理沟通 第一个月 大区助理/老区助 1、区域经理管理风格观察总结; 2、与区经理、店经理沟通实例的书面呈现; 与本区域的助理团队成员有效沟通(培训) 1、区域内各助理的了解和认知; 2、融入新的助理团队 第一个月 大区助理/前任老区助 《区内助理介绍》PPT; 职务知识 网签知识 (培训) 1、网签管理规范; 2、密钥管理流程; 第一个月 老区助 1、网签实操错误率(在月度考核表中可体现); 2、实操考核评估;; 财务知识 (辅导) 区域财务的报销流程解析及特殊报批情况注意事项 第一个月 大区助理/老区助 1、区域账务报销流程图; 2、区域账目明细表扫描件; 配合运营 (辅导) 辅助区域经理管理区域整体的事务 第一个月 大区助理/老区助 1、区域常见运营事务的种类及常规应对方法; 2、区域助理如何与区域经理达成良好的配合度(心得体会); 人员招聘 知识 (培训) 1、区域招聘面试的技巧流程; 2、招聘管理制度; 第一个月或第二个月 大区助理/老区助 月度计划招聘人数达成情况 工作技能 图表分析 (辅导) 1、数据分析图表的优化展示 ; 2、Excel公式运用; 第一个月 大区助理/老区助 1、月度/季度区经理述职PPT 2、日常工作中呈现 内部业务 培训 (自修) 培训的原则和技巧 第二个月 大区助理/老区助 由大区助指定某一课题,新区助根据《培训授课与课件研发》制作课件并通过试讲; 文档处理 (辅导) 1、大区常用文件夹整理; 2、电子版文件的留存; 第一个月 大区助理/老区助 日常工作中呈现 人员管理能力 新助理的 辅导 (辅导) 1、新人下店前7+7+1(新助理适岗指导计划)的流程管控; 2、本区师父的管理和资源协助 ; 3、新人适岗期心理变化的调适 4、线上转正流程的操作; 第二个月 大区助理/老区助 1、《OJT辅导》通关; 2、 上任后本区内若有新入职助理,另加: 1、手册第15天的区助测评页扫描件; 2、与新人第7天、第15天深度沟通后的问题反馈记录; 人员激励 (辅导) 1、激励方法 ; 2、激励对象 ; 第二个月 大区助理/老区助 本区域的助理激励活动方案; 授权 (辅导+自修) 1、什么事可以授权; 2、授权对象如何确定; 第二个月 大区助理/老区助 《授权》心得体会 会议经营及活动策划 (培训) 1、大区会议管理机制; 2、座谈; 3、表彰大会、动员大会; 第一个月 大区助理/老区助 1、《会议十必问》心得及实际应用; 2、助理座谈会议纪要; 3、表彰大会PPT; 工作总结、工作计划与行动方案 (辅导) 如何做上月的分析总结,制定下个月的工作计划,工作计划表的填写,行动方案的填写及运用 第一个月 大区助理 区助、店助本月度工作计划、上月工作总结;(大区助评估认定区助为其店面助理制定的月度工作计划的分解情况) 店面助理绩效考评 (培训) 1、绩效管理规定; 2、绩效评级标准; 3、绩效面谈; 第一个月 大区助理/老区助 月度考评表及绩效达成与否原因分析 日常管理 日常数据收集与整理 (辅导) 1、了解大区表格的种类 2、了解部门表格的种类 3、数据收集的接口人、注意的事项和要求; 第一个月 大区助理/老区助 日常工作中呈现 巡店检查 (辅导) 1、什么时候巡店? 2、巡店检查什么 ; 3、怎么查; 4、结果是什么? 5、原因是什么; 第一个月 大区助理/老区助 巡店检查表 区域规章制度的制定(辅导) 1、区域规范的制定类别、原则、方法 ; 2、大区的规章制度的宣导; 第二个月 大区助理/老区助 区域规范制度的建立和完善 类别一: 类别 项目名称 辅导内容 辅导完成时机 辅导者 交付物 角色转变 角色认知 1、区域助理的工作职责,范围,权限、内容等,与店面助理的区别; 2、岗位绩效与考核; 上任第一周 大区助理 1、补全《区域助理的工作职责、范围、权限、内容》一览表; 2、区域助理月度工作计划及完成情况总结表; (使用本大区月度考核表即可) 与运营团队有效沟通 1、区域经理的管理风格介绍; 2、如何与区经理沟通 3、如何与店经理沟通 第一个月 大区助理/老区助 1、区域经理管理风格观察总结; 2、与区经理、店经理沟通实例的书面呈现; 与本区域的助理团队成员有效配合与沟通 1、区域内各助理的了解和认知; 2、融入新的助理团队 第一个月 大区助理/前任老区助 《区内助理介绍》PPT; 管理的含义 项目名称一 阶段目标(首周) 可交流对象 细化任务 角色认知 ——从店助到区助的转变 完成从店助到区助的心理转变和认知转变 大区助 1、 对链家核心价值观的深入理解与实践; 2、 对公司未来战略的了解并明确自身在战略中的作用和定位; 3、 区助职责与店助职责的区别; 4、 了解区助的薪酬福利; 5、 了解区助职业认证制度及区助职业发展规划; 6、 相关制度流程的了解、掌握与实践; 学习重点内容陈述: 1、了解区助的每日工作、每周工作、每月工作安排; 2、了解区助的岗位职责和要求、岗位绩效与考核; 3、区助应该具备的最基本的特质; 4、了解区助的薪酬福利; 5、了解区助职业认证制度及区助未来职业发展规划; 6、了解区助每月需要定期向公司汇总递交的表格种类、接口人等明细信息; 7、学习并掌握总部各个部门与运营事务、助理事务相关联的具体事项,并汇总记录各部门的接口人和负责人的姓名、负责事项、联系方式、照片、部门楼层位置和个人的工位位置; 8、师父经验分享:自己刚当上区助的那些往事 上任首周实际完成情况(未完成,请标出序号): 学习心得体会: 新区助签名: 师父签名: 月末交付物: 1、岗位职责和要求:补全《区域助理的工作职责、范围、权限、内容》一览表;2、岗位绩效与考核:区助月度工作计划及完成情况总结(参考本大区的月度区助绩效考核表的评分分数写总结) 3、区助每月需要定期向公司汇总递交的表格种类、接口人等明细信息一览表; 项目名称二 阶段目标(前两周) 可交流对象 细化任务 与运营团队的有效配合与及时沟通 学习有效与区经理、店经理沟通的方式和方法,提高辅助运营的配合度。 大区助/师父/前区助 1、 了解区经理的工作经历和兴趣爱好; 2、 认识区内所有店经理; 3、 熟悉区经理管理风格; 4、 学习如何与区经理配合与沟通; 5、 学习如何与店经理团队配合与沟通; 6、 学习协助区经理召开运营例会; 7、 学习区域常见的运营突发事务种类及常规应对方法; 8、 区助如何与区经理达成良好的配合度; 学习重点内容陈述: 1、了解区经理的工作经历和兴趣爱好; 2、通过内网照片预先认知区内的所有店经理相貌,在第一次见面时能叫出对方名字; 3、熟悉区经理管理风格(途径:访谈区经理晋升前做店经理时期带的经纪人); 4、配合区经理组织召开运营例会和座谈会,并做好会议纪要; (衡量标准:见《杜绝无效会议十必问》) 5、数据分析图表的优化展示 6、学习区域常见的运营突发事务,了解其种类及常规应对方法; 区助如何与区经理达成良好的配合度; 7、师父经验分享:如何得到店经理团队的配合与支持; 上任前两周实际完成情况(未完成,请标出序号): 学习心得体会: 新区助签名: 师父签名: 月末交付物: 1、 区经理过往管理风格的资料收集及现阶段管理风格的观察总结; 2、 与区经理、店经理有效配合与沟通实例的书面呈现(标注时间、地点、人物) 3、 《区域常见的运营事务种类及常规应对方法》 4、 心得体会:《区助如何与区经理达成良好的配合度》 项目名称三 阶段目标(前两周) 可交流对象 细化任务 与助理团队成员的有效配合与沟通 学习与本区内店助团队和同大区区助团队的有效沟通的方式和方法,提高团队内部的协作性和配合度。 大区助/师父 1、 区域内各店助的了解和认知; 2、 同大区区助团队成员的了解和认知; 3、 融入本区店助团队; 4、 融入大区区助团队; 学习重点内容陈述: 1、短期内认识区域内各店助,了解其兴趣爱好、特长、入职时间等信息,融入团队; 2、通过内网照片预先认知区内的所有店助相貌,在第一次见面时能叫出对方名字; 3、熟悉大区助管理风格(途径:询问师父); 4、新助理在适岗学习阶段后的跟踪辅导和公司核心价值观导入; 5、学习发现区域内业务、表现出色的标杆人物,并贯彻向标杆学习的内部分享机制; 6、团队合作与分工到位(组织大型活动,如动员大会、表彰大会) 7、学习组织召开有效的每周店助例会和座谈会,并做好会议纪要; (衡量标准:见《杜绝无效会议十必问》) 8、师父经验分享:自己初带团队的迷茫与成功之道 上任首月月末的实际完成情况(未完成,请标出序号): 学习心得体会: 新区助签名: 师父签名: 月末交付物: 1、大区助、区助团队、本区店助团队每人的优点和特长介绍PPT; 2、与助理团队(店助、区助)有效配合与沟通实例的书面呈现(标注时间、地点、人物) 类别二: 类别 项目名称 辅导内容 辅导完成时机 辅导者 交付物 职务知识 网签知识 (培训) 1、网签管理规范; 2、密钥管理流程; 第一个月 老区助 1、网签实操错误率(在月度考核表中可体现); 2、实操考核评估; 3、《网签管理》笔试成绩; 财务知识 (辅导) 区域财务的报销流程解析及特殊报批情况注意事项 第一个月 大区助理/老区助 1、区域账务报销流程图; 2、区域账目明细表扫描件; 人员招聘知识 (培训) 1、区域招聘面试的技巧流程; 2、招聘管理制度; 第二个月 大区助理/老区助 月度计划招聘人数达成情况 够专业,才能表现非凡~~~!! 项目名称一 阶段目标(前两周) 可交流对象 细化任务 网签操作流程 熟悉掌握网签办理的操作流程,并保证一次正确率。 师父/老区助 1、 熟悉《网签管理规范》; 2、 熟悉密钥申请流程及管理规范; 3、 熟悉掌握网签的前、中、后注意事项; 4、 学习售中流程; 5、 学习网签信息的归纳与查询管理; 学习重点内容陈述: 1、熟悉《网签管理规范》; 2、密钥的申领与管理; 3、掌握网签的前、中、后注意事项; 4、学习售中流程; 5、学习网签信息的归纳与查询管理; 6、自学本大区总结的网签异常问题&解答库,有问题及时向师父和同大区的区助提问; 7、跟随师父实操网签系统; 8、在师父的陪伴和监督下,练习自己打网签; 上任首月月末的实际完成情况(未完成,请标出序号): 学习心得体会: 新区助签名: 师父签名: 月末交付物: 1、网签实操错误率(在月度考核表中可体现); 2、实操考核评估; 3、《网签管理》笔试成绩; 项目名称二 阶段目标(前两周) 可交流对象 细化任务 区域财务管理 熟悉掌握区域账务报销的操作流程,并保证在报销过程中能一次成功。 师父/老区助 1、日常区域账务报销的操作流程; 2、红橙区等特殊情况的报销流程; 3、学习识别假发票; 4、掌握特殊情况下的对应接口负责人信息(如报销过程中被发现使用假发票等特殊情况); 学习重点内容陈述: 1、日常区域账务报销的操作流程; 2、红橙区等特殊情况的报销流程; 3、学习识别假发票; 4、掌握特殊情况下的对应接口负责人信息(如报销过程中被发现使用假发票等特殊情况); 5、学习科学合理地记录区域账目。要求在大区助的随机抽查中能解答清晰每一笔支出的明细信息和用途; 上任首月月末的实际完成情况(未完成,请标出序号): 学习心得体会: 新区助签名: 师父签名: 月末交付物: 1、手绘版区域账务报销流程图; 2、区域账目明细表扫描件; 项目名称三 阶段目标(第二个月) 可交流对象 细化任务 人员招聘知识 辅助区域经理管理区域整体的事务 大区助/师父 1、 招聘面试的流程与技巧; 2、 重点学习《运营支持中心店面助理招聘标准》; 3、 招聘多元渠道的建立与招聘端口管理; 学习重点内容陈述: 1、学习掌握招聘面试的流程与问话技巧; 2、重点学习《运营支持中心店面助理招聘标准》; 3、与大区助深入沟通如何筛选出具备优秀店助潜力的人; 4、学习面试过程中选人、留人的招聘话术 5、与本区店助对练,模拟招聘场景,练习招聘话术 6、师父经营分享:招聘多元渠道的建立与招聘端口管理; 上任首月月末的实际完成情况(未完成,请标出序号): 学习心得体会: 新区助签名: 师父签名: 月末交付物: 月度计划招聘人数的达成情况(如果有区域招聘计划) 类别三: 类别 项目名称 辅导内容 辅导完成时机 辅导者 交付物 人员管理能力 新助理的辅导 (培训+自修) 1、新人下店前7+7+1(新助理适岗指导计划)的流程管控; 2、本区师父的管理和资源协助 ; 3、新人适岗期心理变化的调适 4、线上转正流程的操作; 第二个月 大区助理/老区助 1、《OJT辅导》心得体会; 2、 上任后本区内若有新入职助理,另加: 1、手册第15天的区助测评页扫描件; 2、与新人第7天、第15天深度沟通后的问题反馈记录; 人员激励 (辅导) 1、激励方法 ; 2、激励对象 ; 第二个月 大区助理/老区助 本区域的助理激励活动方案; 授权 (辅导+自修) 1、什么事可以授权; 2、授权对象如何确定; 第二个月 大区助理/老区助 《授权》心得体会; 工作总结、工作计划与行动方案(辅导) 如何做上月的分析总结,制定下个月的工作计划,工作计划表的填写,行动方案的填写及运用 第一个月 大区助理 1、区助、店助本月度工作计划、上月工作总结;(大区助评估认定区助为其店助制定的月度工作计划的分解情况); 2、区助月度工作计划甘特图; 店面助理绩效考评(培训) 1、绩效管理规定; 2、绩效评级标准; 3、绩效面谈; 第一个月 大区助理/老区助 月度考评表的结果及绩效未达成的原因分析; 项目名称一 阶段目标(第二个月) 可交流对象 细化任务 新助理的辅导 学习掌握OJT(On the Job Training)辅导在团队管理中的作用 师父/老区助 1、学习《新助理适岗指导手册全攻略》,了解《新助理适岗指导手册》的正确使用方法和自身在其中所负责的职责; 2、本区师父的管理和资源协助 ; 3、新人适岗期心理变化的调适 4、学习见习助理线上转正流程的操作; 学习重点内容陈述: 1、学习《新助理适岗指导手册全攻略》,了解《新助理适岗指导手册》的正确使用方法和自身在其中所负责的职责; 2、本区师父的管理和资源协助 ; 3、新人适岗期心理变化的调适。在师父带教的过程中与新人深入沟通,了解新人对店助岗位的理解和适应情况,及时把握新人的心理,为其答疑解惑。 4、学习见习助理线上转正流程的操作;(详细内容参见《运营支持中心见习店面助理转正管理规定》中的相关规定) 上任首月月末的实际完成情况(未完成,请标出序号): 学习心得体会: 新区助签名: 师父签名: 月末交付物: 1、学习心得;《OJT(On the Job Training)辅导在团队管理中的作用》 2、如果有新入职助理,附加与新入职助理沟通的访谈记录。 项目名称二 阶段目标(第二个月) 可交流对象 细化任务 人员激励 学习带动店助团队和运营团队良性工作氛围的方式和方法 师父/老区助 1、学习动员大会、表彰大会活动的策划及PPT制作; 2、头脑风暴在人员激励中的应用 ; 3、学习建设团队内部的愿景; 4、策划助理团队激励方案和活动组织; 学习重点内容陈述: 1、学习动员大会、表彰大会活动的策划及PPT制作; 2、头脑风暴在人员激励中的应用 ; 3、学习建设团队内部的愿景; 4、策划助理团队激励方案和活动组织; 上任首月月末的实际完成情况(未完成,请标出序号): 学习心得体会: 新区助签名: 师父签名: 月末交付物: 动员大会、动员会PPT 项目名称三 阶段目标(第二个月) 可交流对象 细化任务 授权 1、 初步掌握如何向店助团队宣导重点工作并针对月度、季度重点工作向店助团队的个人进行任务分解; 2、 学习授权的理论 师父/老区助 1、什么事可以授权; 2、授权对象如何确定 ; 学习重点内容陈述: 1、什么事可以授权; 2、授权对象如何确定 ; 3、师父经验分享:自己如何将任务分配到每个团队成员并保证实施效果 上任首月月末的实际完成情况(未完成,请标出序号): 学习心得体会: 新区助签名: 师父签名: 月末交付物: 心得体会:《授权的艺术与实操》 项目名称四 阶段目标(第一周) 可交流对象 细化任务 中心当年和当季重点工作的要求与任务分解 1、 掌握月度工作计划和月度工作总结的正规化书写; 2、 掌握月度重点工作计划甘特图的制作; 师父/老区助 1、掌握月度工作计划和月度工作总结的正规化书写; 2、掌握月度重点工作计划甘特图的制作; 3、每日时间管理的安排与达成; 学习重点内容陈述: 1、掌握月度工作计划和月度工作总结的正规化书写; 2、掌握重点月度工作计划甘特图的制作; 3、每日时间管理的安排与达成; 上任首月月末的实际完成情况(未完成,请标出序号): 学习心得体会: 新区助签名: 师父签名: 月末交付物: 1、月度工作计划和月度工作总结; 2、月度重点工作计划甘特图; 项目名称五 阶段目标(第一个月) 可交流对象 细化任务 店助绩效考评 1、 学习本大区店助绩效管理规定; 2、 掌握绩效评级标准; 3、 学习对店助实施绩效面谈; 4、 达成实施绩效面谈的预期良性效果 师父/老区助 1、学习本大区店助绩效管理规定; 2、掌握绩效评级标准; 3、学习对店助实施绩效面谈; 4、达成实施绩效面谈的预期良性效果 学习重点内容陈述: 1、学习本大区店助绩效管理规定; 2、掌握绩效评级标准; 3、学习对店助实施绩效面谈; 4、达成实施绩效面谈的预期良性效果 5、师父经验分享:安抚得绩效较低的店助的不良情绪 上任首月月末的实际完成情况(未完成,请标出序号): 学习心得体会: 新区助签名: 师父签名: 月末交付物: 店助月度考评表及绩效达成情况的原因分析 心得体会:如何安抚得绩效较低的店助的不良情绪 月末交付物粘贴处(第一个月): 1、《区域助理的工作职责、范围、权限、内容》一览表 2、区助月度工作计划及完成情况总结(参考本大区的月度区助绩效考核表的评分分数写总结),要求绘制出月度重点工作计划甘特图; 3、区助每月需要定期向公司汇总递交的表格种类、接口人等明细信息一览表 4、区经理过往管理风格的资料收集及现阶段管理风格的观察总结; 5、《区域常见的运营事务种类及常规应对方法》总结一览表 6、大区助、区助团队、本区店助团队每人的优点和特长介绍PPT; 7、与助理团队(店助、区助)有效配合与沟通实例的书面呈现(标注时间、地点、人物) 8、网签实操考核评估; 9、《网签管理》笔试成绩; 10、手绘版区域账务报销流程图,并上交区域账目明细表扫描件; 任务项\评价分数 5分 4分 3分 2分 1分 0分 《区域助理的工作职责、范围、权限、内容》一览表             区助月度工作计划及完成情况总结             区助每月需要定期向公司汇总递交的表格种类、接口人等明细信息一览表             区经理过往管理风格的资料收集及现阶段管理风格的观察总结             《区域常见的运营事务种类及常规应对方法》总结一览表             大区助、区助团队、本区店助团队每人的优点和特长介绍PPT             与助理团队(店助、区助)有效配合与沟通实例的书面呈现             网签实操考核评估             《网签管理》笔试成绩             手绘版区域账务报销流程图,并上交区域账目明细表扫描件             分数总计:   月末交付物粘贴处(第二个月): 一、 与区经理、店经理有效配合与沟通实例的书面呈现(标注时间、地点、人物) 二、心得体会:《区助如何与区经理达成良好的配合度》 三、网签实操错误率(在月度考核表中可体现); 四、月度计划招聘人数的达成情况(如果有区域招聘计划) 五、学习心得;《OJT(On the Job Training)辅导在团队管理中的作用》 六、如果有新入职助理,附加与新入职助理沟通的访谈记录。 七、动员大会、动员会PPT 八、心得体会:《授权的艺术与实操》 九、店助月度考评表及绩效达成情况的原因分析 十、心得体会:如何安抚得绩效较低的店助的不良情绪 任务项\评价分数 5分 4分 3分 2分 1分 0分 与区经理、店经理有效配合与沟通实例的书面呈现             心得体会:《区助如何与区经理达成良好的配合度》             网签实操错误率(在月度考核表中可体现)             月度计划招聘人数的达成情况(如果有区域招聘计划,则填写。)             学习心得;《OJT(On the Job Training)辅导在团队管理中的作用》             与新入职助理沟通的访谈记录             动员大会、动员会PPT             心得体会:《授权的艺术与实操》             店助月度考评表及绩效达成情况的原因分析             心得体会:如何安抚得绩效较低的店助的不良情绪             分数总计:   《新区助适岗辅导手册》辅导效果验证: (1) 辅导交付物完成质量评价 说明:新区助辅导计划的前两个月一共有20项交付物,每个交付物计5分,每项交付物内容若能让令大区助完全满意,则可得5分满分。从高到低,评价分数依次为5分、4分、3分、2分、1分、0分。由大区助负责评判。 (2) 新晋升区助辅导效果反馈表 说明:新区助完成新区助适岗辅导计划(晋升后第二个月的月末)后对辅导手册的指导作用和师父辅导效果的评价反馈。 (3) 区经理满意度评价表 说明:区经理对新区助工作表现的满意度评价。评价时点在新区助晋升后的第三个月。 辅导效果分数=40%辅导交付物完成质量评价+20%新晋升区助辅导效果反馈表分数+40%区经理满意度评价表分数 辅导效果分数用于评估该培训项目的实施效果及价值贡献。 新区助姓名: 师父姓名: 辅导效果分数=
展开阅读全文

开通  VIP会员、SVIP会员  优惠大
下载10份以上建议开通VIP会员
下载20份以上建议开通SVIP会员


开通VIP      成为共赢上传

当前位置:首页 > 应用文书 > 其他

移动网页_全站_页脚广告1

关于我们      便捷服务       自信AI       AI导航        抽奖活动

©2010-2025 宁波自信网络信息技术有限公司  版权所有

客服电话:0574-28810668  投诉电话:18658249818

gongan.png浙公网安备33021202000488号   

icp.png浙ICP备2021020529号-1  |  浙B2-20240490  

关注我们 :微信公众号    抖音    微博    LOFTER 

客服