收藏 分销(赏)

给排水通用.doc

上传人:仙人****88 文档编号:8668451 上传时间:2025-02-24 格式:DOC 页数:93 大小:2.03MB 下载积分:10 金币
下载 相关 举报
给排水通用.doc_第1页
第1页 / 共93页
给排水通用.doc_第2页
第2页 / 共93页


点击查看更多>>
资源描述
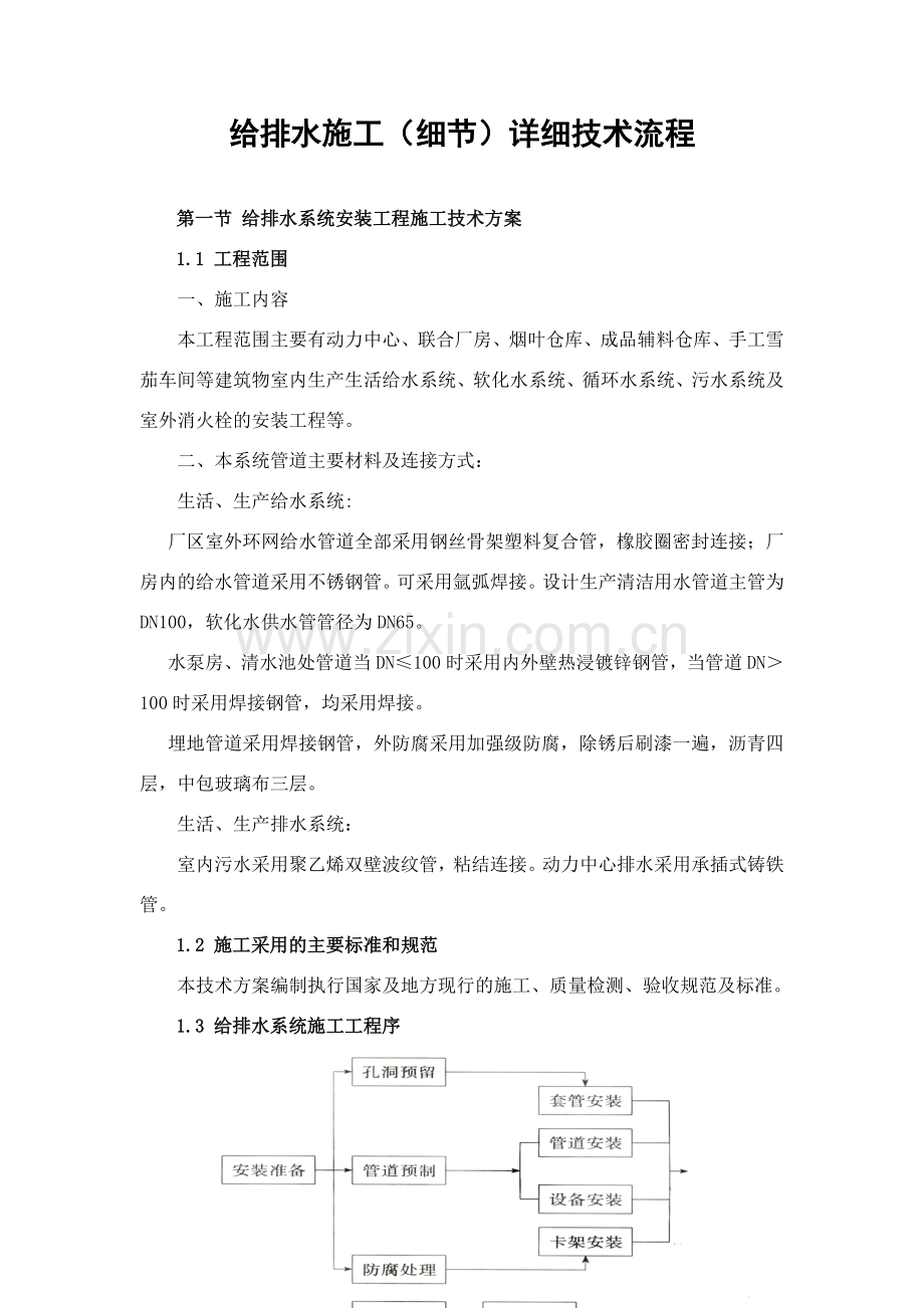
给排水施工(细节)详细技术流程 第一节 给排水系统安装工程施工技术方案 1.1 工程范围 一、施工内容 本工程范围主要有动力中心、联合厂房、烟叶仓库、成品辅料仓库、手工雪茄车间等建筑物室内生产生活给水系统、软化水系统、循环水系统、污水系统及室外消火栓的安装工程等。 二、本系统管道主要材料及连接方式: 生活、生产给水系统: 厂区室外环网给水管道全部采用钢丝骨架塑料复合管,橡胶圈密封连接;厂房内的给水管道采用不锈钢管。可采用氩弧焊接。设计生产清洁用水管道主管为DN100,软化水供水管管径为DN65。 水泵房、清水池处管道当DN≤100时采用内外壁热浸镀锌钢管,当管道DN>100时采用焊接钢管,均采用焊接。 埋地管道采用焊接钢管,外防腐采用加强级防腐,除锈后刷漆一遍,沥青四层,中包玻璃布三层。 生活、生产排水系统: 室内污水采用聚乙烯双壁波纹管,粘结连接。动力中心排水采用承插式铸铁管。 1.2 施工采用的主要标准和规范 本技术方案编制执行国家及地方现行的施工、质量检测、验收规范及标准。 1.3 给排水系统施工工程序 1.4 预留预埋 仔细查看设计图纸,根据穿越墙、楼板管道、安装箱合等的规格、种类,按照施工部位的统计预留洞的大小、数量编制预留孔统计表。根据管道的大小、走向合理排布支吊架预埋铁板规格、坐标以及其他需要设置预埋件的,按部位编制预埋件统计表。 在混凝土楼板、梁、墙上预留孔、洞、槽和预埋件时应有专人按设计图纸将管道及设备的位置、标高尺寸测定,标好孔洞的部位,将预制好的模盒、预埋铁件在绑扎钢筋前按标记固定牢,盒内塞入纸团等物,在浇注混凝土过程中应有专人配合校对,看管模盒、埋件,以免移位。 凡属预制墙板楼板需要剔孔洞,必须在装修或抹灰前剔凿,其直径与管外径的间隙不得超过30mm,遇有剔混凝土空心楼板肋或断钢筋,必须预先征得有关部门的同意及采取相应补救措施后,方可剔凿。 在外砖内模和外挂板内模工程中,对个别无法预留的孔洞,应在大模板拆除后及时进行制凿。 用电锤或手锤、錾子开洞器剔凿孔洞时,用力要适度,严禁用大锤操作。 预留孔应配合土建进行,其尺寸如设计无要求时应按下表规定执行。 预留孔洞及预埋件必须与土建紧密配合进行,规格较大的应委托土建专业进行预留并加固。 1.5建筑给水排水管道安装基本技术方案 一、范围 本技术方案适用于本工程动力中心、联合厂房、烟叶仓库、成品辅料仓库、手工雪茄车间等建筑物室内的给水、排水工程中系统设备及管道安装的操作。 二、施工准备 1.质量管理标准 1) 我单位具有建筑给水、排水的施工相应的资质。工程质量验收人员、操作人员、技术管理人员、工程管理人员、材料管理人员都具有相应的专业技术资格。 2) 建筑给水、排水的施工我单位有相应的、必要的施工技术标准、健全的质量管理体系和工程质量检测、检查制度,可以实现对整个工程的全过程质量控制。 3) 施工时严格按批准的工程设计文件和施工技术进行施工。对设计单位出具的设计变更单严格执行。 4) 对编制的建筑给水、排水施工组织设计及专项施工方案,审批后严格执行文件内容。 5) 验收时,建筑排水、给水的分项工程按系统、区域施工段或楼层划分,分若干个检验批进行验收。 2.材料、设备的准备 1) 给水、排水工程所使用的主要材料、成品、半成品、配件、器具和设备必须具有中文质量合格证明文件,规格、型号及性能检测报告应符合国家技术标准或设计要求。各系统设备及阀门等附件、绝热、保温材料等应有相应的产品质量合格证及相关的检测报告。主要设备、器具、新材料、新设备还附有完整的安装、使用说明书。对国家及地方有规定的特定设备及材料还应附有相应资质检测单位提供的检测报告。 2) 所有材料、成品、半成品、配件、器具和设备进场时对品种、规格、外观等进行验收,包装应完好,表面无划痕及外力冲击破损,无腐蚀。各类管材因进场时应做检查验收,并经监理工程师核查确认。 3) 各种联结管件不得有砂眼、裂纹、偏扣、乱扣、丝扣不全和角度不准等现象。 4) 管道上使用冲压弯头时,所使用的冲压弯头外径应与管道的外径相同。 5) 主要器具和设备必须有完整的安装使用说明书。在运输、保管和施工过程中,应采取有效措施防止损坏或腐蚀。 6) 各种阀门的安装要规矩、无损伤,阀杆不得弯曲,阀体严密性好。 阀门安装前,应做强度和严密性实验。阀门的强度和严密性试验,应符合下列规定: a. 试验在每批(同牌号、同型号、同规格)数量中抽查10%,且不少于一个。对于安装在主干管上起切断作用的闭路阀门,应逐个做强度和严密性实验。 b. 阀门的强度和严密性试验,应符合以下规定:阀门的强度试验压力为公称压力的1.5倍;严密性试验压力为公称压力的1.1倍;试验压力在试验持续时间内应保持不变,且壳体填料及阀瓣密封面无渗漏。 c. 阀门试压的试验持续时间应不少于下表的规定: 公称直径DN (mm) 最短试验持续时间(s) 严密性试验 强度试验 金属密封 非金属密封 ≤50 15 15 15 65-200 30 15 60 250-500 60 30 180 7) 其他材料例如:橡胶垫、油麻、线麻、水泥、电气焊条等辅材,质量都必须符合设计及相关的产品标准的要求、规定。 8) 材料、设备、配件等在搬运、堆放储存、安装的过程中应符合下列要求: a. 在运输、装卸和搬运时应轻放,严禁剧烈撞击或与尖锐品碰触、不得抛、摔、滚、拖。 b. 在运输、保管和施工过程中,应采取有效措施防止损坏或腐蚀。 c. 管材应水平堆放在平整的底面或管架上,不得不规则堆存,避免受力弯曲。当用支垫物支垫时,支垫宽度不得小于75mm,其间距不得大于1m,端部外悬部分不得大于500mm,高度适宜且不高于1.5m。 d. 管件应按品牌、规格、型号存放。能码放时,应逐层码放整齐,不能码放时,应整齐排列。 e. 对于塑料、复合管材及管件以及橡胶制品,要防止阳光直射,应存放与温度不大于40℃的库房内,避免油污,距热源不得小于1m,且有良好的通风。 f. 胶黏剂、丙酮、机油、汽油、防腐油漆等易燃物品,在存放和运输时,必须远离明火,封存保存。 3.主要施工机具: 1) 机械:套丝机、压槽机、砂轮锯、煨弯机、砂轮机、电焊机、台钻、手电钻、电锤、电动水压泵等、热熔机、开孔机等。 2) 工具:套丝板、圆丝板、管钳、链钳、活扳子、手锯、手锤、大锤、錾子、捻凿、麻钎、螺丝板、压力案、台虎钳、克丝钳、改锥、气焊工具等。 3) 量具:水平尺、钢卷尺、线坠、焊口检测器、卡尺、小线等 4.作业条件: 1) 根据施工方案安排好适当的现场工作场地、工作棚、料具库等。 2) 配合土建施工进度做好各项预留孔洞、管槽。各种型钢托、吊卡架及预埋套管,浇注楼板孔洞、堵抹墙洞工作应在土建装修工程开始前完成。 3) 在各项预制加工项目进行前要根据安装测绘草图及材料计划,将需用材料、设备的规格型号、质量、数量确认合格并准备齐全,运到现场。 4) 在管道层、地下室、地沟内操作时,要接通低压照明灯。 三、操作工艺 1.安装准备 1) 认真熟悉施工图纸,核对各种管道的坐标、标高是否有交叉,管道排列所用的空间是否合理,管道较多或管路复杂的空间、设备机房等部位应与相关专业进行器具、设备、管道综合排布的细化、底部的设计。 2) 根据施工方案决定的施工方法和技术交底的具体措施,按照设计图纸,检查、核对预留孔洞的位置、尺寸大小等是否正确,将管道坐标、标高位置划线定位。 3) 施工会审图过程中发现问题必须及时与设计和有关人员研究解决,办好变更洽商记录。 4) 经预先排列,各部位尺寸都能达到设计、技术交底及综合布置的要求后,方能下料。 2.管道预制加工: 1) 断管: a. 根据现场测绘草图,在选好的管材上画线,按线断管。划线时应考虑管材的损耗,预留出一定损耗量。 b. 用砂轮锯断管,应将管材放在砂轮锯卡钳上,对准画线卡牢,进行断管。断管时压手柄用力要均匀,不要用力过猛,断管后要将管口断面的铁膜、毛刺清除干净。 c. 用手锯断管,应将管材固定在压力案的压力钳内,将锯条对准画线,双手推锯,锯条要保持与管的轴线垂直,推拉锯用力要均匀,锯口要锯到底,不许扭断或折断,以防管口断面变形。 d. 用专用切割刀具或管剪刀断管:对于小管径管道在干净平整的地面上进行,一首握住管子,一首拿稳切割刀具;对于大管径管道应放在操作平台上或两人操作。把刀口对准划线。垂直切割管子,使切割断面与管子轴线垂直,均匀旋转管子或切割工具,切割用力均匀确保切割后的管端成正圆形状,并保证管口清洁,不缩径。 2) 管道卡压式管件连接 施工时不要刮伤卡压式管件的橡胶密封圈,管接件要确实插入至划线标记的正确位置,勿忘卡压作业。 a.插入长度的确认 根据施工要求考虑接头本体插入长度决定管子的切割长度,管子插入长度如下表所示: 公称直径(mm) 15 20 25 32 40 50 65 80 100 插入长度(mm) 21 24 24 39 47 52 53 60 75 b.管子的切断和切断面的处理 管子切断前请确认没有损伤和变形,使用管子切割器垂直与管的轴心线切割。如切口倾斜,会导致插入量不正确。切断后清除管端的毛刺和切削,粘附在管子内外的垃圾和异物用棉丝或纱布等擦干净。 ① 管子的切割使用产生毛刺和切削较少的旋转式管道切割器,切割时请不要用过大的力以防止管子失圆。 ② 切断后的管端如带有毛刺、切削或粘附的异物,插入接头本体时会导致密封圈损坏不能完全结合而引起泄露。 ③ 如是使用锯断或高速锯齿切断的场合,请一定用锉刀对管端进行倒角处理。 ④ 注意锉刀和除毛器一定要用不锈钢专用,若果曾在其它材料上使用过,可能会粘附上锈蚀。 c.画线 确保管子插入尺寸用画线器在管子上画上标记。对切断的管端进行处理后,必须对管子插入长度进行标记,否则易引起插入不到位,导致降低接头连接性能引起泄露。 d. 插入管子 将管子笔直的插入接头本体,确保标记到接头端面在2mm以内。 ① 插入前请确认密封圈是否确实安装在正确的U形位置上。 ② 插入时请慢慢的直线插入接头本体,如管子倾斜勉强插入的话,易导致密封圈的损伤。 ③ 如插入过紧可在管子上沾点水,不得使用油脂润滑,以免油脂使密封圈变性失效。 e.卡压连接 确认卡压钳口凹槽安置在接头本体圆弧凸出部位,卡压到位。 ① 卡压前请再次确认标记离管端面在2mm以内。 ② 卡压时应按住卡压工具,直到解除压力,卡压不足是导致接头漏水降低性能的原因。卡压处若有松弛现象,可在原卡压处重新压一次。 ③ 带螺纹的管件应先锁紧螺纹后再卡压,以免造成卡压好的接头因拧螺纹而松脱。 ④ 配管弯曲时,请在直管部位修正,不可在管件部位矫正,否则可能引起卡压处松弛造成泄露。 ⑤ 管件卡压压力如下: 公称直径(mm) 15~25 32~50 65~100 卡压压力(MPa) 40 50 60 f. 卡压检查 用专用量规检查卡压后尺寸是否到位,防止不良施工。应仔细检查卡压尺寸,量规不能放入卡压处时,应再次卡压或切断后重新安装。 3) 环压式连接方式 a.环压连接技术要求 环压连接技术要求见环压连接技术参数表。 公称直径DN 管材外径D0 密封带长度L 锁紧槽外径D1 密封端外径D2 15 16.00±0.12 14.0±1.0 15.80~16.30 17.10~17.60 20 19.00±0.12 14.5±1.0 18.80~19.40 20.20~20.80 25 25.40±0.15 15.0±1.0 24.90~25.60 26.30~27.00 32 31.80±0.15 15.0±1.0 31.00~31.80 33.10~33.90 40 40.00±0.18 19.0±1.2 39.20~40.20 41.50~42.50 50 50.80±0.20 19.0±1.2 49.70~50.80 52.50~53.60 65 63.50±0.23 22.0±1.2 61.50~62.80 65.00~66.30 80 76.00±0.25 22.0±1.2 74.40~75.80 78.20~79.60 100 102.00±0.50 22.0±1.2 99.40~101.00 103.90~105.40 b. 操作方法 ① 电动液压环压连接操作:环压操作前应根据管材规格选用合适的钳口和环压模具。拿出上模一侧的连接插销,揭开上模,放入安装好密封圈的管材、管件,对准环压位置后,合上上模,插上插销(确定插销插到位)。在压力表上设定液压的上限压力值(此值不超过45MPa),打开电动机开关开始加压,当液压压力值达到该值时,电动液压机自动停止工作,卸压阀自动卸压。完成环压过程。当管径≥DN80的管道需进行二次环压,将管子与钳口相对旋转≥15°后,进行第二次环压。如图所示。 环压过程示意图 ② 检查成品环压质量。环压完成后,应检查环压部位的质量:如环压操作彻底,则外露的胶圈边缘(约3mm)被完全环压的管口切断,使之与整个胶圈断开,可以用手轻轻撕去;如果胶圈边缘外露部分没被切断,无法用手轻轻撕掉,则说明环压操作没有压到位,应重新进行再压一遍。 ③ 施工时质量技术措施 应使用专用工具和专用密封圈。环压连接使用的O型密封圈是一个的橡胶环,环的直径随管径的不同而不同(配套出厂),其宽度(随管径的大小而不同)15mm~30mm,厚2~3mm,密封环与管段的接触面是面而不是线。环压连接对被连接钢管有合理均匀的收缩变形量,因此环压连接的管道强度较高。 切管作业完成时,要即时除去管端部的毛刺,以免划破O型密封圈,校正管口的圆度和直径,以免影响管道连接完成后的密封质量。毛刺去除应用专用的锉刀。 预插管作业,在正式插管环压前,应先将切割好的管段与管件预插一次,达到足够长度(一般管件本身有环型突起,见下图,管段到达此处则不能再深入)后,应在管段上划线做好标记。 环压示意图 预插完,将管段拔出,将O型橡胶密封圈套入管段的划线部位,再正式将管段插入管件,当管端部距划线处时停止插管。不能用插入深度来调节管位和调整管道实际长度。环压时紧固的环压钳口应与管道轴心方向垂直,不得有倾斜角度,否则将影响连接质量。 ④ 质量保证: Ⅰ管道在安装时管卡和支吊架布置合理美观,管卡和管道应接触紧密,但不得损害管表面。明装管道在支架上采用不锈钢支架或塑钢支架,暗装管道可用钢支架,要保证固定牢固。支架与管道间设橡胶垫,以便形成面接触,使管道安装质量得到保证。 Ⅱ 成品保护。 连接完的管段应及时敷设到位,如不能及时敷设安装,应放置到平整的地方,用垫木垫起来,防止踩踏、撞压导致接口变形、松脱。安装后的管道应用塑料薄膜包裹保护(防止其他施工工序的交叉污染,交工前除去保护薄膜,露出管道光亮美观的外表),并有稳定的固定方式。 图:(中间用塑料薄膜包裹的管道)已施工完毕的不锈钢管道 图:管道在施工中用塑料薄膜包裹 Ⅲ 防止电位腐蚀 薄壁不锈钢管与其他材质相连接时,防止因电位不同而产生的电化学接触腐蚀。可采取缠生料带、绝缘垫片等绝缘材料进行连接。 4) 热熔连接方式 a. 工艺流程 测量定位 截取 管端管件清理 标绘热熔深度 热熔机加热 联结 调整定型 b. 根据所需要的长度在管子上标出截取位置标线,用切管器垂直切割管子,使切割断面与管子轴线垂直,切割用力均匀确保切割的管端成正圆形状。 c. 当管材端部有伤痕或不规则时,宜先截去一部分,切割管材应使端面垂直于管轴线,切割后的管口切面应去除毛边、毛刺。管材与管件连接处面应清洁、干燥、无油污 d. 将欲连接的承、插接口分别无旋转的插入热熔工具的加热套和加热头,插入到所标志的深度,接通电源,待达到工作温度(260±10℃)指示灯亮后方能开始进行操作。 e. 用专用倒角工具将管壁厚度的1/2进行倒角,倒角坡度宜为10°--15°;有外涂层的应将端部外皮刮净。用棉丝沾上清洁剂或95%的工业酒精,擦净准备联结的管子端头外表面和管件内表面。 f. 不同规格管材、管件的加热时间、承插接口操作时间及冷却时间应按热熔机具生产厂家的要求掌握。如无要求时,可参照环境温度20℃条件下表所列的技术参数进行。当施工环境低于20℃时,加热时间适当延长,若环境温度低于5℃,加热时间应延长50%,测量并标示出承插深度,承插深度不小于下表: 公称外径DN(mm) 最小承口深度(mm) 加热时间(s) 承插接口操作时间(s) 冷却时间(min) 20 11.0 5 4 3 25 12.5 7 4 3 32 14.6 8 4 4 40 17.0 12 6 4 50 20.0 18 6 5 63 23.9 24 6 6 75 27.5 30 10 8 90 32.0 40 10 8 110 38.0 50 15 10 g. 在规定承插接口加热完成后,立即从加热套与加热头上同时取下,迅速无旋转的插入到所标示的深度,使接头处形成均匀凸缘。 h. 在规定的承插接口操作时间内,刚熔接好的接头还可以校正,但不得旋转。 i. 在规定冷却时间内,不得触动接口。 j. 与其他种类管材、阀门、配件联结时,应采用过渡性管件。当过渡性管件需要采用焊接方式与其他联结时,应先拆除封闭圈,焊接部位冷却后,才能装好密封圈后,进行联结。 5) 承插连接方式 水泥捻口一般用于室内的铸铁管道承插口联结。 a. 为了减少捻固定灰口,对部分管材与管件可预先捻好灰口,捻灰口前应检查管材管件有无裂纹、砂眼等缺陷,并将管材与管件进行预排,校对尺寸有无差错,承插口的灰口环形缝隙是否合格。 b. 管材与管件联结时可在临时固定架上,管与管件按图纸要求将承口朝上,插口向下的方向插好,捻灰口。 c. 将麻打好后,即可把捻口灰(水与水泥重量比1:9)分层填入承口环形缝隙内,先用薄捻凿,一手填灰,一手用捻凿捣实,然后用手锤、捻凿打实,直到将灰口填满,用厚薄与承口环形缝隙大小相适应的捻凿将灰口打实打平,直至捻凿打在灰口上有回弹的感觉即为合格。 d. 拌合捻口灰,应随拌合随用,拌好的灰应控制在1.5h内用完为宜,同时要根据气候情况适当调整用水量。 e. 预制加工两节管或两个以上管件时,应将先捻好灰口的管或管件排列在上部,再捻下部灰口,以减轻其震动。捻完最后一个灰口应检查其余灰口有无松动,如有松动应及时处理预制加工好的管段与管件应码放在平坦的场所,放平垫实,用湿麻绳缠好灰口,浇水养护,保持湿润,一般常温下48h后方可移动到现场安装。 f. 冬季严寒季节捻灰口应采取有效的防冻措施,拌灰用水可加适量盐水或对管道及水泥无腐蚀的防冻剂。捻好的灰口严禁受冻,存放环境温度应保持在5℃以上,有条件亦可采取蒸汽养护。 3.套管制作安装 1) 套管制作 a. 工艺流程 确定套管位置 选定套管 形式及材料 套管制作 套管安装 b. 选定套管 ① 穿过梁、墙体、基础处,均应设置套管,套管应采用钢套管,其穿墙支管应采用镀锌铁皮套管或钢套管。 ② 管道穿过间墙、隔墙处的套管为普通套管,穿楼板采用钢夹板。 ③ 凡是振动或有沉降伸缩处的进出水管的过墙套管,都严格要求防水防漏,应选用柔性防水套管,套管部分必须都浇固于混凝土墙内。 c. 普通套管制作 ① 套管管径比穿墙板的干管、立管管径大1-2号,一般套管内径不得超过管外径6mm。 ② 过墙套管长度=墙厚+墙两面抹灰厚度。 ③ 穿基础套管长度=基础厚度+30mm+30mm(两端各伸长30mm) ④ 钢套管两端平齐,打掉毛刺,管内外除锈防腐。 ⑤ 镀锌铁皮套管卷制应规整,咬口接缝要严实,其规格和尺寸应符合过墙支管的要求。 d. 刚性防水套管、柔性防水套管制作 若设计无规定,应根据建筑物要求,按标准图规格尺寸下料,焊接按本施工组织要求的工艺进行。 2) 套管安装 a. 普通套管安装 ① 根据所穿构筑物的厚度及管径尺寸确定套管规格、长度,下料后套管内刷防锈漆一道,用于穿楼板套管应在适当部位焊好架铁。管道安装时,把预制好的套管穿好,套管上端应高地面20mm,厨房及厕浴间套管应高出地面50mm,下端与楼板面平。预埋上下层套管时,中心线需垂直,凡有管道煤气的房间,所有套管的缝隙均应按设计要求做填料严密处理。 ② 套管安装应随同干管、立管、支管安装。将预制好的套管套在管道上,放在指定位置。管道安装完毕找正后,在调整套管的位置及与管道的间隙,调整完毕加以固定不应位移。 ③ 穿过楼板的套管与管道之间缝隙应用阻燃性密实材料和防水油膏填实,端面光滑。管道接口不得在套管内。 ③ 安装管道时应注意穿越管道与套管周边的间隙一致,管道安装完毕后应及时填堵套管与构筑物的缝隙。 b. 防水套管: ① 根据构筑物及不同介质的管道,按照设计或施工安装图册中的要求进行预制加工,将预制加工好的套管在浇注混凝土前按设计要求部位固定好,校对坐标、标高,平正合格后一次浇注,待管道安装完毕后把填料塞紧捣实。 ② 根据所穿构筑物的厚度及穿越管道的种类、规格确定套管规格和长度,根据图纸统计出套管的规格和数量,编制套管加工安装统计表。 ③ 将预置加工好的套管在浇注混凝土合模前按设计要求的部位固定好,校准坐标、标高,平正合格后一次浇注于混凝土内固定。 ④待管道安装完毕后进行填堵。 3) 成品保护 a. 套管制作后要妥善保管,以防不慎被踩、挤、砸变形。 b.封堵时严防将套管挤向一侧。防止套管上下串动。 4 管道支架的制作及安装(组合支吊架单独出技术方案) 认准熟悉图纸及管道的种类、规格,按照设计要求确定支、吊架形式。对于大型支架、多管道共同支架等应经过设计人员确认。 1) 施工工艺: a. 选定支架形式。根据结构形式,可将支架分为支托架(包括托钩)、支吊架、立管卡、管架、管墩。按其制约管道的作用可分为固定支托架、活动支托架。 b. 在管道上不允许有任何位移的地方,应设置固定的支托架,要求有足够的强度和承受力来限制(主要由热胀冷缩引起的)管道位移。有简易带弧形挡板的卡环式,应用较为广泛。还有管卡式、双侧挡板式等形式。一般由设计计算后选定,多用于供热、热力、热水管道上。 2) 确定支架数量 管道支架数量,严格按规范规定,实际施工中常以“十六”字的规律:“墙不作架、托稳转角、找准坡度、同径等分、不超最大”。 钢管管道支架最大间距(m) 管道公称直径(mm) 15 20 25 32 40 50 70 80 100 125 150 200 250 300 支架最大间距(m) 保温管 2 2.5 2.5 2.5 3 3 4 4 4.5 6 7 7 8 8.5 非保温管 2.5 3 3.5 4 4.5 5 6 6 6.5 7 8 9.5 11 12 排水塑料管道支架最大间距(mm) 外径 40 50 75 110 160 间距 400 500 750 1100 1600 3) 工艺流程 选定型式 测定数量 计算料长 支架制作 吊架卡环制作 吊杆制作 型钢架制作 V形卡制作 滑板、挡板制作 膨胀螺栓固定安装 埋墙安装 支架安装 抱柱安装 支墩、钢架安装 预埋铁件安装 4) 计算料长 根据选定的形式和规格,计算每个支架组合结构中各部分的料长,支架及防晃支架的下料计算,应根据工艺设计图中具体位置实际测定。 5)支架制作 支架构件的预制加工和现场安装比较复杂,仅以管道托架及吊架为重点。 a. 型钢架下料、划线后可进行切断,若用气割时,应及时凿掉毛刺,以便进行螺栓孔钻眼,不得用气割成孔。型钢三角架、水平单臂型钢支架载入部分应用气割形成劈叉,载入部分应不小于120mm,型钢下料、切断,成设计角度后需进行电焊焊接切断缝。焊接应保证型钢架坚固、整齐,不走形,保证安装后的质量。 b. U形卡用圆钢制作。先按下表中尺寸在调直的圆钢上量尺、下料,切断后用圆扳牙扳手将圆钢的两端套出螺纹,活动支架上的U形卡可套一头丝,螺纹的长度应套上固定螺栓后留出2—3扣为宜。制作时,先试套后再大批量加工。 常用U形管卡尺寸表(mm) 钢筋规格 管 径 15 20 25 32 40 50 70 80 100 125 150 Φ8 116 132 148 Φ10 183 220 231 272 304 Φ12 366 430 518 c. 吊架卡环制作 ① 用扁钢或圆钢制作卡环,若用圆钢制作参考卡环长度计算表下料;若用扁钢制作,按照管外径加一个扁钢厚度乘π减去卡环厚度,再将脖长及穿丝棍眼的两头长度加在一起,即为这个卡环材料总长。 ② 用扁钢或圆钢制作卡环中,穿螺栓棍的两个卡环,应保证圆、光、平,切两小环中心应相对,并与大圆环相垂直,不得别劲、踏扁、有飞刺。小环比穿螺栓外环稍大一点,但不得过松。 ③ 各类吊架中各种吊环的内圆,必须适合钢管的外圆,其对口部分应留出吊棍空隙,但不宜过大。 ④ 吊架中吊杆的长度按实际决定,应有一定的调节量。上螺杆加工成右螺杆,下螺杆加工成左螺杆,都加松紧螺栓相连接。可在一定范围内调节高度。 ⑤ 滑板、挡板制作:按设计要求尺寸下料,一般用气焊加割,然后打净毛刺,导向支架需用电焊焊牢挡板。 6) 支架安装 各类支架安装前,对其外观、材料、规格、质量,外形尺寸等进行检查与核对,不得有漏焊和焊接缺陷。受力部件,如横梁、吊棍、螺栓及卡环均应符合设计要求及有关标图规定。活动支架应灵活,滑托与滑槽两侧应留有3-5mm 间隙,并留出偏移量。 a. 埋进墙内的钢型支托架应事先劈叉,埋进墙部分不得小于120mm,墙上无预留孔洞时,按拉线定位画出支托架位置标记,用手锤凿孔洞,洞口不宜过大。埋入前先将孔洞内的碎砖、杂物及灰土清除干净,用水将洞内冲洗浇湿。然后用1:2的水泥沙浆或细石混凝土填入,再将以防腐完毕的支托架插入洞内,用碎石卡紧支架后再填实水泥沙浆,但注意洞口略低于墙面,以便修饰面层找平。用碎石挤住型钢时,根据挂线看平、对齐、找正,让型钢靠紧拉线。型钢横梁长度方向应水平,顶面应与管子中心线平行,应保证安装后的管子与支架接触良好,没有间隙。 b. 混凝土结构,钢结构的建筑中,常用抱柱子支架,应清除支架与柱子接触处的粉刷层。卡子两眼中心线找准位置,若用螺栓紧固,螺栓要拧紧。当支架安在柱子预埋铁件上时,应将铁件上污物清除干净,焊接牢固,不得出现漏焊及各种焊接缺陷。严禁随便在承重结构及屋架的钢筋上焊接支、托、吊架。 c. 在没有预留孔洞和预埋铁件的混凝土构件上,可用射钉或膨胀螺栓安装支托架,但不得安装推力较大的固定支架。 ① 安装时用射钉枪按标高位置射进墙、柱或构件内,再用螺栓固定活动支托架和型钢横梁。用膨胀螺栓安装支架,先在支架位置处钻孔,孔径与管套外径相同,深度与膨胀螺栓相等。再装入套管和膨胀螺栓,在拧紧螺母时,螺栓的锥型尾部胀开,使螺栓与套管一起紧固与孔内。就可以在螺栓上安装型钢横梁。但需注意,严禁钻断钢筋,严禁与暗敷电线相碰。 ② 膨胀螺栓适用于C13级和C13级以上的混凝土及钢筋混凝土构件。只有在核载较小的生根部件才可用于砖墙上。但不准设于砖缝中。严禁在容易出现裂纹或已出现裂纹部位埋设膨胀螺栓。 ③ 安装在混凝土墩、钢架上或型钢架上导向支架或滑动支架的滑动面应清洁平整,不得有歪斜和卡涩现象,其安装位置应从支承面中心向位移反方向偏移,偏移值应是位移值的一半。保温层不得妨碍热位移。 ④ 吊架安装时,先检查混凝土板等结构上的预埋吊环或预埋螺栓是否和吊架部分衔接。先将预埋件上的污物清除干净,再把组装好的的吊架与预埋件上连接好。初调好松紧螺栓长度,使其符合管道设计坡度为止。 7) 薄壁不锈钢管支吊架安装 a. 薄壁不锈钢管道支吊架结合现场实际可用栽埋法、膨胀螺栓法、射钉法、预埋焊接法、抱柱法安装。 b. 支吊架一般由角钢、圆钢、扁钢等制作而成。针对不同的安装部位,可制作三角形、门形或抱箍形。如下图: 吊架 门型吊架 三角型支架 c. 立管支吊架间距小于等于3m。由于管道连接到一定长度后的管路较碳钢管道刚性稍差,因此薄壁不锈钢管横管管道支架间距以下表为宜: 薄壁不锈钢管管道支架的最大间距 公称直径(mm) 15 20 25 32 40 50 70 80 100 125 150 200 支架的最大间距(m) 保温管 2 2 2 2.5 2.5 2.5 3 3.5 4 5 5 5 不保温管 2.5 2.5 3 3 3.5 4 4 4 4 6 6 6 d. 支吊架安装前应在建筑结构面上弹线定位,确定支吊架的安装位置,根据管径大小画好须钻孔打眼位置。 e. 管道敷设时不得有轴向弯曲和扭曲,穿过墙或楼板时不得强制校正。当与其它管道平行时,应按设计要求预留保护距离,当设计无规定时,其净距不宜小于100mm。当管道平行时,管沟内薄壁不锈钢管宜设在镀锌钢管的内侧。 8) 成品保护 a. 托架(钩)、吊架栽入墙体或顶棚后,在混凝土强度未达到1.2N/mm2 前严禁受外力,更不准蹬、踏、摇动。混凝土强度(或砂浆)未达到设计强度的50%或满足不了强度要求时,不准安装管道。 b. 各类支架在管道安装前均应完成防腐工序。 5 填堵孔洞 1) 管道安装完毕后,必须及时用不低于结构标号的混凝土或水泥砂浆把孔洞堵严、抹平,为了不致因堵洞而将管道移位,造成立管不垂直,应派专人配合土建堵孔洞。 2) 堵楼板孔洞宜用定型模具或用木板支搭牢固后,往洞内浇点水再用C20 以上的细石混凝土或M50 水泥砂浆填平捣实,不许向洞内填塞砖头、杂物。 6.管道试压: 管道系统的施工试验主要包括:强度严密性试验(水压试验)、灌(满)水试验、吹(冲)洗试验、通水试验、通球试验等等。 1) 管道试压一般分单项试压和系统试压两种,单项试压是在干管敷设完后或隐蔽部位的管道安装完毕按设计和规定要求进行水压试验。系统试压是在全部干、立、支管安装完毕,按设计或规范要求进行水压试验。 2) 放置压力表,联结试验泵。试压泵一般设在首层,或室外管道入口处。压力表应设置在管道的直管段上,系统最高点设置一个压力表。 3) 压前应将预留洞口堵严,关闭入口总阀门和所有泄水阀门及低处排空阀门,打开各分路及主管阀门和系统最高处的排空阀门。 4) 打开水源阀门,往系统内充水,满水后放净空气并将阀门关闭。 5) 如有漏水处应做好标记,并进行修理,修好后再充满水进行加压,而后复查,如管道不渗、漏,并持续到规定时间,压力将在允许范围内,应通知有关单位验收并办理验收记录。 6) 除试压水泵和水源,把管道系统内水泄净。 7) 冬季施工期间竣工而又不能及时供暖的工程进行系统试压时,必须采取可靠措施把水泄净,以防冻坏管道和设备。 7.灌(满)水试验: 1) 室内排水管道的埋地铺设和吊顶、管井内及有保温要求的隐蔽管道,在隐检前都应进行闭水试验,内排水雨水管道安装完毕亦要进行灌水试验。 2) 水试验前应将各预留口采取措施堵严,在系统最高点留出灌水口及观察口。 3) 楼层吊顶内的管道灌水试验应在下一层立管检查口处用橡皮气胆堵严,由本层管道甩口处(一般为地漏)灌水,进行灌水试验。 4) 灌水口将水灌满后,按设计或规范要求的规定时间对管道系统的管材、管件及捻口进行检查,如有渗漏现象应及时修理,修理好后再进行一次灌水试验,直到无渗漏现象后,请有关单位验收并办理 8.吹(冲)洗试验 1) 管道系统的冲洗应在管道试压合格后,调试、运行前进行。 2) 管道冲洗进水口及排水口应选择适当的位置,并能保证将管道系统内的杂物冲洗干净为宜。排水管截面积不应小于被冲洗管道截面60%,排水管应接至排水井或排水沟内。 3) 冲洗时,以系统内可能达到的最大压力和流量进行,直到出口处的水色和透明度与入口处目测一致为合格。 9.通水试验 1) 以上完成各项试验后交付使用前,应对给水及排水系统做通水试验。 2) 进行通水试验时,先关闭分路阀门,卸下封堵给水管道的甩口丝堵,安装上普通水嘴,接上塑料软管放入相应的排水管道的甩口内。然后打开分路阀门,同时开启所有水嘴,检查各个配水点流量、流速正常,排水通畅,各个接口无渗漏。 10.通球试验 通球试验详见本节的室内排水管道安装技术方案。 11.进行试验前必须寻找好稳定的水源,以及合适的、可靠的试验用水泄放地点。 四、质量标准 各项质量标准要求严格按照各节要求执行。 五、成品保护 1.预制加工好的管段,应加临时管箍或用水泥袋纸将管口包好,以防丝头生锈腐蚀。 2.预制加工好的干、立、支管,要分项按编号排放整齐,用木方垫好,不许大管压小管码放,并应防止脚踏、物砸。 3. 经除锈、刷油防腐处理后的管材、管件、型钢、托架、卡架等金属制品,宜放在有防雨、雪措施、运输畅通的专用场地,其周围不应堆放杂物。 六、应注意的质量问题 1.管道断口有飞刺、铁膜。用砂轮锯断管后应铣口。 2.锯口不平、不正,出现马蹄型,锯管时站的角度不合适或锯条未上紧。 3.丝头缺扣、乱扣,不能只套一板,套丝时应加润滑剂。 4.管段表面有飞刺和环形沟。主要是管钳失灵,压力失修,压不住管材,致使管材转动滑出模沟,应及时修理工具或更换。 5.管段局部凹陷。是由于调直时手锤用力过猛或锤头击管部位太集中,因此调直时发现管段弯曲过死或管径过大,则应热调直。 6.托、吊、卡架不牢固。由于剔洞深度不够,卡子燕尾被切断,埋设卡架洞内杂物未清理净,又不浇水致使固定不牢。 7.焊接管道错口,焊缝不匀,主要是在焊接管道时未将管口轴线对准,厚壁管道未认真开出坡口。 8.捻口环形缝隙大小不均、灰口不饱满。捻灰口时应将承插口环形缝隙找均匀,灰口内灰应填满。 9.排水管段及管件联接处有弯曲现象,打麻时应认真将管与管件找正、找直。 七、质量记录 所应具有的各项质量记录详见各系统技术方案。 1.6 室内给水管道安装技术方案 一、范围 本技术方案适合本工程动
展开阅读全文

开通  VIP会员、SVIP会员  优惠大
下载10份以上建议开通VIP会员
下载20份以上建议开通SVIP会员


开通VIP      成为共赢上传

当前位置:首页 > 包罗万象 > 大杂烩

移动网页_全站_页脚广告1

关于我们      便捷服务       自信AI       AI导航        抽奖活动

©2010-2026 宁波自信网络信息技术有限公司  版权所有

客服电话:0574-28810668  投诉电话:18658249818

gongan.png浙公网安备33021202000488号   

icp.png浙ICP备2021020529号-1  |  浙B2-20240490  

关注我们 :微信公众号    抖音    微博    LOFTER 

客服