收藏 分销(赏)

隧道施工日志模板.docx

上传人:仙人****88 文档编号:8661205 上传时间:2025-02-24 格式:DOCX 页数:2 大小:18.92KB 下载积分:10 金币
下载 相关 举报
隧道施工日志模板.docx_第1页
第1页 / 共2页
隧道施工日志模板.docx_第2页
第2页 / 共2页
本文档共2页,全文阅读请下载到手机保存,查看更方便
资源描述
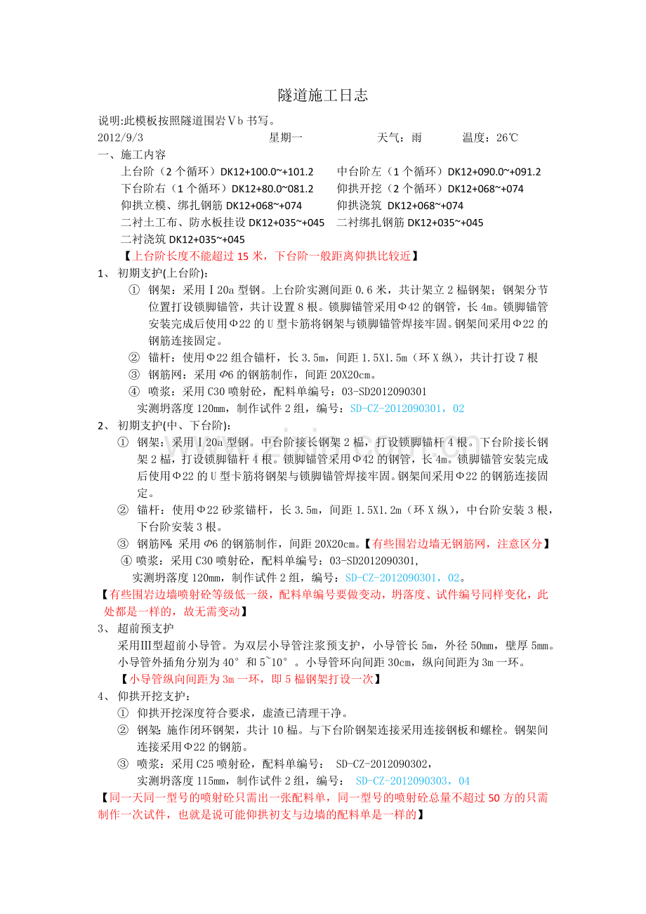
隧道施工日志 说明:此模板按照隧道围岩Ⅴb书写。 2012/9/3 星期一 天气:雨 温度:26℃ 一、 施工内容 上台阶(2个循环)DK12+100.0~+101.2 中台阶左(1个循环)DK12+090.0~+091.2 下台阶右(1个循环)DK12+80.0~081.2 仰拱开挖(2个循环)DK12+068~+074 仰拱立模、绑扎钢筋DK12+068~+074 仰拱浇筑 DK12+068~+074 二衬土工布、防水板挂设DK12+035~+045 二衬绑扎钢筋DK12+035~+045 二衬浇筑DK12+035~+045 【上台阶长度不能超过15米,下台阶一般距离仰拱比较近】 1、 初期支护(上台阶): ① 钢架:采用Ⅰ20a型钢。上台阶实测间距0.6米,共计架立2榀钢架;钢架分节位置打设锁脚锚管,共计设置8根。锁脚锚管采用Ф42的钢管,长4m。锁脚锚管安装完成后使用Ф22的U型卡筋将钢架与锁脚锚管焊接牢固。钢架间采用Ф22的钢筋连接固定。 ② 锚杆:使用Ф22组合锚杆,长3.5m,间距1.5X1.5m(环X纵),共计打设7根 ③ 钢筋网:采用Ф6的钢筋制作,间距20X20cm。 ④ 喷浆:采用C30喷射砼,配料单编号:03-SD2012090301 实测坍落度120mm,制作试件2组,编号:SD-CZ-2012090301,02 2、 初期支护(中、下台阶): ① 钢架:采用Ⅰ20a型钢。中台阶接长钢架2榀,打设锁脚锚杆4根。下台阶接长钢架2榀,打设锁脚锚杆4根。锁脚锚管采用Ф42的钢管,长4m。锁脚锚管安装完成后使用Ф22的U型卡筋将钢架与锁脚锚管焊接牢固。钢架间采用Ф22的钢筋连接固定。 ② 锚杆:使用Ф22砂浆锚杆,长3.5m,间距1.5X1.2m(环X纵),中台阶安装3根,下台阶安装3根。 ③ 钢筋网:采用Ф6的钢筋制作,间距20X20cm。【有些围岩边墙无钢筋网,注意区分】 ④ 喷浆:采用C30喷射砼,配料单编号:03-SD2012090301, 实测坍落度120mm,制作试件2组,编号:SD-CZ-2012090301,02。 【有些围岩边墙喷射砼等级低一级,配料单编号要做变动,坍落度、试件编号同样变化,此处都是一样的,故无需变动】 3、 超前预支护 采用Ⅲ型超前小导管。为双层小导管注浆预支护,小导管长5m,外径50mm,壁厚5mm。小导管外插角分别为40°和5~10°。小导管环向间距30cm,纵向间距为3m一环。 【小导管纵向间距为3m一环,即5榀钢架打设一次】 4、 仰拱开挖支护: ① 仰拱开挖深度符合要求,虚渣已清理干净。 ② 钢架:施作闭环钢架,共计10榀。与下台阶钢架连接采用连接钢板和螺栓。钢架间连接采用Ф22的钢筋。 ③ 喷浆:采用C25喷射砼,配料单编号: SD-CZ-2012090302, 实测坍落度115mm,制作试件2组,编号: SD-CZ-2012090303,04 【同一天同一型号的喷射砼只需出一张配料单,同一型号的喷射砼总量不超过50方的只需制作一次试件,也就是说可能仰拱初支与边墙的配料单是一样的】 5、 仰拱立模、绑扎钢筋 ① 仰拱模板安装符合要求 ② 绑扎钢筋:仰拱环向钢筋采用Ф22@200,纵向钢筋采用Ф14@250,分两层布置,中间采用Ф8的拉筋,间距250mm。 ③ 检查仰拱厚度,实测56cm,符合要求。 6、 仰拱浇筑采用C35砼,配料单编号:03JBZ2012090301, 实测坍落度140mm,制作试件1组,编号SD-YG-2012090301 7、 二衬土工布、防水板挂设 土工布、防水板无破损,搭接方式、长度符合要求。 8、 二衬绑扎钢筋 ① 二衬钢筋环向钢筋采用Ф22@200,纵向钢筋采用Ф14@250,分两层布置,中间采用Ф8的拉筋,间距250mm,符合要求。 ② 二衬模板安装符合要求,检查厚度符合要求。 9、 二衬采用C35砼浇筑,配料单编号:03JBZ2012090302, 实测坍落度165mm,制作试件3组,编号: SD-EC-2012090301, 02,03 10、 对以上工程自检,合格后报监理张工验收,同意进入下一道工序施工。 【另外,如果有综合洞室和过轨管的按实际写】 二、 材料进场情况 水泥100t,中砂150方,碎石140方 在监理见证下取样送检。 【注意,一旦写了原材料进场,就要送检。适当做调整,半个月左右送检一次,保证频率。沙石料送检前注意,大概估计现场一个料仓最多能存放多少料,不能无依据的写。钢筋、外委材料在中转站一般都会送检,现场看情况有需要就送】 三、 检查情况 上午,总监李云龙检查工地,提出掌子面开挖后要及时封闭。下午1点整改完毕。 【写有什么领导检查工地,就可以了。如果提出有什么问题,最好在当天整改完毕】 四、 技术交底情况 【有就写,没有就不用写】 五、 人员、设备情况 1、 主要管理人员6人 2、 主要作业人员43人 3、 挖机2台、运渣车5台、空压机4台、装载车2台······ 【这里不用写太详细】 六、 其他特殊情况 【停电什么的都可以写。有就写,没有就不用写】
展开阅读全文

开通  VIP会员、SVIP会员  优惠大
下载10份以上建议开通VIP会员
下载20份以上建议开通SVIP会员


开通VIP      成为共赢上传

当前位置:首页 > 教育专区 > 小学其他

移动网页_全站_页脚广告1

关于我们      便捷服务       自信AI       AI导航        抽奖活动

©2010-2026 宁波自信网络信息技术有限公司  版权所有

客服电话:0574-28810668  投诉电话:18658249818

gongan.png浙公网安备33021202000488号   

icp.png浙ICP备2021020529号-1  |  浙B2-20240490  

关注我们 :微信公众号    抖音    微博    LOFTER 

客服