收藏 分销(赏)

U型槽通道施工方案(专家论证意见修改).doc

上传人:可**** 文档编号:809659 上传时间:2024-03-23 格式:DOC 页数:49 大小:593.50KB 下载积分:11 金币
下载 相关 举报
U型槽通道施工方案(专家论证意见修改).doc_第1页
第1页 / 共49页
U型槽通道施工方案(专家论证意见修改).doc_第2页
第2页 / 共49页


点击查看更多>>
资源描述
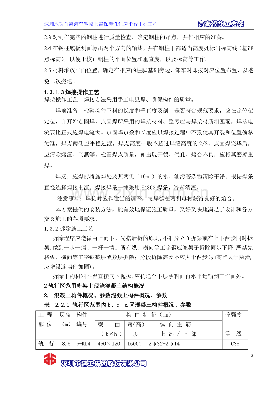
深圳地铁前海湾车辆段上盖保障性住房平台Ⅰ标工程 高支模施工方案 U型槽通道(双通道)门式桁架搭设补充施工方案 1、施工重点及应对措施 1.1施工重点 本标段在建设时需要保证bcd区(b-L~d-U)车辆段范围内下部铺轨(长度约216米宽度13米)的正常进行,在首层高支模的脚手架中需要考虑预留出铺轨用的通道,在梁板施工时需要对漏下的砂浆、混凝土、水进行防护处理,保证下部车辆段铺轨工作的正常进行是工程的重点。 1.2主要应对措施: 1、根据铺轨基地范围组织流水施工,分段搭设门式钢架。 2、铺轨通道(双通道)门式钢架结构:立柱采用D500X8钢管,@3000(门式桁架架宽度13m,高5m),上部横向钢梁采用工50a工字钢,纵向钢梁采用工40a工字钢。 3、双通道和大通道门式钢架结构采用相应的大跨度钢结构搭设。 4、为保证在梁板施工时对漏下的砂浆、混凝土、水进行防护处理,具体措施在门式钢架纵梁上满铺密目式安全网,上铺双层模板,确保砂浆、砼不流入铺轨基地内。 5、立柱基础采用800*800*1000钢筋混凝土基础,钢筋配筋6φ18@130,混凝土标号C30。 1.3 门式桁架的安装拆除 1.3.1安装施工工艺 本标段U型槽通道(双通道)门式桁架搭设主要构件钢柱由D500X8钢柱与与横向钢梁工50a工字钢、纵向钢梁工40a工字钢焊接再加工而成。 D500X8钢柱及横向钢梁工50a工字钢、纵向钢梁工40a工字钢制作 1、D500X8钢柱流程:钢管检查→处理→拼接→矫直→自动气割下料→钢柱组装→钢柱焊接→清渣→旁弯校直→精整→横向钢梁焊接安装→纵向钢梁焊接安装。 2、横向钢梁工50a工字钢、纵向钢梁工40a工字钢流程:钢梁检查→处理→拼接→矫直→自动气割下料→钢梁组装→钢梁焊接→清渣→旁弯校直→精整→横向钢梁焊接安装→纵向钢梁焊接安装。 3、钢柱及钢梁下料采用自动气割机,下料前先根据构件长度进行材料的拼接和焊接。 4、横向钢梁工50a工字钢、纵向钢梁工40a工字钢钢桁架的组装在组装胎架上进行,组装时把气割质量良好横梁放置于胎架上拼装,依次把气割质量良好纵梁放置于胎架上拼装成钢桁架 。 把拼装好的桁架柱面放置于焊接胎架上进行焊接,采用气保焊,按焊接顺序焊接。 焊接完成后,采用校直机等机械矫正法矫正变形的桁架截面。 1.3.1.2钢柱钢梁的安装 钢柱安装前应对9米平台梁的定位轴线、基础轴线和标高等进行检查。 为安装方便,安装钢立柱后,安装钢梁,就位后随即焊接,使其变为稳定体系。 1吊装顺序 吊装顺序为:先安装完钢柱(进行找正、安装系杆、支撑等之后)固定好后,检验达到要求后再进行钢梁的安装。 2吊装准备工作 2.1在柱吊装之前,先对基础预埋板标高、定位轴线位置,作全面的检查复核并作整改,以保证吊装位置的准确。并在基础表面把建筑物轴线、安装中心线,柱脚范围用墨线弹出来,并标明标高高差,以供后续施工。 2.2安装前,混凝土基础面预埋板标高误差应控制好,后续钢柱直接落至钢板上,以提高钢柱的安装效率和准确性。 2.3对制作完毕的钢柱进行质量检查,确定钢柱的吊点,并作相应的准备。 2.4在钢柱底板侧面标出两个方向的轴线,并在钢柱下部适当高度处标出标高线(基准点标高),以便于校正钢柱的平面位置和垂直度,以及标高等工作。 2.5材料堆放平面位置,确定在相应的柱脚基础旁边,卸车时即按对应位置布置,以避免二次搬运。 1.3.1.3焊接操作工艺 焊接操作工艺:焊接方法采用手工电弧焊、确保构件的质量。 焊前准备:检验构件下料的长度和垂直度及剖口是否符合规范要求,应在定位架定位,并开始点固焊。点固焊所采用的焊接材料、型号应与焊接材质相匹配,焊接电流要比正式施焊电流大。点固焊点数和长度应以焊接过程中不致使其开裂和位置偏移为准,焊点两侧应平稳过渡,焊点高度一般不超过焊缝高度的2/3。点固焊完毕后,应清除熔渣、飞溅等。检查焊点质量,如出现开裂、气孔、熔合不良,应将其磨掉重焊。 焊接:施焊前将施焊处及其两侧(10mm)的水、油污等杂物清除干净。根据焊条直径选择焊接电流。焊接焊条一律采用E4303焊条,冷却清渣。 注意事项:焊接时应作适当的调整,使焊缝在两侧母材获得良好的熔合。 本方案提供的安装方法,能有效地保证施工质量,又好又快地满足了设计和各方交叉施工的各项要求。 1.3.2拆除施工工艺 拆除程序应遵循由上而下、先搭后拆的原则,不准分立面拆架或在上下两步同时拆架,做到一步一清、一杆一清。所有纵、横向等工字钢应随架子拆除同步下降,严禁先将纵、横向等工字钢整层或数层拆除;分段拆除高差不应大于两步(如高差大于两步,应增设连墙件加固)。 拆除下的材料不得直接向下抛掷,应传送至下层承料面再水平运输到工作面外。 2轨行区范围桁架上现浇混凝土结构概况 2.1混凝土构件概况、参数混凝土构件概况、参数 表 2.2.1 轨行区范围内b、c、d区混凝土构件概况、参数 工 程 部 位 层高 (m) 构件 编号 构 件 特 征(mm) 砼强度 等 级 截 面 ( b×h ) 跨(高) 度 纵 向 主 筋 上 部 / 下 部 轨行区范围b、c、d区9.00m平台梁 8.5 b-KL4 450×1200 16000 2φ32+2φ14 C35 b-KL3 450×1200 16000 2φ32+2φ14 C35 b-KL2 450×1200 16000 2φ32+2φ14 C35 b-KL1 450×1200 16000 2φ25+2φ14 C35 C-K17 450×1200 16000 2φ32+2φ14 C35 C-K16 450×1200 16000 2φ32+2φ14 C35 d-K5 450x1200 15600 7φ25 C35 轨行区范围b、c、d区9.00m平台板 8.5 180mm 9250 双层双向φ16@100 C35 3轨行区范围桁架上混凝土结构参数、模板设计样本参数 根据轨行区范围桁架上结构部位特征,故选择下表代表部件进行验算。详细如下表: 表 3.1 轨行区范围桁架上梁板混凝土构件、模板设计样本参数表 结构 形式 梁(板)所处位置 验算梁截面(板厚) 梁(板)底 标高(m) 支撑架高度(m) 适用梁截面 备注 梁1 轨行区范围b、c、d区9.00m平台及8c#楼梁 450×1200 +6.3 1.3m 450×1200 桁架上支撑 板1 轨行区范围b、c、d区9.00m平台及8c#楼梁 180mm +8.5 3.5 m 桁架上支撑 4轨行区范围桁架上支撑体系计算书 4.1梁支撑计算 轨行区范围桁架上梁模板支撑计算 一、参数信息 1.模板支撑及构造参数 梁截面宽度 B(m):0.45;梁截面高度 D(m):1.20; 混凝土板厚度(mm):180.00;立杆沿梁跨度方向间距La(m):0.40; 立杆上端伸出至模板支撑点长度a(m):0.30; 立杆步距h(m):0.90;板底承重立杆横向间距或排距Lb(m):0.90; 梁支撑架搭设高度H(m):3.00;梁两侧立杆间距(m):1.05; 承重架支撑形式:梁底支撑小楞垂直梁截面方向; 梁底增加承重立杆根数:4; 采用的钢管类型为Φ48×3.5; 立杆承重连接方式:双扣件,考虑扣件质量及保养情况,取扣件抗滑承载力折减系数:0.80; 2.荷载参数 模板自重(kN/m2):0.35;钢筋自重(kN/m3):1.50; 施工均布荷载标准值(kN/m2):2.5;新浇混凝土侧压力标准值(kN/m2):24.5; 倾倒混凝土侧压力(kN/m2):2.0;振捣混凝土荷载标准值(kN/m2):2.0; 3.材料参数 木材品种:马尾松;木材弹性模量E(N/mm2):10000.0; 木材抗弯强度设计值fm(N/mm2):13.0;木材抗剪强度设计值fv(N/mm2):1.5; 面板类型:胶合面板;面板弹性模量E(N/mm2):9500.0; 面板抗弯强度设计值fm(N/mm2):13.0; 4.梁底模板参数 梁底方木截面宽度b(mm):50.0;梁底方木截面高度h(mm):100.0; 梁底纵向支撑根数:4;面板厚度(mm):18.0; 5.梁侧模板参数 次楞间距(mm):200 ,主楞竖向根数:4; 主楞间距为:200mm,200mm,200mm; 穿梁螺栓水平间距(mm):500; 穿梁螺栓直径(mm):M14; 主楞龙骨材料:钢楞;截面类型为圆钢管48×3.5; 主楞合并根数:2; 次楞龙骨材料:木楞,宽度50mm,高度100mm; 次楞合并根数:2; 二、梁模板荷载标准值计算 1.梁侧模板荷载 强度验算要考虑新浇混凝土侧压力和倾倒混凝土时产生的荷载;挠度验算只考虑新浇混凝土侧压力。 其中 γ -- 混凝土的重力密度,取24.000kN/m3; t -- 新浇混凝土的初凝时间,可按现场实际值取,输入0时系统按200/(T+15)计算,得4.000h; T -- 混凝土的入模温度,取35.000℃; V -- 混凝土的浇筑速度,取2.500m/h; H -- 混凝土侧压力计算位置处至新浇混凝土顶面总高度,取1.020m; β1-- 外加剂影响修正系数,取1.200; β2-- 混凝土坍落度影响修正系数,取1.150。 根据以上两个公式计算的新浇筑混凝土对模板的最大侧压力F; 分别计算得 46.083 kN/m2、24.480 kN/m2,取较小值24.480 kN/m2作为本工程计算荷载。 三、梁侧模板面板的计算 面板为受弯结构,需要验算其抗弯强度和刚度。强度验算要考虑新浇混凝土侧压力和倾倒混凝土时产生的荷载;挠度验算只考虑新浇混凝土侧压力。 面板计算简图(单位:mm) 1.强度计算 跨中弯矩计算公式如下: 其中,W -- 面板的净截面抵抗矩,W = 100×2.1×2.1/6=73.5cm3; M -- 面板的最大弯距(N·mm); σ -- 面板的弯曲应力计算值(N/mm2) [f] -- 面板的抗弯强度设计值(N/mm2); 按以下公式计算面板跨中弯矩: 其中 ,q -- 作用在模板上的侧压力,包括: 新浇混凝土侧压力设计值: q1= 1.2×1×24.48×0.9=26.44kN/m; 倾倒混凝土侧压力设计值: q2= 1.4×1×2×0.9=2.52kN/m; q = q1+q2 = 26.438+2.520 = 28.958 kN/m; 计算跨度(内楞间距): l = 200mm; 面板的最大弯距 M= 0.125×28.958×2002 = 1.45×105N·mm; 经计算得到,面板的受弯应力计算值: σ = 1.45×105 / 7.35×104=1.97N/mm2; 面板的抗弯强度设计值: [f] = 13N/mm2; 面板的受弯应力计算值 σ =1.97N/mm2 小于 面板的抗弯强度设计值 [f]=13N/mm2,满足要求! 2.挠度验算 q--作用在模板上的侧压力线荷载标准值: q=28.96N/mm; l--计算跨度(内楞间距): l = 200mm; E--面板材质的弹性模量: E = 9500N/mm2; I--面板的截面惯性矩: I = 100×1.8×1.8×1.8/12=48.6cm4; 面板的最大挠度计算值: ν= 5×28.96×2004/(384×9500×4.86×105) = 0.131 mm; 面板的最大容许挠度值:[ν] = l/250 =200/250 = 0.8mm; 面板的最大挠度计算值 ν=0.131mm 小于 面板的最大容许挠度值 [ν]=0.8mm,满足要求! 四、梁侧模板内外楞的计算 1.内楞计算 内楞(木或钢)直接承受模板传递的荷载,按照均布荷载作用下的三跨连续梁计算。 本工程中,龙骨采用木楞,截面宽度50mm,截面高度100mm,截面惯性矩I和截面抵抗矩W分别为: W = 5×102×2/6 = 166.67cm3; I = 5×103×2/12 = 833.33cm4; 内楞计算简图 (1).内楞强度验算 强度验算计算公式如下: 其中, σ -- 内楞弯曲应力计算值(N/mm2); M -- 内楞的最大弯距(N·mm); W -- 内楞的净截面抵抗矩; [f] -- 内楞的强度设计值(N/mm2)。 按以下公式计算内楞跨中弯矩: 其中,作用在内楞的荷载,q = (1.2×24.48×0.9+1.4×2×0.9)×1=28.96kN/m; 内楞计算跨度(外楞间距): l = 200mm; 内楞的最大弯距: M=0.101×28.96×200.002= 1.17×105N·mm; 最大支座力:R=1.1×28.958×0.2=6.371 kN; 经计算得到,内楞的最大受弯应力计算值 σ = 1.17×105/1.67×105 = 0.702 N/mm2; 内楞的抗弯强度设计值: [f] = 13N/mm2; 内楞最大受弯应力计算值 σ = 0.702 N/mm2 小于 内楞的抗弯强度设计值 [f]=13N/mm2,满足要求! (2).内楞的挠度验算 其中 l--计算跨度(外楞间距):l = 500mm; q--作用在模板上的侧压力线荷载标准值:q=28.96 N/mm; E -- 内楞的弹性模量: 10000N/mm2; I -- 内楞的截面惯性矩:I = 8.33×106mm4; 内楞的最大挠度计算值: ν= 0.677×28.96×5004/(100×10000×8.33×106) = 0.147 mm; 内楞的最大容许挠度值: [ν] = 500/250=2mm; 内楞的最大挠度计算值 ν=0.147mm 小于 内楞的最大容许挠度值 [ν]=2mm,满足要求! 2.外楞计算 外楞(木或钢)承受内楞传递的集中力,取内楞的最大支座力6.371kN,按照集中荷载作用下的三跨连续梁计算。 本工程中,外龙骨采用钢楞,截面惯性矩I和截面抵抗矩W分别为: 截面类型为圆钢管48×3.5; 外钢楞截面抵抗矩 W = 10.16cm3; 外钢楞截面惯性矩 I = 24.38cm4; (1).外楞抗弯强度验算 其中 σ -- 外楞受弯应力计算值(N/mm2) M -- 外楞的最大弯距(N·mm); W -- 外楞的净截面抵抗矩; [f] --外楞的强度设计值(N/mm2)。 根据三跨连续梁算法求得最大的弯矩为M=F×a=1.738 kN·m; 其中,F=1/4×q×h=8.688,h为梁高为1.2m,a为次楞间距为200mm; 经计算得到,外楞的受弯应力计算值: σ = 1.74×106/1.02×104 = 171.014 N/mm2; 外楞的抗弯强度设计值: [f] = 205N/mm2; 外楞的受弯应力计算值 σ =171.014N/mm2 小于 外楞的抗弯强度设计值 [f]=205N/mm2,满足要求! (2).外楞的挠度验算 其中E-外楞的弹性模量:206000N/mm2; F--作用在外楞上的集中力标准值:F=8.688kN; l--计算跨度:l=500mm; I-外楞的截面惯性矩:I=243800mm4; 外楞的最大挠度计算值: ν=1.615×8687.520×500.003/(100×206000.000×243800.000)=0.349mm; 根据连续梁计算得到外楞的最大挠度为0.349 mm 外楞的最大容许挠度值: [ν] = 500/400=1.25mm; 外楞的最大挠度计算值 ν=0.349mm 小于 外楞的最大容许挠度值 [ν]=1.25mm,满足要求! 五、穿梁螺栓的计算 验算公式如下: 其中 N -- 穿梁螺栓所受的拉力; A -- 穿梁螺栓有效面积 (mm2); f -- 穿梁螺栓的抗拉强度设计值,取170 N/mm2; 查表得: 穿梁螺栓的直径: 14 mm; 穿梁螺栓有效直径: 11.55 mm; 穿梁螺栓有效面积: A= 105 mm2; 穿梁螺栓所受的最大拉力: N =(1.2×24.48+1.4×2)×0.5×0.495 =7.964 kN。 穿梁螺栓最大容许拉力值: [N] = 170×105/1000 = 17.85 kN; 穿梁螺栓所受的最大拉力 N=7.964kN 小于 穿梁螺栓最大容许拉力值 [N]=17.85kN,满足要求! 六、梁底模板计算 面板为受弯结构,需要验算其抗弯强度和挠度。计算的原则是按照模板底支撑的间距和模板面的大小,按支撑在底撑上的三跨连续梁计算。 强度验算要考虑模板结构自重荷载、新浇混凝土自重荷载、钢筋自重荷载和振捣混凝土时产生的荷载;挠度验算只考虑模板结构自重、新浇混凝土自重、钢筋自重荷载。 本算例中,面板的截面惯性矩I和截面抵抗矩W分别为: W = 400×18×18/6 = 2.16×104mm3; I = 400×18×18×18/12 = 1.94×105mm4; 1.抗弯强度验算 按以下公式进行面板抗弯强度验算: 其中, σ -- 梁底模板的弯曲应力计算值(N/mm2); M -- 计算的最大弯矩 (kN·m); l--计算跨度(梁底支撑间距): l =150.00mm; q -- 作用在梁底模板的均布荷载设计值(kN/m); 新浇混凝土及钢筋荷载设计值: q1: 1.2×(24.00+1.50)×0.40×1.20×0.90=13.22kN/m; 模板结构自重荷载: q2:1.2×0.35×0.40×0.90=0.15kN/m; 振捣混凝土时产生的荷载设计值: q3: 1.4×2.00×0.40×0.90=1.01kN/m; q = q1 + q2 + q3=13.22+0.15+1.01=14.38kN/m; 跨中弯矩计算公式如下: Mmax = 0.10×14.378×0.152=0.032kN·m; σ =0.032×106/2.16×104=1.498N/mm2; 梁底模面板计算应力 σ =1.498 N/mm2 小于 梁底模面板的抗压强度设计值 [f]=13N/mm2,满足要求! 2.挠度验算 根据《建筑施工计算手册》刚度验算采用标准荷载,同时不考虑振动荷载作用。 最大挠度计算公式如下: 其中,q--作用在模板上的压力线荷载: q =((24.0+1.50)×1.200+0.35)×0.40= 12.38KN/m; l--计算跨度(梁底支撑间距): l =150.00mm; E--面板的弹性模量: E = 9500.0N/mm2; 面板的最大允许挠度值:[ν] =150.00/250 = 0.600mm; 面板的最大挠度计算值: ν= 0.677×12.38×1504/(100×9500×1.94×105)=0.023mm; 面板的最大挠度计算值: ν=0.023mm 小于 面板的最大允许挠度值:[ν] = 150 / 250 = 0.6mm,满足要求! 七、梁底支撑的计算 本工程梁底支撑采用方木。 强度及抗剪验算要考虑模板结构自重荷载、新浇混凝土自重荷载、钢筋自重荷载和振捣混凝土时产生的荷载;挠度验算只考虑模板结构自重、新浇混凝土自重、钢筋自重荷载。 1.荷载的计算: (1)钢筋混凝土梁自重(kN/m): q1 = (24+1.5)×1.2×0.15=4.59 kN/m; (2)模板的自重线荷载(kN/m): q2 = 0.35×0.15×(2×1.2+0.45)/ 0.45=0.332 kN/m; (3)活荷载为施工荷载标准值与振倒混凝土时产生的荷载(kN/m): 经计算得到,活荷载标准值 P1= (2.5+2)×0.15=0.675 kN/m; 2.方木的支撑力验算 静荷载设计值 q = 1.2×4.59+1.2×0.332=5.907 kN/m; 活荷载设计值 P = 1.4×0.675=0.945 kN/m; 方木计算简图 方木按照三跨连续梁计算。 本算例中,方木的截面惯性矩I和截面抵抗矩W分别为: W=5×10×10/6 = 83.33 cm3; I=5×10×10×10/12 = 416.67 cm4; 方木强度验算: 最大弯矩考虑为静荷载与活荷载的设计值最不利分配的弯矩和,计算公式如下: 线荷载设计值 q = 5.907+0.945=6.852 kN/m; 最大弯距 M =0.1ql2= 0.1×6.852×0.4×0.4= 0.11 kN.m; 最大应力 σ= M / W = 0.11×106/83333.3 = 1.316 N/mm2; 抗弯强度设计值 [f]=13 N/mm2; 方木的最大应力计算值 1.316 N/mm2 小于 方木抗弯强度设计值 13 N/mm2,满足要求! 方木抗剪验算: 截面抗剪强度必须满足: 其中最大剪力: V = 0.6×6.852×0.4 = 1.644 kN; 方木受剪应力计算值 τ = 3×1644.48/(2×50×100) = 0.493 N/mm2; 方木抗剪强度设计值 [τ] = 1.5 N/mm2; 方木的受剪应力计算值 0.493 N/mm2 小于 方木抗剪强度设计值 1.5 N/mm2,满足要求! 方木挠度验算: 最大挠度考虑为静荷载与活荷载的计算值最不利分配的挠度和,计算公式如下: q = 4.590 + 0.333 = 4.922 kN/m; 方木最大挠度计算值 ν= 0.677×4.922×4004 /(100×10000×416.667×104)=0.02mm; 方木的最大允许挠度 [ν]=0.400×1000/250=1.600 mm; 方木的最大挠度计算值 ν= 0.02 mm 小于 方木的最大允许挠度 [ν]=1.6 mm,满足要求! 3.支撑钢管的强度验算 支撑钢管按照简支梁的计算如下 荷载计算公式如下: (1)钢筋混凝土梁自重(kN/m2): q1 = (24.000+1.500)×1.200= 30.600 kN/m2; (2)模板的自重(kN/m2): q2 = 0.350 kN/m2; (3)活荷载为施工荷载标准值与振倒混凝土时产生的荷载(kN/m2): q3= (2.500+2.000)=4.500 kN/m2; q = 1.2×(30.600 + 0.350 )+ 1.4×4.500 = 43.440 kN/m2; 梁底支撑根数为 n,立杆梁跨度方向间距为a, 梁宽为b,梁高为h,梁底支撑传递给钢管的集中力为P,梁侧模板传给钢管的集中力为N 。 当n=2时: 当n>2时: 计算简图(kN) 变形图(mm) 弯矩图(kN·m) 经过连续梁的计算得到: 支座反力 RA = RB=0.139 kN,中间支座最大反力Rmax=3.126; 最大弯矩 Mmax=0.081 kN.m; 最大挠度计算值 Vmax=0.017 mm; 最大应力 σ=0.081×106/5080=16.002 N/mm2; 支撑抗弯设计强度 [f]=205 N/mm2; 支撑钢管的最大应力计算值 16.002 N/mm2 小于 支撑钢管的抗弯设计强度 205 N/mm2,满足要求! 八、扣件抗滑移的计算: 按照《建筑施工扣件式钢管脚手架安全技术规范培训讲座》刘群主编,P96页,双扣件承载力设计值取16.00kN,按照扣件抗滑承载力系数0.80,该工程实际的旋转双扣件承载力取值为12.80kN 。 纵向或横向水平杆与立杆连接时,扣件的抗滑承载力按照下式计算(规范5.2.5): R ≤ Rc 其中 Rc -- 扣件抗滑承载力设计值,取12.80 kN;    R -- 纵向或横向水平杆传给立杆的竖向作用力设计值; 计算中R取最大支座反力,根据前面计算结果得到 R=3.126 kN; R < 12.80 kN,所以双扣件抗滑承载力的设计计算满足要求! 九、立杆的稳定性计算: 立杆的稳定性计算公式 1.梁两侧立杆稳定性验算: 其中 N -- 立杆的轴心压力设计值,它包括: 水平钢管的最大支座反力: N1 =0.139 kN ; 脚手架钢管的自重: N2 = 1.2×0.149×3=0.536 kN; 楼板的混凝土模板的自重: N3=1.2×(0.90/2+(1.05-0.45)/2)×0.40×0.35=0.126 kN; 楼板钢筋混凝土自重荷载: N4=1.2×(0.90/2+(1.05-0.45)/2)×0.40×0.180×(1.50+24.00)=1.652 kN; N =0.139+0.536+0.126+1.652=2.453 kN; φ-- 轴心受压立杆的稳定系数,由长细比 lo/i 查表得到; i -- 计算立杆的截面回转半径 (cm):i = 1.58; A -- 立杆净截面面积 (cm2): A = 4.89; W -- 立杆净截面抵抗矩(cm3):W = 5.08; σ -- 钢管立杆轴心受压应力计算值 ( N/mm2); [f] -- 钢管立杆抗压强度设计值:[f] =205 N/mm2; lo -- 计算长度 (m); 参照《扣件式规范》不考虑高支撑架,按下式计算 lo = k1uh k1 -- 计算长度附加系数,取值为:1.155 ; u -- 计算长度系数,参照《扣件式规范》表5.3.3,u =1.7; 上式的计算结果: 立杆计算长度 Lo = k1uh = 1.155×1.7×0.9 = 1.767 m; Lo/i = 1767.15 / 15.8 = 112 ; 由长细比 lo/i 的结果查表得到轴心受压立杆的稳定系数φ= 0.502 ; 钢管立杆受压应力计算值 ;σ=2453.267/(0.502×489) = 9.994 N/mm2; 钢管立杆稳定性计算 σ = 9.994 N/mm2 小于 钢管立杆抗压强度的设计值 [f] = 205 N/mm2,满足要求! 2.梁底受力最大的支撑立杆稳定性验算: 其中 N -- 立杆的轴心压力设计值,它包括: 梁底支撑最大支座反力: N1 =3.126 kN ; 脚手架钢管的自重: N2 = 1.2×0.149×(3-1.2)=0.536 kN; N =3.126+0.536=3.447 kN; φ-- 轴心受压立杆的稳定系数,由长细比 lo/i 查表得到; i -- 计算立杆的截面回转半径 (cm):i = 1.58; A -- 立杆净截面面积 (cm2): A = 4.89; W -- 立杆净截面抵抗矩(cm3):W = 5.08; σ -- 钢管立杆轴心受压应力计算值 ( N/mm2); [f] -- 钢管立杆抗压强度设计值:[f] =205 N/mm2; lo -- 计算长度 (m); 参照《扣件式规范》不考虑高支撑架,按下式计算 lo = k1uh k1 -- 计算长度附加系数,取值为:1.155 ; u -- 计算长度系数,参照《扣件式规范》表5.3.3,u =1.7; 上式的计算结果: 立杆计算长度 Lo = k1uh = 1.155×1.7×0.9 = 1.767 m; Lo/i = 1767.15 / 15.8 = 112 ; 由长细比 lo/i 的结果查表得到轴心受压立杆的稳定系数φ= 0.502 ; 钢管立杆受压应力计算值 ;σ=3447.19/(0.502×489) = 14.043 N/mm2; 钢管立杆稳定性计算 σ = 14.043 N/mm2 小于 钢管立杆抗压强度的设计值 [f] = 205 N/mm2,满足要求! 十、立杆的地基承载力计算: 立杆基础底面的平均压力应满足下式的要求 p ≤ fg 地基承载力设计值: fg = fgk×kc = 220×1=220 kPa; 其中,地基承载力标准值:fgk= 220 kPa ; 脚手架地基承载力调整系数:kc = 1 ; 立杆基础底面的平均压力:p = N/A =3.126/0.25=12.502 kPa ; 其中,上部结构传至基础顶面的轴向力设计值 :N = 3.126 kN; 基础底面面积 :A = 0.25 m2 。 p=12.502 ≤ fg=220 kPa 。地基承载力满足要求! 4.2板支撑计算 轨行区范围桁架上梁模板支撑计算 一、参数信息: 1.模板支架参数 横向间距或排距(m):0.90;纵距(m):0.90;步距(m):1.50; 立杆上端伸出至模板支撑点长度(m):0.10;模板支架搭设高度(m):3.50; 采用的钢管(mm):Φ48×3.5 ;板底支撑连接方式:方木支撑; 立杆承重连接方式:可调托座; 2.荷载参数 模板与木板自重(kN/m2):0.350;混凝土与钢筋自重(kN/m3):25.000; 施工均布荷载标准值(kN/m2):1.000; 3.楼板参数 楼板的计算厚度(mm):180.00; 4.材料参数 面板采用胶合面板,厚度为18mm;板底支撑采用方木; 面板弹性模量E(N/mm2):9500;面板抗弯强度设计值(N/mm2):13; 木方弹性模量E(N/mm2):9500.000;木方抗弯强度设计值(N/mm2):13.000; 木方抗剪强度设计值(N/mm2):1.400;木方的间隔距离(mm):300.000; 木方的截面宽度(mm):60.00;木方的截面高度(mm):80.00; 托梁材料为:钢管(双钢管) :Φ48 × 3.5; 图2 楼板支撑架荷载计算单元 二、模板面板计算: 面板为受弯构件,需要验算其抗弯强度和刚度,取单位宽度1m的面板作为计算单元 面板的截面惯性矩I和截面抵抗矩W分别为: W = 100×1.82/6 = 54 cm3; I = 100×1.83/12 = 48.6 cm4; 模板面板的按照三跨连续梁计算。 面板计算简图 1、荷载计算 (1)静荷载为钢筋混凝土楼板和模板面板的自重(kN/m): q1 = 25×0.18×1+0.35×1 = 4.85 kN/m; (2)活荷载为施工人员及设备荷载(kN/m): q2 = 1×1= 1 kN/m; 2、强度计算 最大弯矩考虑为静荷载与活荷载的计算值最不利分配的弯矩和,计算公式如下: 其中:q=1.2×4.85+1.4×1= 7.22kN/m 最大弯矩M=0.1×7.22×0.32= 0.065 kN·m; 面板最大应力计算值 σ= 64980/54000 = 1.203 N/mm2; 面板的抗弯强度设计值 [f]=13 N/mm2; 面板的最大应力计算值为 1.203 N/mm2 小于面板的抗弯强度设计值 13 N/mm2,满足要求! 3、挠度计算 挠度计算公式为 其中q = 4.85kN/m 面板最大挠度计算值 v = 0.677×4.85×3004/(100×9500×48.6×104)=0.058 mm; 面板最大允许挠度 [V]=300/ 250=1.2 mm; 面板的最大挠度计算值 0.058 mm 小于 面板的最大允许挠度 1.2 mm,满足要求! 三、模板支撑方木的计算: 方木按照两跨连续梁计算,截面惯性矩I和截面抵抗矩W分别为: W=6×8×8/6 = 64 cm3; I=6×8×8×8/12 = 256 cm4; 方木楞计算简图(mm) 1.荷载的计算: (1)钢筋混凝土板自重(kN/m): q1= 25×0.3×0.18 = 1.35 kN/m; (2)模板的自重线荷载(kN/m): q2= 0.35×0.3 = 0.105 kN/m ; (3)活荷载为施工荷载标准值与振倒混凝土时产生的荷载(kN/m): p1 = 1×0.3 = 0.3 kN/m; 2.强度验算: 最大弯矩考虑为静荷载与活荷载的计算值最不利分配的弯矩和,计算公式如下: 均布荷载 q = 1.2 × (q1 + q2)+ 1.4 ×p1 = 1.2×(1.35 + 0.105)+1.4×0.3 = 2.166 kN/m; 最大弯距 M = 0.125ql2 =
展开阅读全文

开通  VIP会员、SVIP会员  优惠大
下载10份以上建议开通VIP会员
下载20份以上建议开通SVIP会员


开通VIP      成为共赢上传

当前位置:首页 > 品牌综合 > 施工方案/组织设计

移动网页_全站_页脚广告1

关于我们      便捷服务       自信AI       AI导航        抽奖活动

©2010-2026 宁波自信网络信息技术有限公司  版权所有

客服电话:0574-28810668  投诉电话:18658249818

gongan.png浙公网安备33021202000488号   

icp.png浙ICP备2021020529号-1  |  浙B2-20240490  

关注我们 :微信公众号    抖音    微博    LOFTER 

客服