收藏 分销(赏)

九年级物理上册 初识家用电器和电路教案 苏科版.doc

上传人:s4****5z 文档编号:7908789 上传时间:2025-01-26 格式:DOC 页数:6 大小:117KB 下载积分:10 金币
下载 相关 举报
九年级物理上册 初识家用电器和电路教案 苏科版.doc_第1页
第1页 / 共6页
九年级物理上册 初识家用电器和电路教案 苏科版.doc_第2页
第2页 / 共6页


点击查看更多>>
资源描述
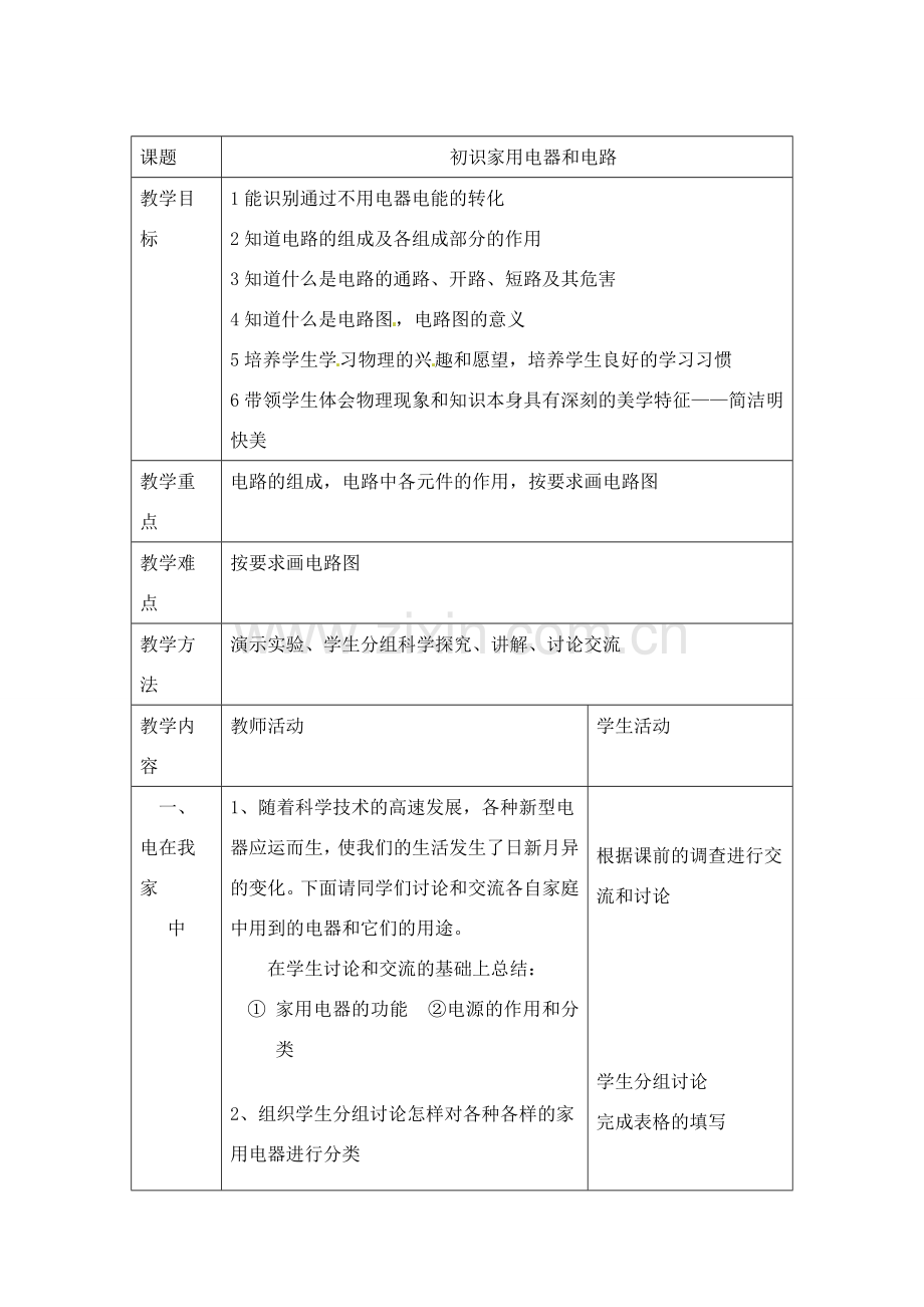
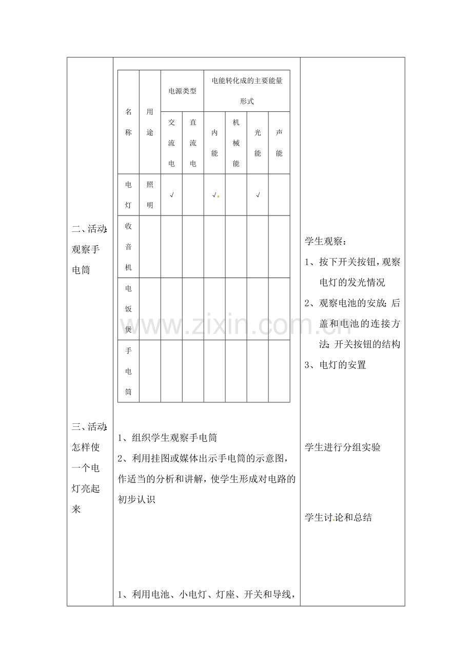
课题 初识家用电器和电路 教学目标 1能识别通过不用电器电能的转化 2知道电路的组成及各组成部分的作用 3知道什么是电路的通路、开路、短路及其危害 4知道什么是电路图,电路图的意义 5培养学生学习物理的兴趣和愿望,培养学生良好的学习习惯 6带领学生体会物理现象和知识本身具有深刻的美学特征——简洁明快美 教学重点 电路的组成,电路中各元件的作用,按要求画电路图 教学难点 按要求画电路图 教学方法 演示实验、学生分组科学探究、讲解、讨论交流 教学内容 教师活动 学生活动 一、 电在我家 中 二、活动: 观察手电筒 三、活动: 怎样使一个电灯亮起来 四、电路图 1、随着科学技术的高速发展,各种新型电器应运而生,使我们的生活发生了日新月异的变化。下面请同学们讨论和交流各自家庭中用到的电器和它们的用途。 在学生讨论和交流的基础上总结: ① 家用电器的功能 ②电源的作用和分类 2、组织学生分组讨论怎样对各种各样的家用电器进行分类 名称 用途 电源类型 电能转化成的主要能量形式 交流电 直流电 内能 机械能 光能 声能 电灯 照明 √ √ √ 收音机 电饭煲 手电筒 1、组织学生观察手电筒 2、利用挂图或媒体出示手电筒的示意图,作适当的分析和讲解,使学生形成对电路的初步认识 1、 利用电池、小电灯、灯座、开关和导线,组织学生把上述器材连接起来,使开关能控制电灯的发光和熄灭 2、 在实验前介绍实验的注意事项 ①开关在连接时必须断开 ②导线连接电路元件时,将导线的两端连接在接线柱上,并顺时针旋紧 ③不允许用导线把电池的两端直接连接起来 3、 组织学生讨论:电路中有哪些组成部分? 各部分的作用是什么? 4、 教师总结: ①电路:用导线把电源、用电器、开关等元件组成的电流路径叫电路 ②电路的组成部分:电源、用电器、开关和导线 ③各部分元件在电路中的作用 电源——维持电路中有持续的电流,为电路提供电能 导线——连接各电路元件的导体,是电流的通道 用电器——利用电流来工作的设备 开关——控制电路通、断 5、教师重复实验,观察当开关闭合,打开或直接把电源的正负极用导线连接起来所发生的现象, 通路——处处连通的电路 开路——因某一处断开而使电路中没有电流的电路 短路——直接用导线将电源正、负极相连的电路。短路是非常危险的,可能把电源烧坏。 1、在设计、安装、修理各种实际电路的时候,常常画出表示电路连接情况的图(出示电路中常见元件示教板),而画实物图是很麻烦的为了简便,用国家统—规定的符号来代表电路中的各元件,出示画有电路元件的实物图和符号的投影片,并对元件符号的画法做一说明 2、电路图 用规定电路元件符号表示电路元件实物连接的图叫电路图 3、①示范画出4-6的电路图 ②变换元件的位置,画出电路图 4、电路图的优点:简单,方便,电路连接情况容易辨认 画电路图的要求:元件位置安排要适当,分布要均匀,元件不要画在拐角处;整个电路图最好呈长方形,有棱有角,导线横平竖直。 根据课前的调查进行交流和讨论 学生分组讨论 完成表格的填写 学生观察: 1、 按下开关按钮,观察电灯的发光情况 2、 观察电池的安放;后盖和电池的连接方法;开关按钮的结构 3、 电灯的安置 学生进行分组实验 学生讨论和总结 学生观察现象并思考有关问题 学生画出对应的电路元件的符号 学生画出对应的电路图 板书设计 ①电路:用导线把电源、用电器、开关等元件组成的电流路径叫电路 ②电路的组成部分:电源、用电器、开关和导线 ③各部分元件在电路中的作用 电源——维持电路中有持续的电流,为电路提供电能 导线——连接各电路元件的导体,是电流的通道 用电器——利用电流来工作的设备 开关——控制电路通、断 ④电路中各元件的符号 ⑤电路图:用规定电路元件符号表示电路元件实物连接的图叫电路图 课前准备 电池两节,电灯、开关、电铃各一个,导线若干根,电路常用元件示数板一块,投影仪、投影片,手电筒 课后小结 练习 1用导线把_____、_____、_____连接起来组成的_______叫电路,其中电源的作用是______,用电器是利用____ __来工作的设备,导线的作用是________,它是_______通道,开关的作用是控制______ 2电路接通时,有电流从电源的______极流出,经过______流回到______极,接通的电路叫做_______路,电路断开时,电路中______电流,此时电路叫做_______ 3一个电路中有两只灯泡,由一只电键控制,画出电路图,有几种情况? 4下列说法中正确的是 ( ) A开关合上的电路一定是通路 B导线内部断裂时会发生短路 C电路发生开路时电流很大会造成事故 D电路中连接导线松脱会产生开路
展开阅读全文

开通  VIP会员、SVIP会员  优惠大
下载10份以上建议开通VIP会员
下载20份以上建议开通SVIP会员


开通VIP      成为共赢上传

当前位置:首页 > 教育专区 > 其他

移动网页_全站_页脚广告1

关于我们      便捷服务       自信AI       AI导航        抽奖活动

©2010-2026 宁波自信网络信息技术有限公司  版权所有

客服电话:0574-28810668  投诉电话:18658249818

gongan.png浙公网安备33021202000488号   

icp.png浙ICP备2021020529号-1  |  浙B2-20240490  

关注我们 :微信公众号    抖音    微博    LOFTER 

客服