收藏 分销(赏)

火山岩岩石化学整理及应用.doc

上传人:pc****0 文档编号:7729977 上传时间:2025-01-14 格式:DOC 页数:26 大小:2.70MB 下载积分:10 金币
下载 相关 举报
火山岩岩石化学整理及应用.doc_第1页
第1页 / 共26页
火山岩岩石化学整理及应用.doc_第2页
第2页 / 共26页


点击查看更多>>
资源描述
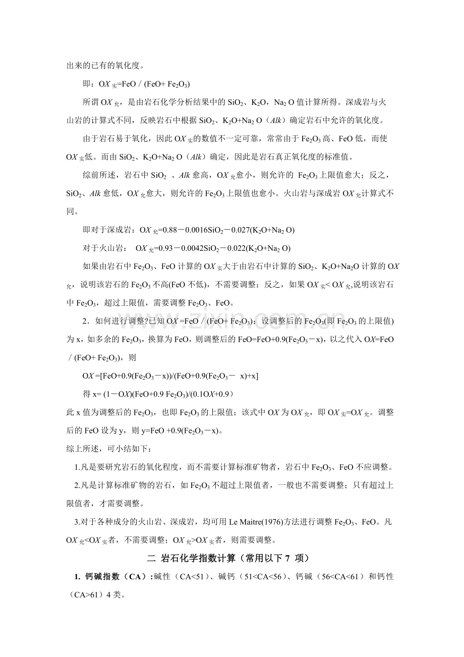
火山岩岩石化学整理及应用 作用与目的: (一)客观反映研究对象的化学特征,如氧化物、微量元素的丰度、演化学变化规律、富集及迁移规律。 方法:与平均值、与克拉克值对比,用分析值、某些比值以及哈克图解等方法分析、研究。 (二)求化学参数确定火成岩基本类型、系列 如碱性、钙碱性,高钾、低钾、铝饱和、硅饱和、分异度… *对于火山岩,尤为主要是确定拉斑系列和钙碱性系列,采用参数、比值、图解等方法。 (三)研究火山岩成因类型 如花岗岩类的I、S;火山岩的钠质、钾质类型;大西洋型、太平洋型… (四)确定成因及大地构造环境 如岛弧、板内、板缘… (五)确定岩石成岩过程中的温压信息(地质温度计、压力计),计算P、T参数… (六)分析成矿情况 *对每一计算,要明确计算要满足的基本条件和数据解释的有效性 *对图解,要确定使用范围,参数的取值范围,计算公式对标准图解要弄清原图的思路,有无改进方法… 火山岩整理、掌握 一、 火山岩类的铁调整 (注意:计算氧化度等值时,不允许调整) A:Fe2O3上限值的确定: ①基性一超基性玄武岩类建议用Fe2O3=TiO2+1.5(由于岩石中TiO2 较稳定,不易风化蚀变等影响。而TiO2与Fe2O3有一定的关系。) ②中基性岩火山岩(参明照花岗岩的铁调整) B:调整方法 包括不同成分的火山岩、深成岩,均可采用Le Maitre(1976)方法进行调整 1.是否需要调整?视实际氧化度(OX实)与允许氧化度(OX允)的相对大小而定。 所谓OX实是由岩石化学分析结果中的FeO、Fe2O3值计算所得,它反映岩石中实际计算出来的已有的氧化度。 即:OX实=FeO/(FeO+ Fe2O3) 所谓OX允,是由岩石化学分析结果中的SiO2、K2O,Na2 O值计算所得。深成岩与火 山岩的计算式不同,反映岩石中根据SiO2、K2O+Na2 O(Alk)确定岩石中允许的氧化度。 由于岩石易于氧化,因此OX实的数值不一定可靠,常常由于Fe2O3高、FeO低,而使 OX实低。而由SiO2、K2O+Na2 O(Alk)确定,因此是岩石真正氧化度的标准值。 综前所述,岩石中SiO2 、Alk愈高,OX允愈小,则允许的 Fe2O3上限值愈大;反之,SiO2、Alk愈低,OX允愈大,则允许的Fe2O3上限值也愈小。火山岩与深成岩OX允计算式不同。 即对于深成岩:OX允=0.88-0.0016SiO2-0.027(K2O+Na2 O) 对于火山岩: OX允=0.93-0.0042SiO2-0.022(K2O+Na2 O) 如果由岩石中Fe2O3、FeO计算的OX实大于由岩石中计算的SiO2、K2O+Na2O计算的OX允,说明该岩石的Fe2O3不高(FeO不低),不需要调整;反之,如果OX实< OX允,说明该岩石中Fe2O3,超过上限值,需要调整Fe2O3、FeO。 2.如何进行调整?已知OX =FeO/(FeO+ Fe2O3);设调整后的Fe2O3(即Fe2O3的上限值)为x,如多余的Fe2O3,换算为FeO,则调整后的FeO=FeO+0.9(Fe2O3-x),以之代入OX=FeO/(FeO+ Fe2O3),则 OX =[FeO+0.9(Fe2O3-x))/(FeO+0.9(Fe2O3- x)+x] 得x= (1-OX)(FeO+0.9 Fe2O3)/(0.1OX+0.9) 此x值为调整后的Fe2O3,也即Fe2O3的上限值;该式中OX为OX允,即OX实=OX允。调整后的FeO设为y,则y=FeO +0.9(Fe2O3-x)。 综上所述,可小结如下: 1.凡是要研究岩石的氧化程度,而不需要计算标准矿物者,岩石中Fe2O3、FeO不应调整。 2.凡是计算标准矿物的岩石,如Fe2O3不超过上限值者,一般也不需要调整;只有超过上限值者,才需要调整。 3.对于各种成分的火山岩、深成岩,均可用Le Maitre(1976)方法进行调整Fe2O3、FeO。凡OX允<OX实者,不需要调整;OX允>OX实者,则需要调整。 二 岩石化学指数计算(常用以下7 项) 1. 钙碱指数(CA):碱性(CA<51)、碱钙(51<CA<56)、钙碱(56<CA<61)和钙性(CA>61)4类。 2. 里特曼指数(σ):σ=(Na2O+K2O)2/(SiO2-43) (σ在SiO2值42%~70%有效) 以σ=4为界线 σ<4,钙碱性 Na2O>K2O 钠质(太平洋型) σ>4,碱性 Na2O<K2O 钾质(地中海型) 3. 碱度率(AR) ①当SiO2在<42%或>70%时,σ值误差太大。 用AR=(Al2O3+CaO+Na2O+K2O)/( Al2O3+CaO-Na2O-K2O) ②注意:当SiO2>50%,K2O /Na2O大于1而小于2.5时,公式中的(Na2O+K2O)用2 Na2O代替,而不考虑K2O含量。 4.分异指数(DI):桑汤和塔特尔(C.P.Thornton和O.F.Tuttle,1960)将石英(q)、正长石(or)、钠长石(ab)、霞石(ne)、白榴石(lc)和六方钾霞石(kp)六种标准矿物质量百分数之和就叫分异指数(DI)。其中这六种标准矿物为CIPW标准矿物。 DI=q+or+ab+ne+lc+kp 从超基性岩到酸性岩,DI由小到大有规律地变化。对于某一原生岩浆演化形成的岩石,DI越大,表明岩浆分异演化越彻底,酸性程度越高;DI越小,表明分异程度低,基性程度相对高。 5.固结指数(SI) SI = MgO×100/(MgO+FeO+ Fe2O3 + Na2O+K2O) (ωB%) 从表1中基性岩到酸性岩,固结指数是由大变小。岩浆分异程度高,则SI值就大,岩石的基性程度就高。 表1 日本不同类型火山岩的固结指数 岩 浆 玄武岩 玄武安山岩 安山岩 安山英安岩 SI 30- 40 20-30 10-20 0-10 6.长英指数(FL): FL=100(ab+or)/(ab+or+an) (CIPW标准矿物) FL=100(Na2O+K2O)/(Na2O+K2O+CaO) (ωB%) (后者多用) 7.镁铁指数(MF) MF=100(Fe2O3+FeO)/ (Fe2O3+FeO+ MgO) (ωB%) 随着岩浆分离结晶作用的进行,镁铁组分(橄榄石、辉石等)最早从岩浆中分离,残余熔体的成分越来越富集低熔的组分(长英质成分),而Mg、Fe质越来越少,Mg比Fe减少得更快。如果岩浆分离结晶作用程度高,镁铁指数就大,长英指数也大。所以SI 指数和MF指数反映分离结晶作用程度。 三、 火山岩举例 举例划分:碱性-亚碱性两大系列(图1) 图1 火山岩系列、组合图 1、首先划分碱、亚碱性两个系列: ①最方便的是硅-碱图(图2)。在SiO2相同的条件下,碱性系列比亚碱性系列K2O+Na2O高; ②较可靠的是Ol′-Ne′-Q′图(图3)。Ol′、Ne′、Q′为阳离子标准矿物计算值Ol′=Ol+3/4Hy,Q′= Q+2/5Ab+1/4Hy,Ne′= Ne+3/5Ab。由于标准矿物计算用全岩化学成分,因此精度较大。 ③对于玄武岩类最好用Cpx-Opx-Ol图(图4)。该图用CIPW法计算的标准矿物投影。直线与曲线均为碱性与亚碱性系列的分界线,它们的判别方程式分别为:xOpx+0.134xOl=26.943;(xOpx+1.119xOl)-(0.006xOpx2+0.014xOpx xOl-0.011 xOl2)=32.264。以标准矿物Opx、Ol值代入方程式,如计算值等号右边列出的数值小,为碱性系列;如计算值比等号右边值列出值大,则为亚碱性系列。图中曲线判别率较好,其可靠性可达96%。 图2 硅一碱图(T.N.Irvine) Alkaline一碱性系列;Subalkaline一亚碱性系列 图3 Ol′一Ne′一Q′图解 (T.N.Irvine等,1971) 2、对于亚碱性系列还要进一步划分钙碱性系列与拉斑玄武岩 图5 AFM图解(T.N.rvine) T一拉斑玄武岩系列;C一钙碱性系列 图4 Cpx一Opx一-Ol(图例同上图) (F.Chayes,1965、1966) ①对于中酸性火山岩可用AFM图(图5)。图中F=FeO+0.9 Fe2O3,A=K2O+Na2O,M=MgO。 图7 Al2O3一AI图解 (E.A.K.Middlemost,1975) 图6 Al2O3一“An”图解 (T.N.Irvine等,1971) ②对于基性火山岩,用Al2O3-“An”图(图6)“An” 为阳离子标准矿物计算值,“An”=100An/(An+Ab+5/3Ne),相当于标准斜长石号码。还可参考Al2O3-AI图(图7)予以区分,AI=(K2O+Na2O)/0.17(SiO2-43)。在图7、8中,Al2O3均为ωB% ③较方便的可用FeO*/MgO与SiO2、FeO*关系图(图8)。FeO*= FeO+0.9 Fe2O3。 图8 FeO*/MgO与SiO2、FeO*关系图 (A.Miyashiro,1974) 3、区别碱性与拉斑系列(不包括钙碱性系列) ①硅-碱图法 这是方便而又常用的方法,如图9所示,可以划分玄武岩为碱性、拉斑系列 图9 硅-碱图解 1一夏威夷地区玄武岩(Macdonald等,1964)系列分界线; 2一世界各地玄武岩(Hyndman,1972)系列分界线; A一碱性玄武岩系列;T一拉斑玄武岩系列 ②磷-碱图法 此法由王彤(1985)提出用玄武岩中P2O5与K2O+Na2O作用(图10)法,可以区别拉斑、碱性与强碱性系列。由于P2O5用比色法测定,比SiO2用质量法测量速度快、成本低,故更为理想。此图中强碱性(又称过、碱性),以岩石中出现副长石实际矿物,或化学计算标准矿物Ne>5%为特征。 图10 磷一碱图解(王彤,1985) Ⅰ一拉斑系列;Ⅱ一碱性系列;Ⅲ一强碱性系列 ③标准矿物法(CIPW)法 此法用CIPW标准矿物予以划分(林伍德,1975;邱家骧,1982) 有(1)(2)(3)共三种情况: (1)Hy>3%者,亚碱性系列。再根据Al2O3(ωB%)划分: ①Al2O3<16%者,拉斑玄武岩系列;②Al2O3>16%者,钙碱性(高铝)玄武岩系列。 (2)出现Ne者,碱性玄武岩系列。 (3)Hy<3%,不出现Ne者,过渡系列。如需进一步划分,可用以下二法(均为CIPW标准矿物): 图11 Al2O3一FeO/(FeO +MgO)图解 (M.J.Viljoen等,1982) 1、2、3一拉斑玄武岩:1一镁质; 2一正常;3一铁质;4一科马提岩 ①Ab-2Enhy-1.5Fshy值(称为A′值)法 由Poldervaart(1964)提出的方法,式中Enhye及Fshy为紫苏辉石(hy)中En、Fs值。A′>0者,为碱性系列;A′<0者,为亚碱性系列。②Hy/(Hy+Di)值法 由Coombs(1963)提出的方法。Hy/(Hy+Di)值<0.45者,为碱性系列;>0.45者,为亚碱性系列。 4、Al2O3-FeO/(FeO-MgO)法 此法是Viljoen等(1982)用以划分科马提岩与拉斑玄武岩,以及拉斑玄武岩进一步划分镁质、正常、铁镁系列的图解(图11) 四、火山岩类型 根据岩石中钾、钠的相对含量,又可分为钠质类型与钾质类型。有时有二者之间的正常类(或称普通类型)。有时在钾质类型中还有高钾、钾质类型 1、利用σ(里特曼指数)区分 σ<4 太平洋型,不分钾质与钠质 Na2O>K2O太平洋型(钠质类型) σ>4,大西洋型碱性 Na2O<K2O地中海型(钾质) 2、较方便方法是Pyмянцева(1971)法 此法以SiO2与K2O/(Na2O+0.7K2O)作图(图12),划分火山岩为钾质、正常、钠质三类 3、较准确的是Irvine等(1977)法 图13 Ab′一An一Or图解 (T.N.Irvine等,1971) 图12 SiO2─K2O/(Na2O+0.7K2O)图解 (Pyмянцева,1971) 此法以阳离子标准在值矿物计算值在Ab′-An-Or图上(图13、14)上投影,即可划分其类型。图中Ab′= Ab+5/3N e。该法是在划分亚碱性与碱性系列基础上划分的: ①碱性系列分出钠质、正常和钾质3个类型(图13) ②碱性系列分出钠质、钾质两种类型(图14) 4、只适用于玄武岩的可分出高钾、钾质和钠质3类(图15) 图中划分钾质与钠质的界线Na2O:K2O≌2:1。它与Irvine等(1976)划分玄武岩钾质与钠质的界线为Na2O/K2O=0.5;最新的Le Bas(1986)等划分各种火山岩钾质、钠质以Na2O-2≥K2O为钠质类型, Na2O-2≤K2O为钾质类型的界线,基本上一致的。 图14 碱性系列Ab′一An一Or图 (T.N.Irvine等,1971) 图15 玄武岩K2O一Na2O关系图 (E.A.KMiddlemost,1972) 五、火山岩与环境判别 (一)玄武岩的环境判别 1. F1、F2、F3─Pearce法判别 图16 F1-F2图解 图17 F2-F3图解 (J.A.Pearce,1976) (J.A.Pearce,1976) LKT一低钾拉斑玄武岩(岛弧拉斑玄武岩);CAB一钙碱性(高铝)玄武岩; WPB一板内玄武岩;SHO一钾玄岩;OFB一洋底(洋中脊)玄武岩 J.A.Pearce(1976)从已知构造环境的大量中新生代玄武岩中,选出六种板块构造环境中代表岩石中代表岩石中,以八个主要氧化物ωB%多元统计得到F1、F2、F3判别函数,分为两个图(图16、17),以判别玄武岩产出的板块构造环境。先投图17,个别再投图17(区别CAB与LKT)。 其中 F1=0.0088(SiO2)-0.0774(TiO2)+0.0102(Al2O3)+0.0066(FeO*)-0.0017(MgO)-0.0143(CaO) -0.01 55(Na2O)-0.0007(K2O) F2=-0.0130(SiO2)-0.0185(TiO2)-0.0129(Al2O3)-0.0134(FeO*)-0.0300(MgO)-0.0204(CaO)-0.0481(Na2O)+0.0715(K2O) F3=-0.0221(SiO2)-0.0532(TiO2)-0.0361(Al2O3)-0.0016(FeO*)-0.0310(MgO)-0.0237(CaO)-0.0614(Na2O)-0.0289(K2O) 此法要用新鲜岩石,以免判错。如洋底玄武岩,对新鲜岩石判断的正确率可达90%,而对风化岩石仅为46.7%。但对等化学变质作用岩石,也还很准确。对图上分区界线不要 看的过死,实际上作者作图时即有个别点跨越了界线。 图18 FeOt一MgO一Al2O3图解 (据T.H.Pearce等,1977) A扩张性中心岛屿;B造山带;C洋中脊及洋底; D大洋岛屿;E大陆板块内部 2.Pearee法 图19 TiO2一MnO一P2O5图 (E.D.Mullen,1983) OIT一大洋岛屿拉斑玄武岩;MORB一洋中脊玄武岩; IAT一岛弧拉斑玄岩;OIA一大洋岛屿碱性玄武岩 CAB-钙碱性玄武 T.H.Pearce等(1977)利用新生代为主的各时代的玄武岩、玄武安山岩化学分析资料8400个,以FeO*、MgO、A12O3为端元,划分了五种构造环境(图18)。这些岩石均为亚碱性系列,SiO2=51一56%的基中性火山岩。化学成分除去H2O后要重新算成100%,FeO*=FeO+0.8998Fe2O3。图中扩张中心岛屿是作者新分出的构造环境,它是邻近洋中脊的洋岛,如大西洋中冰岛及太平洋中尼瓜多尔的科隆群岛等都属之。以产出冰岛岩为特征,它与板内岩石富铁,板边岩石富镁、铝是不同的。 此法对明显蚀变的岩石样品检验表明,只是投影点分散些,但并无太大影响。由于太古宙与其后时代的板块构造不同,故此图用于太古宙时,应把洋中脊与洋岛合为一个大洋区,并应把造山带(消减带)改为钙碱性岩区。 3.Mullen法 此法用于SiO2=47.0-53.5%的玄武岩,由Mullen(1983)提出的以少量氧化物:TiO2、MnO、P2O5作图。因为岩石中MnO、P2O5。比TiO2少,因此用TiO2、10MnO、10 P2O5计算为100%投图(图19),即可确定玄武岩的大致构造环境。 此图对大洋板内玄武岩划分较细(分为T及A两个系列),但缺失大陆板内玄武岩的范围,对岛弧也缺少钾玄岩的范围。 (二)只适用拉斑玄武岩 不同环境下均有拉斑玄武岩:或产于大陆(CT);或产于大洋(OT);或见于洋中脊(MORB);或见于洋岛(OIB),或见于岛弧(IAT)。为了进一步确定板块构造环境,必需予以确定。主要方法如下: 1.Pearee等法 图20 TiO2一K2O一P2O5图解 (T.H.Pearce等,1975) OT一大洋拉斑玄武岩 CT一大陆拉斑玄武岩 此法由T.H.Pearce等(1975)提出的用判别大洋或大陆拉斑玄武岩的图解(图20)。据作者收集的已知环境的分析资料投影表明:大洋拉斑玄武岩93%投入大洋区;80%的大陆拉斑玄武岩投入大陆区。 该图最适合于原生的玄武岩构造环境的判别,尤其是在FAM图中A值小于20%的岩石,判别效果更好,但对分异了的玄武岩则不理想。 有些大陆玄武岩投入图20的大洋区(如格陵兰第三纪玄武岩,印度德干高原玄武岩),作者认为,它可能为大陆裂谷扩张并将形成新的洋壳的环境下的反映。 由于海底风化的玄武岩K2O将增大,故大洋区玄武岩部分将投入大陆区;但大陆区玄武岩如果风化,也可能投入大洋区,因为K2O流失。 此法对太古代绿岩带及太古代一元古代麻粒岩相玄武岩判别效果也较好。 2.都城秋穗等及Glassiey法 都城秋穗等(1974、1975)及Glassiey(1974)均提出以FeO*/MgO与TiO2、SiO2、FeO*作图,用以确定不同环境的拉斑玄武岩(图21、22、23、24),从柏林(1980)还作了修改、补充。 图24 FeO*/MgO与TiO2图 (W.Glassiey,1974) 图21 FeO*/MgO一TiO2图解 (据Migashiro,1974、1975) 图22 FeO*/MgO一SiO2图解 (据Miyashiro,1974、1975) 图23 FeO*/MgO与FeO*或TiO2图 (据A.Miyashiro,1975,从柏林,1980修改) 1一大洋拉斑玄武岩;2一大洋橄榄拉斑玄武岩;3一大陆拉斑玄武岩;4一岛弧拉斑玄武岩 此外,都城秋穗(1975)还作出Na2O+与Na2O/K2O关系图(图25),用以区别冰岛、大洋、岛弧的拉斑玄武岩,以及亚洲大陆东部、大西洋洋岛的碱性玄武岩。图中还用箭头表示了向不同构造环境的演化趋势。 此法应用了活动元素Na2O、K2O,故只适用于较新鲜的岩石。超过新鲜玄武岩的上限值者,不能使用。 用此图判别构造环境时,除应注意其成分范围外,还应注意其成分变化的方向。 岛弧拉斑玄武岩的演化,有两个不同方向(以箭头表示),均表示岛弧从不成熟向成熟方向转化。其中x方向:从成熟岛弧向弧后扩张盆地变化,y方向:从成熟岛弧向安第斯型活动陆缘变化。 3.Gill等法 图26 Al2O3一100Mg/(Mg+Fe*)图解 (R.C.Gill等,1975) 图25 Na2O+K2O与Na2O比K2O图解 (Miyashiro,1975) A一冰岛拉斑玄武岩;B一大洋拉斑玄武岩;C一岛弧拉斑玄武岩;D一亚洲大陆东部碱性玄武岩;E一大西洋洋岛碱性玄武岩(冰岛除外);F一新鲜玄武岩中Na2O/K2O的上限值 Gill等(1979)曾提出用100Mg/(Mg+Fe*)与A12O3(图26)确定洋中脊与岛弧拉斑玄武岩,并用以研究格陵兰早太古代的岩浆活动的构造环境。 Gill等把Fe2O3=0.15∑FeO或把Fe*=0 .865∑FeO计算成Fe*的阳离子数。 4.Engel等法 Engel等(1965)用Na2O及K2O计算为阳离子Na/k比值,以确定不同环境的拉斑玄 武岩:Na/K=3一6者大陆,8一10者岛弧,>10者大洋。 5.Loffler(1979)法 Loiselze等(1979)年认为I、S型花岗岩均为造山花岗岩,造山的英文为Orogenie,以O为字头,可简称为O型花岗岩。还有一类花岗岩为非造山花岗岩,称为A型花岗岩,取自英文Anorogenie(非造山的)、Alkaline(碱性的)、Anhydrous(无水的)、Alum-inous(铝质的)字头均为A。I、S型花岗岩与A型花岗岩的区别,以Collin,等(1982)、Bowden等(1982)图(图27、28)。最为简便,适用于化学成分投影. (三)适用于中酸性火山岩类的图解 消减带位于板块闭合边缘,是大洋壳向大陆壳转化区,又是摺皱造由区,岩浆活动发育区, 图27 K2O一Na2O图解 (W.J.Collins等,1982) 图28 QAP图解 (P.Bowden等,1982) 地震强烈区,矿产富集区。它以钙碱性火山岩系及M型、I型科迪勒拉花岚岩为特征。消减带包括岛弧、活动大陆边缘(活动陆缘)两种环境。 图29 火山岩组合线 (Горшков,Г﹒C,1963) 1-3:消减带火山岩;4-10:板内火山岩,其中 4-6:大陆板内火山岩;7-10:大洋板内火山岩 A:划分板内与消减带的方法 常见者以下二法: 1.扎瓦里茨基法 以扎瓦里茨基计算的主要特征数值在ASB图(图29)上投点,相连成火山岩组合线。高尔什柯夫(Горшков,1963)指出,不同火山岩组合线反映不同的构造环境。 2.Rittmann及Lofflert法 对于中一酸性火山岩类,最好用Rittmann(1970)法,对于基一超基性火山岩,最好用Loffler(1979)法。 (1) Rittmann是用logτ与logσ投影(图30)。τ=(Al2O3-Na2O)/TiO2,σ=(K2O+Na2O)2/(SiO2-43) (2)Loffler是在上法的基础上设计的lgτ与lg(σ25×100)投影图(图31)。因基性一超基性岩SiO2低,σ可分性差,甚至是负值,在图29上无法投影。因此,他以(SiO2-25),代替(SiO2-43);用σ25代替σ,σ25=(K2O+Na2O)2/(SiO2-25);还用lg(σ25×100)代替lgσ,使横坐标值加大,便于投影。 图31 logτ一logσ25×100图解 (H.K.Loffler,1979) 图30 logτ一logσ图 (A.Rittmann,1970) B:划分岛弧与活动陆缘的方法 主要有: 1.火山岩系的成分 据Jakes等研究(1972):活动陆缘:SiO2=56-75%,FeO*/MgO>2.0,K2O/Na2O>0.6 (K2O较固定,0.6-1.1)。岛弧:SiO2=50-66%(多<56%),FeO*/MgO<2.0,K2O/Na2O<0.6(K2O向大陆方向变大)。 2.安山岩系的特征 消减带的安山岩发育。 活动陆缘:以高钾(K2O平均3.25%)安山岩为主。发育于陆壳较厚的冒地槽断块区,以山脉盆地出现.呈层火山与小火山锥产出,安山岩等距离不连续产出,与大量英安岩、流纹岩、熔结凝灰岩共生,火山碎屑岩多,玄武岩少。 岛弧以低钾(K2O平均1.60%)安山岩为主。发育于洋壳较厚的优地槽回返区,以造山带出现。呈大的层火山产出,安山岩较发育,英安岩、流纹岩少,高铝玄武岩多,火山碎屑较少。 3.与火山岩伴生的侵入岩 据Pearce(1954)提出: 活动陆缘:I型科迪勒拉花岗岩,主要由石英二长岩一花岗岩组合。暗色矿物以黑云 母为主,其次为角闪石。 岛弧:M型花岗岩。主要由石英闪长岩一花岗岩组合,暗色矿物以角闪石为主,其次为黑云母。 (四)岛弧火山岩的进一步划分方法 岛弧可进一步划分三个系列:岛弧拉斑玄武岩系列(IAT)、钙碱性系列(CAB)、钾玄岩系列(SHO)。通常用以下方法: 1.对于复成分火山岩,可用图32、33、34、35,它们分别来自久野(1966)、Condie(1976)、Jakes(1972)、Yen(1970)的图及资料。划分的主要标志是从大陆到大洋一侧,Alk加大,K2O增高。其中图32、33、34均为氧化物ωB%,而图34则为CIPW标准矿物。图只适用于SiO2=55-65%的岩石。 2.对于玄武岩,可用表2及图36,其中表2据莫斯科大学地质系;图来自久野(1966),SiO2含量不同的岩石,划分系列之“Y”形位置不同: SiO2愈高,则K2O+Na2O愈多,而Al2O3愈少。 表2 三个系列中玄武岩的区别 系列 SiO2 Al2O3 Fe2O3+FeO TiO2 IAT >48 <16 >11 1.2一2.0 CAB >48 >16 <11 <1.2 SHO <48 <16 >11 >2.0 图32 Na2O+K2O与SiO2图解 (久野,1966) 图33 K2O一SiO2图 (Condie,1976) (五)、裂谷带火山岩类 大陆板内是岩浆活动较少的地区,而大陆裂谷带则为火山活动较发育地带。常见者为玄武岩(拉斑玄武岩、碱性玄武岩),分布较广,并常见双峰式火山,且基性与酸性火山岩共生,中性者少见或无,碱性火山岩、碱性侵人岩发育;在时代上、成分上常成对出现,裂谷边部比中心一般时代较老,碱度较大;岩石中富含碱性元素、稀土(尤其轻稀土)元素,而87Sr/86Sr值变化范围大,岩浆来源与张性深断裂有关,多来自地幔(个别下地壳)的部分熔融,加以分离结晶、同化大陆壳而成不同的岩石。 图36 Al2O3一SiO2一Alk图解(久野,1966) 1:SiO2=45.0-47.5;2:SiO2=47.5-50.0; 3:SiO2=50.0-52.5;4:SiO2=52.5-55.0 图35 Or-Ab-An图解 (Yen,1970) P一易变辉石系列(相当于IAT);H一紫苏辉石 系列(相当于CAB);C一环太平洋海域碱性 玄武岩系列(相当于SHO) 图34 K2O+Na2O与K2O/Na2O图解 (邱家骧据Jakes,1972资料绘制) 仅述裂谷的玄武岩成分、双峰式火山、钾钠范围特点如下: 1、玄武岩成分 A.裂谷玄武岩成分平均值 以Al2O3较低,而K2O、FeO*(总铁)较高为特征(Condie,1976),如表3所示。 B.KO1-KA图 据Добредов(1975)资料,可知KO1=MgO+2TiO2-3K2O,KO1=7.5-10的玄武岩(图37B区)为裂谷玄武岩。而KO1<7.5者(A区)为大陆玄武岩;>10者(C区)为大洋及岛弧火山岩。 表3 大陆裂谷拉斑玄武岩及碱性玄武岩平均值 岩 石 SiO2 TiO2 Al2O3 FeO * MgO CaO Na2O K2O 裂谷拉斑玄武岩 50.3 2.2 14.3 13.5 5.9 9.7 2.5 0.66 裂谷碱性玄武岩 47.8 2.2 15.3 12.4 7.0 9.0 2.85 1.31 2、DI颇率曲线圈 图38 DI一频率(n)曲线图 (据K.C.Condie,1982,改绘) 裂谷:1一大陆裂谷(埃塞俄比亚);2一大 洋裂谷(冰岛);消减带:3一活动陆缘(北 美喀斯卡德山);4一岛弧(阿留申群岛) 图37 KO1一KA图 (据H.A. Добредов,1975资料绘制) 据Codie(1976)统计裂谷带火山岩的DI(分异指数)发现,其频率最多的集中在DI<35及>75两个区间(图38),呈双峰(模)式分布,缺乏或很少DI=35一75的岩石,即存在戴里间断(Daly gap)。它与消减带(活动陆缘、岛弧)有关的火山岩DI=35一75区间特别集中,呈单峰式分布是不同的。 3、钾钠范围及趋势 贾承造(1988)据Sugisaki(1979)资料绘制了K2O-Na2O变异图(图39),由图可以看法:裂谷火山岩以Na2O、K2O含量最高,Na2O、K2O增加较快为特征。它与消减带火山岩不同之处,是消减带Na2O、K2O含量较裂谷低。其中岛弧最低,活动陆缘次低。岛弧以Na2O、K2O同时增加,但Na2O增加较快为特征;活动陆缘以Na2O较稳定,但K2O连续增加为特征。 4、消减带岩浆来源深度 图39 K2O一Na2O变异图 (贾承造,1988) A一裂谷火山岩:Ⅰ一埃塞俄比亚;Ⅱ肯尼第斯; B一活动陆缘火山岩:1一伊朗;2一南安第斯; 3一中安第斯;4一新西兰;C一岛弧:a一印尼: b一阿留申;c一日本;d一汤加;e一马里亚纳 消减带产出的火山岩,其SiO2、K2O,尤其K2O含量与岩浆深度有关。 Ninkovich等法和Dickison法 ①Ninkovich等(1972)研究了地中海岛弧消减带深度与火山岩中SiO2、K2O关系(图40)发现,岩浆来源深度与K2O正相关,而与SiO2反之。 ②Dickison(1970)收集太平洋周围消减带震源深度(岩浆来源深度),与火山岩中K60的资料发现,二者为直线正相关。K60,是指岩石中SiO2固定为60%时的K2O含量,它与岩浆来源深度有以下关系式: 图40 火山岩中K2O、SiO2与岩浆来源深度关系图 (D.Ninkovich,1972) 岩浆来源深度(Km)=89.3(K60)-14.3 误差±30%。 4、消减带大陆壳厚度 据Dickison(1970)研究太平洋周围消减带大陆壳厚度,又发现它们亦为直线正相关。K60与消减带地区大陆厚度有以下关系式: 大陆壳厚度(Km)=18.2(K60)+0.45 一般小的岛弧区大陆壳厚12一17Km,大的岛弧区壳厚17一30 Km,而活动陆缘区大陆可厚度达30-80 Km 关于岩浆岩地质温度计 1、玄武岩类地质温度计 条件:①已知玄武岩中有橄榄石矿物出现。②有斜长石矿物 地质温度计主要测定岩浆岩矿物结晶时的温度。对火山岩,岩浆结晶很快,基本上是不平衡结晶条件下的产物,测定的温度主要反映结晶开始的温度,近于液相线温度,故温度较高。通过氧化物质量百分数用计算法和投图法两种方法计算地质温度。 A:计算法 据Κутолйн(1966)研究:玄武岩中MgO与橄榄石结晶温度(tol)有关, MnO、TiO2、Al2O3、FeO与斜长石的结晶温度(tol)有关。计算出温度为摄氏温度t(℃),其温度方程式如下: tol=1056.6+17.30MgO,精确度为±26℃。 tpl=1144.7-136.26MnO-19.23TiO2+7.41 Al2O3-1.04FeO,精确为±25℃。 B:投图法 利用W.J.French等(1981)研究:玄武岩MgO、Al2O3与橄榄岩(Ol)、斜长石(Pl)结晶温度有关。也与玄武岩中矿物结晶顺序、板块环境有关(图41)。 图41 MgO一Al2O3与tol、tpl关系(W.J.French等,1981) 第一类 结晶顺序:Ol→Cpx→Pl,为板内拉斑玄武岩系列区; 第二类 结晶顺序:Ol→Pl→Cpx,为板内碱性玄武岩第列区; 第三类 结晶顺序:Pl→Ol→Cpx 为岛弧、活动陆缘的造山带高铝玄武岩系列区; 第四类 结晶顺序: Pl→Cpx →Ol,此类岩石仅与岛弧等地高铝玄武岩演化有关 2、适用于橄榄玄武岩 ①计算法 赵磊(1985)在研究金伯利岩中,利用金伯利岩实验资料,提出如下温度方程式: t℃=1550.65-623.98[CO2/( CO2+SiO2+H2O+)] 式中CO2、SiO2、H2O+为氧化物的分子式 ②投图法 图42 玄武岩中MgO、FeO与结晶温度及端元组分的关系 (P.L.Roeder等,1970) Roeder等(1970)据实验资料提出玄武岩中FeO、MgO分子百分数与橄榄石的端元组分(Fo、Fa%)及其结晶温度有关(图42)。 3、对于中酸性花岗岩类、火山岩类,用阳离子分子数计算法 薄片中有几种矿物,计算几种,互相印证,并依高一低温度排列,分析先后结晶出顺序。参考值在表4中。 4、有斜长石斑晶的火山岩类:斜长石温度计 ①测出斜长石斑晶的排号(An%),计算σ值。σ=xAb/xAn。它相当于斜长石Ab与An分数比值。 ②测出岩石基质相当于斜长石成分四个主要氧化物SiO2、Al2O3、Na2O、CaO含量(ωB%)。 ③计算出Si、Al、Na、Ca阳离子分数(xSi、x Al 、x Na 、xCa)。 ④计算λ、φ值:λ= x Na·xSi/ xCa·x Al,φ= xCa +x Al -xSi-x Na。 ⑤据地质压力或产出深度,估算形成时的水压(PH2O),假定静压与PH2O是平衡的。⑥据估算的PH2O代入下列四个温度方程式之一,即可算出其绝对温度T(K),减去273,即为斜长 表4 九种矿物的温度系数及Ⅱ值 系数 矿物 a0 a1 a2 a3 a4 a5 a6 a7 a8 a9 a10 磁铁矿 1291 516 750 729 -292 560 139 -500 -738 84 381 橄榄石 1022 88 -953 149 62 1208 345 -872 -274 50 1346 紫苏辉石 1731 -848 -467 -456 -780 -62 -1000 -173
展开阅读全文

开通  VIP会员、SVIP会员  优惠大
下载10份以上建议开通VIP会员
下载20份以上建议开通SVIP会员


开通VIP      成为共赢上传

当前位置:首页 > 百科休闲 > 其他

移动网页_全站_页脚广告1

关于我们      便捷服务       自信AI       AI导航        抽奖活动

©2010-2026 宁波自信网络信息技术有限公司  版权所有

客服电话:0574-28810668  投诉电话:18658249818

gongan.png浙公网安备33021202000488号   

icp.png浙ICP备2021020529号-1  |  浙B2-20240490  

关注我们 :微信公众号    抖音    微博    LOFTER 

客服