收藏 分销(赏)

初中论文:科学探究与化学实验.doc

上传人:pc****0 文档编号:7683230 上传时间:2025-01-12 格式:DOC 页数:8 大小:69KB 下载积分:10 金币
下载 相关 举报
初中论文:科学探究与化学实验.doc_第1页
第1页 / 共8页
初中论文:科学探究与化学实验.doc_第2页
第2页 / 共8页


点击查看更多>>
资源描述
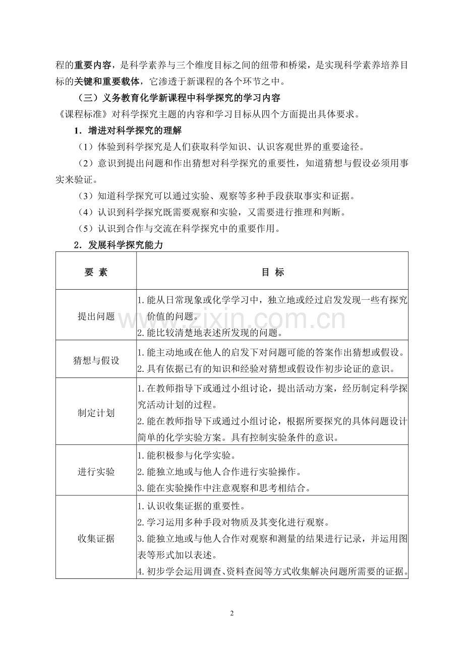
初中论文:科学探究与化学实验  许 为 民 一、化学新课程中的科学探究 (一)科学探究的含义 科学探究有两层含义:一是科学家的科学研究工作,二是学生的探究学习活动。虽然科学家的科学探究和学生的科学探究在探究的对象和目的上有所差异——科学家是对未知世界的探索,目的是发现科学知识、科学规律、科学理论;而学生的科学探究是对科学家已经发现的知识、结论、原理、规律、方法等所进行的探究,目的是掌握科学知识、形成科学观念、训练科学方法。但是,两者在本质上是一致的,都是一个从未知到已知的探索、发现的过程。学生的探究是在经过精心创设的情景下对科学家的科学研究的一种模仿,是一个典型化、简约化的科学探究活动。 (二)科学探究在化学新课程中的地位 科学探究在义务教育化学新课程中占有十分重要的地位。新的义务教育化学课程,将培养学生的科学素养作为化学课程的主旨和根本性目标,并将科学素养这一总目标划分成知识与技能、过程与方法、情感态度与价值观等三个维度。要达成这三个维度的目标,必须通过一定的载体或活动来体现,科学探究是其中最为有效的一种载体或活动形式。 从化学《课程标准》中的一些关于“科学探究”的表述,可以帮助我们了解科学探究在义务教育化学新课程中的地位和作用。 在课程性质中,指出:“化学是一门以实验为基础的学科,在教学中创设以实验为主的科学探究活动,有助于激发学生对科学的兴趣,引导学生在观察、实验和交流讨论中学习化学知识,提高学生的科学探究能力。” 在基本理念中,提出“让学生有更多的机会主动地体验科学探究过程,在知识的形成、相互联系和应用过程中养成科学的态度,学习科学方法,在‘做科学’的探究实践中培养学生的创新精神和实践能力”。 在课程设计思路中,提出“科学探究是一种重要而有效的学习方式,在义务教育化学课程内容中单独设立主题,明确地提出发展科学探究能力所包含的内容及要求”。 在课程内容中,提出“义务教育阶段的化学课程中的科学探究,是学生积极主动地获取化学知识、认识和解决化学问题的重要实践活动”。 “科学探究对发展学生的科学素养具有不可替代的作用”。 从上述表述中,我们可以看出,在化学新课程中,科学探究是学生积极主动地获取化学知识、认识和解决化学问题的重要实践活动,是一种重要的学习方式,也是化学课程的重要内容,是科学素养与三个维度目标之间的纽带和桥梁,是实现科学素养培养目标的关键和重要载体,它渗透于新课程的各个环节之中。 (三)义务教育化学新课程中科学探究的学习内容 《课程标准》对科学探究主题的内容和学习目标从四个方面提出具体要求。 1.增进对科学探究的理解   (1)体验到科学探究是人们获取科学知识、认识客观世界的重要途径。 (2)意识到提出问题和作出猜想对科学探究的重要性,知道猜想与假设必须用事实来验证。 (3)知道科学探究可以通过实验、观察等多种手段获取事实和证据。 (4)认识到科学探究既需要观察和实验,又需要进行推理和判断。 (5)认识到合作与交流在科学探究中的重要作用。 2.发展科学探究能力 要 素 目 标 提出问题 1.能从日常现象或化学学习中,独立地或经过启发发现一些有探究价值的问题。 2.能比较清楚地表述所发现的问题。 猜想与假设 1.能主动地或在他人的启发下对问题可能的答案作出猜想或假设。2.具有依据已有的知识和经验对猜想或假设作初步论证的意识。 制定计划 1.在教师指导下或通过小组讨论,提出活动方案,经历制定科学探究活动计划的过程。 2.能在教师指导下或通过小组讨论,根据所要探究的具体问题设计简单的化学实验方案。具有控制实验条件的意识。 进行实验 1.能积极参与化学实验。 2.能独立地或与他人合作进行实验操作。 3.能在实验操作中注意观察和思考相结合。 收集证据 1.认识收集证据的重要性。 2.学习运用多种手段对物质及其变化进行观察。 3.能独立地或与他人合作对观察和测量的结果进行记录,并运用图表等形式加以表述。 4.初步学会运用调查、资料查阅等方式收集解决问题所需要的证据。 解释与结论 1.能对事实与证据进行简单的加工与整理,初步判断事实证据与假设之间的关系。 2.能在教师的指导下或通过讨论,对所获得的事实与证据进行归纳,得出合理的结论。 3.初步学习通过比较、分类、归纳、概括等方法认识知识之间的联系。 反思与评价 1.有对探究结果的可靠性进行评价的意识。 2.能在教师的指导下或通过讨论,对探究学习活动进行反思,发现自己与他人的长处以及存在的不足,并提出改进的具体建议。 3.能体验到探究活动的乐趣和学习成功的喜悦。 表达与交流 1.能用口头、书面等方式比较明确地表述探究过程和结果,并能与他人进行交流和讨论。 2.与他人交流讨论时,既敢于发表自己的观点,又善于倾听他人的意见。 3.学习基本的实验技能 学生具备基本的化学实验技能是学习化学和进行探究活动的基础和保证。 初中学生的化学实验技能应达到如下要求: (1)能进行药品的取用、简单仪器的使用和连接、加热等基本的实验操作。  (2)能在教师指导下根据实验目的选择实验药品和仪器,并能安全操作。 (3)初步学会配制一定溶质质量分数的溶液。  (4)初步学会用酸碱指示剂、pH试纸检验溶液的酸碱性。 (5)初步学会根据某些性质检验和区分一些常见的物质。 (6)初步学习使用过滤、蒸发的方法对混合物进行分离。 (7)初步学习运用简单的装置和方法制取某些气体。 4.完成基础的学生实验 要创造条件,安排和组织学生至少完成下列化学实验活动。 (1)粗盐中难溶杂质的去除。  (2)氧气的实验室制取与性质。 (3)二氧化碳的实验室制取与性质。 (4)金属的物理性质和某些化学性质。 (5)燃烧的条件。 (6)一定溶质质量分数的氯化钠溶液的配制。 (7)溶液酸碱性的检验。 (8)酸碱的化学性质。 (四)探究学习的基本特征 建立在科学探究基础上的探究学习,具有以下几个特征。 1.以问题为中心 探究学习是从问题开始的,发现问题和提出问题是探究学习的开端,没有问题,就不可能有探究。如:化学反应前后物质的质量有没有变化?燃烧需要什么条件?实验室制取二氧化碳需要哪些物质?以问题为中心,围绕能激发学生思维的问题展开学习,是探究学习最重要的特征。 2.强调自主参与 探究是一个多侧面、多形式的活动,需要提出问题、作出猜想,需要设计方案、进行实验,需要查阅资料、收集证据,需要交流与讨论、对所获得的事实与证据进行归纳,得出正确的结论,需要交流与表达、进行反思和评价等。这些活动的开展,没有学生的积极主动参与是不可能完成的。没有学生的自主参与,没有学生主体意识的充分发挥,就不可能有真正的探究学习。 3.重视合作与交流 由于每个学生的生活背景、知识经验、心理特点不同,思考问题的方式也有可能不同,他们对同一个问题的认识角度和认识水平存在差异,不同的人可能看到的是事物的不同方面。这种认识可能带有一定的片面性,甚至是错误的。通过学习者群体的合作交流,可以使个体的认识和理解更加丰富和全面。因此,在探究性学习中,必须引导学生开展经常性的讨论和交流活动。 4.重视收集实证资料 科学是通过实验证据(如实验现象、实验数据等)来解释客观世界的,因此,在探究学习中,要重视实证资料的收集。重视实证资料的收集是探究学习与接受学习的重要区别。如:实验室制取二氧化碳应选用哪些物质?以前在教学中往往是由教师直接告诉给学生问题的答案(接受学习)。而在实施新课程后,教师把对问题的解决设计成探究活动,学生把在实验探究活动中收集到的实验证据,经过分析、比较、总结、归纳等思维活动而获得结论(探究学习)。 学生可以通过以下途径获取实证资料:(1)观察具体事物;(2)实验;(3)网络、相关书刊杂志等。 5.重视对实证资料的加工整理 在探究的过程中需要对获取的实证资料进行筛选分类、分析综合、总结归纳、抽象概括等,从而获得结论。这是一个思维的过程。 二、化学实验 以实验为基础是化学学科的最基本特征,也是中学化学教学的基本特征,实验是化学教学的灵魂,它贯穿于化学教学的整个过程。 1.化学实验的含义 课堂教学中的化学实验,是指在化学教学中教师或学生根据一定的化学实验目的, 运用一定的化学实验仪器、装置和药品等物质手段,在人为的实验条件下改变实验对象的状态和性质,从而获得各种化学实验事实,达到化学教学目的的一种教学实践活动。 2.化学实验的教育功能 (1)激发学生的学习兴趣 化学实验现象具有直观、生动、鲜明等特点,化学实验中的奇幻现象是唤起学生学习兴趣的有效手段。 (2)培养学生的观察能力 化学实验离不开观察,学生通过观察实验的过程和现象,能不断提高自己的观察能力。 (3)培养学生化学实验技能 学生通过经常性的亲自动手做实验,会不断提升自己的化学实验技能和实验能力。 (4)培养学生的思维能力 化学实验从设计、操作到分析实验结果、总结归纳结论,以及对实验过程和结果的反思等都离不开科学的思维方法。 (5)促进学生对知识的理解和巩固 学生在学习化学概念、原理和物质的性质等化学知识时,实验可以为学生提供丰富且生动的感性材料,经过对这些感性材料的分析、比较和概括等思维过程,实现从感性认识到理性认识的飞跃,使学生能更深刻的理解所学知识。同时还会对所学的知识记忆深刻。 (6)培养学生的科学品质 有利于学生养成善于合作、勤于思考、严谨求实、勇于创新和实践等科学品质。 (7)增进学生对辩证唯物主义观点的认识 增进学生对“世界是物质的”、“物质是变化的”、“自然界的变化和发展都是有规律的”等辩证唯物主义观点的认识。 (8)发展学生的科学探究能力 学生通过“经历”和“体验”实验探究活动,能培养和发展学生的探究能力。 三、科学探究与化学实验的关系 为有效的实施科学探究,应把握好科学探究与化学实验两者的相互关系。 1.化学实验是科学探究的构成要素之一 从构成要素看,“进行实验”是化学中的科学探究一个重要的基本构成要素。《课程标准》从三个方面对“进行实验”这一要素提出了要求:①能积极参与做化学实验;②能独立地或与他人合作进行实验操作;③能在实验操作中注意观察和思考相结合。 2.化学实验是进行科学探究的主要方式 在中学化学教学中,科学探究的主要形式有:实验探究、调查访问、查阅资料和交流讨论等。其中,实验探究是化学教学中最常见、最重要的探究活动形式。 除实验探究外,其他形式的探究活动举例: 例1:调查日常生活中金属垃圾的种类,分析其回收的价值和可能性。 例2:从报刊、电视或其他媒体上收集一段时间以来当地空气质量周(日)报或相关信息,分析这一时间段空气质量变化的原因。 例3:讨论在氢气、甲烷(天然气、沼气)、煤气、酒精、汽油和柴油中,你认为哪一种燃料最理想? 3.化学实验是“科学探究”主题中重要的学习内容 《课程标准》不仅将“科学探究”作为一种重要而有效的学习方式,同时还作为义务教育阶段化学课程的重要学习内容。在课程内容中,“科学探究”单独设立为一级主题,并编排在各主题之首,科学探究主题下设四个二级主题,即“增进对科学探究的理解”、“发展科学探究能力”、“学习基本实验技能”和“完成基础的学生实验”。其中“学习基本实验技能”和“完成基础的学生实验”是“科学探究”学习内容的重要组成部分。 4.化学实验是发展科学探究能力的重要途径 “发展科学探究能力”是化学新课程的一个重要目标,化学实验对于这一目标的实现,具有其他教学手段无法替代的重要作用。 综上所述,从构成要素来看,化学实验是科学探究的构成要素之一;从活动形式来看,化学实验是科学探究活动的主要方式;从学习内容来看,化学实验是科学探究主题中重要的组成部分;从培养途径来看,化学实验是发展科学探究能力的重要途径。显然,化学实验对有效开展科学探究活动、落实化学的科学素养教育目标具有重要的意义和作用。 尽管化学实验与科学探究有着十分密切的关系,但化学实验并不等于科学探究。 科学探究不一定非得做化学实验——化学实验不是科学探究的唯一形式。 做化学实验也不一定就是科学探究——一些化学实验不具有明显的探究性。 例1:《课程标准》中活动建议的变化: 实验稿——实验探究金属的物理性质。 2011年版——实验:金属的物理性质。 例2:实验:粗盐中难溶性杂质的去除。 四、当前实验教学中存在的问题 1.用讲实验代替做实验 在黑板上写实验、讲实验的现象还比较严重。 2.用播放视频或课件代替实验 教师为了省事,直接用下载的视频材料或课件替代实验。 3.只做演示实验,不组织学生实验 一些教师在教学中只做演示实验,不组织学生进行分组实验,甚至不组织学生完成《课程标准》中规定的8个必做实验,剥夺了学生动手实验的机会。 4.进行突击式的实验训练 每当中考化学实验操作试题下发后,组织学生进行突击式的训练,老师和学生都感到十分的疲惫。 5.只为了知识和技能的掌握而做实验 没有把化学实验当做发展学生科学素养的重要手段,而是为了知识的理解去做实验,为了技能的熟练去做实验,为了证明教师讲解的正确性去做实验,为了应付考试去做实验。因此,教学中很少或从不组织开展实验探究活动。 五、加强实验教学,促进学生发展 1.更新教育观念,加强实验教学 实现知识与技能、过程与方法、情感态度与价值观三维目标的全面发展,是新课程开展实验教学的价值追求。 要进一步提高对实验教育功能的认识,在教学中应高度重视和加强实验教学。 2.创造条件,开足开全实验 努力改变“讲实验”、用课件或视频播放实验的错误做法,开足开全教材上的所有实验。应根据学校实际情况合理地选择实验形式,有条件的学校尽可能多地为学生提供动手做实验的机会;条件有限的学校,可采取教师演示实验或利用替代品进行实验,鼓励开展微型实验和家庭小实验。 努力改变突击式练习中考实验操作试题的错误做法,进行分散练习。中考化学实验操作试题,与《课程标准》中规定的8个学生必做实验有着十分紧密的相关度,且试题经过几年的使用和完善,已基本定型。因此,可把试题的练习与学生实验结合起来,避免临时突击。 3.研究、改进和创新实验 对教材中化学实验成功的最佳条件、易造成实验失败的因素、学生在实验中容易出现的问题等进行研究。为了取得更好的教学效果,要对教材中的实验进行积极的改进,并创新教材中没有的实验。 4.积极组织开展实验探究活动 实验探究是化学教学中最常见、最重要的探究活动形式。应充分认识实验探究对于促进学生科学素养发展的独特价值,根据学生的认识发展水平,精心设计和有效组织实验探究活动。在学习质量守恒定律、燃烧的条件、铁制品锈蚀的条件、空气中氧气的体积分数、氧气和二氧化碳的性质、酸碱的化学性质等内容时,均应采用实验探究的方式。 化学实验探究教学的两种模式: (1)模式Ⅰ 创设情景 明确问题 收集事实 科学抽象 得出结论 交流应用 (2)模式Ⅱ 创设情景 明确问题 提出假设 验证假设 得出结论 交流应用 开展实验探究活动的教学策略: (1)创设真实、生动的学习情景 根据教学目标、教学内容和学生的已有经验,创设真实、生动、直观的学习情景,引导学生从学习情景中发现问题,进而围绕着化学问题展开实验探究活动。 (2)要尽量发散学生的思维,使他们提出尽可能多的假设。 (3)重视对学生实验过程中的指导 实验过程中对学生的操作方法、观察方法、观察结果的记录、学生的合作与分工等方面,进行有针对性的指导。 (4)组织学生开展交流和讨论 在实验方案的设计、由实验现象获得结论、对实验过程和结果的反思等环节,要有目得的组织学生开展交流和讨论。 (5)避免出现探究过程教师包办代替或学生放任自流的现象。 8
展开阅读全文

开通  VIP会员、SVIP会员  优惠大
下载10份以上建议开通VIP会员
下载20份以上建议开通SVIP会员


开通VIP      成为共赢上传

当前位置:首页 > 百科休闲 > 其他

移动网页_全站_页脚广告1

关于我们      便捷服务       自信AI       AI导航        抽奖活动

©2010-2026 宁波自信网络信息技术有限公司  版权所有

客服电话:0574-28810668  投诉电话:18658249818

gongan.png浙公网安备33021202000488号   

icp.png浙ICP备2021020529号-1  |  浙B2-20240490  

关注我们 :微信公众号    抖音    微博    LOFTER 

客服