收藏 分销(赏)

仓存模块K3系统标准操作.doc

上传人:xrp****65 文档编号:7668415 上传时间:2025-01-11 格式:DOC 页数:6 大小:72.50KB 下载积分:10 金币
下载 相关 举报
仓存模块K3系统标准操作.doc_第1页
第1页 / 共6页
仓存模块K3系统标准操作.doc_第2页
第2页 / 共6页


点击查看更多>>
资源描述
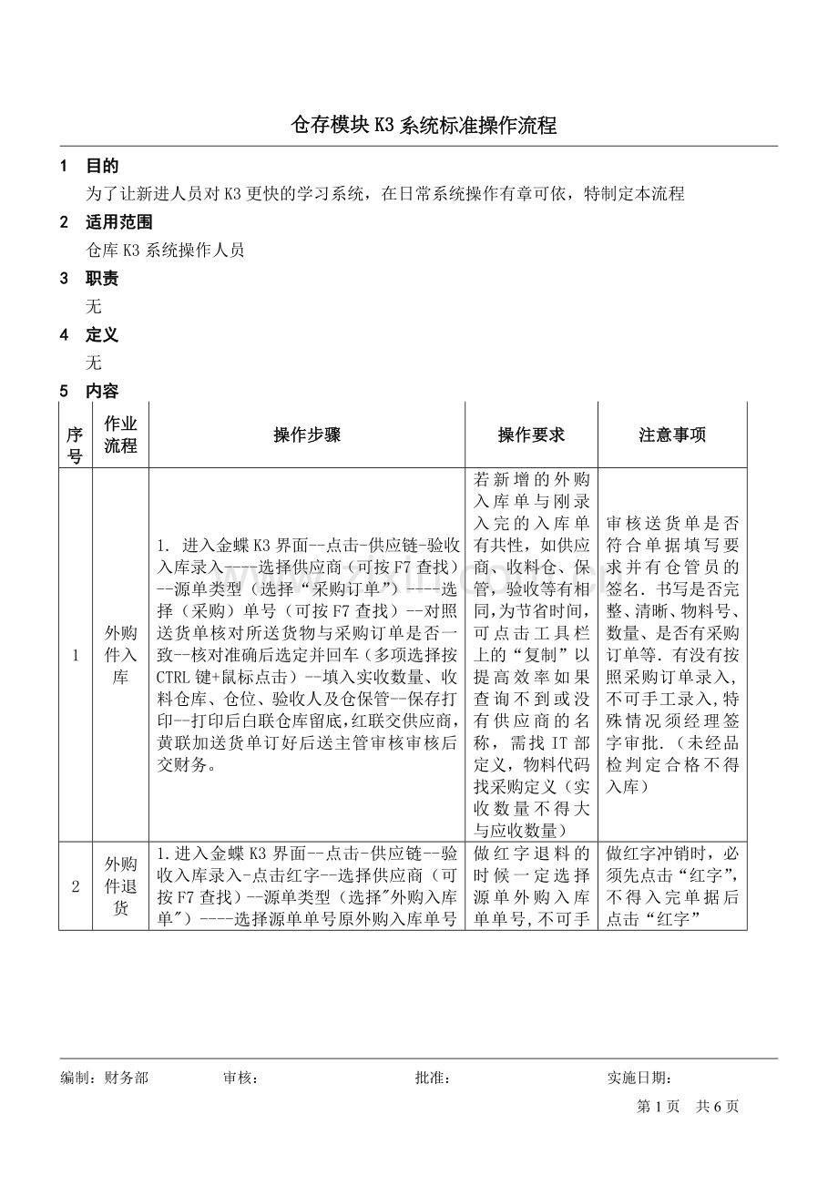
仓存模块K3系统标准操作流程 1 目的 为了让新进人员对K3更快的学习系统,在日常系统操作有章可依,特制定本流程 2 适用范围 仓库K3系统操作人员 3 职责 无 4 定义 无 5 内容 序号 作业流程 操作步骤 操作要求 注意事项 1 外购件入库 1. 进入金蝶K3界面--点击-供应链-验收入库录入----选择供应商(可按F7查找)--源单类型(选择“采购订单”)----选择(采购)单号(可按F7查找)--对照送货单核对所送货物与采购订单是否一致--核对准确后选定并回车(多项选择按CTRL键+鼠标点击)--填入实收数量、收料仓库、仓位、验收人及仓保管--保存打印--打印后白联仓库留底,红联交供应商,黄联加送货单订好后送主管审核审核后交财务。 若新增的外购入库单与刚录入完的入库单有共性,如供应商、收料仓、保管,验收等有相同,为节省时间,可点击工具栏上的“复制”以提高效率如果查询不到或没有供应商的名称,需找IT部定义,物料代码找采购定义(实收数量不得大与应收数量) 审核送货单是否符合单据填写要求并有仓管员的签名.书写是否完整、清晰、物料号、数量、是否有采购订单等.有没有按照采购订单录入,不可手工录入,特殊情况须经理签字审批.(未经品检判定合格不得入库) 2 外购件退货 1.进入金蝶K3界面--点击-供应链--验收入库录入-点击红字--选择供应商(可按F7查找)--源单类型(选择"外购入库单")----选择源单单号原外购入库单号(可按F7查找)--对照退货单核对所退货物与采购订单是否一致--核对准确后选定并回车(多项选择按CTRL键+鼠标点击)--填入实收数量、收料仓库、仓位、验收人及仓保管--保存打印--打印后交退货单位核对签收退货数量--白联仓库留底,红联交供应商,黄联送主管审核—主管审核后交财务。 做红字退料的时候一定选择源单外购入库单单号,不可手工录入!特殊情况须经理签字审批.备注:源单指的是原来来料时的录入K3的那条单据 做红字冲销时,必须先点击“红字”,不得入完单据后点击“红字” 不得选择源采购单进行红字冲销 3 产品入库(自制件入库) 1进入金蝶K3界面--点击-供应链-验收入库录入--产品入库单录入--选择交货单位(可按F7查找)--选择源单类型(可按F7查找)选定后回车即可--填入实收数量、收料仓库、仓位、验收人及仓保管--保存打印--打印后白联仓库留底,红联交供应商,黄联加送货单订好后送主管审核—主管审核后交财务。 审核送货单是否符合单据填写要求.书写是否完整.清晰.物料品名.数量.                                物料代码要求与销售订订单或委外加工单的一致   2进入金蝶K3界面--点击供应链--验收入库录入--点击产品入库录入--选择交货单位(可按F7查找)--如果是车间生产领料的由采购订单处找出物料代码然后自行录入(如果是销售的从销售订单处找出物料代码,如果是委外加工的从委外加工单里找出物料代码)--订单号码、实收数量、收料仓库、仓位、验收人及仓保管--保存打印--打印后白联仓库留底,红联交供应商,黄联加送货单订好后送品管审核—品管审核后交财务。 审核送货单是否符合单据填写要求.书写是否完整.清晰.物料品名.规格、数量.                                    产品退货 1进入金蝶K3界面--点击-供应链-验收入库录入--产品入库单录入--点击红字--选择交货单位(可按F7查找)--选择源单类型(如果是销售的选择源销售订单如果是车间生产的选择源产品入库单)--选择源单单号(可按F7查找)选定后回车即可--填入退货数量、退货仓库、仓位、验收人及仓保管--保存打印--打印后交退货单位核对签收退货数量--白联仓库留底,红联交退货单位,黄联加退货单订好后送品管审核—品管审核后交财务。 红字退货一定要根据源单类型,选择源单单号进行录入,不可手工录入,特殊情况须经理签字审批.     委外加工入库单 1进入金蝶K3界面--点击-供应链-验收入库录入--委外加工单录入--选择交货单位(可按F7查找) --选择源单单号(可按F7查找)选定后回车即可--填入实收数量、收料仓库、仓位、验收人及仓保管--保存打印--打印后白联仓库留底,红联交供应商,黄联加送货单订好后送主管审核—主管审核后交财务。   物料代码要求与销售订订单或委外加工单的一致 2进入金蝶K3界面--点击供应链--验收入库录入--点击委外加工入库录入--选择交货单位(可按F7查找)--如果是车间生产领料的由采购订单处找出物料代码然后自行录入(如果是销售的由销售订单处找出物料代码)--订单号码、实收数量、收料仓库、仓位、验收人及仓保管--保存打印--打印后白联仓库留底,红联交供应商,黄联加送货单订好后送主管审核—主管审核后交财务。     3 委外加工退货单 1进入金蝶K3界面--点击-供应链-验收入库录入--委外加工单录入--点击红字--选择退货单位(可按F7查找)--选择源单类型(委外加工入库单)--选择源单单号(可按F7查找)选定后回车即可--填入退货数量、退货仓库、仓位、验收人及仓保管--保存打印--打印后交退货单位签收退货数量白联仓库留底,红联交供应商,黄联加退货单订好后送品管审核—品管审核后交财务。     4 其它入库 1进入金蝶K3界面--点击供应链--验收入库录入--其它入库录入--选择入库类型--选择入库单位或是入库车间(可按F7查找)--选择源单类型--选择源单单号(可按F7查找)选定后回车即可--填入实收数量、收料仓库、仓位、验收人及仓保管--保存打印。(一般其它入库会没有源单单号可手工入录,但要给经理签字)。   打单时在备注一栏注明原因 6 销售出库 1进入金蝶K3界面--点击供应链--销售管理--选择出库--点击销售出库单录入--选择销售类型(可按F7查找)--选择购货单位(可按F7查找)--选择源单类型(出货通知单)--选择源单单号(可按F7查找)选定后按回车--填入发货数量、件数、发货仓库、发货人、及保管人后保存打印--打印后交业务签字--交仓管审核--审核后仓库留底存档。 成品销售出库由业务做销售出库通知单 销售类型要注意区分:A.外销(销售给国外)B.内销(销售给国内的)   2进入金蝶K3界面--供应链--仓存管理--选择领料发货--销售出库录入--选择销售类型(可按F7查找)--选择购货单位(可按F7查找)--选择源单类型(销售订单)--选择源单单号(可按F7查找)选定后按回车--填入发货数量、件数、发货仓库、发货人、及保管人后保存打印,打印后交收货人签字。白联仓库留底,红联交收货人,黄联交财务。 物料(材料)销售出库由采购负责做销售出库通知单 物料(材料)与成品销售出库单不得做无关联单的手工销售出库单 7 销售退货 1进入金蝶K3界面--点击销售管理--选择出库--点击销售出库单录入--点击红字--选择销售类型(可按F7查找)--选择购货单位(可按F7查找)--选择源单类型--选择源单单号(可按F7查找)选定后按回车--填入退货数量、件数、退货仓库、发货人、及保管人后保存打印--打印后交业务签字--交品管审核--审核后打印。白联仓库留底,红联交业务,黄联交财务     8 生产领料 进入金蝶K3界面--点击供应链仓存管理--点击领料发货--生产领料录入--选择领料类型、领料单位、、源单单号(均可按F7查找)--选定要领料的物料代码(按CTRL可多项选择)按回车--依次填入实发数量、发料仓库、仓位、发料人、领料人后保存打印--打印后交领料人签字--白联仓库留底红联给领料人黄联主管审核后上交财务。 1.源单类型尽量不选外购入库,避免外购入库单被关联.2.实发数量不得大于应发数量 补料可用手工录入,必须K3系统备注栏注明补料次数字样(第1次、第2次…) 9 生产退料 进入金蝶K3界面--点击供应链仓存管理--点击领料发货--生产领料录入--点击红字退料--选择退料类型、退料单位、源单类型、源单单号(均可按F7查找)--选定要退料的物料代码(按CTRL可多项选择)按回车--依次填入退货数量、退货仓库、仓位、发料人、退料人后保存打印--打印后交领料人签字--白联仓库留底红联给领料人黄联交主管审核后上交财务。   1.必须由仓库进料品检员负责品检并出品检报告单2.必须经过经理签字后,仓管交接完按要求操作3.包装必须规范,每箱注明明细,仓库按进料标准点收. 10 委外加工领料 进入金蝶K3界面--点击供应链仓存管理--点击委外加工发出录入--选择委外加工单位、源单类型、源单单号(均要按F7查找)--选定要领料的物料代码按CTRL可多项选择)按回车--依次填入实发数量、发料仓库、仓位、发料人、领料人后保存打印--打印后交领料人签字--白联仓库留底红联给领料人黄联交主管审核后上交财务。 1.源单类型尽量不选外购入库,避免外购入库单被关联.2.实发数量不得大于应发数量 补料可用手工录入,必须K3系统备注栏注明补料次数字样(第1次、第2次…) 委外加工有领要扣材料费的需备注写明。 11 委外加工退料 进入金蝶K3界面--点击供应链-仓存管理--点击委外加工发出录入--点击红字退料-选择委外加工单位、源单类型、源单单号(均要按F7查找)--选定要退料的物料代码按CTRL可多项选择)按回车--依次填入退货数量、退货仓库、仓位、发料人、退料人后保存打印--打印后交退料人签字--白联仓库留底红联给退料人黄联交主管审核后上交财务。     12 其它出库 1进入金蝶K3界面--点击供应链--领料发货录入--其它出库录入--选择出库类型--选择出库单位或是出库车间(可按F7查找)--选择源单类型--选择源单单号(可按F7查找)选定后回车即可--填入实出数量、收料仓库、仓位、验收人及保管--保存打印。   一般其它出库会没有源单单号可手工入录,但要给经理签字。并备注写明领料单位,领料用途。 13 调拔单 进入金蝶K3界面--点击供应链仓存管理--仓库调拔--仓库调拔单录入--选择调拔类型、调出仓库、调入仓库--输入须调拔物料的物料代码、调拔数量、保管、验收后保存打印--打印单同物料一同到调入单位签收后红单留下,白联和黄联交回调出仓库,白联调出仓库留底,黄联交财务。 1.调拨单的物料或成品也必须有合格品检报告2.调拨单必须在24小时内审核确认 调拨单无法做红字冲销,只可做反调拨 14 盘盈与盘亏入库单     未经总经理审批任何人不得擅自操作 6 相关文件:无 7 使用表单:无 编制:财务部 审核: 批准: 实施日期: 第6页 共6页
展开阅读全文

开通  VIP会员、SVIP会员  优惠大
下载10份以上建议开通VIP会员
下载20份以上建议开通SVIP会员


开通VIP      成为共赢上传

当前位置:首页 > 教育专区 > 其他

移动网页_全站_页脚广告1

关于我们      便捷服务       自信AI       AI导航        抽奖活动

©2010-2026 宁波自信网络信息技术有限公司  版权所有

客服电话:0574-28810668  投诉电话:18658249818

gongan.png浙公网安备33021202000488号   

icp.png浙ICP备2021020529号-1  |  浙B2-20240490  

关注我们 :微信公众号    抖音    微博    LOFTER 

客服