收藏 分销(赏)

管内配线施工技术交底.doc

上传人:xrp****65 文档编号:7591997 上传时间:2025-01-09 格式:DOC 页数:6 大小:105KB 下载积分:10 金币
下载 相关 举报
管内配线施工技术交底.doc_第1页
第1页 / 共6页
管内配线施工技术交底.doc_第2页
第2页 / 共6页


点击查看更多>>
资源描述
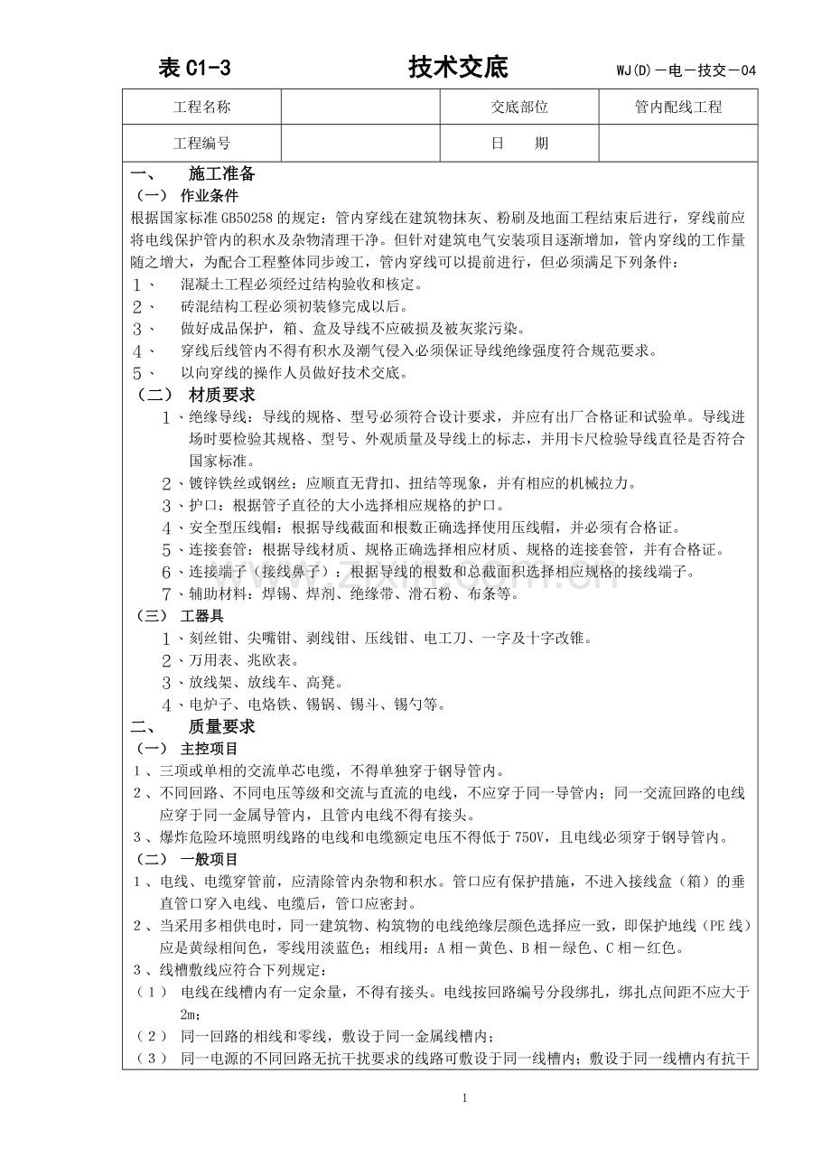
表C1-3       技术交底    WJ(D)-电-技交-04 工程名称 交底部位 管内配线工程 工程编号 日  期 一、 施工准备 (一) 作业条件 根据国家标准GB50258的规定:管内穿线在建筑物抹灰、粉刷及地面工程结束后进行,穿线前应将电线保护管内的积水及杂物清理干净。但针对建筑电气安装项目逐渐增加,管内穿线的工作量随之增大,为配合工程整体同步竣工,管内穿线可以提前进行,但必须满足下列条件: 1、 混凝土工程必须经过结构验收和核定。 2、 砖混结构工程必须初装修完成以后。 3、 做好成品保护,箱、盒及导线不应破损及被灰浆污染。 4、 穿线后线管内不得有积水及潮气侵入必须保证导线绝缘强度符合规范要求。 5、 以向穿线的操作人员做好技术交底。 (二) 材质要求 1、 绝缘导线:导线的规格、型号必须符合设计要求,并应有出厂合格证和试验单。导线进场时要检验其规格、型号、外观质量及导线上的标志,并用卡尺检验导线直径是否符合国家标准。 2、 镀锌铁丝或钢丝:应顺直无背扣、扭结等现象,并有相应的机械拉力。 3、 护口:根据管子直径的大小选择相应规格的护口。 4、 安全型压线帽:根据导线截面和根数正确选择使用压线帽,并必须有合格证。 5、 连接套管:根据导线材质、规格正确选择相应材质、规格的连接套管,并有合格证。 6、 连接端子(接线鼻子):根据导线的根数和总截面积选择相应规格的接线端子。 7、 辅助材料:焊锡、焊剂、绝缘带、滑石粉、布条等。 (三) 工器具 1、 刻丝钳、尖嘴钳、剥线钳、压线钳、电工刀、一字及十字改锥。 2、 万用表、兆欧表。 3、 放线架、放线车、高凳。 4、 电炉子、电烙铁、锡锅、锡斗、锡勺等。 二、 质量要求 (一) 主控项目 1、 三项或单相的交流单芯电缆,不得单独穿于钢导管内。 2、 不同回路、不同电压等级和交流与直流的电线,不应穿于同一导管内;同一交流回路的电线应穿于同一金属导管内,且管内电线不得有接头。 3、 爆炸危险环境照明线路的电线和电缆额定电压不得低于750V,且电线必须穿于钢导管内。 (二) 一般项目 1、 电线、电缆穿管前,应清除管内杂物和积水。管口应有保护措施,不进入接线盒(箱)的垂直管口穿入电线、电缆后,管口应密封。 2、 当采用多相供电时,同一建筑物、构筑物的电线绝缘层颜色选择应一致,即保护地线(PE线)应是黄绿相间色,零线用淡蓝色;相线用:A相-黄色、B相-绿色、C相-红色。 3、 线槽敷线应符合下列规定: (1) 电线在线槽内有一定余量,不得有接头。电线按回路编号分段绑扎,绑扎点间距不应大于2m; (2) 同一回路的相线和零线,敷设于同一金属线槽内; (3) 同一电源的不同回路无抗干扰要求的线路可敷设于同一线槽内;敷设于同一线槽内有抗干扰要求的线路用隔板隔离,或采用屏蔽电线且屏蔽护套一端接地。 三、 工艺流程 选择导线→穿带线→扫管→带护口→放线及断线→导线与带线的绑扎→管内穿线→导线连接→接头包扎→线路检查绝缘摇测 四、 操作工艺 (一) 选择导线 1、 根据设计图纸要求,正确选择导线规格、型号。 2、 穿在管内绝缘导线的额定电压不低于450伏。 3、 导线的分色:穿入管内的干线可不分色。为了保证安全和施工方便,在线管出口处至配电箱、盘总开关的一段干线回路及各用电支路应按色标要求分色,L1相为黄色,L2相为绿色,L3相为红色,N(中性线)为淡蓝色,PE(保护线)为绿/黄双色。 (二) 穿带线 1、 带线用φ1.2~2.0mm的铁丝,头部弯成不封口的圆圈,以防止在管内遇到管接头时被卡住,将带线穿入管路内,在管路两端留有20cm的余量。 2、 如在管路较长或转弯时,可在结构施工敷设管路的同时将带线一并穿好并留有20cm的余量后,将两端的带线盘入盒内或缠绕在管头上固定好,以防止被其他人员随便拉出。 3、 当穿带线受阻时,采用两端同时穿带线的办法,将两根带线的头部弯成半圆的形状,使两根带线同时搅动,使两端头相互钩绞在一起,然后将带线拉出。 (三) 扫管 将布条的两端牢固地绑扎在带线上,两人来会拉动带线,将管内的浮锈、灰尘、泥水等杂物清除干净。 (四) 带护口 按管口大小选择护口,在管子清扫后,将护口套入管口上。在钢管(电线管)穿线前,检查各个管口的护口是否齐全,如有遗漏或破损均应补齐和更换。 (五) 放线及断线 1、 放线前应根据图纸对导线的品种、规格、质量进行核对。 2、 放线:对整盘导线放线时,将导线置于放线架或放线车上,放线避免出现死扣和背花。 3、 断线:剪断导线时,盒内导线的预留长度为15cm,箱内导线的预留长度为箱体周长的1/2,出户导线的预留长度为1.5m。 (六) 导线与带线的绑扎 1、 当导线根数为2~3根时,可将导线前端的绝缘层剥去,然后将线芯直接与带线绑回头压实绑扎牢固,使绑扎处形成一个平滑的锥体过渡部位。 2、 当导体根数较多或导线截面较大时,可将导线前端的绝缘层削去,然后将线芯斜错排列在带线上,用棒线缠绕绑扎牢固,使绑扎接头处形成一个平滑的锥体过渡部位,便于穿线。 (七) 管内穿线 1、 当管路较长或转弯较多时,要在穿线的同时向管内吹入适当的滑石粉。 2、 两人穿线时,一拉一送,配合协调。 3、 穿线时应注意下列问题: ① 不同回路、不同电压和交流与直流的直线,不得穿入同一根管子内,但下列几种情况或设计用特殊规定的除外: 1) 电压为50伏及以下的回路; 2) 同一台设备的电机回路和无抗干扰要求的控制回路; 3) 照明花灯的所用回路; 4) 同类照明的几个回路,可同穿入同一根管内,但管内导线总数不多于8根。 ② 同一交流回路的导线必须穿于同一钢管内。 ③ 导线在管内不得有接头和扭结,其接头应在接线盒内连接。 ④ 管内导线包括绝缘层在内的总截面积不应大于管子内空截面积的40%。 ⑤ 导线穿入钢管时,管口处应装设护口保护导线;在不进入接线盒(箱)的垂直管口, ⑥ 敷设于垂直管线中的导线,当超过下列长度时应在管口处和接线盒中加以固定: 1) 截面积为50mm2及以下的导线为30m; 2) 截面积为70~95mm2的导线为20m; 3) 截面积在180~240mm2之间的导线为18m。 ⑦ 导线在变形缝处,补偿装置应活动自如,导线应留有一定的余度。 (八) 导线连接 1、 导线连接时,必须先削掉绝缘去掉导线表面氧化膜,再进行连接、加锡焊、包缠绝缘,同时导线接头必须满足下列要求; ① 导线接头要紧密、牢固不能增加导线的电阻值。 ② 导线接头受力时的机械强度不能低于原导线的机械强度。 ③ 导线接头包缠绝缘强度不能低于原导线绝缘强度。导线连接要牢固、紧密、包缠要良好。 2、 导线的连接应符合下列要求: ① 当设计无特殊规定时,导线的连接方法有:绑扎、套管连接、接线鼻子连接和压线帽连接。 ② 绑扎连接处的焊锡缝应饱满,表面光滑;焊剂应无腐蚀性,焊接后应清除残余焊剂。 ③ 套管、接线鼻子和压线帽连接选用与导线线芯规格相匹配,压接时压接深度、压口数量和压接长度应符合产品技术文件的有关规定。 ④ 剖开导线绝缘层时,不应损伤线芯;绝缘带应包缠均匀紧密,在接线鼻子的根部与导线绝缘层间的空隙处,应采用绝缘带包缠紧密。 ⑤ 在分支连接处,干线不应受到支线的横向拉力。 3、 剥削绝缘方法: 剥削导线绝缘层的长度和方法,根据接线方法的不同而不同,常用的剥削工具有电工刀和剥削钳。 ① 对单芯塑料线可用电工刀进行单层剥削或斜削法,也可用克丝钳或剥线钳进行剥削,但在进行单层剥削时应注意不允许使用电工刀在导线周围转圈剥削绝缘层,以免伤及线芯;对多芯塑料绝缘导线需用斜削法斜削。 单层剥削法:一手握刀,刃口向上,另一手拿线放在刀刃上,并用握力的手将导线压在刀刃上,将线在刀刃上转一周,把刀向导线端部快速移动,绝缘层即可切掉,见图a。但应注意线在刀刃上转动的力要用得恰当,即能切断绝缘层又不能损伤线芯。使用剥削钳应选用大一级线芯的刀口剥线,防止损伤线芯。 斜削法:需先用电工刀以45°角倾斜切入绝缘层,当切近芯线时,即停止用力,接者应使刀面的倾斜角度改为15°左右,沿着芯线表面向线头端部推去,然后把残存的绝缘层剥离芯线,用刀口插入背部以45°角削断,见图c。 ② 对多层绝缘的单芯橡胶线应使用电工刀剥去外层绝缘,并留有12mm的绝缘台,线芯长度随接线方法而定,采用分段剥切法,或象削铅笔一样的斜削法,见图b。 a单层剥削法 b分段剥切法 c斜削法 ③ 对单芯橡胶线可用克丝钳手柄的前端将导线绝缘层夹扁,再用钳子前端夹住将绝缘层扯断。 ④ 对绝缘软线,可直接用克丝钳将绝缘层勒掉:方法是用克丝钳子刃部,轻轻剪破绝缘层,注意不能伤及线芯,然后用手握钳子前端,用另一手捏紧导线,两手以相反方向抽拉,以此力来勒去导线端部绝缘层。应注意握钳子的手用力要适当,若用力过猛,将会勒断芯线。 4、 导线在盒(箱)内导线连接: ① 单芯线并接接法: 三根及以上导线连接时,将连接导线绝缘台并齐合拢,在距绝缘台约15mm处用其中一根线芯,在其连接端缠绕5圈后剪断,把余头并齐折回压在缠绕线上,见下图一。 两根导线连接时,将连接导线绝缘台并齐合拢,在距绝缘台约15mm处用两根线芯捻绞两圈后,留余线适当长后剪断折回压紧,见下图二。 ② 不同直径导线接头: 如果有粗细不同的多根导线(包括截面积小于2.5mm的多芯软线)连接时,应先将细(软)线涮锡处理,然后再将细(软)线在粗线上距离绝缘台15mm处交叉,并在线端部向粗导线端缠绕5圈,将粗导线端折,回头压在细(软)线上,最后再做涮锡处理,见下图三。 ③ 单芯铜导线压线帽压接: 适用1.0-4.0mm的2-4根导线连接。将导线绝缘层剥取15mm(按帽的型号决定),清除导线表面氧化物,按规格选用适当的压线帽,将线芯插入压线帽的压接管内,若填不实,可将线芯折回头(削长加倍),填满为止。线芯插到底后。导线绝缘应和压接管口平齐,并包在帽壳内,用专用压接钳压实即可 ④ 多芯铜导线的倒入字连接: 倒人字连接时,按导线线芯的结合长度,削去适当长度的绝缘层,并各自分开线芯进行合拢,用绑线进行绑扎,绑扎长度应为双根导线直径的5倍。 ⑤ 铜导线与端子连接: 多股导线可采用与导线同材质且规格相应的接线端子压接。将导线绝缘层削去后,清除导线表面的氧化物将线芯紧紧的绞在一起,同时也要清除接线端子孔内的氧化膜,然后将线芯插入到接线端子孔内,导线外露部分为1-2mm,用压接钳压紧即可。 ⑥ 套筒压接: 套管压接法是运用机械冷态压接的简单原理,用相应的模具在一定压力下将套在导线两端的连接套管压在两端导线上,使导线与连接套管间形成金属相互渗透,两者成为一体构成导电通路。要保证冷压接头的可靠性,主要取决于影响质量的三个重点:即连接管形状、尺寸和材料;压模的形状、尺寸;导线表面氧化膜处理。具体做法如下:先把绝缘层剥掉,清除导线氧化膜并涂以电力复合脂(使导线表面与空气隔绝,防止氧化)。当采用圆形套管时,将要连接的线芯分别在套管的两端插入,各插到套管一半处;当采用椭圆形套管时,应使两线对插后,线头分别露出套管两端4mm;然后用压线钳和压模压接,压接模数的深度应与套管尺寸相对比。 5、 铜导线连接的焊锡: 铜导线连接后,要用锡焊焊牢,应使用溶解的焊剂,流入接头处的任何部位,以增加机械强度和良好的导电性能,并避免锈蚀和松动,锡焊应均匀饱满,表面有光泽、无尖刺。先在连接部位上涂上焊料(常用焊锡膏,不得使用酸性焊剂,因为它有腐蚀铜质的缺陷),根据导线截面不同,焊接方法也不同,无论采用哪种焊法,为了保证接头质量,从导线线芯清洁光泽到接线焊接,尽可能时间短,否则会增加导线氧化程度,影响焊接质量。 ① 用电烙铁焊锡: 电烙铁加焊锡适用于线径在10mm2及以下较小导线的铜导线接头的连接及用其他工具焊接困难的场所。用150w电烙铁加热导线进行焊锡,当使用新烙铁时,应在接通电源加热后,除去烙铁头上的氧化层,涂上焊剂后再烙铁头上先挂上锡,将发热的电烙铁放在涂好焊剂的导线结合处的下端,代导线达到一定热量后,用焊锡丝或焊锡条与导线结合处接触,或者使焊锡丝或焊锡条接触在烙铁上,焊锡即可附着在导线上。 ② 喷灯加热上锡法: 喷灯加热(或用电炉加热):对于16mm2及以上的导线接头上锡,如果使用烙铁加热不能焊好,可用喷灯对接头处加热再上锡或将焊锡放在锡勺(或锡锅)内,然后用喷灯(或电炉)加热,焊锡熔化后,把导线接头调直,放在锡锅上面,用勺盛上熔锡从上面浇下,刚开始浇锡时,由于接头温度还未升到一定程度,焊锡有凝结状态,应继续浇锡,使接头提高温度,直到全部焊牢为止。 注意应调整喷灯火焰,不能脏污加热处的导线,造成无法沾锡,更应注意不能伤及导线的绝缘层。同时注意加热时要控制温度;温度过高涮锡不饱满;温度过低涮锡不均匀。因此要根据焊锡的成分、质量及外界环境温度等因素,随时掌握好适宜的温度进行焊锡。焊锡必须用布将焊锡处的焊剂及其它污物擦净。 ③ 沾焊法 沾焊用于多数接头同时加焊(铜芯软线的挂锡),把接头涂上焊药后,插入熔好的焊锡锅内取出即可。 (九) 接头包扎 首先用橡胶(或粘塑料)绝缘带将其拉长2倍从导线接头处始端的完好绝缘层开始,缠绕1~2个绝缘带幅宽度后,再以半幅宽度重叠进行缠绕,在缠绕过程中应即可能收紧绝缘带,缠到头后在绝缘层上缠绕1~2圈后,再进行回缠。回缠完成后再用黑胶布包扎,包扎时要衔接好,以半幅宽度压边进行缠绕,同时在包扎过程中收紧黑胶布,导线接头两端应用黑胶布封严密。 (十) 线路检查绝缘摇测 1、 线路检查:导线的连接及包扎全部完成后,应进行自检和互检,检查导线接头及包扎质量是否符合规范要求及质量验评标准的规定,检查无误后进行绝缘摇测。 2、 绝缘摇测: 线路的绝缘摇测一般选用500V量程为0~500MΩ的兆欧表。兆欧表上有三个分别标有“接地(E)”;“线路(L)”“保护环(C)”的端钮。可将被测两端分别接于“E”和“L”两个端钮上, 3、 遥测方法:线路摇测必须分两次进行: ① 管内导线穿后在电气器具未安装前进行各支路导线绝缘摇测。首先按户进行,将灯头盒内的导线分开,开关盒内的导线连通,分别摇测照明(插座)支线、干线的绝缘电阻。一人摇测,一人及时读数,摇动速度应保持在120r/min左右,读数应采用1min后的读数为宜,并应做好记录。 ② 照明器具全部安装后再送电前,再按系统、按单元、按户摇测一次线路的绝缘电阻。摇动速度应保持在120r/min左右,读数应采用1min后的读数为宜,并做好记录,竣工归档,确认绝缘电阻的摇测无误后再送电时运行。 (十一) 应注意的质量问题 1、 施工中存在护口遗漏、脱落、破损及管径不符等现象。因操作不慎而使护口遗漏或脱落者应及时补齐,护口破损与管径不符者应及时更换。 2、 铜导线连接时,导线的缠绕圈不足5圈,未按工艺要求连接的接头均应拆除重新连接。 3、 导线连接处的焊锡不饱满,出现虚焊、夹渣等现象。焊锡的温度要适当,涮锡要均匀。涮锡后应用布条及时擦去多余的焊剂,保持接头部分的清洁。 4、 导线线芯受损是由于用力过猛和剥线钳使用不当造成的,削线应根据线径选用刀口合适的剥线钳。 5、 多股软铜线涮锡遗漏,应及时补焊锡。 6、 接头部分包扎不平整、不严密。应按工艺要求重新进行包扎。 7、 套管压接后,压模不配套或深度不够,应选用合格的压模进行压接。 8、 线路的绝缘电阻值偏低。管路内可能进水或者绝缘层受损都将造成线路的绝缘值偏低。应将管路中的泥水及时清洁或更换导线。 9、 采用压线帽的接头,导线绝缘应和帽内压接管平齐。 五、 成品保护 1、 穿线时不得污染设备和建筑物品,应保护周围环境,活完料清。 2、 用高凳及其他工具时,应注意不得碰坏其他设备和门窗、地面、墙面等。 3、 在接、焊、包全部完成后,应将导线的接头盘入盒、箱内,并封堵严密,以防污染。同时应防止盒、箱内进水。 4、 穿线时不得遗漏带护口。 5、 穿线后导线不应有破损及被灰浆污染。 6、 穿线后管口应有防止积水及潮气侵入的措施。 六、 安全及环保注意事项 1、 管子穿带线时,不得嘴对管口呼唤、吹气,防止带线弹力勾伤眼睛。穿带线时应协调配合防止管口挤手。 2、 用兆欧表测定线路电阻时,应防止有人触及正在测定中的线路和设备,雷电气候下禁止测定线路绝缘。 3、 废弃物品及垃圾如破手套、破布条、绝缘皮、废弃的电线头等禁止到处乱扔,要在施工过程中随时清理,并分类整齐的堆放到指定地点或垃圾池内,以便清运销纳。 4、 施工中要注意节约用电,焊锡浇锡时要注意熔锡的遗撒、滴、漏,避免资源浪费。 安全未尽事项见安全交底 技术负责人: 交底人: 接交人: 6
展开阅读全文

开通  VIP会员、SVIP会员  优惠大
下载10份以上建议开通VIP会员
下载20份以上建议开通SVIP会员


开通VIP      成为共赢上传

当前位置:首页 > 应用文书 > 其他

移动网页_全站_页脚广告1

关于我们      便捷服务       自信AI       AI导航        抽奖活动

©2010-2026 宁波自信网络信息技术有限公司  版权所有

客服电话:0574-28810668  投诉电话:18658249818

gongan.png浙公网安备33021202000488号   

icp.png浙ICP备2021020529号-1  |  浙B2-20240490  

关注我们 :微信公众号    抖音    微博    LOFTER 

客服