收藏 分销(赏)

PVC-U缠绕管与混凝土综合性能比较表.doc

上传人:pc****0 文档编号:7454371 上传时间:2025-01-05 格式:DOC 页数:3 大小:48KB 下载积分:10 金币
下载 相关 举报
PVC-U缠绕管与混凝土综合性能比较表.doc_第1页
第1页 / 共3页
PVC-U缠绕管与混凝土综合性能比较表.doc_第2页
第2页 / 共3页


点击查看更多>>
资源描述
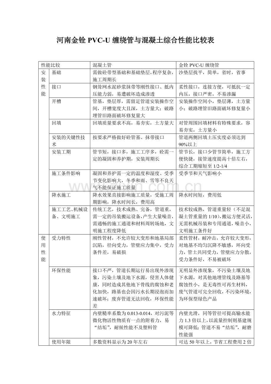
河南金铨PVC-U缠绕管与混凝土综合性能比较表 性能比较 混凝土管 金铨PVC-U缠绕管 安装性能 基础 需做砼带型基础和基础垫层,程序复杂,施工周期长 沙垫层找平,简单,省时,省事 接口 钢耸网水泥砂浆抹带等刚性接口、抵内压能力弱,易遭破坏造成渗透 柔性接口,连接方便,可抵抗一定内压,接口严密,不易渗漏 开槽 管基,垫层厚,需留足管道安装操作空间,开槽宽度大且深,土方量大;破路埋管旧路面破坏修复量大 安装操作空间小,垫层薄,土方量小;破路埋管旧路面破坏修复量小 回填 回填质量要求不高,易夯实,土方量大 对管周围回填材料有特殊要求,容易夯实,土方量小 安装的关键性技术 按要求严格做好砼管基、抹带接口 管道两侧回填土压实度必须达到90%以上 安装工期 管节短,接口多,施工工序多,砼需一定的凝固和养护期,安装周期长 管节长,接口少管节简单,施工方便快捷,接管速度提高十倍左右,综合工期缩短至1/2-1/4 施工条件影响 凝固和养护需一定的温度和湿度、受季节变化影响大,冬季和雨、雪等不良天气不能保证施工质量 受季节和天气影响小 降水施工 降水效果直接影响施工质量,受施工周期影响,降水时间长,费用高 降水时间短,费用低 施工工艺、机械设备、文明施工 传统工艺,技术成熟、完备,管道重,需一定的吊装搬运设备,产生大量噪音,需通畅的施工通道和材料周转场地,文明施工程度降低 技术较成熟,管道重量轻(不足混凝土管重量的1/10),搬运方便灵活,无需机械吊装和专用通道,噪音小,文明施工条件好 使用性能 受力特性 刚性管材,不允许较大变形和地基局部沉陷,径向受力,管壁应力集中,受力条件差,易破损 柔性管材,耐冲击,允许较大变形,对地基不均匀沉降不敏感,环向受力,管土共同受力,管壁应力分散,受力条件好,不易被破坏 环保性能 接口不严,管道长期运行易出现外渗现象,污染土壤及地下水源,侵害人体健康,同时造成其他地下骨线的腐蚀和老化加快,路基也会因污水长期浸泡而加速破坏;废弃管道无法回收,环保性能差 无明显外渗现象,不污染土壤及地下水源,对其他地埋管线及路基等腐蚀性小,是无毒性可再生材料,废气管道可完全回收,不污染环境,为环保型绿色产品 水力特征 内壁糙率系数为0.013-0.014,对污泥等微化物活性物质有一点的附着力,易“结垢”,耐候性能不及塑料管 内壁光滑,同等管径可提高输水能力1.3倍以上,以流量控制则基建规模可降低;管道不易“结垢”,耐磨性能强 使用年限 多数资料显示为20年左右 可达50年以上,节省工程费用2倍以上 抗水质不稳定性 Ph值410时对多种污染物起反应,为活性材料,耐酸性差,强腐蚀性对化学物质适应性差 化学性质稳定,耐酸、碱、盐能力强,耐污水,废水及化学药品的腐蚀,耐土中腐烂物质的腐蚀,无锈蚀 在高位地下水地区 内渗现象严重,额外排水负荷增加可达管道排水能力的10-20%左右;管接口钳裂松动时可形成排水通道,水流携带泥沙可使周围上体松动甚至塌陷,对地下管线、路面和地面建筑等造成破坏 无明显内渗现象,接口严密不渗漏,不存在额外排水负荷,对管道周围土体密度无不良影响 管网维护 易“结垢”造成阻塞,管道养护工作量大,养护机械及人工投入量大,费用高;管道修复困难 内壁光滑,不易阻塞,管道养护工作量小,养护机械及人工投入小,费用低;修补方便,可用于旧管道的穿插衬管修复等 防震抗灾 刚性接口,无抗震性能 柔性接口,有较强的抗震性能 抗地基不均匀沉降 基础及接口显刚性,抗地基不均匀沉降能力弱 基础及接口呈柔性,抗地基不均匀抗降能力强 温度适应范围 适应范围不及塑料管 -30℃-40℃范围内不冻裂或膨胀泄露 综合经济性 综合施工指标 管材价格低;施工工序复杂,土方量大,工期长,效率低,机械及人工投入大,噪音大,要求一定施工通道和现场,文明施工程序差,降水费用高 管材价格高;施工简单,方便快捷,土方量小,工期短,效率高,机械及人工投入小,噪音低,无需机械吊装和专用施工通道,文明施工程度高,降水费用低,通流量高30%以上,则使综合造价有所降低 使用、养护和维护 接口严密性差,易发生内渗、外渗现象造成事故发生不良影响,事故处理难度大,费用高,不利影响广泛而深远;易堵塞,养护机械及人工投入大,化学稳定性差,冲击变形、渗漏、不均匀沉陷及材料本身影响使用寿命;长期综合费用高 接口严密,不易发生内渗、外渗现象,不易堵塞,养护机械及人工投入小,化学性质稳定,耐磨性好,抗冲击、不变形、不均匀沉陷能力强,使用寿命提高2倍以上:为环保、节能型产品,长期综合费用低 工程实用性 管径范围 一般100-3000mm 现已成熟推广DH300DN2000管 使用条件 雨水管道。800mm以上污水管(顶管无法施工;开槽施工,溢流排放时管接口需现浇砼加强),800mm以下污水管(地质条件好,无地下水,无压顺流排放而非溢流排放,溢流排放或有地下水时管接口滞现浇砼加强) 污水管道(冬季等恶劣天气下,旧城区污水管网改造,破路埋管,溢流排放或有地下水位高时,地质条件差时,旧管道衬管修复,输送强腐蚀性或酸性废水,住宅小区排水等)雨水管道(路外雨水管,有特殊要求或特殊地段施工等) 技术资料 规范、规程标准、通用图 各种技术资料配套完整,设计、施工、监理,质检、检验、验收、操作程序规范、齐全 尚无国家规范、标准、通用图等,有企业标准,正在建立或健全
展开阅读全文

开通  VIP会员、SVIP会员  优惠大
下载10份以上建议开通VIP会员
下载20份以上建议开通SVIP会员


开通VIP      成为共赢上传

当前位置:首页 > 百科休闲 > 其他

移动网页_全站_页脚广告1

关于我们      便捷服务       自信AI       AI导航        抽奖活动

©2010-2026 宁波自信网络信息技术有限公司  版权所有

客服电话:0574-28810668  投诉电话:18658249818

gongan.png浙公网安备33021202000488号   

icp.png浙ICP备2021020529号-1  |  浙B2-20240490  

关注我们 :微信公众号    抖音    微博    LOFTER 

客服