收藏 分销(赏)

卫生间防水技术交底1.doc

上传人:xrp****65 文档编号:7037730 上传时间:2024-12-25 格式:DOC 页数:3 大小:40.50KB 下载积分:10 金币
下载 相关 举报
卫生间防水技术交底1.doc_第1页
第1页 / 共3页
卫生间防水技术交底1.doc_第2页
第2页 / 共3页


点击查看更多>>
资源描述
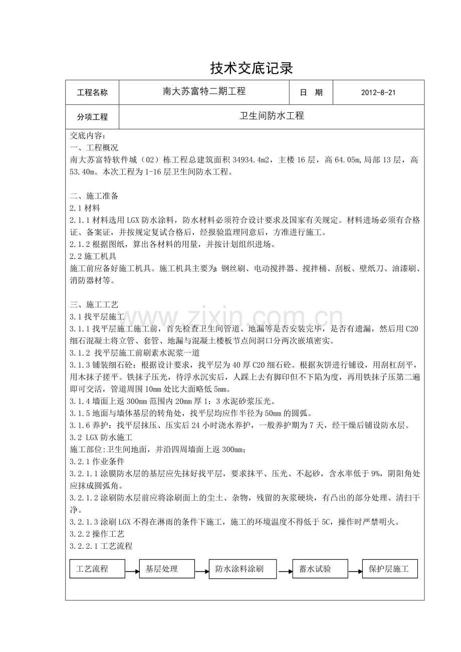
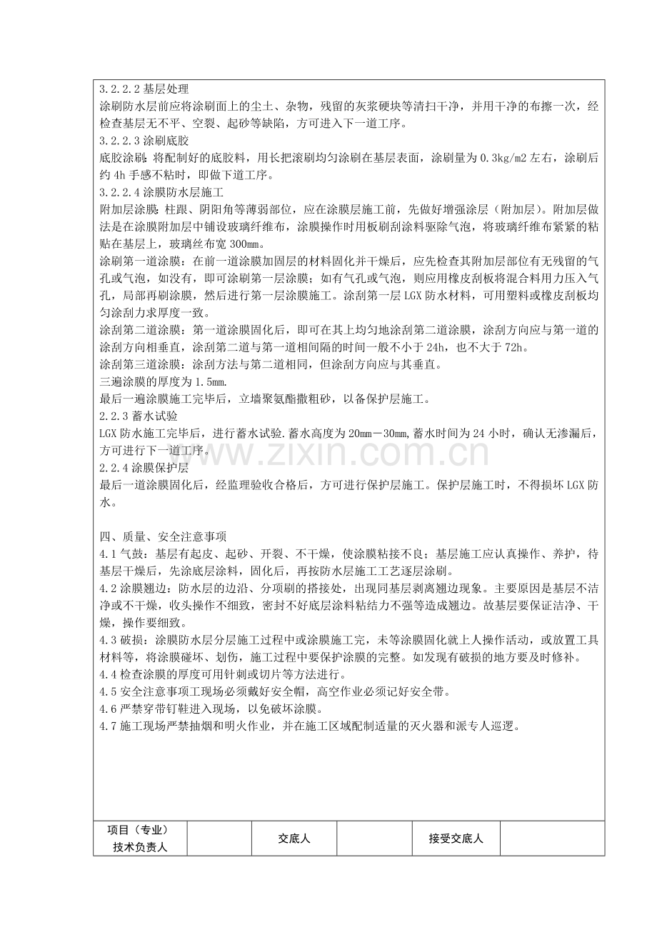
技术交底记录 工程名称 南大苏富特二期工程 日 期 2012-8-21 分项工程 卫生间防水工程 交底内容: 一、工程概况 南大苏富特软件城(02)栋工程总建筑面积34934.4m2,主楼16层,高64.05m,局部13层,高53.40m。本次工程为1-16层卫生间防水工程。 二、施工准备 2.1材料 2.1.1材料选用LGX防水涂料,防水材料必须符合设计要求及国家有关规定。材料进场必须有合格证、备案证,并按规定复试合格后,经报验监理同意后,方准进行施工。 2.1.2根据图纸,算出各材料的用量,并按计划组织进场。 2.2施工机具 施工前应备好施工机具。施工机具主要为:钢丝刷、电动搅拌器、搅拌桶、刮板、壁纸刀、油漆刷、消防器材等。 三、施工工艺 3.1找平层施工 3.1.1找平层施工施工前,首先检查卫生间管道、地漏等是否安装完毕,是否有遗漏,然后用C20细石混凝土将立管、套管、地漏与混凝土楼板节点间洞口分两次嵌填密实。 3.1.2 找平层施工前刷素水泥浆一道 3.1.3铺装细石砼:根据设计要求,找平层为40厚C20细石砼。根据灰饼进行铺设,用刮杠刮平,用木抹子搓平。铁抹子压光,待浮水沉实后,人踩上去有脚印但不下陷为度,再用铁抹子压第二遍即可交活,管道周围10mm处比大面略低5mm。 3.1.4墙面上返300mm范围内20mm厚1:3水泥砂浆压光。 3.1.5地面与墙体基层的转角处,找平层均应作半径为50mm的圆弧。 3.1.6养护:找平层抹压、压实后24小时浇水养护,一般养护期为7天,经干燥后铺设防水层。 3.2 LGX防水施工 施工部位:卫生间地面,并沿四周墙面上返300mm; 3.2.1作业条件 3.2.1.1涂膜防水层的基层应先抹好找平层,要求抹平、压光、不起砂,含水率低于9%,阴阳角处应抹成圆弧角。 3.2.1.2涂刷防水层前应将涂刷面上的尘土、杂物,残留的灰浆硬块,有凸出的部分处理、清扫干净。 3.2.1.3涂刷LGX不得在淋雨的条件下施工,施工的环境温度不得低于5C,操作时严禁明火。 3.2.2操作工艺 3.2.2.1工艺流程 保护层施工 蓄水试验 防水涂料涂刷 基层处理 工艺流程 3.2.2.2基层处理 涂刷防水层前应将涂刷面上的尘土、杂物,残留的灰浆硬块等清扫干净,并用干净的布擦一次,经检查基层无不平、空裂、起砂等缺陷,方可进入下一道工序。 3.2.2.3涂刷底胶 底胶涂刷:将配制好的底胶料,用长把滚刷均匀涂刷在基层表面,涂刷量为0.3kg/m2左右,涂刷后约4h手感不粘时,即做下道工序。 3.2.2.4涂膜防水层施工 附加层涂膜:柱跟、阴阳角等薄弱部位,应在涂膜层施工前,先做好增强涂层(附加层)。附加层做法是在涂膜附加层中铺设玻璃纤维布,涂膜操作时用板刷刮涂料驱除气泡,将玻璃纤维布紧紧的粘贴在基层上,玻璃丝布宽300mm。 涂刷第一道涂膜:在前一道涂膜加固层的材料固化并干燥后,应先检查其附加层部位有无残留的气孔或气泡,如没有,即可涂刷第一层涂膜;如有气孔或气泡,则应用橡皮刮板将混合料用力压入气孔,局部再刷涂膜,然后进行第一层涂膜施工。涂刮第一层LGX防水材料,可用塑料或橡皮刮板均匀涂刮力求厚度一致。 涂刮第二道涂膜:第一道涂膜固化后,即可在其上均匀地涂刮第二道涂膜,涂刮方向应与第一道的涂刮方向相垂直,涂刮第二道与第一道相间隔的时间一般不小于24h,也不大于72h。 涂刮第三道涂膜:涂刮方法与第二道相同,但涂刮方向应与其垂直。 三遍涂膜的厚度为1.5mm. 最后一遍涂膜施工完毕后,立墙聚氨酯撒粗砂,以备保护层施工。 2.2.3蓄水试验 LGX防水施工完毕后,进行蓄水试验.蓄水高度为20mm-30mm,蓄水时间为24小时,确认无渗漏后,方可进行下一道工序。 2.2.4涂膜保护层 最后一道涂膜固化后,经监理验收合格后,方可进行保护层施工。保护层施工时,不得损坏LGX防水。 四、质量、安全注意事项 4.1气鼓:基层有起皮、起砂、开裂、不干燥,使涂膜粘接不良;基层施工应认真操作、养护,待基层干燥后,先涂底层涂料,固化后,再按防水层施工工艺逐层涂刷。 4.2涂膜翘边:防水层的边沿、分项刷的搭接处,出现同基层剥离翘边现象。主要原因是基层不洁净或不干燥,收头操作不细致,密封不好底层涂料粘结力不强等造成翘边。故基层要保证洁净、干燥,操作要细致。 4.3破损:涂膜防水层分层施工过程中或涂膜施工完,未等涂膜固化就上人操作活动,或放置工具材料等,将涂膜碰坏、划伤,施工过程中要保护涂膜的完整。如发现有破损的地方要及时修补。 4.4检查涂膜的厚度可用针刺或切片等方法进行。 4.5安全注意事项工现场必须戴好安全帽,高空作业必须记好安全带。 4.6严禁穿带钉鞋进入现场,以免破坏涂膜。 4.7施工现场严禁抽烟和明火作业,并在施工区域配制适量的灭火器和派专人巡逻。 项目(专业) 技术负责人 交底人 接受交底人
展开阅读全文

开通  VIP会员、SVIP会员  优惠大
下载10份以上建议开通VIP会员
下载20份以上建议开通SVIP会员


开通VIP      成为共赢上传

当前位置:首页 > 包罗万象 > 大杂烩

移动网页_全站_页脚广告1

关于我们      便捷服务       自信AI       AI导航        抽奖活动

©2010-2026 宁波自信网络信息技术有限公司  版权所有

客服电话:0574-28810668  投诉电话:18658249818

gongan.png浙公网安备33021202000488号   

icp.png浙ICP备2021020529号-1  |  浙B2-20240490  

关注我们 :微信公众号    抖音    微博    LOFTER 

客服