收藏 分销(赏)

吉林市餐饮2013年薪酬及福利建议.doc

上传人:xrp****65 文档编号:7033396 上传时间:2024-12-25 格式:DOC 页数:3 大小:47KB 下载积分:10 金币
下载 相关 举报
吉林市餐饮2013年薪酬及福利建议.doc_第1页
第1页 / 共3页
吉林市餐饮2013年薪酬及福利建议.doc_第2页
第2页 / 共3页


点击查看更多>>
资源描述
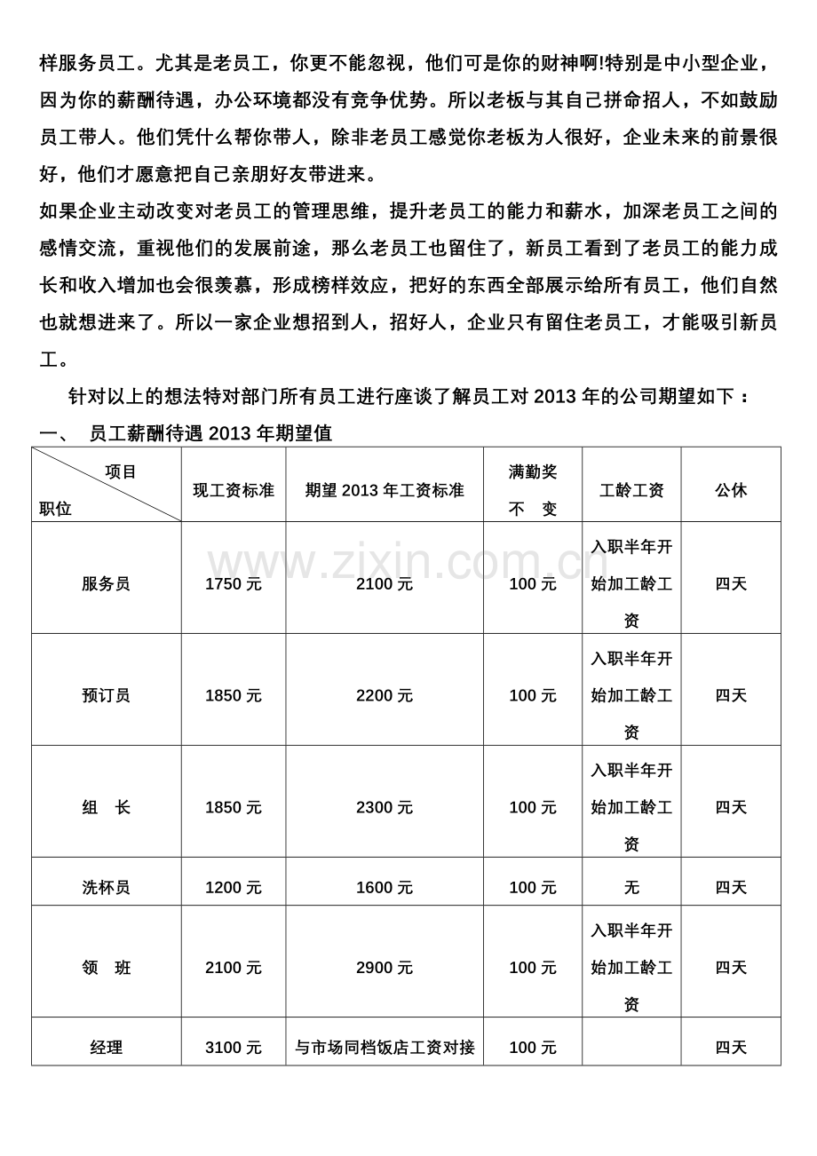
吉林市餐饮2013年薪酬及福利建议 最近,人才招聘难是大多数餐饮企业的烦恼。因为知识经济的到来,企业最重要资源就是人力资源。企业的机器越来越不值钱了,人才越来越值钱了。所以企业拥有了好的人才就等于赢在成功的起跑线。 那么,企业如何才能拥有好的人才呢?什么样的人才是企业的人才呢?企业高层必须解决这两个问题。因为稀缺的往往是珍贵的,所以人才不是那么容易招聘或培养的。只要是有价值的人,每个管理者都希望拥有。然而,企业有限的人力资源,市场无限的竞争,管理者如何才能赢得这场竞争呢? 企业只有留住老员工,才能吸引新员工。因为知识经济的到来,员工再也不是一个单纯的体力劳动者。他们的知识,技能,经验,信息,资料都是企业最宝贵的资源。一旦人才流失,企业损失的不仅仅是一个劳动力,而是一个项目或是一群客户,一片市场。所以企业必须想尽办法留住老员工。以便减少公司的钱财流失。因为新员工进入一家企业,他们在工作中接触最多的不是高层管理者,而是老员工,如果高层领导不重视老员工的薪金待遇,情感投资,那么他们就会在新员工面前说企业的坏话。他们就会把工作的情绪发泄到新员工身上。最后新员工成为了老员工的出气筒。所以多数新员工会选择离开。 今天多数中小型餐饮企业的现状,就是老员工留不住,新员工招不来。为什么会发生这种现象?企业高层忽视了社会的变化,市场的变化,员工的变化,客户的变化。因为现在创业的老板多了,创业起点低了,客户和员工选择的机会就多了。所以企业产品在压价,员工工资在涨价,企业怎么办?企业不涨工资招不到人,涨工资赚不到钱。而且现在的新员工质量在下降,要求在提高。他们再也不像过去的老员工那样没日没夜地加班而毫无怨言。对于85后,90后的员工来说,工作越少越好,工资越高越好。因为他们多数是在温室里长大的独生子女,根本无法体会到老板的艰辛。所以求职者只要薪水,不接受任务。你老板看着办,行就干,不行他们走人。反正,现在的打工者宁可失业,也不会委屈就业。因为他们没有危机,天塌下来了,有老爸顶着。半年一年不上班也不愁吃穿,他们怕什么?可是你老板就没办法。你既不能等,又不能拖,否则赚钱的生意反而会赔进去。所以现在的招聘是在求才,好员工比客户还难找。 因此,现在企业高层要想经营好企业,你必须像对待客户一样对待员工,服务客户一样服务员工。尤其是老员工,你更不能忽视,他们可是你的财神啊!特别是中小型企业,因为你的薪酬待遇,办公环境都没有竞争优势。所以老板与其自己拼命招人,不如鼓励员工带人。他们凭什么帮你带人,除非老员工感觉你老板为人很好,企业未来的前景很好,他们才愿意把自己亲朋好友带进来。 如果企业主动改变对老员工的管理思维,提升老员工的能力和薪水,加深老员工之间的感情交流,重视他们的发展前途,那么老员工也留住了,新员工看到了老员工的能力成长和收入增加也会很羡慕,形成榜样效应,把好的东西全部展示给所有员工,他们自然也就想进来了。所以一家企业想招到人,招好人,企业只有留住老员工,才能吸引新员工。 针对以上的想法特对部门所有员工进行座谈了解员工对2013年的公司期望如下: 一、 员工薪酬待遇2013年期望值 项目 职位 现工资标准 期望2013年工资标准 满勤奖 不 变 工龄工资 公休 服务员 1750元 2100元 100元 入职半年开始加工龄工资 四天 预订员 1850元 2200元 100元 入职半年开始加工龄工资 四天 组 长 1850元 2300元 100元 入职半年开始加工龄工资 四天 洗杯员 1200元 1600元 100元 无 四天 领 班 2100元 2900元 100元 入职半年开始加工龄工资 四天 经理 3100元 与市场同档饭店工资对接 100元 四天 二、 员工2013年公司效益奖金期望值 项目 职位 期望2013年效益奖金标准 备注 服务员 提成平均值与2012年相同或稍高即可 预订员 组 长 洗杯员 领 班 经理 三、 员工对公司2013年公司发展的期望值 希望公司在2013年制订未来5年或者10年的企业发展计划,和2013年针对老员工或核心员工及新员工的培养计划,建议计划要明确,方向要清晰,明确企业未来的发展方向,明确对老员工或核心员工及新员工的职业生涯规划,并细化相关内容,进行公示。 四、 员工对自己在公司工作希望所获得的希望值 1、 有适当的培训平台和升迁机会,有相应的造人计划,让员工每进步一步还渴望下一步的成长,因为他们更羡慕下一步成长后所得到的回报和更好未来。 2、 更关注员工的生活区域,改善现在员工住宿及相应生活条件。(例如:宿舍安空调、宽带、热水器、灭蚊器等。) 3、 员工希望通过自己的努力成为公司的核心员工,与企业一起成长。有更多发展和参与的机会。 4、 员工希望工作职务的职称有所转变,例如组长换成领班;领班换成主管。这样更能增加相应责任人的责任感。 5、 实习期员工提成和效益工资应与老员工一致,因为相应付出的劳动是一样的。
展开阅读全文

开通  VIP会员、SVIP会员  优惠大
下载10份以上建议开通VIP会员
下载20份以上建议开通SVIP会员


开通VIP      成为共赢上传

当前位置:首页 > 百科休闲 > 其他

移动网页_全站_页脚广告1

关于我们      便捷服务       自信AI       AI导航        抽奖活动

©2010-2025 宁波自信网络信息技术有限公司  版权所有

客服电话:0574-28810668  投诉电话:18658249818

gongan.png浙公网安备33021202000488号   

icp.png浙ICP备2021020529号-1  |  浙B2-20240490  

关注我们 :微信公众号    抖音    微博    LOFTER 

客服