收藏 分销(赏)

墙面贴砖技术交底.doc

上传人:xrp****65 文档编号:6905400 上传时间:2024-12-23 格式:DOC 页数:7 大小:42.50KB 下载积分:10 金币
下载 相关 举报
墙面贴砖技术交底.doc_第1页
第1页 / 共7页
墙面贴砖技术交底.doc_第2页
第2页 / 共7页


点击查看更多>>
资源描述
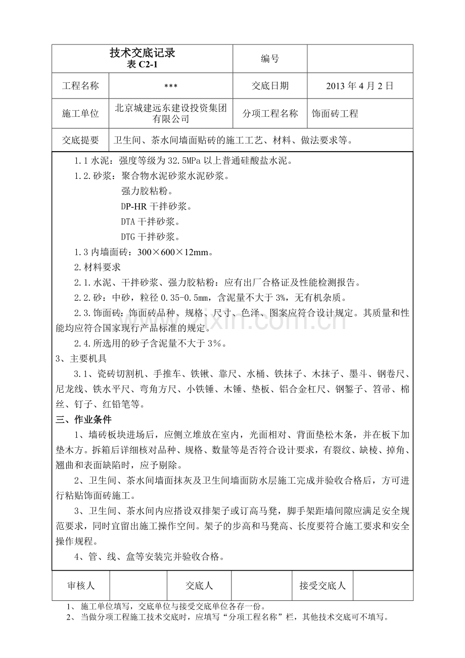
技术交底记录 表C2-1 编号 工程名称 *** 交底日期 2013年4月2日 施工单位 北京城建远东建设投资集团有限公司 分项工程名称 饰面砖工程 交底提要 卫生间、茶水间墙面贴砖的施工工艺、材料、做法要求等。 交底内容: 一、工程概况: 1、施工部位:本工程卫生间、茶水间墙面贴砖施工部位为:负一、首层、5~11层,贴砖高度3m。 2、墙砖规格:300×600×12 (卫生间墙砖短边平行楼地面镶贴,茶水间墙砖短边垂直面楼地面镶贴) 3、设计要求及做法: 3.1、混凝土墙面:05J909:NQ31页;内墙16B。 ①、白水泥擦缝(或1:1彩色水泥细砂砂浆勾缝) ②、12厚墙面砖(粘贴前墙砖充分浸湿)。 ③、4厚强力胶粘粉粘结层,揉挤压实。 ⑤、1.5厚聚氨酯防水层。 ⑥、刷水泥浆一道甩毛(内掺建筑胶)。 ⑦、聚合物水泥砂浆修补墙基面。 3.2、加气砌块墙:08BJ1-1:C23页;内墙12D-f1 ①、DTG砂浆勾缝; ②、粘贴12厚墙面砖; ③、5厚DTA砂浆粘接结层; ④、1.5厚聚氨酯防水层; ⑤、8厚DP-HR砂浆打底; ⑥、DP-HR砂浆勾实接缝,修补墙面,拉毛。 相关干拌砂浆代号: (1)DP-HR高保水性内外墙、顶棚抹面砂浆 (2)DTA砂浆:瓷砖粘结剂砂浆 (3)DTG砂浆:瓷砖勾缝剂砂浆 二、施工准备 1、材料准备: 1.1水泥:强度等级为32.5MPa以上普通硅酸盐水泥。 1.2.砂浆:聚合物水泥砂浆水泥砂浆。 强力胶粘粉。 DP-HR干拌砂浆。 DTA干拌砂浆。 DTG干拌砂浆。 1.3内墙面砖:300×600×12mm。 2.材料要求 2.1.水泥、干拌砂浆、强力胶粘粉:应有出厂合格证及性能检测报告。 2.2.砂:中砂,粒径0.35-0.5mm,含泥量不大于3%,无有机杂质。 2.3.饰面砖:饰面砖品种、规格、尺寸、色泽、图案应符合设计规定。其质量和性能均应符合国家现行产品标准的规定。 2.4.所选用的砂子含泥量不大于3%。 3、主要机具 3.1、瓷砖切割机、手推车、铁锹、靠尺、水桶、铁抹子、木抹子、墨斗、钢卷尺、尼龙线、铁水平尺、弯角方尺、小铁锤、木锤、垫板、铝合金杠尺、钢錾子、笤帚、棉丝、钉子、红铅笔等。 三、作业条件 1、墙砖板块进场后,应侧立堆放在室内,光面相对、背面垫松木条,并在板下加垫木方。拆箱后详细核对品种、规格、数量等是否符合设计要求,有裂纹、缺棱、掉角、翘曲和表面缺陷时,应予剔除。 2、卫生间、茶水间墙面抹灰及卫生间墙面防水层施工完成并验收合格后,方可进行粘贴饰面砖施工。 3、卫生间、茶水间内应搭设双排架子或订高马凳,脚手架距墙间隙应满足安全规范要求,同时宜留出施工操作空间。架子的步高和马凳高、长度要符合施工要求和安全操作规程。 4、管、线、盒等安装完并验收合格。 5、墙面基层处理完毕,地面做好防水保护层,并已做好第二次蓄水试验,墙面防水层甩毛完毕,并隐检完毕,房间内四周墙上弹好+50cm水平线。 6、施工操作前应画出粘贴墙面砖的施工大样图。其中大样图须经项目部审核批准后方可实施。 7、施工前先做出样板,经检查合格后,方可大面积施工; 四、工艺流程: 基层处理→吊垂直、套方、找规矩贴灰饼→抹底层砂浆→分格、弹线→排砖→浸砖→贴标准点→垫底尺→粘贴饰面砖→饰面砖勾缝、擦缝→清洁。 五、操作工艺: 1、施工准备 (1)以施工大样图和加工单为依据,熟悉了解各部位尺寸和作法,弄清洞口、边角等部位之间的关系。 (2)基层处理:抹灰打底前应对防水层(卫生间)进行拉毛处理(厨房间直接在基层墙面上拉毛),用水泥细砂浆掺建筑胶进行“毛化处理”。即用1:1水泥细沙浆内掺建筑胶,甩到墙面上,其甩点要均匀,毛刺长度不宜大于8mm,终凝后浇水养护,直至水泥砂浆毛刺有较高的强度(用手掰不动)为止。 2、吊垂直、套方、找规矩贴灰饼:按墙上已弹的基准线,分别在门口角、垛、墙面等处吊垂直、套方、贴灰饼。 3、抹底层砂浆:洒水润湿:将墙面浮土清扫干净,分遍浇水湿润,且浇水宜在抹灰前一天进行,抹灰时墙面应不显浮水,以利砂浆强度增长,不出现空鼓、裂缝。 基层拉毛墙面浇水充分湿润后的第二天抹DP-HR砂浆,每遍厚度3~5mm,应分层分遍与灰饼齐平,并用大杠刮平找直,木抹子搓毛。抹灰时不要将灰饼碰坏。用检测尺检查,要求垂直平整,阴角方正,顶板与墙面交角顺直、平整、洁净。 4、分格、弹线:待底层灰六七成干时,按图纸要求、墙面砖规格及结合实际条件进行排砖、弹线。 5、排砖:排砖前由技术人员根据各房间实际尺寸分别画出排砖图。根据排砖设计对墙面进行横竖向排砖,门、窗、阳角边宜排正砖,同时横排竖列均不得有小于1/2砖的非整砖。非整砖应排列在次要部位,如门窗上或阴角不明显处等。要注意整个墙面的一致和对称。如遇有突出的管线设备卡件,应用整砖套割吻合,不得用非整砖随意拼凑镶贴。排砖时要注意以下几点: 1)一个房间应镶贴尺寸一致的瓷砖。 2)排砖应从阳角开始,保证阳角部位面砖为整砖,使非整砖留在阴角。 3)对于没洞口的墙,排砖时应从显眼的一边往另一边排,使半砖布置在不显眼的位置。 4)没窗户的开间,排砖时应从门洞口两角部开始往四周排。 5)对于有窗洞口的开间,则优先以窗洞口为准,从窗洞口两上角为基准往四周排。 6)一个开间内水平砖缝必须在一个水平面上。 7)门洞口边墙砖与门框缝隙为3mm。 8)在底层砂浆上弹垂直与水平控制线,竖线间距采用1200㎜线,横线间距采用600㎜线。 9)墙面砖和地面砖通缝,保持缝宽一致。 6、浸砖:面砖镶贴前,应挑选颜色、尺寸一致的砖,变形、缺棱掉角的砖挑出不用,浸泡砖时,将面砖清扫干净,放入水中浸泡2h以上,取出待表面晾干或擦干净后方可使用。 7、贴标准点:标准点采用废瓷砖粘贴在底层砂浆上,贴时将砖的棱角翘起,以棱角为镶贴瓷砖表面平整度的标准。做标准点时上下需用靠尺找好垂直,横向拉线找平。 8、垫底尺:根据排砖结果,在下面第二皮砖的下口标高处垫放好尺板作为第二皮砖下口的标准。底尺必须安放水平,摆实摆稳,底尺的垫点间距采用40cm,保证垫板牢固。 9、粘贴面砖:粘贴应自下而上进行。先在墙左右粘贴两行控制转,之后拉控制线粘贴大面,在砖背面抹4厚强力胶粘粉粘结层,或5厚DTA砂浆粘接结层,揉挤压实,要刮平,随抹随贴,要求砂浆饱满,亏灰时,取下重贴,并随时用靠尺检查平整度,同时保证缝隙一致。灰缝控制:用米厘条卡到砖拼成的十字灰缝。 10、墙面砖的勾缝与擦缝:贴完面砖经自检无空鼓、垂直平整符合要求后,用棉纱擦干净,待粘接牢固后用白水泥勾缝。 11、清洁:用布将缝的素浆擦匀,砖面擦净。 六、质量标准 1、主控项目: (1)饰面砖的品种、规格、级别、颜色、图案和性能应符合设计要求。 (2)饰面砖粘贴工程的找平、防水、粘结和勾缝材料及施工方法应符合设计要求、国家产品标准及施工规范的规定。 (3)饰面砖粘贴必须牢固、无空鼓、无裂缝。 2、一般项目: (1)饰面砖表面应平整、洁净、色泽一致,无裂纹和缺损。 (2)饰面砖非整砖使用部位应合理且符合设计要求,非整砖尺寸不宜小于1/2整砖。 (3)墙面突出物周围的饰面砖应整砖套割吻合,边缘应整齐。墙裙、贴脸等上口平直,突出墙面的厚度应一致。 (4)饰面砖接缝应平直、光滑,填嵌应连续、密室;宽度、深度、颜色应符合设计要求。 (5)有排水要求的部位流水坡坡向应正确,坡度应符合设计要求。 (6)饰面砖粘贴的允许偏差和检验方法应符合下表的规定。 项次 项目 允许偏差(mm) 检验方法 1 立面垂直度 2 用2m垂直检测尺检查 2 表面平整度 3 用2m靠尺和塞尺检查 3 阴阳角方正 3 用直角检测尺检查 4 接缝直线度 2 拉5线,不足5m拉通线,用钢直尺检查 5 接缝高低差 0.5 用钢直尺和塞尺检查 6 接缝宽度 1 用钢直尺检查 七、成品保护 1、及时清擦干净残留在门框上的砂浆,预防污染、锈蚀,施工人员应加以保护,不得碰坏。 2、合理安排施工顺序,专业工种(水、电、通风、设备安装等)应施工在前面,防止损坏面砖。 3、搬、拆架子时应注意不要碰撞墙面。 4、装饰材料和饰件以及饰面的构件,在运输、保管和施工过程中,必须采取措施防止损坏。 5、工序交接全部采用书面形式由双方签字认可,由下道工序作业人员和成品保护负责人同时签字确认,并保存工序交接书面材料,下道工序作业人员对防止成品的污染、损坏或丢失负直接责任,成品保护专人对成品保护负监督、检查责任。 七、应注意的问题 1、空鼓、脱落的主要原因: (1)基层表面偏差较大,基层处理或施工不当,如每层抹灰时间间隔过短,没有浇水养护,各层之 间的粘结强度差,面层就容易产生空鼓、脱落。 (2)砂浆配合比不准,稠度控制不好,砂子含泥过大,易产生干缩、空鼓。应严格按照 工艺标准操作,认真检查原材料,严格按照配合比施工。 (3)砂浆不饱满,粘贴时未用木锤或橡皮锤锤实。 2、墙面不平整、砖缝不匀:是施工时对基层处理不够认真,抹灰控制点少,造成墙面不平整。弹线、选砖、排砖不细,面砖的规格尺寸不一致,操作不当等造成砖缝不匀。应把选好相同尺寸的面转镶贴在同一面墙上。 3、阴阳角不方正:主要是打底子灰时不按规矩去吊直、套方、找规矩所致。 4、墙面污染:主要是勾缝完后没有及时擦净或由于其他工种和工序造成墙面污染等。可用棉纱蘸清洗剂刷洗,注意控制清洗剂浓度,最后用清水冲净。 5、现场用电应符合《施工现场临时用电安全技术规范》(JGJ46-88)的相关规定。 八、安全文明环保措施 1、不得私自拉接照明电线。 2、电动工具使用必须遵守安全操作规程要求。 3、上架子施工时应佩戴个防护用品。尤其注意要戴好安全带。 4、电气设备必须由现场电工进行接线及拆除电源。 5、手持电动工具外壳、手柄出现裂缝、破损禁止使用,机具运转时不的撒手不管。 6、在脚手架上施工,小型工具放在不易掉落的地方,以免高空落物伤人。 7、使用室外电梯严格按照安全操作规程进行。 8、施工现场禁止吸烟。 9、施工中产生的碎砖、砂浆等垃圾要运到垃圾站同一分类处理。 10、装地砖的纸箱项目要回收,不得随意丢弃。 审核人 交底人 接受交底人 1、 施工单位填写,交底单位与接受交底单位各存一份。 2、 当做分项工程施工技术交底时,应填写“分项工程名称”栏,其他技术交底可不填写。
展开阅读全文

开通  VIP会员、SVIP会员  优惠大
下载10份以上建议开通VIP会员
下载20份以上建议开通SVIP会员


开通VIP      成为共赢上传

当前位置:首页 > 环境建筑 > 其他

移动网页_全站_页脚广告1

关于我们      便捷服务       自信AI       AI导航        抽奖活动

©2010-2026 宁波自信网络信息技术有限公司  版权所有

客服电话:0574-28810668  投诉电话:18658249818

gongan.png浙公网安备33021202000488号   

icp.png浙ICP备2021020529号-1  |  浙B2-20240490  

关注我们 :微信公众号    抖音    微博    LOFTER 

客服