资源描述
         
            
北师大版小学数学三年级(上册)知识点 
一、 本册知识点
一级知识点
二级知识点
三级知识点
数
与
代
数
数的运算
1、百以内一位数乘(除)两位数的口算
2、一位数乘两、三位数的乘法和连乘;结合具体情况进行估算
3、一位数除两、三位数的除法和连除;乘除混合两步运算
4、解决生活中简单的乘、除应用题
常见的量
1、质量单位千克、克、吨
2、千克、克、吨之间的换算,简单的实际问题
3、年、月、日与24时计时法
空
间
与
图
形
图形的认识
从三个方向观察用小正方体搭成的立体图形形状
测量
1.周长的认识
2.长方形、正方形的周长计算
统计与
概率
不确定现象
用“一定,经常,偶尔,不可能”等描述事件发生的可能性。
二、 单元课时知识点
第一单元    乘除法
                               整十、整百数乘一位数 
                 口算乘法  
                               两位数乘一位数
乘除法
                               整十、整百数除以一位数
口算除法
                               两位数除以一位数
第一节   小树有多少棵
知识点:1、掌握口算一位数乘(除)整十、整百、整千数以及百以内一位数乘(除)两位数的口算方法,有一定的口算速度和技巧,体验算法多样化。
        2、能正确、熟练地口算乘、除法,口算速度约为每分种6-8道,正确率达90%以上。
3、着重引导学生理解20×3的算理,即先计算2×3=6,再在积的末尾添上一个0,从而得到20×3=60。
        4、进一步把题目扩展到整百数乘一位数,由学生自己去类推。
        5、给学生适当的练习,用于巩固学生所学的知识。
第二节    需要多少钱
知识点:1、一位数乘两、三位数的乘法和连乘,结合具体情况进行估算
2、两位数乘一位数的口算,学会两位数乘一位数的方法。掌握0和任何数相乘都得0这一规律;
3、能正确计算两、三位数乘一位数及一个数连续乘两个一位数的乘法,5分钟2-3道,正确率达90%以上。
4、使学生理解计算的过程,主要需要解决两个问题,一是如何把两位数转化成整十数和一位数的和,二是分别求乘积再相加的问题。
        5、通过实力引入两位数乘一位数的计算问题,先让学生自己想办法解决。
        6、讲解两位数乘一位数的计算方法,并演示计算的过程。10×3=30,2×3=6, 30+6=36,即先将12拆成10和2,再分别与3相乘,然后将乘积相加。
        7、出几个练习题让学生用所讲的方法来解答,在解答过程中发现问题并及时解决。
第三节    参加科技馆
知识点:1、掌握计算两、三位数除以一位数除法的方法,5分钟约2-3道,正确率达到90%以上。掌握0除以任何不是0的数都得0这一规律;掌握用估算进行试商的方法;能用乘法验算除法。
        2、通过实例实例引入两位数除以一位数的计算问题,先让学生自己想办法解决。
        3、讲解两位数除以一位数的计算方法,并演示计算的过程:30÷3=10,6÷3=2,10+2=12(这种方法用了上节课的整十数除以一位数的知识。)
        4、出几道练习题让学生用所讲的方法来解答,在解答的过程中发现问题并及时解决。
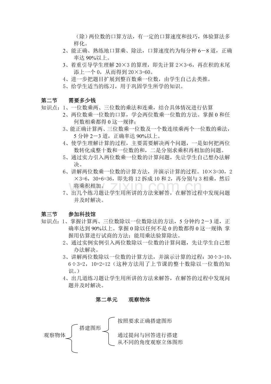
第二单元    观察物体
               
                            按照要求正确搭建图形
              搭建图形
 观察物体                   通过提问与回答进行搭建
                            从不同的角度观察立体图形
              观察图形    用上、下、左、右、前、后描述正方体的相对位置
第一课时
知识点:  1、举出生活中的简单物体让学生观察总结:同一个物体从不同的角度看会有不同的形状。
          2、引入由正方体搭建的立体图形,给学生示范书中提供的搭建活动,边操作边讲解。
          3、让学生分组进行操作,并给予指导,引导学生观察所搭建的立体图形。
          4、总结:同一立体图形从不同角度观察会有不同的形状。
第二课时
知识点:  1.示范书中提供的第二个搭建活动。
          2.让学生分组进行练习,在学习中学会如何描述物体的相对位置。
          3.对学生搭建活动予以指导和肯定,让学生在搭建的过程中学会描述正方体的相对位置。
          4.指导学生多做几次搭建练习,巩固所学的知识。
 
第三单元  千克、克、吨
第一节     有多重          (认识质量单位:千克、克)
第二节     1吨有多重       (认识质量单位:吨)
第三节     搭配中的学问     (实践活动)
第一课:有多重(认识质量单位:千克、克)
知识点:
1、质量单位克、千克、吨
掌握克、千克、吨质量单位。感受克、千克、吨的实际质量,能结合具体情景说出常见物体的质量。千克、克、吨的关系及其简单换算,解决简单实际问题。掌握千克、克、吨之间关系即:1吨=1000千克,1千克=1000克,并能正确进行单位间换算。认识质量单位千克、克,了解它们的实际质量,建立千克、克的概念。 
2、掌握千克与克之间的进率,能进行简单的换算。 
3、通过称一称、掂一掂等活动使学生初步感知轻重,建立质量单位千克、克的概念,体验它们分别有多重。
4、联系实际,使学生初步体验到,克和千克在生活中的应用,能为物体选择合适的重量单位。
5、活动中培养学生培养学生的估重能力。包括两方面的能力,一是选择正确的重量单位,二是对重量的估计的准确性。
6、理解1千克=1000克,学会简单的换算
          千克可记作“kg”,克可以记作“g”。公式可以记作1kg=1000g。
7、同一的物体,可以用不同的重量单位表示,如:一个西瓜重2(kg),也可以说这个西瓜重2000(g)。
        8、通过实际的称量,使学生认识几种常见的称量工具:天平、台秤、电子称。学会使用称量工具给物体称重。
第二节   1吨有多重(认识吨)
知识点: 1、感知并认识质量单位吨,了解1吨的实际质量.
2、掌握1吨=1000千克,并能进行简单的换算.
3、结合具体情境,提高对质量的估计能力.
4、在上节课的基础上,提高对物体质量的估计能力.
5、以大象等生活中常见的事物为参照物,让学生感受一吨有多重,从而建立吨的概念.吨用字母表示为“t”.
6、 能分辨出三个重量单位的大小,并能灵活运用它们为物体选择适当的重量单位.
7、 掌握三个面积单位之间的进率,1吨=1000千克=1000000克.
第三课:搭配中的学问
知识点:
1、在具体的生活情境中,使学生初步掌握有序的搭配方法与策略。
2、培养学生有序思考问题的能力。
3、通过观察、猜测、动手操作、合作交流等情境活动,在具体的生活情境中,使学生初步掌握有序搭配的方法和策略。
4、学生运用摆学具、画搭配线路图、画表格等多种方式解决搭配问题。并从中抽象出有序的搭配方法。
5、培养学生有序思考问题的能力,使学生养成不重复、不遗漏的全面思考问题的习惯。
6、通过教学培养学生解决生活中的数学问题的意识,激发学生探究生活中数学的愿望,培养他们学习数学的意识。
第四单元:乘法
第一节       购物        (两、三位数乘一位数  不进位)
              
第二节       去游乐场    (两、三位数乘一位数  进位 )
第三节       乘火车      (两、三位数乘一位数  连续进位)
第四节       0×5=?     (有关0的乘法)
第五节       买矿泉水     (连乘法)
第一课:购物
知识点:
        1、探索并掌握两、三位数乘一位数(不进位)的计算方法,并能正确的进行计算。
2、师引导学生在看懂图意的基础上,提取数学信息,提出问题,并能运用不同的方法解决问题。
3、让学生经历独立思考、合作交流的过程,探索两、三位数乘一位数(不进位)的计算方法。教师要有意识的引导学生列竖式计算乘法。
4、 在计算中明确算理,学会竖式的书写。用乘数从个位起依次去乘另一个乘数的每一位,把得数写在对应的数位上。
第二课:去游乐场
知识点:
1、探索并掌握两、三位数乘一位数(进位)的计算方法,并能正确的进行计算。
2、 结合具体情境,逐步培养提出问题,解决问题的意识和能力。
3、理解“满十进一”的算理,进而类推出“满几十进几”的算法,初步掌握进位法则:两(三)位数乘一位数,从个位乘起,哪一位乘积满几十,就向前一位进几。
4、 培养学生对知识的类推能力和主动获取新知识的学习习惯。
第三课:乘火车
知识点:
1、探索并掌握两、三位数乘一位数(连续进位)的计算方法,并能正确的进行计算。
2、结合具体情境,逐步培养提出问题,解决问题的意识和能力。
3、在已有两位数乘一位数进位乘法的基础上,放手让学生自主探索连续进位乘法的计算方法,并能正确计算。
      4、体验算法的多样化
第四课:0×5=?
知识点:
1、探索并掌握“0和任何数相乘都等于0”这个规律。
2、一个因数中间或末尾有0的乘法是本节课的教学重点。
3、借助“乘法的意义”“找规律”等方法探索并掌握“0和任何数相乘都等于0”这个规律。
4、因数末尾有0的乘法,当因数末尾有0时,计算时0可以先不参加运算,计算结束后因数末尾有几个0就在乘积后加几个0。
因数中间有0的乘法,可以通过对比进行教学,如:402×3=1206,
307×8=2456,同样是因数中间有0,为什么一个乘积中间有0,而另一个却没有。通过讨论402×3积中间是0的那位,因为没有进位,积当中就保留了0,而307×8,因为发生了进位,所以积当中的0就不见了。
结论:因数的末尾有0,乘积中一定有0。
因数的中间有0,乘积中不一定有0。
5、掌握因数末尾有0的乘法竖式的写法。
6、通过小组讨论,经历与他人交流各自算法的过程,使学生逐步学会合作学习。
第五课:买矿泉水
知识点:
1、 学生已经掌握了两、三位数乘一位数的基础上,探索多样的估算和计算方法。
2、 结合解决问题的过程,理解并掌握连乘的运算顺序,并能正确计算。
3、 在学生已经掌握了两、三位数乘一位数的基础上,探索多样的估算和计算方法。
4、 结合买矿泉水的具体情境进行估算,并解释估算过程,逐步培养估算意识和估算能力。鼓励学生运用多种方法进行估算。
5、 在交流算法的过程中,对于学生汇报的多种计算方法都要予以肯定,但要着重引导用连乘的方法解决问题,并掌握连乘的运算顺序。
第五单元   周长
一个图形一周的长度就是这个图形的周长。
     
       什么是周长  
 
能测量并计算三角形、平行四边形、长方形、正方形等图形的周长。
    
周长     周长的计算
能用长方形正方形的周长的计算方法等知识解决简单的实际问题。
       交通与数学 
第一课时    什么是周长
知识点:
1、为学生创设具体的数学情境,通过描一描树叶的边线,摸一摸课桌数学书的边线,再量一量自己的腰围和头围,从而知道了一个图形一周的长度就是这个图形的周长。
2、学生在动手操作中,可以画出并能计算出图形的周长。
第二课时   游园
知识点:
1、为学生创设游园的情境,引导学生体验用不同的方法去计算小公园的周长。就是把围成小公园的所有线段加在一起。
2、算一算中出现了4种不同的图形,鼓励学生用多种方法计算,为后面学习长方形、正方形周长的计算作好铺垫。
第三课时  花边有多长
知识点:
1、学生要明确已知的条件和问题,然后先独立思考,再在小组中交流自己的想法,鼓励学生用不同的方法来解决问题,从而发现(长+宽)﹡2是求长方形周长最简便的方法。不必用公式化的算式去约束学生,他们可以自己喜欢的方法去计算。
2、在做一做中出现的两个不同的长方形可以让学生用自己喜欢的方法求周长。
第四课时  地砖的周长
知识点:
1、学生要明确已知条件和问题,利用学习长方形周长的知识经验,知识迁移到怎样求出正方形的周长,就是把正方形的四条边长加起来,还可以用边长乘4。
2、做一做中出现的两个正方形周长的计算,可以放手让学生用自己喜欢的方法去解决。
3、练一练中的第2小题要让学生明确求篱笆长多少米,就是在求正方形实验园地的周长。
第五课时  练习六
知识点:
1、练习六中的1——8小题通过计算各种图形的不同周长,进一步巩固学生已经掌握的计算周长的方法。
而第9小题则是让学生发现图形之间的变化关系,从而发现这四幅图形的周长是相等的。
2、在实践活动中,可以让学生先计算三个周长的大小,并说出估计的过程或理由,然后再让学生自主选择测量工具和测量方式。可以独立测量,也可以是小组合作进行,最后组织学生对其估计和测量的结果进行对比,修正自己的估计和测量的结果。
第六课时  交通与数
知识点:
在这节实践活动课中,要引导学生认真仔细的观察图片中的数学信息,从而运用周长、乘除法、搭配方法等数学知识和方法来解决实际生活中的简单问题。
第六单元   除法
相同数位对齐,从最高位除起,除到哪一位就把商写在那一位的上面。每次除得的余数必须小于除数 
两位数除以一位数
                       
0除以任何不是0的数都得零。00。。
被除数是0的除法
      
相同数位对齐,从最高位除起,除到哪一位不够除就添0占位。每次除得的余数必须小于除数。 
,
商中间有0或末尾有0的除法。
		
除法 
如果被除数最高位比除数小就要看被除数被除前  数的前两位,除到哪一位就把商写在那一位的上  一位的上面。每次除得的余数必须比除数小。
 
被除数最高位比除数小的一位数除法。
除数小
法
法法
法法
法发法。
看清运算顺序,算式里只有乘除法,按从左到右的顺序进行计算,要是有括号要先算括号里的。
	连乘和乘除混合的
两步计算式题
	
第一课时  分桃子
知识点:
1、教学两位数除以一位数
        在教学两位数除以一位数的时候,分为被除数十位上的数能整除除数和不能整除两种情况。前者可以让学生在创设的小猴子分桃子的情景下,利用手中的学具摆一摆,找到算法,在汇报时通过比较找到最好的办法。教师要指出列竖式也是解决问题的好办法,然后,要让学生理解商“2”要写在十位上,商“4”要写在个位上的算理,还要引导学生学会除法竖式的书写格式。部分学生可能会写成    教学中要指导学生纠正这种错误的书写格式。
       2、在教学被除数不能整除除数的这种情况时,学生用手中的学具分一分,进一步理解48/3,先将40/3,每一份只能得到一个十,余下的一个十要和8合起来再除的算理。
第2课时  淘气的猴子
知识点:
1理解0除以任何不是0的数都得0
        联系学生已有的生活经验,说说0/7、0/8…各等于多少,最后给出0除以任何不是0的数都得0的规律。
2 商中间有0或末尾有0的一位数除法
       可以让学生独立计算,部分学生可能不会写商十位上的“0”,教师可以从以下几方面指导:
估算。商大约是多少,商是几位数。
被除数十位上的“0”除以4,得商“0”。
验算。
3 练一练
      教师要结合具体的数学情境,进一步巩固“商中间有0或末尾有0的一位数的除法。”其中第4小题是运用知识解决生活中的简单问题,学生只要能想出买5瓶满足6人,买10瓶能满足10人…买25瓶正好满足30人即可。
第三课时  练习七
知识点:
      练习七中第1、2、3、6小题,在计算时要养成“先计算,再估算”的良好习惯。为了提高计算的准确率,教师还可以组织学生进行一次“夺红旗”“过小河”等方面的数学竞赛,提高学生计算的速度。
第四课时  练习七
练习七中第4、5、7、8这四道小题教师要结合具体的情境,让学生灵活运用所学知识解决问题。教学时教师可以:
理解题意。
学生独立解决问题。
组织交流,让学生说自己解决问题的过程。
第五课时  送温暖
知识点:
1 被除数的最高位小于除数的一位数除法。
      教师结合“送温暖”这个具体的情境,提出当被除数最高位上的“5”比除数“6”小怎么办?学生独立计算,然后小组交流,说出计算过程。教师要结合学生的发言,理解“被除数的最高位上的数比除数小,就要看前两位”的方法,并引导学生理解商“9”要写在十位上的算理。
2 试一试
      在试一试中进一步引导学生理解“被除数的最高位上的数比除数小,就要看前两位。”
3 练一练
       练一练中的计算题要让学生逐步养成先估算,再计算,最后再验算的好习惯。第4小题,要让学生理解,余下的6袋,应再加运一次,共运8次;而第5小题,剩下的5朵,不能扎成1束,所以不能加。
第六课时  买新书
知识点:
1 连乘和乘除混合的两步计算式题
教师利用“买新书”的情境,让学生提出数学问题。教师要对学生提出的问题给予肯定和鼓励。然后学生独立解决“平均每层放了多少本”这个问题,学生自己说说解决过程,进一步说清连除和乘除混合两步式题的运算顺序。
2练一练
第2小题 要引导学生理解“游了两个来回的意义”再让学生运用所学知识解决问题。
第6小题 要引导学生理解题意,然后让学生以小组合作学习的形式共同进行研究、讨论,再组织汇报交流。除教材中的两个方案外,学生还可能提出其他的方案,如调换短一点的文章等,只要学生说的有道理,教师都应肯定,并给予鼓励。
其他计算题要引导学生独立解决问题,再组织交流,注意解题的准确性。
第七课时 练习八
知识点:
本节课要完成练习中的1——5题。
第2题要引导学生感知被除数、除数、商和余数之间的关系。第3题则是继续培养学生先估算再计算的好习惯。一方面可以提高计算的准确率,另一方面也可以培养学生估算的意识和能力。第5小题,学生独立计算后,可以让学生说一说每道题的运算顺序。
第八课时 练习八
知识点:
本节课要完成练习中的6——11题。
第6题可以让学生独立解决问题,然后再组织交流,让学生说说解决问题的过程。第7题教师要引导学生理解图意,然后让学生独立解决问题,再组织交流,体验数学在实际生活中的应用。第8题“果篮一样大,价钱却不同”这是个开放性的问题,可以让学生独立给果篮配上合适的水果,再组织交流。配水果的方案各种各样,只要学生说得合理,教师要给予肯定和鼓励。第11题是一个综合性的实际问题。教学中可以让学生以小组合作的形式,提出购买奖品的方案,并组织全班交流,注意展示各种不同的购物方案。逐步培养学生的创新意识,提高学生的实践能力。
第七单元   年  月  日
            年:  平年:全年365天
                  闰年:全年366天
            月:  大月:1、3、5、7、8、10、12月
时间              小月:4、6、9、11月
            
               平月:平年28天 闰年29天
            日:  学会看日历,知道某年某月是星期几
    
钟表: 24时记时法
               12时记时法
第一课时
知识点:
1 认识大月和小月
教师根据学生已有的知识经验,让学生观察年历,并进行填空、计算、比较发现各月份的天数具有一定的规律,再引导学生进行交流,认识大月和小月。
2 认识平年和闰年
让学生观察附页中的年历,填出各年份中2月份的天数找出其中的特点:只有28天和29天两种情况。然后组织学生与同伴交流,让学生在交流中发现年份中出现28天、29天的规律性:每四年中有一年的二月份有29天,其他年份的二月份都只有28天。在此基础上让学生知道2月份是28天的是平年,2月份是29天的是闰年。
3 练一练
在练习中继续巩固大月、小月、平年、闰年的判断方法;第3题则是更进一步让学生认识季度,通过练习知道每个季度中有哪几个月。
第2课时 看日历
知识点:
1、说一说 是让学生学会看日历,认识星期。教师可以为学生每人准备一份今年的日历,让学生在独自观察的基础上从日历上知道某年某月是星期几。
2、找一找 是让学生了解我国的一些重要节日。教学时先让学生在日历中独立找一找,找到这些节日,然后与同伴说一说,各个节日是几月几日,是星期几。
3、练一练 学习推算时间。可以先让学生独立思考后填一填,再在小组内交流各自推算的结果与方法。
第3课时 猜生日
知识点:
创设过生日的情境,让同学们间接的说一说自己的生日,然后再请其他学生猜一猜,并说一说是怎样猜到的。这样的活动是培养学生的数感和推算的能力。
填一填 
第2题是让学生加深了解2月29日是个特殊的日子,只有4年才出现。
第4课时 一天的时间
知识点:
1 看一看 利用电视屏幕上的“节目预告”这一情境,让学生“看一看”大风车、新闻联播、天气预报、焦点访谈等节目的具体时间,并说说18:30、19:00、19:33、19:38、19:55等表示晚上什么时刻。知道表示时刻的两种不同表示方法,初步认识24时计时法。并深入引导学生学会24时记时法与12时记时法的相互转换的方法。
2 练一练 在练习题中出现的各种情境,都是为了让学生进一步掌握24时记时法与12时记时法之间的转换方法,要让学生在独立思考的基础上,再交流解答。
第五课时 时间与数学(一)
知识点:
1、教材创设了一家人具体休息的时间和情境,教师可以充分利用这个材料,引导学生积极参与探究活动。教学过程可以是:
(1) 让学生按要求在日历上分别标出父亲、母亲、飞飞的休息日,然后进行反馈。
(2) 围绕问题让学生独立思考,再进行小组交流。
(3) 指导学生将日历中的带有标记的日期填到相对应的图中。
(4) 引导学生根据表示“父亲休息日”“母亲休息日”“飞飞休息日”的三张图填出表示“父子共同休息日”“父母共同休息日”“母子共同休息日”“全家共同休息日”的韦恩图。并交流填的方法。
(5) 利用教材中所提供的九月份日历,引导学生进行充分的观察,寻找规律,培养学生的观察力和开放性思维能力。
2 练一练 习题中的规律可以让学生利用已有的知识经验找到规律,完成问题。
第六课时 时间与数学(二)
知识点:
第1题先让学生看居民身份证,说说这个人的出生年、月、日和年龄,再说说是怎样获得这些信息的,在交流过程中教师进行具体的指导。
第2题允许学生有不同的结果要根据一个月、半年、一年的具体天数而定。
第3题解决“至少需要()分干完这些事”这个问题。教师要启发学生合理设计工作流程,在时间上统筹兼顾,提高工作效率。
第4题是一个研究性学习材料,目的是使学生对生活中的现象能用科学的态度、科学的方法进行思考和探索研究。
  第八单元   可能性
知识点:用“一定、经常、偶尔、不可能”等词语描述事件发生的可能性
①直观感知生活中有些事件的发生是确定的,有些事件的发生是不确定的,事件发生的可能性是有大有小的。
②能结合具体情境对一些简单事件的可能性大小进行定性描述;并进行初步的猜测和推理
           展开阅读全文