收藏 分销(赏)

服装销售数据库设计案例.jsp.doc

上传人:xrp****65 文档编号:6625090 上传时间:2024-12-17 格式:DOC 页数:64 大小:804KB 下载积分:10 金币
下载 相关 举报
服装销售数据库设计案例.jsp.doc_第1页
第1页 / 共64页
服装销售数据库设计案例.jsp.doc_第2页
第2页 / 共64页


点击查看更多>>
资源描述
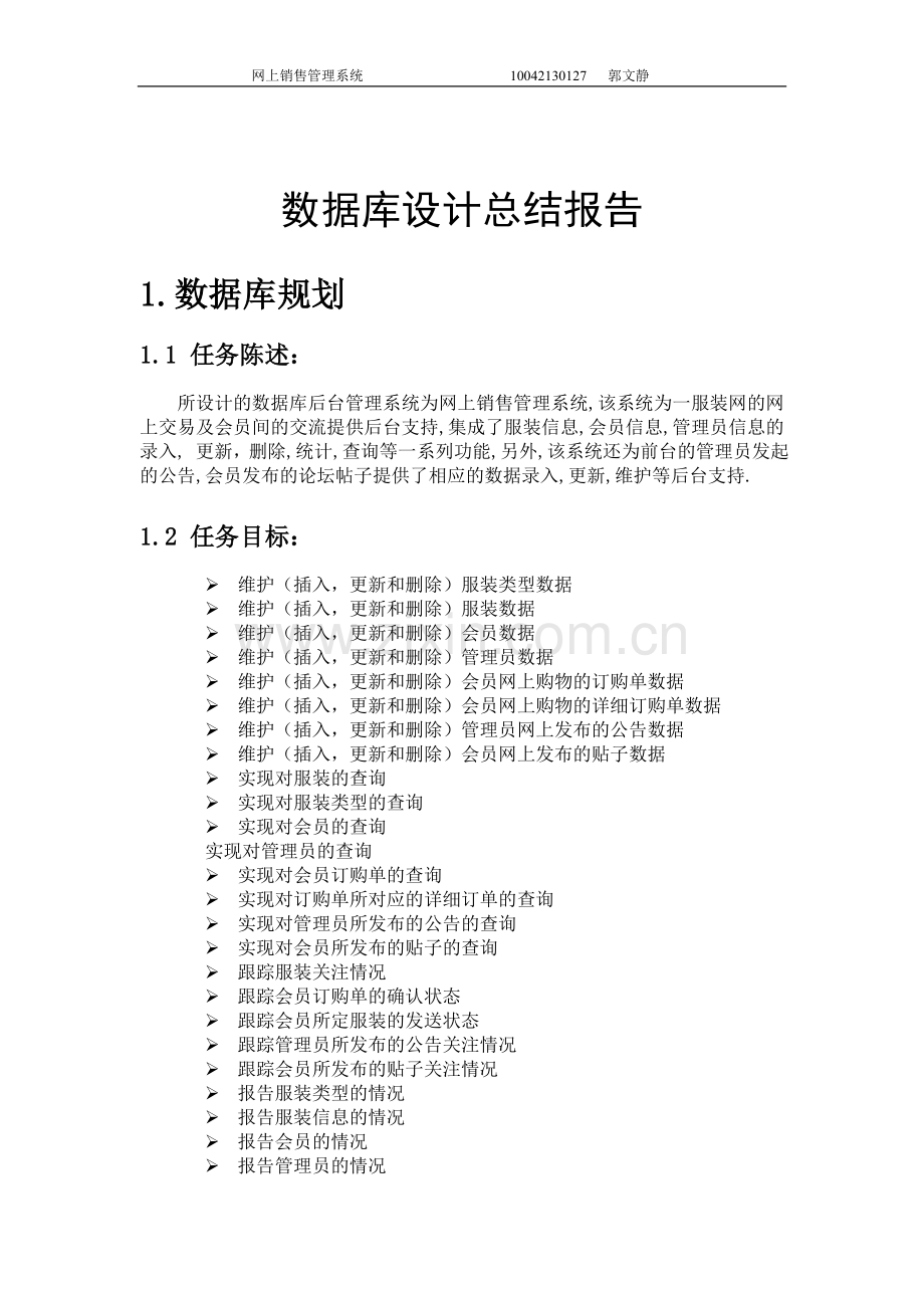
网上销售管理系统 10042130127 郭文静 数据库设计总结报告 1.数据库规划 1.1 任务陈述: 所设计的数据库后台管理系统为网上销售管理系统,该系统为一服装网的网上交易及会员间的交流提供后台支持,集成了服装信息,会员信息,管理员信息的录入, 更新,删除,统计,查询等一系列功能,另外,该系统还为前台的管理员发起的公告,会员发布的论坛帖子提供了相应的数据录入,更新,维护等后台支持. 1.2 任务目标: Ø 维护(插入,更新和删除)服装类型数据 Ø 维护(插入,更新和删除)服装数据 Ø 维护(插入,更新和删除)会员数据 Ø 维护(插入,更新和删除)管理员数据 Ø 维护(插入,更新和删除)会员网上购物的订购单数据 Ø 维护(插入,更新和删除)会员网上购物的详细订购单数据 Ø 维护(插入,更新和删除)管理员网上发布的公告数据 Ø 维护(插入,更新和删除)会员网上发布的贴子数据 Ø 实现对服装的查询 Ø 实现对服装类型的查询 Ø 实现对会员的查询 实现对管理员的查询 Ø 实现对会员订购单的查询 Ø 实现对订购单所对应的详细订单的查询 Ø 实现对管理员所发布的公告的查询 Ø 实现对会员所发布的贴子的查询 Ø 跟踪服装关注情况 Ø 跟踪会员订购单的确认状态 Ø 跟踪会员所定服装的发送状态 Ø 跟踪管理员所发布的公告关注情况 Ø 跟踪会员所发布的贴子关注情况 Ø 报告服装类型的情况 Ø 报告服装信息的情况 Ø 报告会员的情况 Ø 报告管理员的情况 Ø 报告会员订购单情况 Ø 报告会员详细订购单情况 Ø 报告会员发帖情况 Ø 报告会员留言情况 Ø 报告管理员发布公告情况 1.3系统边界 网上公告 会 员 帖 子 网上购物 形成 订购单 对应 订购详细清单 库存 查询 服装信息 查询 管理员 确认 发布 发布 库存管理 1.4主要用户视图 用户视图 需求 超级管理员 Ø 维护(插入,更新和删除)管理员数据 Ø 实现对管理员的查询 Ø 报告管理员的情况 用户管理员 Ø 维护(插入,更新和删除)会员数据 Ø 更新个人信息 Ø 实现对会员的查询 Ø 实现对个人信息的查询 Ø 报告会员的情况 订单管理员 Ø 维护(插入,更新和删除)会员网上购物的订购单数据 Ø 维护(插入,更新和删除)会员网上购物的详细订购单数据 Ø 更新个人信息 Ø 实现对个人信息的查询 Ø 实现对会员订购单的查询 Ø 实现对订购单所对应的详细订单的查询 Ø 跟踪会员订购单的确认状态 Ø 跟踪会员所定服装的发送状态 Ø 报告会员订购单情况 Ø 报告会员详细订购单情况 公告管理员 Ø 维护(插入,更新和删除)管理员网上发布的公告数据 Ø 更新本人信息 Ø 实现对本人信息的查询 Ø 实现对所发布的公告的查询 Ø 跟踪管理员所发布的公告关注情况 Ø 报告管理员发布的公告情况 论坛管理员 Ø 删除会员网上发布的垃圾帖子 Ø 更新个人信息 Ø 实现对个人信息的查询 Ø 实现对会员所发布的贴子的查询 Ø 跟踪会员所发布的贴子关注情况 Ø 报告会员发帖情况 Ø 报告会员留言情况 服装管理员 Ø 维护(插入,更新和删除)服装类型数据 Ø 维护(插入,更新和删除)服装数据 Ø 更新个人信息 Ø 实现对个人信息的查询 Ø 实现对服装的查询 Ø 实现对服装类型的查询 Ø 跟踪服装关注情况 Ø 报告服装类型的情况 Ø 报告服装信息的情况 会员 Ø 维护(插入,更新和删除)本人在论坛中所发布的贴子 Ø 维护(插入,更新和删除)本人在论坛中的留言 Ø 更新个人信息 Ø 实现对个人信息的查询 Ø 实现对个人在论坛中所发贴子的查询 Ø 实现对个人在论坛中留言的查询 Ø 实现对服装的查询 Ø 实现对服装类型的查询 Ø 实现对本人订购单的查询 Ø 实现对本人订购单所对应的详细订单的查询 Ø 实现对管理员所发布的公告的查询 Ø 实现对会员所发布的贴子的查询 2.需求分析 2.1数据需求 (1) 服装信息表的数据包括服装编号(自动编号),服装名字,服装类型号,服装风格,服装品牌,服装颜色,服装尺码,服装质地,服装价格,服装添加时间,服装介绍,服装订购描述,服装网上浏览量(动态变化),服装图片的url,服装是否特价(y/n),服装打折后价钱(若非特价,该项为原始价格)。每种服装的编号是唯一的。 (2) 服装类型表的数据包括服装类型号(自动编号),服装类型的名字,服装类型的父类型号(若无父类型,该项为0),是否有子类型(y/n),服装类型的添加时间。每个服装类型的编号是唯一的。 (3) 会员信息表的数据包括会员编号(自动编号),用户名,会员密码,会员真实名字,性别,电话号码,手机号码,电子邮箱,家庭地址,邮编,会员添加时间,会员积分 。每个会员的编号是唯一的。 (4) 管理员信息表的数据包括管理员编号(自动编号),管理员名字,管理员密码,管理员真实名字,管理员具体身份(超级管理员,服装管理员,用户管理员,订单管理员,公告管理员,论坛管理员),管理员邮箱,管理员添加时间。 每个管理员的编号是唯一的。 (5) 公告信息表的数据包括公告编号(自动编号),公告标题,公告内容,公告发布时间,发布公告的管理员编号,公告的网上浏览量(动态变化)。 每个公告的编号是唯一的。 (6) 订购单信息表的数据包括订购单编号(自动编号,唯一),订购时间,订购单是否被管理员确认(y/n),确认时间(若未确认,则为空),订购单中所订购服装的发送状态(0:所订购的服装还未发送;1:已经发送但订购者还未收到;2:订购者已收到) ,该次订购的接收者姓名,接收者地址,接收者电话,接收者邮箱,发起该次订购的会员的编号,该次订购的总价钱。对于订购单信息表中刚插入的一条记录,订购单是否被管理员确认的初值为n, 经过 订单管理员确认后,将其更新为y,订购单中所订购服装的发送状态初值为0 ,由 前台应用程序处理后更新其值 。 (7) 详细订购单信息表的数据包括详细订购单的编号(自动编号,唯一),所对应的订购单的编号,所订购的服装的编号,所订购的服装的数量,该项订购的价钱。订购单信息表记录会员一次购物的消费情况,而详细订购单信息表记录在会员的这次消费中每项消费的详细情况。 (8) 库存表的数据包括服装编号,库存量,库存量下限。 (9) 帖子信息表的数据包括帖子编号(自动编号,唯一),帖子主题,帖子内容,发帖的时间,发帖的会员的编号,帖子的浏览量,帖子的回复数,  (10) 回复信息表的数据包括回复编号(自动编号,唯一),回帖的会员的编号,回复的内容,回复所针对的帖子的编号,回复时间。 2.2 事务需求 2.2.1 数据录入 a) 录入新会员的详细信息 b) 录入新管理员的详细信息 c) 录入新服装的详细信息 d) 录入新服装类型的详细信息 e) 录入新的公告的详细信息 f) 录入新的订单的详细信息 g) 录入新的详细订单的详细信息 h) 录入新帖子的详细信息 i) 录入新回复的详细信息 2.2.2 数据更新/删除 a) 更新/删除管理员信息。 b) 更新/删除会员的信息。 c) 更新/删除服装的信息。 d) 更新/删除服装类型的信息 e) 更新/删除公告的信息 f) 更新/删除订单的信息 g) 更新/删除详细订单的信息 h) 更新/删除论坛帖子的信息 i) 更新删除回复的信息 2.2.3 数据查询 数据库必须支持下列查询: a) 列出指定服装的详细信息 b) 列出指定类型的服装信息 c) 列出指定会员的基本信息 d) 列出指定会员的订购单信息 e) 列出指定会员论坛中的发帖信息 f) 列出指定会员论坛中的回复信息 g) 列出指定管理员的详细信息 h) 列出指定管理员发布的公告信息 i) 列出指定公告的发布管理员的信息 j) 列出指定时间段内的订购单信息 k) 列出指定订单所对应的各详细订单的信息,按详细订单号排序 l) 列出指定订单所对应的会员的详细信息 m) 列出指定的详细订单所对应的服装的详细信息 2.2.4 初始数据库大小 a )大约有300种服装可供订购 b)大约有10名管理员分管该系统的各项工作 c)大约有1000名会员在该系统注册 2.2.5 数据库增长速度 a) 每月大约有20种服装加到数据库中。 b) 每月大约会有1000多名新会员注册。如果会员一年没消费,则将其记录从数据库中删除。每月大约有100条会员记录被删除。 c) 每天大约会有30份服装订购单。 2.2.6 记录查找的类型和平均数量 a) 查询订购单信息——大约每天20次。 b) 查询详细订购单信息——大约每天20次。 c) 查询指定会员的详细情况——大约每天20次。 d) 查询指定服装的详细情况——每天大约30次(周日至周四),50次(周五,周六),高峰期为每天下午6:00-9:00. e) 查询指定管理员的信息—— 大约每天2次。 f) 查询公告信息——大约每天20次。 g) 查询论坛帖子信息——大约每天15次 2.2.7 网络和共享访问需求 a) 所有管理员都必须安全地和该系统的数据库实现网络互联。 b) 系统能够支持至少3名成员并发访问。 2.2.8 性能 a)在上班时间但非高峰期单个记录的搜索时间要少于1秒,高峰期各种搜索的响应时间要少于5秒。 b) 在上班时间但非高峰期多条记录的搜索时间要少于5秒,高峰期各种搜索的响应时间要少于10秒。 c)在上班时间但非高峰期更新/保存记录的时间要少于1秒,高峰期要少于5秒。 2.2.9 安全性 a) 数据库必须有口令保护。 b) 每个管理员应该分配到一个特定用户视图的数据库访问权限。 c) 每个管理员只能在适合他们完成工作需要的窗口中看到需要的数据。 2.2.10 备份和恢复 数据库必须在每天晚上12点备份 。 2.2.11 用户界面 用户界面必须是菜单驱动的,联机帮助易于查找和使用。 2.2.12 法律问题 本数据库系统,要实现所要遵守的法律。 3 逻辑数据库设计 3.1 实体定义: 对整个系统,可以定义下列实体: Ø Costume(服装) Ø CotumeType(服装类型) Ø Member(会员) Ø Admin(管理员) Ø Bullet(公告) Ø BusinessOrder(会员定购单/消费单) Ø OrderDatail(会员的详细定购单/消费单) Ø newpost(论坛帖子) Ø reply(论坛回复) Ø Store (库存) 3.2 实体文档: Entity name Description Alias Occurrence Costume 该系统所销售的服装 Clothes 该系统销售多种服装 CostumeType 服装类型,eg:长衫,短裤等等 一种类型的服装包含多种服装,一种服装只属于一种类型 Admin 该系统的管理员,分为超级管理员,服装管理员,订单管理员,用户管理员,论坛管理员,公告管理员 该系统有多个管理员,每个类型的管理员管理该系统相应的模块 Member 该连锁店的会员,各会员在不同的分店可以使用同一注册号 Consumer 该系统有多名会员 BusinessOrder 会员的消费单,一个会员一次购买的所有服装属于一个消费单 由于淡旺季等原因,不同时间段的销售交易情况有所不同 OrderDetail 会员的详细消费单,记录消费单的详细情况 会员的消费单可以对应多个详细消费单,所购买的每种服装都对应一个详细消费单 Bullet 网上系统的公告,公告内容可以是最近搞活动的服装等等 一个管理员可以发布多个公告,一个公告只能由一个管理员发布,以免重复 newpost 论坛中会员发布的帖子 每名会员可以发布 多个帖子 reply 论坛中会员针对帖子的回复 每个帖子可以有多个回复 Store 记录每种服装的库存 每种服装的库存量至少要为某一值,当其数目少于该值时就要发出进货单,但这一部分在该系统外部,这里不作进一步说明 3.3 ER模型: (该系统的ER模型) 3.4 联系归档表: Entity Multiplicity Relationship Multiplicity Entity Member 0..* Announce 1..1 newpost Member 0..* Announce 1..1 reply reply 1..1 for 0..* newpost Member 0..* Generate 1..1 BusinessOrder Admin 0..* Confirm 1..1 BusinessOrder Admin 0.. Announce 1..1 Bullet Costume 1..1 BelongTo 1..* CostumeType BusinessOrder 1..* Has 1..1 OrderDetail Staff 0..* Attends 1..1 OrderDetail Costume 0..* Attends 1..1 OrderDetail 3.5 标识实体或关系的有关属性 Entity Attributes Description Data type and length Nulls Multivalued Member MemberID 会员号(非空且唯一),自动编号. 4 int No No Password 会员登陆口令 50 varchar No No MemberName 会员名字 50 varchar No No RealName 会员真实名字 50 varchar No No Telephone 会员联系电话 50 varchar No Yes Mobile 会员手机 50 varchar Yes Yes Email 常用Email 200 varchar No Yes Address 家庭住址 200 varchar No No Zip 所在地的邮编 20 varchar No No AddDate 成为会员的时间 8 datetime No No AccumulatePoints 积分 4 int No No Sex 性别 2 varchar No No Costume CostumeID 服装号(非空且唯一),自动编号. 4 int No No CostumeName 服装名字 50 varchar No No CostumeTypeID 服装所属类别(eg:套装裙子) 4 int No No CostumeStyle 风格 20 varchar No No CostumeBrand 品牌 20 varchar No No CostumeColor 颜色 20 varchar No No CostumeSize 尺码 20 varchar No No CostumeTexture 质地 20 varchar No No AddDate 添加时间 8 datetime No No OrderDesc 定购说明 100 varchar No No CostumePrice 服装价格 8 money No No CostumePoint 网上该服装被浏览的次数 4 int No No CostumeImg 该种服装的照片的URL 200 varchar No Yes IsSpecial 标志是否为特价服装 2 varchar No No SpecailPrice 降价后的价格 8 money No No CostumeType TypeID 服装类型号 4 int No No TypeName 类型的名字 50 varchar No No TypeFid 类型父类型号 4 int Yes No TypeHaveChild 是否有子类型 2 varchar No No TypeAddDate 添加时间 8 datetime No No Admin AdminID 管理员号 4 int No No AdminName 管理员名字 50 varchar No No Password 管理员密码 50 varchar No No RealName 管理员真实名字 50 varchar No No Email 管理员Email 200 varchar No No AddDate 添加时间 8 datetime No No Actor 管理员具体身份(超级管理员,服装管理员,论坛管理员,公告管理员,用户管理员,订单管理员) 20 varchar No No Bullet BulID 公告号 4 int No No BulTitle 公告标题 100 varchar No No BulContent 公告内容 4000 varchar No No BulAddDate 公告添加时间 8 datetime No No AdminID 发布该公告的管理员ID 4 int No No BulPoint 该公告的浏览量 4 int No No BusinessOrder OrderID 订单号 4 int No No OrderTime 产生订单的间 8 datetime No No OrderIsConfirm 订单确认情况 2 varchar No No ConfirmTime 订单确认时间 8 datetime No No ConfirmAdminID 确认订单的管理员ID 4 int No No OrderSendStatus 订单发送情况 4 int No No OrderRecName 订单的收货人 姓名 50 varcahr No No OrderAddress 订单的收货人地址 200 varchar No No OrderZip 订单的收货人邮编 20 varcahr No No OrderMemberID 产生订单的会员的ID 4 int No No OrderTotalPrice 订单的总价 8 money No No OrderEmail 订单的收货人的Email 200 varchar No No OrderDetail OrderDetailID 详细订单号 4 int No No OrderID 该项所对应的订单号 4 int No No CostumeID 该项所对应的服装号 4 int No No CostumeNum 该服装购买的数量 4 int No No OrderPrice 该服装总价 8 money No No newpost postid 每个帖子的 id 4 int No No subject 帖子主题 200 varchar No No message 帖子内容 200 varchar No No posttime 帖子发布时间 8 datetime No No userid 发布 帖子的会员的id 4 int No No replies 帖子被回复的次数 4 int No No views 帖子被浏览的次数 4 int No No reply replyid 回复id 4 int No No userid 进行回复的会员的id 4 int No No message 回复的内容 200 varchar No No replytime 回复的时间 8 datetime No No postid 回复所针对的帖子的 id 4 int No No Store CostumeID 库存中服装的id 4 int No No Store 库存量 4 int No No Lowest 库存量下限 4 int No No 3.6 确定属性域 Ø Member的Sex属性的可能值为男或女 Ø IsSpecial,TypeHaveChild,OrderIsConfirm的属性域为 y/n Ø OrderSendStatus的属性域为0,1,2 .0表示货还未发送,1表示货已发送,但订购者还未收到,2 表示货已到订购者手中。 Ø 各日期的属性域是包含年-月-日 时-分-秒的日期形式。 3.7 确定候选键,主键和备用键属性 Entity Attributes Description Key Nulls Multivalued Member MemberID 会员号(非空且唯一),自动编号. Primary key No No Password 会员登陆口令 No No MemberName 会员名字 No No RealName 会员真实名字 No No Telephone 会员联系电话 No Yes Mobile 会员手机 Yes Yes Email 常用Email No Yes Address 家庭住址 No No Zip 所在地的邮编 No No AddDate 成为会员的时间 No No AccumulatePoints 积分 No No Sex 性别 No No Costume CostumeID 服装号(非空且唯一),自动编号. Primary key No No CostumeName 服装名字 No No CostumeTypeID 服装所属类别(eg:套装裙子) Foreign key No No CostumeStyle 风格 No No CostumeBrand 品牌 No No CostumeColor 颜色 No No CostumeSize 尺码 No No CostumeTexture 质地 No No AddDate 添加时间 No No OrderDesc 定购说明 No No CostumePrice 服装价格 No No CostumePoint 网上该服装被浏览的次数 No No CostumeImg 该种服装的照片的URL No Yes IsSpecial 标志是否为特价服装 No No SpecailPrice 降价后的价格 No No CostumeType TypeID 服装类型号 Primary key No No TypeName 类型的名字 No No TypeFid 类型父类型号 Yes No TypeHaveChild 是否有子类型 No No TypeAddDate 添加时间 No No Admin AdminID 管理员号 Primary key No No AdminName 管理员名字 No No Password 管理员密码 No No RealName 管理员真实名字 No No Email 管理员Email No No AddDate 添加时间 No No Actor 管理员具体身份(超级管理员,服装管理员,论坛管理员,公告管理员,用户管理员,订单管理员) No No Bullet BulID 公告号 Primary key No No BulTitle 公告标题 No No BulContent 公告内容 No No BulAddDate 公告添加时间 No No AdminID 发布该公告的管理员ID Foreign key No No BulPoint 该公告的浏览量 No No BusinessOrder OrderID 订单号 Primary key No No OrderTime 产生订单的间 No No OrderIsConfirm 订单确认情况 No No ConfirmTime 订单确认时间 No No ConfirmAdminID 确认订单的管理员ID Foreingn key No No OrderSendStatus 订单发送情况 No No OrderRecName 订单的收货人 姓名 No No OrderAddress 订单的收货人地址 No No OrderZip 订单的收货人邮编 No No OrderMemberID 产生订单的会员的ID Foreign key No No OrderTotalPrice 订单的总价 No No OrderEmail 订单的收货人的Email No No OrderDetail OrderDetailID 详细订单号 Primary key No No OrderID 该项所对应的订单号 Foreign key No No CostumeID 该项所对应的服装号 Foreign key No No CostumeNum 该服装购买的数量 No No OrderPrice 该服装总价 No No newpost postid 每个帖子的 id Primary key No No subject 帖子主题 No No message 帖子内容 No No posttime 帖子发布时间 No No userid 发布 帖子的会员的id Foreign key No No replies 帖子被回复的次数 No No views 帖子被浏览的次数 No No reply replyid 回复id Primary key No No userid 进行回复的会员的id Foreign key No No message 回复的内容 No No replytime 回复的时间 No No postid 回复所针对的帖子的 id Foreign key No No Store CostumeID 库存中服装的id Primary key Foreign key No No Store 库存量 No No Lowest 库存量下限 No No 3.8 模式图: (该系统的模式图) 3.9 表支持的用户事务: 该系统的Devision视图的数据项和更新/删除事务所需的表 事 务 需 求 的 表 录入新管理员的详细信息 更新/删除管理员信息。 Admin(AdminID,AdminName,Password ,RealName,Email ,AddDate ); Bullet(BulID,BulTitle,BulContent,BulAddDate ,AdminID); 外键AdimID引用Admin(AdminID) BusinessOrder(OrderID,OrderTime,OrderIsConfirm,ConfirmTime,ConfirmAdminID,OrderSendStatus,OrderRecName,OrderAddress,OrderZip,OrderMemberID,OrderTotalPrice,OrderEmail); 外键ConfirmAdminID引用Admin(AdminID) 录入新会员的详细信息 更新/删除会员的信息。 Member(MemberID,Password,MemberName,RealName,Telephone,Mobile,Email,Address,Zip ,AddDate,AccumulatePoints,Sex) BusinessOrder(OrderID,OrderTime,OrderIsConfirm,ConfirmTime,ConfirmAdminID,OrderSendStatus,OrderRecName,OrderAddress,OrderZip,OrderMemberID,OrderTotalPrice,OrderEmail); 外键OrderMemberID引用Member(MemberID) 录入新服装的详细信息 更新/删除服装的信息。 Costume(CostumeID,CostumeName,CostumeTypeID ,CostumeStyle,CostumeBrand ,CostumeColor,CostumeSize,CostumeTexture,Addtion,AddDate,OrderDesc,CostumePrice,CostumePoint,CostumeImg,IsSpecial,SpecailPrice) ; 外键CostumeTypeID引用CostumeType(TypeID) CostumeType(TypeID,TypeName,TypeFid,TypeHaveChild,TypeAddDate) OrderDetail(OrderDetailID,OrderID,StaffID,CostumeID,CostumeNum,OrderPrice); 外键CostumeID引用Costume(CostumeID) 录入新服装类型的详细信息 更新/删除服装类型的信息 CostumeType(TypeID,TypeName,TypeFid,TypeHaveChild,TypeAddDate) 外键TypeFid引用CostumeType(TypeID) Costume(CostumeID,CostumeName,CostumeTypeID ,CostumeStyle,CostumeBrand ,CostumeColor,CostumeSize,CostumeTexture,Addtion,AddDate,OrderDesc,CostumePrice,CostumePoint,CostumeImg,IsSpecial,SpecailPrice) ; 外键CostumeTypeID引用CostumeType(TypeID) 录入新的公告的详细信息 更新/删除公告的信息 Bullet(BulID,BulTitle,BulContent,BulAddDate ,AdminID,BulPoint) 外键AdminID引用Admin(AdminID) Admin(AdminID,AdminName,Password ,RealName,Email ,AddDate ); 录入新的订单的详细信息 更新/删除订单的信息 BusinessOrder(OrderID,OrderTime,OrderIsConfirm,ConfirmTime,ConfirmAdminID,OrderSendStatus,OrderRecName,OrderAddress,OrderZip,OrderMemberID,OrderTotalPrice,OrderEmail); 外键ConfirmAdminID引用Admin(AdmainID) Admin(AdminID,AdminName,Password ,RealName,Email ,AddDate ); 外键OrderMemberID引用Member(MemberID) Member(MemberID,Password,MemberName,RealName,Telephone,Mobile,Email,Address,Zip ,AddDate,AccumulatePoints,Sex) OrderDetail(OrderDetailID,OrderID,StaffID,CostumeID,CostumeNum,OrderPrice); 外键OrderID引用BusinessOrder(OrderID) 录入新的详细订单 的详细信息 更新/删除详细订单的信息 OrderDetail(OrderDetailID,OrderID,StaffID,CostumeID,CostumeNum,OrderPrice); 外键OrderID引用BusinessOrder(OrderID) BusinessOrder(OrderID,OrderTime,OrderIsConfirm,ConfirmTime,ConfirmAdminID,OrderSendStatus,OrderRecName,OrderAddress,OrderZip,OrderMemberID,OrderTotalPrice,OrderEmail); 外键CostumeID引用Costume(CostumeID) Costume(CostumeID,CostumeName,CostumeTypeID,CostumeStyle,CostumeBrand,CostumeColor,CostumeSize,CostumeTexture,Addtion,AddDate,OrderDesc,Costum
展开阅读全文

开通  VIP会员、SVIP会员  优惠大
下载10份以上建议开通VIP会员
下载20份以上建议开通SVIP会员


开通VIP      成为共赢上传

当前位置:首页 > 包罗万象 > 大杂烩

移动网页_全站_页脚广告1

关于我们      便捷服务       自信AI       AI导航        抽奖活动

©2010-2026 宁波自信网络信息技术有限公司  版权所有

客服电话:0574-28810668  投诉电话:18658249818

gongan.png浙公网安备33021202000488号   

icp.png浙ICP备2021020529号-1  |  浙B2-20240490  

关注我们 :微信公众号    抖音    微博    LOFTER 

客服