收藏 分销(赏)

汽车租赁合同样本.doc

上传人:ho****x 文档编号:6167 上传时间:2020-06-20 格式:DOC 页数:2 大小:27.50KB 下载积分:1 金币
下载 相关 举报
汽车租赁合同样本.doc_第1页
第1页 / 共2页
汽车租赁合同样本.doc_第2页
第2页 / 共2页
本文档共2页,全文阅读请下载到手机保存,查看更方便
资源描述
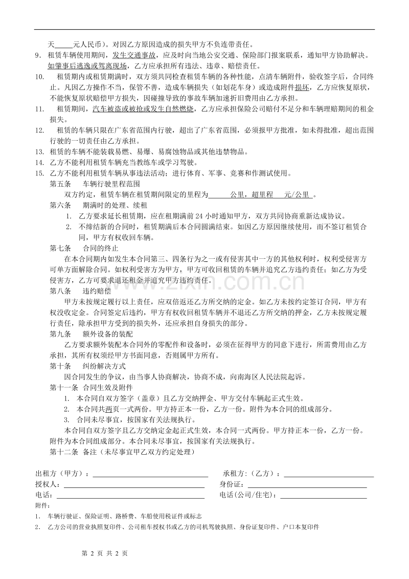
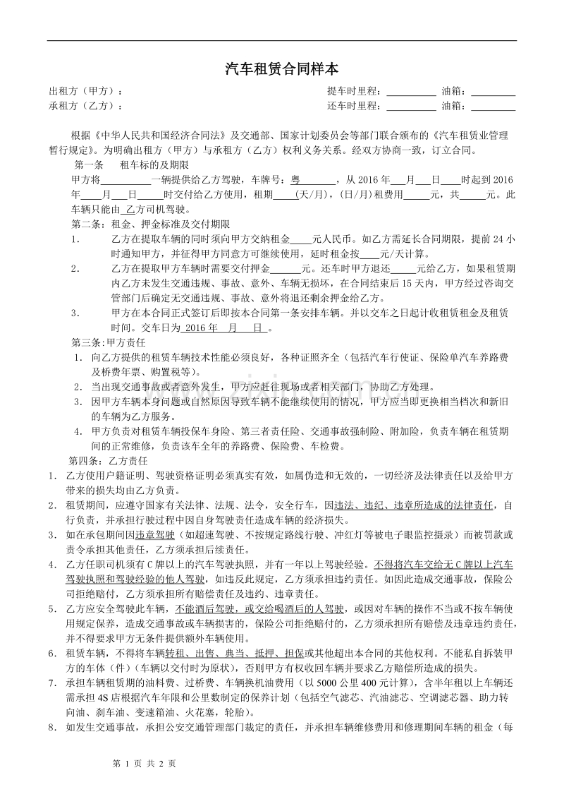
汽车租赁合同样本 出租方(甲方): 提车时里程: 油箱: 承租方(乙方): 还车时里程: 油箱: 根据《中华人民共和国经济合同法》及交通部、国家计划委员会等部门联合颁布的《汽车租赁业管理暂行规定》。为明确出租方(甲方)与承租方(乙方)权利义务关系。经双方协商一致,订立合同。 第一条 租车标的及期限 甲方将 一辆提供给乙方驾驶,车牌号:粤 ,从2016年 月 日 时起到2016年 月 日 时交付给乙方使用,租期 (天/月),(日/月)租费用 元,共 元。此车辆只能由 乙方司机驾驶。 第二条:租金、押金标准及交付期限 1. 乙方在提取车辆的同时须向甲方交纳租金 元人民币。如乙方需延长合同期限,提前24小时通知甲方,并征得甲方同意方可继续使用,延时租金按 元/天计算。 2. 乙方在提取甲方车辆时需要交付押金 元。还车时甲方退还 元给乙方,如果租赁期内乙方未发生交通违规、事故、意外、车辆无损坏,在合同结束后15天内,甲方经过咨询交管部门后确定无交通违规、事故、意外将退还剩余押金给乙方。 3. 甲方在本合同正式签订后即按本合同第一条安排车辆。并以交车之日起计收租赁租金及租赁时间。交车日为 2016年 月 日 。 第三条:甲方责任 1. 向乙方提供的租赁车辆技术性能必须良好,各种证照齐全(包括汽车行使证、保险单汽车养路费及桥费年票、购置税等)。 2. 当出现交通事故或者意外发生,甲方应赶往现场或者相关部门,协助乙方处理。 3. 因甲方车辆本身问题或自然原因导致车辆不能继续使用的情况,甲方应当即更换相当档次和新旧的车辆为乙方服务。 4. 甲方负责对租赁车辆投保车身险、第三者责任险、交通事故强制险、附加险,负责车辆在租赁期间的正常维修,负责该车全年的养路费、保险费、车检费。 第四条:乙方责任 1. 乙方使用户籍证明、驾驶资格证明必须真实有效,如属伪造和无效的,一切经济及法律责任以及给甲方带来的损失均由乙方负责。 2. 租赁期间,应遵守国家有关法律、法规、法令,安全行车,因违法、违纪、违章所造成的法律责任,自行负责,并承担行驶过程中因自身驾驶责任造成车辆的经济损失。 3. 如在承包期间因违章驾驶(如超速驾驶、不按规定路线行驶、冲红灯等被电子眼监控摄录)而被罚款或责令承担其他责任,乙方须承担后续责任。 4. 乙方任职司机须有C牌以上的汽车驾驶执照,并有一年以上驾驶经验。不得将汽车交给无C牌以上汽车驾驶执照和驾驶经验的他人驾驶,如违反此规定,乙方须承担违约责任。如因此造成交通事故,保险公司拒绝赔付,乙方须承担所有赔偿责任及违约、违章责任。 5. 乙方应安全驾驶此车辆,不能酒后驾驶,或交给喝酒后的人驾驶,或因对车辆的操作不当或不按车辆使用规定保养,造成交通事故或车辆损害的,保险公司拒绝赔付的,乙方须承担所有赔偿及违章违约责任,并不得要求甲方无条件提供额外车辆使用。 6. 租赁车辆,不得将车辆转租、出售、典当、抵押、担保或其他超出本合同的其他权利。不能私自拆装甲方的车体(件)(车辆以交付时为原状),否则甲方有权收回车辆并要求乙方赔偿所造成的损失。 7. 承担车辆租赁期的油料费、过桥费、车辆换机油费用(以5000公里400元计算),含半年租以上车辆还需承担4S店根据汽车年限和公里数制定的保养计划(包括空气滤芯、汽油滤芯、空调滤芯器、助力转向油、刹车油、变速箱油、火花塞,轮胎)。 8. 如发生交通事故,承担公安交通管理部门裁定的责任,并承担车辆维修费用和修理期间车辆的租金(每天 元人民币)。对因乙方原因造成的损失甲方不负连带责任。 9. 租赁车辆使用期间,发生交通事故,应及时向当地公安交通、保险部门报案联系,通知甲方协助解决。如肇事后逃逸或驾离现场,乙方应承担所有违法、违章、赔偿责任。 10. 租赁期内或租赁期满时,双方须共同检查租赁车辆的各种性能,点清车辆附件,验收签字后,合同终止。凡因乙方操作不当,保管不善,造成车辆损失(如划花车身)或造成附件损坏,乙方应恢复原状,不能恢复原状赔偿甲方损失,因碰撞导致的事故车辆加速折旧费用由乙方承担。 11. 租赁期间,汽车被盗或被抢或发生自然燃烧,乙方应承担保险公司赔付不足分和车辆理赔期间的租金损失。 12. 租赁的车辆只限在广东省范围内行驶,超出了广东省范围,必须报甲方批准,如未得批准,超出范围行驶的一切责任由乙方承担。 13. 租赁的车辆不能装载易燃、易爆、易腐蚀物品或其他违禁物品。 14. 乙方不能利用租赁车辆充当教练车或学习驾驶。 15. 乙方不能利用租赁车辆从事违法活动;进行体育、军事、竞赛和作测试使用。 第五条 车辆行驶里程范围 双方约定,租赁车辆在租赁期间限定的里程为 公里,超里程 元/公里 。 第六条 期满时的处理、续租 1. 乙方要求延长租赁期,应在租期满前24小时通知甲方,双方共同协商重新达成协议。 2. 不缔结新的合同时,租赁期满后本合同圆满结束。如因乙方原因继续使用,而不签订租赁合同,甲方有权收回车辆。 第七条 合同的终止 在本合同期内如发生本合同第三、四条行为之一或有侵害其中一方的其他权利时,权利受侵害方可单方面解除合同。如权利受害方为甲方,甲方可收回租赁的车辆并追究乙方违约责任;如乙方为受侵害方,乙方可要求退还租金并追究甲方违约责任。 第八条 违约赔偿 甲方未按规定履行以上责任,应双倍返还乙方所交纳的定金。如乙方未按约定签订合同,甲方有权没收定金。合同签定后违约,甲方有权收回租赁车辆并不退还乙方所交纳的押金,乙方未按规定履行责任,除承担甲方受到的损失外,还应承担自身损失的部分。 第九条 额外设备的装配 乙方要求额外装配本合同外的零配件和设备时,必须在征得甲方的同意下进行,所需费用由乙方承担,其所有权须经甲方书面同意,否则属甲方所有。 第十条 纠纷解决方式 因合同发生的争议,由当事人协商解决,协商不成,向南海区人民法院起诉。 第十一条 合同生效及附件 1. 本合同自双方签字(盖章)且乙方交纳押金、甲方交付车辆起正式生效。 2. 本合同共两页一式两份。甲方持正本一份,乙方一份。附件为本合同的组成部分。 3. 合同未尽事宜,按国家有关法规执行。 本合同自双方签字且乙方交纳定金起正式生效,本合同一式两份。甲方持正本一份,乙方一份。附件为本合同组成部分。本合同未尽事宜,按国家有关法规执行。 第十二条 备注(未尽事宜甲乙双方约定处理) 出租方(甲方): 承租方:(乙方): 授权人: 身份证: 电话: 电话(公司/住宅): 附件: 1. 车辆行驶证、保险证明、路桥费、车船使用税证件或标志 2. 乙方公司的营业执照复印件、公司租车授权书或乙方的司机驾驶执照、身份证复印件、户口本复印件 第 2 页 共 2 页
展开阅读全文

开通  VIP会员、SVIP会员  优惠大
下载10份以上建议开通VIP会员
下载20份以上建议开通SVIP会员


开通VIP      成为共赢上传

当前位置:首页 > 应用文书 > 合同范本

移动网页_全站_页脚广告1

关于我们      便捷服务       自信AI       AI导航        抽奖活动

©2010-2025 宁波自信网络信息技术有限公司  版权所有

客服电话:0574-28810668  投诉电话:18658249818

gongan.png浙公网安备33021202000488号   

icp.png浙ICP备2021020529号-1  |  浙B2-20240490  

关注我们 :微信公众号    抖音    微博    LOFTER 

客服