收藏 分销(赏)

第八章综合测试卷.doc

上传人:仙人****88 文档编号:6082352 上传时间:2024-11-27 格式:DOC 页数:4 大小:336.01KB 下载积分:10 金币
下载 相关 举报
第八章综合测试卷.doc_第1页
第1页 / 共4页
第八章综合测试卷.doc_第2页
第2页 / 共4页


点击查看更多>>
资源描述
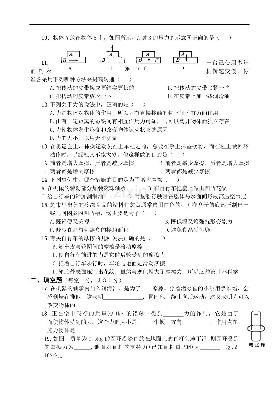
第八章综合测试卷 姓名 得分 一、选择题(每题2分,共32分) 1. 在学校拔河比赛中,初二(2)班和初二(8)班势均力敌,每边同学总的力都约为5000N如在绳子的中间装一个量程足够大的弹簧测力计,则弹簧测力计的示数为( ) A.5000N; B.10000N; C.0N; D.2500N 2.公共汽车在平直的公路上匀速行驶,站在车里的人在水平方向上( ) A.受到向前的摩擦力 B.受到向后的摩擦力 C.受到汽车对他的牵引力 D.不受力 3.静止放在水平桌面上的书,受到的作用力有( ) A.重力、桌面对书的支持力 B.重力、书对桌面的压力 C.桌面对书的支持力、书对桌面的压力D.重力、书对桌面的压力、桌面对书的支持力 4.下例叙述中,手作为受力物体的是( ) A.用手将排球打出去 B.手拍桌子,手感到痛 C.用手将石块举起 D.手将铁丝弄弯 5.小东和小明分别购买了两种橡胶球.小东说:“我的球弹性比你的好.”小明说:“希望你能证实你的说法.”请帮助小东选择下列一个方案来解决这个问题( ) A.把两球向墙掷去,测量它们反弹时离墙的距离 B.用手触摸两球,看哪一个球较硬 第7题 C.让两球离与地面等高处坠下,测量哪一个反弹得高 D.把两球向地面掷下,测量它们反弹的高度 6.摩擦与我们的生活息息相关,下列关于摩擦的说法中不正确的是( ) A.甲是利用火柴头与火柴盒之间的摩擦使火柴头的温度上升而燃烧 B.乙是利用货物与传送带之间的摩擦将货物送到高处 C.丙是机器上安装的滚动轴承,它可以使摩擦大大增加 D.丁是气垫船通过船底向下喷气,在船底和水面之间形成一层空气垫, 使航行时阻力大大减小 7.如图所示,一物体挂在弹簧测力计的下端,物体对弹簧测力计拉力的大小为( ) A.4.4 N B.3.9 N C.3.6 N D.3.3 N 8.下列实例中,为了减小摩擦的方法是( ) A.汽车轮胎的外表面刻有一些花纹 B.汽车打滑时,在轮子底下撒一些沙石 C.在雪地上行驶的汽车空车厢上装上一些货物 D.在汽车的转动部件上加上润滑油或装上滚珠轴承 9.发挥我们的想象,如果没有重力,下列说法中不正确的是( ) A.河水不再流动,再也看不见大瀑布 B.人一跳起来就离开地球,再也回不来 C.物体将失去质量 D.杯子里的水倒不进口里 10.物体A放在物体B上,如图所示,A对B的压力的示意图正确的是( ) A B C D 第10题 11.一台已使用多年的洗衣机转速变慢,你准备采用下列哪种方法来提高转速( ) A.把传动的皮带换成更结实更长的 B.把传动的皮带张紧一些 C.把传动的皮带放松一下 D.在皮带上加一些润滑油 12.下列关于力的说法中,正确的是( ) A.力是物体对物体的作用,所以只有直接接触的物体间才有力的作用 B.由有一定距离的磁铁间有相互作用力可知,力可以离开物体而独立存在 C.力使物体发生形变和改变物体运动状态的原因 D.力的大小可以用天平测量 13.在奥运会上,体操运动员在上单杠之前,总要在手上抹些镁粉,而在杠上做回环动作时,手握杠又不能太紧,他这样做的目的是( ) A.前者是增大摩擦,后者是减少摩擦 B.前者是减少摩擦,后者是增大摩擦 C.两者都是增大摩擦 D.两者都是减少摩擦 14.下列事例中,哪个措施的目的是为了增大摩擦( ) A.在机械的转动部分加装滚珠轴承 B.在自行车把套上做出凹凸花纹 C.给自行车的轴加润滑油 D.气垫船行驶时在船体与水面间形成高压空气层 15.超市里出售的冷冻食品的塑料包装盒通常选用白色的,并在盒子的底部压制出一些几何图案的凹凸槽,这主要是为了( ) A.既轻便又美观 B.既保温又增强抗形变能力 C.减少食品与包装盒的接触面积 D.避免食品受污染 16.有关自行车的摩擦的几种说法正确的是( ) A.刹车皮与轮圈间的摩擦是滚动摩擦 B.使自行车前进的力是它的后轮受到的摩擦力 C.推着自行车步行时,车轮与地面是滑动摩擦 D.轮胎外表面压制出花纹,虽然美观但增大了摩擦力,所以这种设计不科学 二、填空题(每空1分,共3 0分) 第19题 17.在机器的轴承内加入润滑油,是为了 摩擦。穿着溜冰鞋的小孩用手推墙,会感到墙在推他,这表明 ;同时他由静止向后运动,这又表明力可以改变物体的 。 18.正在空中飞行的质量为4kg的铅球,受到 力的作用,它是由于 而使物体受到的力。这个力的大小是 牛顿,方向 ,作用点在 ,施力物体是 。 19.如图一质量为0.5kg的圆环沿竖直放在地面上的直杆匀速下滑,则圆环受到 的摩擦力为______,地面对直杆的支持力(已知直杆重20N)为_______。(g取10N/kg) 20.月球对它的表面附近的物体也有引力,这个引力大约是地球对地面附近物体引力的1/6,一个质量为60kg的宇航员,在月球上的质量是 ,在月球上重力是 N。 21.一位同学用重垂线很快地检验出旗杆是否竖直,这是根据重力的方向总是 的道理,利用重垂线也可做成 仪来检验桌面是否水平。 22.水平射出的子弹最后总要落到地面,这是因为子弹受到 ,使其 发生了改变。 23.对于手提水桶的力来说,施力物体是 ;对于水桶向下拉手的力来说,施力物体是 ,受力物体是 。 是一种常用的测力计,一个测量范围是0~5N的弹簧秤,最多能称质量约为 kg的物体所受的重力。 24.一个重2.94N的物体,放在已调好的天平左盘中,为了称出该物体的质量,右盘中应放的砝码是 g;宇航员将物体和天平带到月球上,再称物体质量,右盘中应放的砝码是 g;此时,若将物体挂在弹簧秤下,弹簧秤的示数是 N。 25.当你拉动一辆板车时,板车对你 拉力(选填“可能有”、“一定没有”或“一定有”) ,因此力的作用是 的。用力弯锯条,锯条变弯了,说明力可以使物体发生 。 26.在跳板跳水这一项运动中,运动员对跳板施力的同时,也受到了跳板对他的作用力,但这两个作用力的效果不同,前者主要为了改变跳板的 ,后者主要为了改变运动员的 。 27.足球运动员罚点球,球由静止变为运动;守门员奋力将球接住,球由运动变为静止。这表 明力可以改变物体的 ;运动员用头顶足球时,头也受到力的作用,该力的施力物体是 。 三、作图题(每题3分,共12分) 第28题 第29题 第30题 第31题 28.重为10 N的物块A放在水平地面上,请按图中所给的标度在图中画出物块A所受重力的示意图。 29.如图所示,工人用200 N的沿斜面向上的推力将一个质量为30 kg的木箱推上斜面,用力的图示法将木箱受到的重力和推力表示出来.(g取10 N/kg) 30.如图所示,重5N的小球用细线吊在天花板上,请画出小球所受拉力F的示意图。 31.一个重为10 N的小球放在水平桌面上,如图所示,请在图中画出小球受到水平桌面支持力的示意图。 三、实验题(每题10+6+8分,共24分) 32.为了研究影响滑动摩擦力大小的因素,某同学做了如图所示的系列实验。 (1)实验中要使弹簧测力计的示数等于摩擦 力的大小,应使木块在弹簧测力计的拉力作用下做 运动; 第32题 (2)比较 图和 图中的弹簧测力计的示数可知,压力越大,摩擦力越大; (3)比较 图和 图中的弹簧测力计的示数可知,接触面越粗糙,摩擦力越大。 33.同一水平桌面上放有同样大小的长方体木块和铁块各一个.现想探究木块和铁块的下表面谁更粗糙,请你只利用一个量程满足实验要求的弹簧测力计,设计一个实验验证你的猜想.写出实验步骤、现象和结论。 34.飞机上一钢质机件质量为80 kg,为了减轻飞机的重力,需要将钢质机件的重力减小156 N,为此选用铝质零件代替机件中部分钢质零件.问:代替钢质零件的质量应为多少千克? (ρ钢=7.9×103kg/m3,ρ铝=2.7×103 kg/m3,g=10N/kg)
展开阅读全文

开通  VIP会员、SVIP会员  优惠大
下载10份以上建议开通VIP会员
下载20份以上建议开通SVIP会员


开通VIP      成为共赢上传

当前位置:首页 > 教育专区 > 小学其他

移动网页_全站_页脚广告1

关于我们      便捷服务       自信AI       AI导航        抽奖活动

©2010-2026 宁波自信网络信息技术有限公司  版权所有

客服电话:0574-28810668  投诉电话:18658249818

gongan.png浙公网安备33021202000488号   

icp.png浙ICP备2021020529号-1  |  浙B2-20240490  

关注我们 :微信公众号    抖音    微博    LOFTER 

客服