收藏 分销(赏)

受NaOH重腐蚀化工厂房的加固技术-加固改造网--中国建.docx

上传人:xrp****65 文档编号:5925919 上传时间:2024-11-23 格式:DOCX 页数:4 大小:295.39KB 下载积分:10 金币
下载 相关 举报
受NaOH重腐蚀化工厂房的加固技术-加固改造网--中国建.docx_第1页
第1页 / 共4页
受NaOH重腐蚀化工厂房的加固技术-加固改造网--中国建.docx_第2页
第2页 / 共4页


点击查看更多>>
资源描述
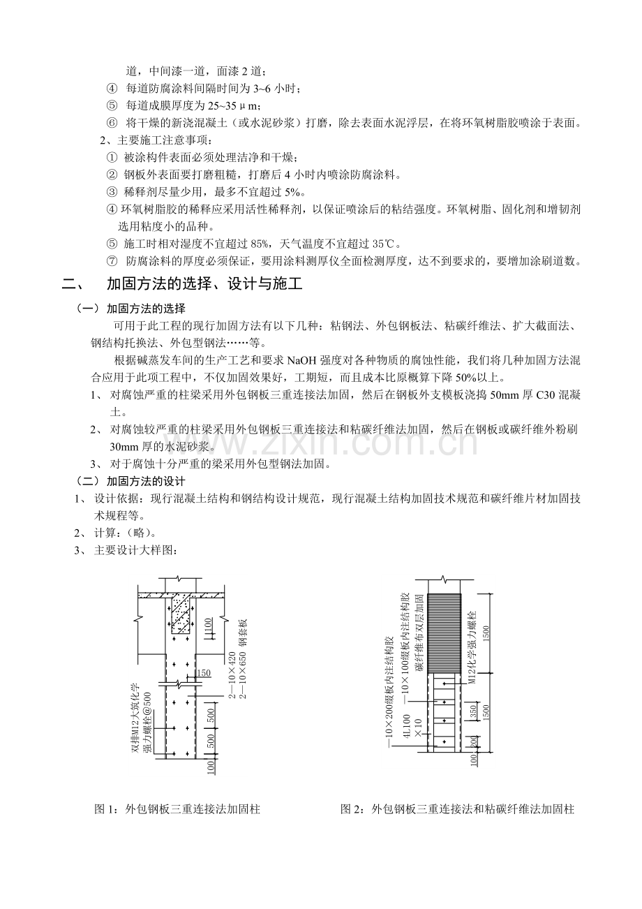
受NaOH重腐蚀化工厂房的加固技术 祝亦霖、祝又霖、朱天顺、邹鲜江、刘保金、闵祖明、聂群安 (武汉大筑建筑科技有限公司) 摘 要:介绍重防腐涂料外包钢“三重连接法”与粘贴碳纤维法加固受NaOH强碱重腐蚀化工厂房的施工工艺与材料性能。 关键词:强碱重腐蚀,化工厂房,重防腐涂料,外包钢加固,三重连接法,碳纤维布 湖北省沙市沙隆达集团碱蒸发车间建于1973年,为3层钢筋混凝土框架结构(局部4层),生产NaOH强碱。由于60~100℃高温NaOH蒸汽长期充满厂房,钢筋混凝土构件受到强腐蚀,每年进行一次维修。由于没有找到有效的办法,维修的效果并不理想。1999年时,第1、2层腐蚀已非常严重,几乎所有柱梁混凝土通长开裂,钢筋大面积锈蚀,混凝土大块脱落、钢筋锈断或瘀结成块,厂房已处于十分危险的状况,不得不采用φ200~φ300钢管作临时支撑(注:此车间若停止生产,整个集团则瘫痪,月损失4500万元,故只能维修,不能拆除重建)。武汉大筑建筑科技有限公司采用重防腐涂料和新的加固技术承接此工程,按预定的要求和目标完成了加固维修工程,使一个原来腐烂不堪的厂房焕然一新,展示了新技术的前途。现将工程简介如下: 一、 防腐蚀的选择、设计与施工 (一) 我国的防腐蚀材料从整体水平看,位于世界前列,已与世界发展同步,特别是重防腐蚀涂料,国外现有的品种国内几乎都有,市场有需要的防腐蚀涂料新品种大都能及时开发出来,具有中国特色的防腐蚀涂料也在不断发展,其性能指标均已赶上或超过国外同类产品。 现在存在的问题是,推广应用的速度太慢,使许多容易解决的腐蚀问题长期无法解决,以致全世界每年因腐蚀而造成的损失高达1000多亿美元。 在沙隆达碱蒸发车间的防腐工程上,我们主要是根据耐强碱,耐不同温度和用于钢材防腐蚀三个条件进行防腐蚀材料的选择。通过试验选择了2种重防腐涂料:第一种重防腐涂料为以高氯化聚乙烯和环氧树脂为主要成分的重防腐蚀涂料,此涂料具有优异的在100℃以下抗强碱化学药品性能,将试件放在温度60~80℃,浓度为30%的NaOH溶液中煮3小时,未见试件变化,。第二种重防腐蚀涂料为漆酚酞树脂重防腐涂料,此涂料具有优异的高温环境中抗强碱化学药品性能,将试件放在温度130~150℃,浓度为60%的NaOH溶液中煮5小时,未见试件变化。第一种涂料用于环境温度较低、腐蚀较轻的结构处,第二种涂料用于环境温度高,腐蚀严重的结构处。 (二) 防腐蚀工艺的设计 由于该车间的高温度NaOH蒸汽长期存在,侵蚀性很强,我们采用了多道防腐蚀工序: ① 对原有混凝土中的钢筋除锈后,涂刷2道防腐涂料; ② 在加固用钢板的内、外表面喷涂2~5道防腐涂料; ③ 环氧树脂结构胶涂刷于防腐涂料外表面,起严密封闭作用; ④ 在钢板外现浇50mm厚混凝土(或粉刷30mm厚水泥砂浆); ⑤ 在新浇混凝土(或水泥砂浆)外表面喷涂环氧树脂胶一道。 (三) 防腐涂料的主要施工方法 1、 主要施工方法 ①将原混凝土内钢筋打磨除锈,严重锈蚀的钢筋则切割去掉,然后涂刷2道重防腐蚀涂料; ② 加固用钢板内外表面洗除油污后打磨露出新鲜表面(即有发亮表面),再次清洗除去杂物; ③ 在钢板外表面喷涂防腐蚀底漆1~2(腐蚀严重处2道),面漆一道;在钢板外表面喷涂底漆2道,中间漆一道,面漆2道; ④ 每道防腐涂料间隔时间为3~6小时; ⑤ 每道成膜厚度为25~35μm; ⑥ 将干燥的新浇混凝土(或水泥砂浆)打磨,除去表面水泥浮层,在将环氧树脂胶喷涂于表面。 2、主要施工注意事项: ① 被涂构件表面必须处理洁净和干燥; ② 钢板外表面要打磨粗糙,打磨后4小时内喷涂防腐涂料。 ③ 稀释剂尽量少用,最多不宜超过5%。 ④ 环氧树脂胶的稀释应采用活性稀释剂,以保证喷涂后的粘结强度。环氧树脂、固化剂和增韧剂选用粘度小的品种。 ⑤ 施工时相对湿度不宜超过85%,天气温度不宜超过35℃。 ⑦ 防腐涂料的厚度必须保证,要用涂料测厚仪全面检测厚度,达不到要求的,要增加涂刷道数。 二、 加固方法的选择、设计与施工 (一) 加固方法的选择 可用于此工程的现行加固方法有以下几种:粘钢法、外包钢板法、粘碳纤维法、扩大截面法、钢结构托换法、外包型钢法……等。 根据碱蒸发车间的生产工艺和要求NaOH强度对各种物质的腐蚀性能,我们将几种加固方法混合应用于此项工程中,不仅加固效果好,工期短,而且成本比原概算下降50%以上。 1、 对腐蚀严重的柱梁采用外包钢板三重连接法加固,然后在钢板外支模板浇捣50mm厚C30混凝土。 2、 对腐蚀较严重的柱梁采用外包钢板三重连接法和粘碳纤维法加固,然后在钢板或碳纤维外粉刷30mm厚的水泥砂浆。 3、 对于腐蚀十分严重的梁采用外包型钢法加固。 (二) 加固方法的设计 1、 设计依据:现行混凝土结构和钢结构设计规范,现行混凝土结构加固技术规范和碳纤维片材加固技术规程等。 2、 计算:(略)。 3、 主要设计大样图: 图1:外包钢板三重连接法加固柱 图2:外包钢板三重连接法和粘碳纤维法加固柱 图3:粘碳纤维加固梁 图4:外包型钢加固梁 (三) 加固方法的施工 本文仅对外包钢板(或型钢)三重连接加固法作简要分析: 1、 三重连接技术的简介 外包钢板三重连接加固法是将钢板外包于混凝土构件(或砖混结构)上对混凝土构件进行加固,钢板与混凝土构件的连接则先用高强粘接内胀螺栓将钢板固定于混凝土构件上,再用通长满焊将多块钢板焊为一个整体,最后将建筑结构胶灌注于钢板和混凝土构件空隙之间。即称为“锚固——焊接——粘接”三重连接技术。 试验证明:三重连接技术能有效地保证外包钢板与混凝土构件共同作用,使钢板与混凝土构件能够同步受力,消除应力滞后,能较大幅度地提高加固构件的承载力,延展性也有显著提高,有利于抗震。 2、 主要施工工艺: 将疏松和有裂缝处的混凝土层凿除干净(锈蚀钢筋打磨并防腐蚀处理),将混凝土表面的水泥浆浮层打磨,直至露出砂石面层,弹线钻预埋螺栓孔;用清洗剂仔细的清除钢板表面的油污层,再将钢板打磨粗糙并清理杂物,按实际尺寸下料并钻螺栓孔;用M16粘接内胀螺栓(螺栓间距300~400)将钢板锚固并紧贴于混凝土表面;钢板与钢板相交处全部为通长焊接;用速凝耐压密封胶将钢板上所有的缝隙与孔洞封闭,待密封胶干硬后,用机械方法将灌注型粘钢胶由下向上,由中间向两侧慢速压入钢板与混凝土之间,使钢板与混凝土构件牢固的粘接为一体。 粘钢胶固化后(一般24h后),在钢板外表面用结构胶粘上一层中粗砂,增加外浇混凝土或水泥砂浆面层与钢板表面的附着力。 3、 主要技术参数: (1)大筑灌注粘钢结构胶技术性能 表一 外观 甲组分:淡黄色透明液体 推荐比例(重量比) 甲:乙=1:0.3~0.5 乙组分:棕红色液体 混合后密度(g/cm2) 1.05~1.1 胶体自身强度(MPa) 压缩 ≥70 施工温度(℃) 5~50 拉伸 ≥30 可操作时间(min) 25℃ ≥45 钢—钢粘接强度(MPa) 剪切 ≥24 10℃ 25℃ ≥60 6—12 固化时间(h) 25℃ 6~12 拉伸 ≥36 10℃ 24~36 钢—混凝土粘接强度 C80混凝土破坏 耐湿热老化性(时间h/剪切MPa) 4000/22 (2)高强度粘接内胀螺栓技术性能 表二 内胀螺栓规格 固定钢板最大厚度(mm) 钢材破坏(kN) 混凝土破坏(kN) 锚栓弯矩(N·m)M1Rd.s 拉力 剪力 拉力 剪力 混凝土锥体破坏NRd,c 构件边缘破坏VRd.c 作用力反向混凝土破坏VRd.cp C20 C30 C40 C50 C60 C20 C30 C40 C50 C60 C20 C30 C40 C50 C60 M12 10 34 17 21 26 30 31 33 28 35 40 43 45 48 62 67 73 77 122 M16 30 63 31 32 40 46 48 51 50 61 71 73 78 73 89 103 113 119 289 M20 40 98 49 45 55 64 67 71 80 97 110 118 123 102 125 144 158 166 565 M24 50 141 71 60 72 84 89 93 113 139 160 170 177 135 167 194 212 219 1221 M30 >50 224 112 83 101 117 124 131 184 224 257 260 279 188 234 267 297 306 1908 注:螺栓材质:钢,强度等级6.8级 粘结锚固胶:大筑建筑结构锚固胶 三、 加固后的效果 1、 原构件截面尺寸基本未扩大,不影响其使用功能和外立面效果(详见加固前、加固后照片) 2、 加固时,碱蒸发车间未停工,也未造成任何生产或安全事故。 3、 使用近四年,未发现原钢筋以及加固用钢板锈蚀,未发现混凝土开裂(在这次加固前,该车间在二十多年间每年进行一次加固与维修,一年不到加固处混凝土又大面积开裂,钢筋锈蚀非常严重)。 4、 加固前与加固后照片。
展开阅读全文

开通  VIP会员、SVIP会员  优惠大
下载10份以上建议开通VIP会员
下载20份以上建议开通SVIP会员


开通VIP      成为共赢上传

当前位置:首页 > 环境建筑 > 其他

移动网页_全站_页脚广告1

关于我们      便捷服务       自信AI       AI导航        抽奖活动

©2010-2025 宁波自信网络信息技术有限公司  版权所有

客服电话:0574-28810668  投诉电话:18658249818

gongan.png浙公网安备33021202000488号   

icp.png浙ICP备2021020529号-1  |  浙B2-20240490  

关注我们 :微信公众号    抖音    微博    LOFTER 

客服