收藏 分销(赏)

钢材产品种类及用途.doc

上传人:xrp****65 文档编号:5908240 上传时间:2024-11-23 格式:DOC 页数:6 大小:68KB 下载积分:10 金币
下载 相关 举报
钢材产品种类及用途.doc_第1页
第1页 / 共6页
钢材产品种类及用途.doc_第2页
第2页 / 共6页


点击查看更多>>
资源描述
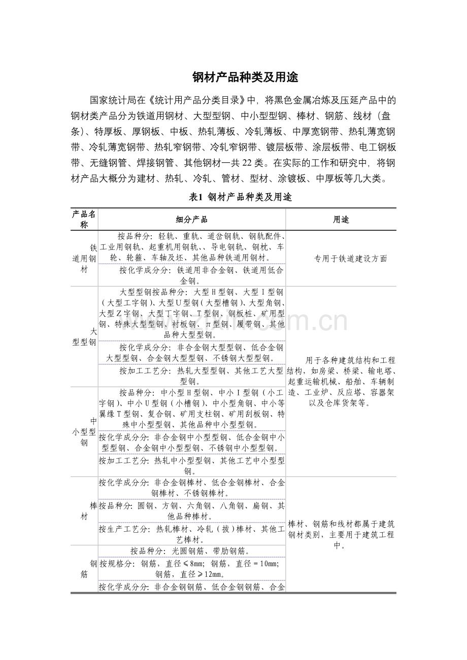
钢材产品种类及用途 国家统计局在《统计用产品分类目录》中,将黑色金属冶炼及压延产品中的钢材类产品分为铁道用钢材、大型型钢、中小型型钢、棒材、钢筋、线材(盘条)、特厚板、厚钢板、中板、热轧薄板、冷轧薄板、中厚宽钢带、热轧薄宽钢带、冷轧薄宽钢带、热轧窄钢带、冷轧窄钢带、镀层板带、涂层板带、电工钢板带、无缝钢管、焊接钢管、其他钢材一共22类。在实际的工作和研究中,将钢材产品大概分为建材、热轧、冷轧、管材、型材、涂镀板、中厚板等几大类。 表1 钢材产品种类及用途 产品名称 细分产品 用途 铁道用钢材 按品种分:轻轨、重轨、道岔钢轨、钢轨配件、工业用钢轨、起重机用钢轨、、导电钢轨、钢枕、车轮、轮箍、车轴及坯、其他品种铁道用钢材。 按化学成分分:铁道用非合金钢、铁道用低合金钢。 专用于铁道建设方面 大型型钢 大型型钢按品种分:大型H型钢、大型I型钢(大型工字钢)、大型U型钢(大型槽钢)、大型角钢、大型Z字钢、大型丁字钢、T型钢、钢板桩、矿用型钢、特殊大型型钢、衬板钢、π型钢、履带钢、其他品种大型型钢。 按化学成分分:非合金钢大型型钢、低合金钢大型型钢、合金钢大型型钢、不锈钢大型型钢。 按加工工艺分:热轧大型型钢、其他工艺大型型钢。 用于各种建筑结构和工程结构,如房梁、桥梁、输电塔、起重运输机械、船舶、车辆制造、工业炉、反应塔、容器架以及仓库货架等。 中小型型钢 按品种分:中小型H型钢、中小I型钢(小工字钢)、中小U型钢(小槽钢)、中小型角钢、中小等翼缘T型钢、复合钢、矿用支柱钢、矿用刮板钢、特殊中小型型钢、其他品种中小型型钢。 按化学成分分:非合金钢中小型型钢、低合金钢中小型型钢、合金钢中小型型钢、不锈钢中小型型钢。 按加工工艺分:热轧中小型型钢、其他工艺中小型型钢。 棒材 按化学成分分:非合金钢棒材、低合金钢棒材、合金钢棒材、不锈钢棒材。 按品种分:圆钢、方钢、六角钢、八角钢、扁钢、其他品种棒材。 按生产工艺分:热轧棒材、冷轧(拔)棒材、其他工艺棒材。 棒材、钢筋和线材都属于建筑钢材类别,主要用于建筑工程中。 钢筋 按品种分:光圆钢筋、带肋钢筋。 按规格分:钢筋,直径≤8mm;钢筋,直径=10mm;钢筋,直径≥12mm。 按化学成分分:非合金钢钢筋、低合金钢钢筋、合金钢钢筋、不锈钢钢筋。 按生产工艺分、热轧钢筋、冷轧(拔)钢筋、其他工艺钢筋。 线材(盘条) 按规格分:线材,直径=5.0mm、线材,直径=5.5mm、线材,直径=6.5mm、线材,8mm≤直径<14mm、线材,直径≥14mm。 按用途分:工程及建筑结构用线材、制品原料用高碳钢线材(硬线)、拉拔用线材(软线)、电焊条用线材、弹簧用线材、冷镦铆螺用线材、其他用途线材。 按化学成分分、非合金钢线材、低合金钢线材、合金钢线材、不锈钢线材。 按生产设备分、高速无扭轧机产线材(盘条)、其他线材轧机产线材(盘条)。 特厚板 按用途分:锅炉及火箱用特厚钢板、造船及舰艇用特厚钢板、航空用特厚钢板、容器用特厚钢板、工程机械用特厚钢板、建筑用特厚钢板、桥梁用特厚钢板、其他用途特厚钢板。 按化学成分分、非合金钢特厚板、低合金钢特厚板、合金钢特厚板、不锈钢特厚板。 我们一般将特厚板、厚钢板和中厚板归类为中厚板,中厚板主要用于机械产品制造及建筑工程特殊工程中。 厚钢板 按用途分:锅炉及火箱用厚钢板、造船及舰艇用厚钢板、航空用厚钢板、容器用厚钢板、工程机械用厚钢板、建筑用厚钢板、桥梁用厚钢板、管线用厚钢板、其他用途厚钢板。 按化学成分分:非合金钢厚钢板、低合金钢厚钢板、合金钢厚钢板、不锈钢厚钢板。 中板 按用途分:锅炉及火箱用中板、造船用中板、火车车厢用中板、汽车用中板、容器用中板、工程机械用中板、农机用中板、集装箱用中板、管线用中板、建筑用中板、桥梁用中板、焊管用中板、其他用途中板。 按化学成分分:非合金钢中板、低合金钢中板、合金钢中板、不锈钢中板。 按规格分:中板,3mm≤厚度<4.75mm、中板,4.75mm≤厚度<10mm、中板,厚度≥10mm。 按生产设备分:薄板坯连铸连轧设备生产中板、连轧机生产中板、炉卷轧机生产中板、中厚板轧机生产中板。 热轧薄板 板按规格分:热轧薄板,宽度≥600mm、热轧薄板,宽度<600mm。 按化学成分分:非合金钢热轧薄板、低合金钢热轧薄板、合金钢热轧薄板、不锈钢热轧薄板。 按用途分:汽车用热轧薄板、造船及舰艇用热轧薄板、搪瓷用热轧薄板、农机用热轧薄板、建筑用热轧薄板、集装箱用热轧薄板、公路用热轧薄板、轻工家电用热轧薄板、容器用热轧薄板、工程机械用热轧薄板、焊管用热轧薄板、其他用途热轧薄板。 按生产设备分:薄板坯连铸连轧设备生产热轧薄板、连轧机生产热轧薄板、炉卷轧机生产热轧薄板、其他轧机生产热轧薄板。 按表面处理分:酸洗热轧薄板、未经酸洗热轧薄板。 热轧和冷轧钢材主要用于机械和工业制品方面,如汽车制造,电气产品,机车车辆,航空,精密仪器,食品罐头等方面。 冷轧薄板 按规格分:冷轧薄板,宽度≥600mm、冷轧薄板,宽度<600mm 按化学成分分:非合金钢冷轧薄板、低合金钢冷轧薄板、合金钢冷轧薄板、不锈钢冷轧薄板。 按用途分:汽车用冷轧薄板、火车车厢用冷轧薄板、造船用冷轧薄板、工程机械用冷轧薄板、搪瓷用冷轧薄板、农机用冷轧薄板、建筑用冷轧薄板、家电用冷轧薄板、集装箱用冷轧薄板、钢制家具用冷轧薄板、镀锡原板、其他用途冷轧薄板。 按生产设备分:冷连轧机生产冷轧薄板、单机架轧机生产冷轧薄板、双机架轧机生产冷轧薄板、其他轧机生产冷轧薄板、。 中厚宽钢带 按规格分:中厚宽钢带,600mm≤宽度≤1000mm、中厚宽钢带,宽度>1000mm。 按化学成分分:非合金钢中厚宽钢带、低合金钢中厚宽钢带、合金钢中厚宽钢带、不锈钢中厚宽钢带。 按用途分:锅炉及火箱用中厚宽钢带、造船用中厚宽钢带、火车车箱用中厚宽钢带、汽车用中厚宽钢带、航空用中厚宽钢带、桥梁用中厚宽钢带、压力容器用中厚宽钢带、工程机械用中厚宽钢带、农机用中厚宽钢带、集装箱用中厚宽钢带、管线用中厚宽钢带、建筑用中厚宽钢带、其他用途中厚宽钢带。 按生产设备分:薄板坯连铸连轧设备生产中厚宽钢带、传统热连轧机生产中厚宽钢带、炉卷轧机生产中厚宽钢带、其他轧机生产中厚宽钢带。 按生产工艺分:热轧中厚宽钢带、冷轧中厚宽钢带。 热轧薄宽钢带 按规格分:热轧薄宽钢带,厚度<1mm、热轧薄宽钢带,1mm≤厚度<2mm、热轧薄宽钢带,2mm≤厚度<3mm。 按化学成分分:非合金钢热轧薄宽钢带、低合金钢热轧薄宽钢带、合金钢热轧薄宽钢带、不锈钢热轧薄宽钢带。 按用途分:汽车用热轧薄宽钢带、造船用热轧薄宽钢带、搪瓷用热轧薄宽钢带、农机用热轧薄宽钢带、建筑用热轧薄宽钢带、集装箱用热轧薄宽钢带、公路用热轧薄宽钢带、轻工家电用热轧薄宽钢带、容器用热轧薄宽钢带、工程机械用热轧薄宽钢带、焊管用热轧薄宽钢带、其他用途热轧薄宽钢带。 按生产设备分:薄板坯连铸连轧设备生产热轧薄宽钢带、连轧机生产热轧薄宽钢带、炉卷轧机生产热轧薄宽钢带、其他轧机生产热轧薄宽钢带。 按表面处理分:酸洗热轧薄宽钢带、未经酸洗热轧薄宽钢带。 冷轧薄宽钢带 按规格分:冷轧薄宽钢带,厚度<0.3mm、冷轧薄宽钢带,0.3mm≤厚度<0.5mm、冷轧薄宽钢带,0.5mm≤厚度<1mm、冷轧薄宽钢带,1mm≤厚度<3mm。 按化学成分分:非合金钢冷轧薄宽钢带、低合金钢冷轧薄宽钢带、合金钢冷轧薄宽钢带、不锈钢冷轧薄宽钢带。 按用途分:汽车用冷轧薄宽钢带、火车车厢用冷轧薄宽钢带、造船用冷轧薄宽钢带、工程机械用冷轧薄宽钢带、搪瓷用冷轧薄宽钢带、农机用冷轧薄宽钢带、建筑用冷轧薄宽钢带、家电用冷轧薄宽钢带、集装箱用冷轧薄宽钢带、钢制家具用冷轧薄宽钢带、镀锡用冷轧薄宽钢带、其他用途冷轧薄宽钢带。 热轧窄钢带 按规格分:热轧窄钢带,厚度<1mm、热轧窄钢带,1mm≤厚度<3mm、热轧窄钢带,3mm≤厚度<4.75mm、热轧窄钢带,4.75mm≤厚度<10mm、热轧窄钢带,厚度≥10mm。 按化学成分分:非合金钢热轧窄钢带、低合金钢热轧窄钢带、合金钢热轧窄钢带、不锈钢热轧窄钢带。 按用途分:焊管用热轧窄钢带、自行车用热轧窄钢带、摩托车用热轧窄钢带、打包用热轧窄钢带、其他用途热轧窄钢带。 冷轧窄钢带 按规格分:冷轧窄钢带,厚度<0.3mm、冷轧窄钢带,0.3mm≤厚度<0.5mm、冷轧窄钢带,0.5mm≤厚度<1mm、冷轧窄钢带,1mm≤厚度<3mm、冷轧窄钢带,厚度≥3mm。 按化学成分分:非合金钢冷轧窄钢带、低合金钢冷轧窄钢带、合金钢冷轧窄钢带、不锈钢冷轧窄钢带。 按用途分:焊管用冷轧窄钢带、自行车用冷轧窄钢带、摩托车用冷轧窄钢带、打包用冷轧窄钢带、其他用途冷轧窄钢带。 镀层板带 按镀层金属分:镀锌板带、镀锡板带、镀铬板带、镀铅板带、镀铝板带、其他金属镀层板带。 按规格分:镀层板带,宽度≥600mm、镀层板带,宽度<600mm。 按用途分:汽车用镀锌板带、轻工家电用镀锌板带、建筑用镀锌板带、机械用镀锌板带、包装用镀锡板带、其他用途镀层板带。 按化学成分分:非合金钢镀层板带、低合金钢镀层板带、合金钢镀层板带、不锈钢镀层板带。 按形状分:镀层板、镀层带。 涂层板带 按规格分:涂层板带,宽度≥600mm、涂层板带,宽度<600mm。 按用途分:建筑用涂层板带、机械用涂层板带、家电用涂层板带、家具用涂层板带、其他用途涂层板带。 按化学成分分:非合金钢涂层板带、低合金钢涂层板带、合金钢涂层板带、不锈钢涂层板带。 按形状分:涂层板、涂层带。 主要用于建筑工程、机械制造、家电制造以及家具制造。 电工钢板带 按品种分:取向电工钢板带、无取向电工钢板带。 按生产工艺分:热轧电工钢板带、冷轧电工钢板带。 按规格分:电工钢板带,宽度≥600mm、电工钢板带,宽度<600mm。 按形状分:电工钢板、电工钢带。 主要应用与电力工业领域,用于制作各种电机和发电机;还可用于家用电器制造领域。 无缝钢管 按生产工艺分:热轧(挤压)无缝钢管、冷拔(轧)无缝钢管、其他制造工艺无缝钢管。 按用途分:石油套管用无缝钢管、石油油管用无缝钢管、石油钻杆用无缝钢管、管线用无缝钢管、输送流体用无缝钢管、结构用无缝钢管、高压锅炉用无缝钢管、低中压锅炉用无缝钢管、气瓶用无缝钢管、高压化肥设备用无缝钢管、石油裂化用无缝钢管、锅炉、热交换器用不锈钢无缝钢管、结构用不锈钢无缝钢管、流体输送用不锈钢无缝钢管、汽车半轴套用无缝钢管、金刚石岩芯钻探用无缝钢管、液压和气动钢筒用精密内径无缝钢管、轴承用无缝钢管、船舶用碳钢和碳锰钢无缝钢管、蓄能用无缝钢管、航空用无缝钢管、不锈耐酸钢极薄壁无缝钢管、不锈钢小直径无缝钢管、柴油机用高压无缝钢管、冷拔或冷轧精密无缝钢管、冷拔异型钢管、复杂断面异型钢管、涂镀层管、复合无缝钢管、其他用途无缝钢管。 按规格分:无缝钢管,外径≤76.0mm、无缝钢管,76.0mm<外径≤168.3mm、无缝钢管,168.3mm<外径≤273.1mm、无缝钢管,273.1毫mm<外径≤406.4mm、无缝钢管,外径>406.4mm。 按化学成分分:非合金钢无缝钢管、低合金钢无缝钢管、合金钢无缝钢管、不锈钢无缝钢管。 按钢级分:无缝钢管,J55~M65;无缝钢管,N80~L80;无缝钢管,C90~P110;无缝钢管,Q125。 管材一般用作石油、天然气的输送管线;以及用来输送低压流体等。 焊接钢管 按生产工艺分:电阻焊张力减径钢管、直缝电阻焊接钢管、直缝埋弧焊接钢管、螺旋缝焊接钢管、其他生产工艺焊接钢管。 按用途分:石油套管用电阻焊钢管、石油油管用电阻焊钢管、管线用电阻焊钢管、管线用直缝埋弧焊接钢管、管线用螺旋缝焊接钢管、低压流体输送用焊接钢管、结构用直缝焊接钢管、结构用直缝埋弧焊接钢管、结构用螺旋缝焊接钢管、机械结构用不锈钢焊接钢管、流体输送用不锈钢焊接钢管、低中压锅炉用电焊钢管、换热器用焊接钢管、传动轴用电焊钢管、深井水泵用电焊钢管、普通碳素钢电线套管、带式输送机托辊用电焊钢管、装饰用焊接不锈钢管、矿用流体输送电焊钢管、双层卷焊钢管、镀锌管、镀(渗)铝管、S型钎焊不锈钢金属软管、P3型镀锌金属软管、不锈钢复合管、其他用途焊接钢管。 按规格分:焊接钢管,外径≤76.0mm;焊接钢管,76.0mm<外径≤168.3mm;焊接钢管,168.3mm<外径≤273.1mm;焊接钢管,273.1mm<外径≤406.4mm;焊接钢管,406.4mm<外径≤1520mm;焊接钢管,外径>1520mm。 按化学成分分:非合金钢焊接钢管、低合金钢焊接钢管、合金钢焊接钢管、不锈钢焊接钢管。 按钢级分:焊接钢管,J55~M65、焊接钢管,N80~L80、焊接钢管,A.B、焊接钢管,X42~X56、焊接钢管,X60~X70、大于X70焊接钢管。 其他钢材 按品种分:冷弯型钢、轮件、盘件、轴件、模块、环件、锻钢件、复合钢板、其他品种其他钢材。 按化学成分分:非合金钢其他钢材、低合金钢其他钢材、合金钢其他钢材、不锈钢其他钢材。 按生产工艺分:热轧其他钢材、冷轧(拔)其他钢材、锻压、挤压、旋压其他钢材、其他工艺生产其他钢材。 其他用途。 资料来源:国家统计局
展开阅读全文

开通  VIP会员、SVIP会员  优惠大
下载10份以上建议开通VIP会员
下载20份以上建议开通SVIP会员


开通VIP      成为共赢上传

当前位置:首页 > 环境建筑 > 其他

移动网页_全站_页脚广告1

关于我们      便捷服务       自信AI       AI导航        抽奖活动

©2010-2025 宁波自信网络信息技术有限公司  版权所有

客服电话:0574-28810668  投诉电话:18658249818

gongan.png浙公网安备33021202000488号   

icp.png浙ICP备2021020529号-1  |  浙B2-20240490  

关注我们 :微信公众号    抖音    微博    LOFTER 

客服