收藏 分销(赏)

高一政治第一次月考试题(文).doc

上传人:仙人****88 文档编号:5760091 上传时间:2024-11-19 格式:DOC 页数:4 大小:41.60KB 下载积分:10 金币
下载 相关 举报
高一政治第一次月考试题(文).doc_第1页
第1页 / 共4页
高一政治第一次月考试题(文).doc_第2页
第2页 / 共4页


点击查看更多>>
资源描述
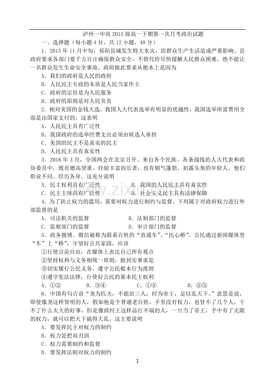
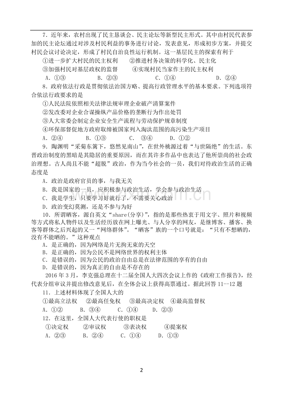
泸州一中高2015级高一下期第一次月考政治试题 一、选择题(每小题4分,共12小题,48分) 1.2015年11月中旬,祁阳县城发生特大水灾,给群众生产生活造成严重影响。县政府要求各部门要千方百计确保群众安全,不惜代价尽快缓解人民群众困难,绝不能让一名群众发生生命安全事故。政府做此要求从根本上是因为 A. 我们的政府是人民的政府 B.人民民主专政的本质是人民当家作主 C.政府的宗旨是为人民服务 D.政府的原则是对人民负责 2.相对美国的金钱大选,我国人大代表选举有明显的优越性,我国选举所需费用全部是由国家支付的,这表明 A.人民民主具有广泛性 B.我国政府的选举经费支出必须由候选人承担 C.美国的民主不是真实的民主 D.人民民主具有真实性 3.2016年3月,全国两会在北京召开。来自各个民族、各条战线的人大代表和政协委员中,既有德高望重、经验丰富的长者,也有朝气蓬勃、初露头角的年轻人。他们职业不同、经历各异。这充分说明 A. 民主权利具有广泛性 B.我国的人民民主具有真实性 C.民主主体具有广泛性 D.社会主义民主具有法律保障 4.为了防止权力的滥用,需要对权力进行制约与监督。下列属于对政府权力进行外部监督的是 A.司法机关的监督 B.法制部门的监督 C.监察部门的监督 D.审计部门的监督 5.政务微博、微信被称为联系百姓的“直通车”、“民心桥”。公民通过新闻媒体登“车”上“桥”,守望好公共家园,应该 ①行使言论自由,在媒体上表达自己所有观点 ②坚持权利与义务相统一原则,做到实事求是 ③切实履行公民义务,遵守公民根本行为准则 ④遵守宪法法律,行使好公民的基本民主权利 A.①② B.③④ C.①④ D.②③ 6.中国有句古语“尧为匹夫,不能治三人;纣为帝王,足以乱天下。”意思是说,即使像尧这样贤明的人,假如他是个普通老百姓,手里没有权力,也管不了几个人,干不了什么太大的好事,但是像商纣王这样品行不端的人,一旦当了帝王,手中有了无限的权力,就可以把天下搞得大乱。这主要说明 A.要发挥民主对权力的制约 B.权力是把双刃剑 C.权力需要制约和监督 D.要发挥法制对权力的制约 7.近年来,农村出现了民主恳谈会、民主论坛等新型民主形式。其中由村民代表参加的民主论坛通过对涉及村民利益的事务进行讨论,发表意见,形成初步方案,并提交村民会议讨论决定,形成了村民自治良性运行机制。这一基层民主的探索有利于 ①进一步扩大村民的民主权利 ②推进村务决策的科学化、民主化 ③加强村民对基层政权的监督 ④实现村民当家作主的民主权利 A.①③ B.②③ C.①④ D.②④ 8.政府依法行政是贯彻依法治国方略、提高行政管理水平的基本要求。下列选项符合依法行政要求的是 ①人民法院依照相关法律法规审理企业破产清算案件 ②发改委对企业合谋操纵产品价格的垄断行为作出处罚 ③人大常委会制定企业安全生产流程与劳动保护规章制度 ④环保部督促地方政府取缔被国家列入淘汰范围的高污染生产项目 A.②④ B.①③ C. ③④ D.①② 9.陶渊明“采菊东篱下,悠然见南山”,在世外桃源过着“与世隔绝”的生活。东晋政治制度的黑暗是其隐居的重要原因,而在其许多作品中也表达了他所崇尚的社会政治理想。古人尚且不能“超脱”政治,作为当今社会的一员,我们对待政治生活的正确态度是 A.政治是政府官员的事,与我无关 B.我是国家的一员,应积极参与政治生活,学会参与政治生活 C.我是学生,只要学习好就行了,不需要关心政治 D.政治变幻莫测,还是不参与为好 10.所谓晒客,源自英文“share(分享)”,指的是那些热衷于用文字、照片和视频等方式将私人物件以及生活经历放在网上曝光、与人分享的网友,是继博客、播客、换客等群体之后兴起的又一“网络群体”。“晒客”族的一个口号就是:“只有不想晒的,没有不能晒的。”这种观点 A.是正确的,因为网络是片无拘无束的天空 B.是正确的,因为公民不是网络世界的权利主体 C.是错误的,因为公民的政治自由总是在法律范围的享有的自由 D.是错误的,因为真正的自由是不存在的 2016年3月,李克强总理在十二届全国人大四次会议上作的《政府工作报告》,经代表分组审议并提出修改意见后,在全体会议上获得高票通过。据此回答11--12题 11.上述材料体现了全国人大的 ①最高立法权  ②最高任免权 ③最高决定权  ④最高监督权 A.①②   B.③④   C.①④ D.②③ 12.在这里,全国人大代表行使的职权是 ①决定权 ②审议权 ③表决权 ④提案权 A.②③ B.②④ C.①④ D.①③ 答 题 卡 班级 姓名 成绩 一、 选择题 题号 1 2 3 4 5 6 7 8 9 10 11 12 答案 二、非选择题(52分) 13.2015年4月2日,为了进一步增强立法的公开性和透明度,提高立法质量,国务院法制办公室决定,将知识产权局、科技部报请国务院审议的《职务发明条例草案(送审稿)》及其说明全文公布,征求社会各界意见,以便进一步研究、修改后报请国务院常务会议审议。有关单位和社会各界人士可以在2015年5月2日前通过相关途径和方式提出反馈意见,以便进一步研究和修改。 社会各界参与政府决策有什么积极意义?(8分) 14.为保障和改善民生,某市政府采取了以下措施:组成联合执法检查组,依法严厉打击恶意欠薪等劳动用工领域违法犯罪行为;主要采取无偿资助、贷款贴息等方式,扶持中小企业技术创新,促进企业转型;多方筹措资金,全面推行城乡居民社会养老、医疗保险制度,基本实现全覆盖;加大保障性安居工程投放力度;支持实施一系列文化惠民工程,开展了文化下乡活动,建设图书馆、科技馆、博物馆等文化设施。 结合材料,从政府基本职能的角度,分析该市政府的措施?(12分) 15.李克强总理在今年的《政府工作报告》中指出:“要全面推进依法治国,加快建设法治政府,增强政府执行力和公信力。广大公务员特别是领导干部要始终把为人民谋发展增福祉作为最大责任。” 简述政府依法行政的意义。(8分) 16.材料一 某高校网站论坛上一篇谴责浪费的文章引起强烈共鸣。文章说,有些同学早晨洗漱时任凭自来水哗哗地流个不停;在该校餐厅门口的两个泔水桶里,装着将满的剩余饭菜,不少同学还在将大半碗拉面、大半个馒头往里丢,而食堂窗口上方赫然写着“勤俭节约是中华民族的传统美德”。 材料二 自从党中央提出建设节约型社会的目标和任务后,全国正在开展一场旨在建设节约型社会的活动。大学生从反思浪费开始学习节约、注意节约了。 从公民与国家关系的角度分析材料中浪费公共资源行为的错误。(12分) 17.A市政府开展“旧城改造,民意先行”活动,欢迎广大市民就旧城改造提出自己的观点和看法。广大市民以强烈的主人翁意识踊跃参与,纷纷通过电子邮件、信件、电话等多种渠道发表自己的意见和建议。 结合材料,请运用《政治生活》有关知识,阐述A市政府就旧城改造征求市民意见的原因。(12分) 4
展开阅读全文

开通  VIP会员、SVIP会员  优惠大
下载10份以上建议开通VIP会员
下载20份以上建议开通SVIP会员


开通VIP      成为共赢上传

当前位置:首页 > 教育专区 > 高中其他

移动网页_全站_页脚广告1

关于我们      便捷服务       自信AI       AI导航        抽奖活动

©2010-2026 宁波自信网络信息技术有限公司  版权所有

客服电话:0574-28810668  投诉电话:18658249818

gongan.png浙公网安备33021202000488号   

icp.png浙ICP备2021020529号-1  |  浙B2-20240490  

关注我们 :微信公众号    抖音    微博    LOFTER 

客服