收藏 分销(赏)

人教版三年级数学下册期末复习重点(详细版).docx

上传人:w****g 文档编号:5679127 上传时间:2024-11-15 格式:DOCX 页数:45 大小:186.27KB 下载积分:12 金币
下载 相关 举报
人教版三年级数学下册期末复习重点(详细版).docx_第1页
第1页 / 共45页
人教版三年级数学下册期末复习重点(详细版).docx_第2页
第2页 / 共45页


点击查看更多>>
资源描述
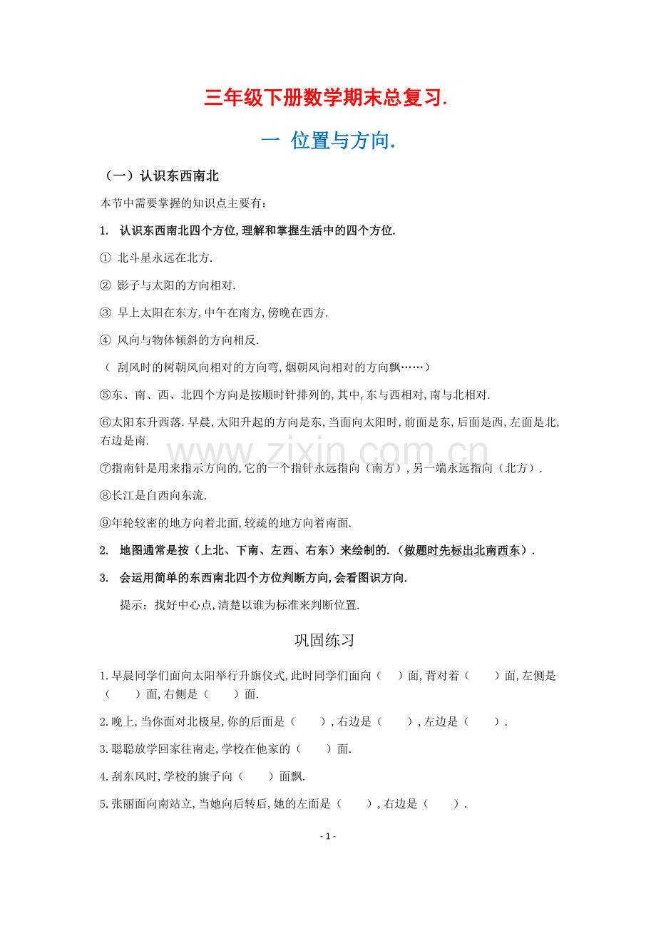
三年级下册数学期末总复习. 一 位置与方向. (一)认识东西南北 本节中需要掌握的知识点主要有: 1. 认识东西南北四个方位,理解和掌握生活中的四个方位. ① 北斗星永远在北方. ② 影子与太阳的方向相对. ③ 早上太阳在东方,中午在南方,傍晚在西方. ④ 风向与物体倾斜的方向相反. ( 刮风时的树朝风向相对的方向弯,烟朝风向相对的方向飘……) ⑤东、南、西、北四个方向是按顺时针排列的,其中,东与西相对,南与北相对. ⑥太阳东升西落.早晨,太阳升起的方向是东,当面向太阳时,前面是东,后面是西,左面是北,右边是南. ⑦指南针是用来指示方向的,它的一个指针永远指向(南方),另一端永远指向(北方). ⑧长江是自西向东流. ⑨年轮较密的地方向着北面,较疏的地方向着南面. 2. 地图通常是按(上北、下南、左西、右东)来绘制的.(做题时先标出北南西东). 3. 会运用简单的东西南北四个方位判断方向,会看图识方向. 提示:找好中心点,清楚以谁为标准来判断位置. 巩固练习 1.早晨同学们面向太阳举行升旗仪式,此时同学们面向( )面,背对着( )面,左侧是( )面,右侧是( )面. 2.晚上,当你面对北极星,你的后面是( ),右边是( ),左边是( ). 3.聪聪放学回家往南走,学校在他家的( )面. 4.刮东风时,学校的旗子向( )面飘. 5.张丽面向南站立,当她向后转后,她的左面是( ),右边是( ). 6.送信.(每小格20米) 1.鸽子要向 飞 米,再向 飞 米就把信送给了小松鼠. 2.鸽子从松鼠家出来,向 飞 米就到了兔子家,把信送给兔子后再向 飞 米找到大象,最后再接着向 飞 米,又向 飞 米把信交给小猫. 3.从鸽子开始出发,到把信全部送完,在路上共飞了 米. (二)认识东北、东南、西北、西南 本节中需要掌握的知识点主要有: 1.认识并掌握东北、东南、西北、西南四个方向.(如下图:) 2. 会看简单的路线图,会描述行走路线. 描述路线时,要先确定起点和终点,然后确定一条从起点到终点的路线,最后再根据各物体的相对位置描述路线.需要注意的是,从一个位置到另一个位置的路线可能有很多条,不同路线的描述方法是不同的,一般会选择比较近的线路. 巩固练习 1.王阿姨去上班,她先向北走到商场,再向东北走到单位.她下班后原路返回,应先向( )走到( ),再向( )走到( ). 2.丽丽面向西北站立,她的前面是( )方向,后面是( )方向. 3.小明座位的西南方向是张强的座位,那么小明的座位在张强座位的( )方向. 4.小刚从家出发往东走100米后,又往南走200米就到了超市,超市在小刚家的( )方向. 5.看图标位置. 星期天,我们去动物园游玩.走进动物园大门,正北面有狮子馆和河马馆,熊猫馆在狮子馆的西北面,飞禽馆在狮子馆的东北面,经过熊猫馆向南走,可到达猴山和大象馆,经过猴山向东走到达狮子馆和金鱼馆,经过金鱼馆向南走到达骆驼馆.你能填出它们的位置吗? 二 除数是一位数的除法 (一)口算除法 本节中需要掌握的知识点主要有: 1. 整十、整百、整千数(首位能被整除)除以一位数的口算. (1)利用数的组成计算.把整十、整百、整千数分别看成几个十、几个百、几个千,几个十、几个百、几个千除以一位数,就得几个十、几个百、几个千,也就是几十、几百、几千. (2)利用表内除法计算.用被除数中0前面的数除以一位数,求出商后,再看被除数的末尾有几个0,就在商的末尾添上几个0. 2. 几百几十、几千几百(前两位数能被整除)除以一位数的口算. 口算时,要将几百几十、几千几百看作几十几个十或几十几个百,先用几十几除以一位数,再在商的末尾添上一个0或两个0. 3.两位数除以一位数(各个数位都能被整除)的口算. 将两位数看作是由几个十和几个一组成的,然后分别用几个十和几个一除以一位数,再把所得的商相加. 4.会运用简单的除法解决实际应用题. 巩固练习 1. 口算 160÷2= 600÷2= 90÷3= 630÷7= 800÷4= 450÷5= 200÷5= 210÷7= 900÷6= 360÷6= 88÷4= 68÷2= 50÷5= 64÷2= 36÷3= 84÷4= 2. 比较大小 36÷6 ○ 360÷6 60÷6 ○ 120÷6 640÷8 ○ 2×40 120÷3 ○ 120÷4 240×3○1500÷5 60×5 ○ 3000÷5 3. 解决问题 (1) 每条船坐4人,80人需要租多少条船? (2) 一个书包120元,一支笔的价钱是6元,一个书包的价钱是一支笔的多少倍? (3) 100个苹果,每5个装一袋,一共可以装多少袋? (4) 一本故事书有210页,我已经看了6天,一共看了120页.平均每天看了多少页?剩下的要在3天内看完,平均每天要看多少页? (5) 光明小学三年级有5个班,一班和二班共植树127棵,其余3个班共植树223棵,平均每个班植数多少棵? 4. 给下面的方框填数字 720÷9+□=100 40+□×3=100 30×□-100=110 (□+25)÷4=15 (二)笔算除法 第1课时 1.本节中需要掌握的知识点主要有: 初步理解两位数除以一位数(没有余数)的笔算除法的算理,掌握基本笔算方法和验算方法. 第2课时 本节中需要掌握的知识点主要有: 理解三位数除以一位数的笔算算理,掌握笔算算法,并能够正确的验算. 第3课时 本节中需要掌握的知识点主要有: 进一步掌握三位数除以一位数(商是两位数且有余数)的笔算方法,并能够熟练的计算. 第4课时 本节中需要掌握的知识点主要有: 熟练掌握本单元所学的除法计算公式,能用所学的除法知识解决生活中的相关问题. 第5课时 本节中需要掌握的知识点主要有: 理解商中间有0的除法算理,掌握商中间有0的除法的计算方法,能正确的计算. 第6课时 本节中需要掌握的知识点主要有: 理解上末尾有0的除法算理,,掌握商末尾有0的除法的计算方法,能正确的计算. 第7课时 本节中需要掌握的知识点主要有: 巩固除数是一位数的笔算除法和验算方法,能运用除法解决简单的生活问题. 第8课时 本节中需要掌握的知识点主要有: 了解除法的估算方法,能联系实际用估算解决问题. 2. 常见题型 (1) 竖式计算并验算 543÷3 148÷4 77÷5 218÷2 915÷7 436÷4 676÷4 209÷3 783÷6 (2)判断商是几位数,最高位在哪一位,常出填空题. 86÷4的商是( )位数,商的最高位上是( );178÷3的商是( )位数,商的最高位上是( ). (3) □填数字问题,常出填空题. ①商是两位数或三位数时. 643÷□,要使商是两位数,□里可以填( ),最小应该填( );要使商是三位数,□里可以填( ),最大能填( ). □24÷6,要使商是三位数,□里最小应该填( );要使商是两位数,□里最大能填( ). ②商中间有0时. □25÷4,要想商中间有0,□里可以填( ). 6□2÷3,要使商中间有0,□里可以填( ). ③竖式除法填空 (4) 倍数问题 ①2、3、5倍数的特点 2的倍数:个位上是2、4、6、8、0的数是2的倍数. 5的倍数:个位上是0或5的数是5的倍数. 3的倍数:各个数位上的数字加起来的和是3的倍数,这个数就是3 的倍数.比如:462,4+6+2=12,12是3的倍数,所以462是3的倍数. 判断下列各数中,哪些能被2整除,哪些能被3整除,哪些能被5整除. 740 216 60 872 165 175 273 708 351 287 268 ②填空题 120的5倍是( );120是5的( )倍. ③应用题(计算多少倍时不要加单位) 今天共有456人参观画展,其中成年人人数是儿童的3倍,儿童有多少人参观画展? 东北虎体重约350千克,家兔体重约6千克,东北虎体重大约是家兔体重的多少倍? (5) 基本公式的应用问题,常见于填空题,需熟练掌握. ①没有余数的除法 ②有余数的除法 被除数÷除数=商 被除数÷除数=商……余数 商×除数=被除数 商×除数+余数=被除数 被除数÷商=除数  (被除数—余数)÷商=除数 64×6+5=389,那么389÷6的余数是( ). 751÷4=187……3,那么( )×4+( )=( ). □÷□=104……7,被除数最小是( ). 商和除数都是8,余数是1,被除数是( ). 一个数除以6,商是25,并且余数最大,这个数是( ). (6) 括号里最大能填几. ( )×3<325 8×( )<362 ( )×7<418 ( )×6<420 3×( )<165 6×( )<345 (7) 估算 397÷4≈ 485÷7≈ 179÷6≈ 424÷7≈ 448÷9≈ 62÷6≈ 323÷4≈ 103÷2≈ 359÷6≈ □87÷3≈ □17÷2≈ 1□2÷9≈ 应用题 乐乐家离学校有650米,他从家走到学校用了9分钟.乐乐平均每分钟大约走多少米? (8) 常见应用题题型 ①买票问题. 两位老师带48名学生参观科技馆,怎样买票合算? 成人票:15元/人、学生票:8元/人、团体票:10元/人(10人及以上) ②房间够不够、时间够不够等问题. 武汉到上海的路程有813千米,坐动车从武汉出发,已知动车时速180千米/小时,6小时之内能到上海吗? 有一个185人的旅行团要入住阳光旅店,如果每4人住一间,最少需要多少房间才能住下? 红星小学5位老师带领178名同学春游,如果每辆车坐28人,那么租6辆车够吗? 美术课上,王老师带来了147张彩纸,如果每人分3张,这些彩纸够全班39人分吗? ③经常出现必考题型 王大爷的8筐萝卜5天全部卖完了.已知,每筐萝卜30千克,3元/千克.王大爷5天卖了多少钱?王大爷平均每天卖了多少千克萝卜? 学校食堂运来每袋56千克的大米共9袋,计划一星期吃完,平均每天吃多少千克? ④比较速度快慢的问题 红红8分钟打了328个字,玲玲4分钟打了220个字,谁打字快?每分钟多打了多少个字? 巩固练习 一、 填空题 1.325是5的( )倍,628里有( )个4. 2.在有余数的除法算式里,( )一定要比( )小. 3.在□÷6=70……△中,△最大是( ),这时□是( ). 4.648÷4的商是( )位数;424÷8的商的最高位在( )位上. 5.最大的三位数除以最大的一位数,商是( ). 6.在8□6÷4中,要使商的中间有0,且没有余数,□里可以填( ). 7.752÷□,要使商是三位数,□里最大能填( ). 8.0除以( )结果都得0. 9.比较大小 216×3○216÷3 102÷2○204÷3 568÷8○432÷6 567÷7○288÷4 二、 判断题 1. 三位数除以一位数,商一定是两位数. 2. 6□3÷4的商一定是一个三位数. 3. 两个数相除,余数可能大于除数. 4. 两个数相除,商一定小于这两个数. 5. 0×8=0÷8 三、 计算题 1. 口算 68÷4= 220×4= 480÷3= 3×500= 70÷5= 2100÷7= 102÷6= 28×5= 0÷2= 243÷4≈ 492÷7≈ 298÷5≈ 103÷2≈ 323÷4≈ 475÷6≈ 2. 列竖式计算并验算 306÷3 517÷5 783÷6 420÷3 209÷3 676÷4 3. 计算下列各题 140×5÷7 330÷(3×2) 399÷7+53 (442+374) ÷8 635÷5×4 (1303-403)÷6 四、 解决问题. 1. 两名工人运水泥,甲3次运了360袋,乙6次运了618袋,谁每次运得多?多多少? 2. 学校组织同学们去春游,三年级共有425名学生参加,已知,每辆车限乘46人,租8辆车够吗? 3. 把256块月饼用包装盒包装起来,如果每个包装盒能装6块月饼,装这些月饼至少需要多少个包装盒? 4. 华源超市一星期(7天)卖出了8箱饮料,每箱56瓶,平均每天卖出多少瓶?总共卖了多少钱? 5. 三名老师带领50名学生参观植物园,已知成人票每张10元,学生票每张5元,团体票每张6元(10人及以上),问怎样买票合算? 三 复式统计表 本章复习要点: 1.认识复式统计表. 为了便于分析和比较,有时需要把几个有联系的单式统计表合并成一个统计表,这样的统计表叫做复式统计表. 2.会读、会填、会分析复式统计表. 认识复式统计表的关键是看懂表头.表中左上角的一个格用斜线隔成三部分,分别表示表内横栏和纵栏的内容以及所统计的数据的名称. 3.会绘制复式统计表. 常见题型: 1.下面是三年级某班本学期体检视力统计表. 4.2以下 4.3-4.6 4.7-4.9 5.0以上 男生 2 4 5 14 女生 1 3 7 17 (1)视力为( )的人数最多,有( ).(2)视力为4.3-4.6的人数是( )人. (3)5.0以上的视力是正常的,低于5.0的有( )人,你想对这些同学说些什么? (4)这个班级男生多还是女生多?多多少人? 2. 下面是三(1)班第一组同学期中数学成绩统计表.(18分) 第一组男生成绩 第一组女生成绩 姓名 万嘉强 王乐 雷佳伟 黄杰 乐江 杨云天 姓名 陈佳月 吴海琴 刘宇颖 艾佳丽 雷蕾 杨萱 成绩 98 85 83 86 99 65 成绩 62 88 100 65 84 79 (1)你能把上面的两个统计表合并在一个统计表里吗? 人数 等级 性别 优(90-100) 良(70-89) 合格(60-69) 男生 女生 (2)男生得优的有几人?等级为合格的有几人? (3)女生得优的有几人?等级为良好的有几人? (4)第一组一共有多少人? (5)如果三(1)班共有4个这样的小组,三(1)班共有多少人? 3.下面是杨威和乐涛家去年各季度的用电情况,请根据以下数据制作复式统计表.(10分) 杨威家:第一季度62度 第二季度45度 乐涛家:第一季度65度 第二季度38度 第三季度98度 第四季度56度 第三季度120度 第四季度72度 四 两位数乘两位数 (一)本章主要重点: 1.口算乘法: 整十、整百的数相乘,只需把0前面的数字相乘,再看两个因数一共有几个0,就在结果后面添上几个0. 如:30×500=15000,可以这样想:3×5=15,两个因数一共有3个0,在所得结果15后面添上3个0,就得到30×500=15000 . 2.笔算乘法: 先把第一个因数同第二个因数个位上的数相乘,再与第二个因数十位上的数相乘,积与十位对齐,最后把两个积加起来. 3.估算: 18×22,可以先把因数看成整十、整百的数,再去计算.可以把一个因数看成近似数,也可以把两个因数都同时看成近似数. 4.有大约字样的一般要估算. 5.凡是问“够不够,能不能”等的题,都要三大步: ①计算 ②比较 ③答题 (别忘了比较这一步) 几个特殊数:25×4=100  125×8=1000 6.相关公式 因数×因数 = 积 积÷因数 = 另一个因数 7.两位数乘两位数积可能是:“三位数”也可能是“四位数”. 8.一个两位数与11相乘得到一个三位数. 11×AB=A(A+B)B 11×26=286 (二)本章常见题型 1.填空题常出题型 1)积的末尾有几个0. 如,40×25的积的末尾有( )个0. 2)判断积的最高位. 如,69×37的积的个位上的数是( ),积的最高位在( )位上. 3)两位数与两位数问题. 如,最大的两位数与最小的两位数的乘积是( ). 4)利用乘法公式. 如,一个数的5倍是120,这个数与18的乘积是( ). 5)□填数字问题. 如,□1×25,要使积是三位数,□中最大能填( ). 6)估算乘法. 如,一页书有21行,每行28个字,一页大约有( )个字. 7)比较大小. 如,65×27○27×86 2判断题常出题型 如,0和任何数相乘都得0.( ) 两个数相乘,乘数末尾没有0,积的末尾也一定没有0.( ) 45×28与48×25的积相同.( ) 一个数的5倍是130,它的15倍是390.( ) 3.计算题常见题型. (1)口算 17×4= 24×3= 420×2= 40×160 24×500= 120×50= 22×40= 24×500= 46×72≈ 88×49≈ 58×32≈ 32×70≈ (2) 列竖式计算 89×44 65×82 38×75 (3) 脱式计算 17×(5×8) 16×5×12 128×5-231 4. 应用题常见题型. (1)买票问题. 20个大人带着24个孩子去参观画展,成人票每人35元,儿童票每人22元.买成人票和学生票各需多少钱?准备1200元钱买门票,够吗? (2)归总问题. 张叔叔每天跑5圈,每圈400米,一周(7天)跑多少米? (3) 归一问题. 8名工人4天共加工320个零件,平均每名工人每天加工多少个零件? (4) 够不够问题. 每箱矿泉水有24瓶,共500名学生要喝水,每人喝一瓶,20箱够吗? (5) 估算问题. 学校准备买20个售价为35元的地球仪,后来发现涨价了,带的钱最多只能买17个,还剩一些钱.现在每个地球仪最多是多少钱?如果还剩20元,现在每个地球仪多少钱? 巩固练习 一、 填空题 1.60×50积的末尾有( )个0,36×25积的末尾有( )个0. 2.□2×32,要使积是三位数,□里最大能填( ). 3.82×49的积是( )位数,最高位是( )位. 4.17个30连加是( ),36的28倍是( ). 5.两位数乘两位数,积最多是( )位数,最少是( )位数. 6.一件T恤的价钱是58元,如果要买21件,大约需要( )元钱. 7.50×30○15×70 10×32○20×16 43×72○42×73 二、判断题 1.两位数乘两位数,积不可能是五位数.( ) 2.48×21的积小于84×12的积.( ) 3.两个数的积一定大于它们的和.( ) 4.75×80的积的最高位是百位.( ) 三、计算题 (1)看谁算的又对又快. 17×30= 24×20= 32×50= 120×60= 45×20= 70×12= 72×11= 280×50= 220×30= 51×38≈ 58×32≈ 63×78≈ (2)列竖式计算 45×22 97×41 23×42 37×18 43×58 63×72 (3) 脱式计算 72×23-826 812÷4+26 14×7×50 四、 应用题 1. 艾丽丝服装店平均每天可售出13件童装,8月份(31天)一共可卖出多少件童装? 2. 一盏台灯23元,一辆自行车的价格是一盏台灯的21倍,一辆自行车多少钱? 3. 实验小学有6个年级,每个年级3个班.学校新购进了450个笔记本,准备作为奖品发给各个班,平均每班发多少个? 4. 有356名同学去参观北京故宫,每辆车限乘42人,租9辆车够吗? 5. 乐乐和爸爸、妈妈、爷爷、奶奶、姥姥、姥爷一起去坐游船,成人票每人25元,儿童票每人15元,假期团购,相同价格的票买5送1,乐乐家至少要花多少钱买票? 6. 林场运来6车树苗,每车12捆,每捆5棵. (1) 共运来树苗多少棵? (2) 林场有4个植树队,每队15人,平均每人种几棵? 7.6千克荔枝和8千克桂圆共计228元,3千克荔枝和8千克桂圆共计174元,这两种水果的单价各是多少元? 8.在□中填入恰当的数字. 五 面积 (一)面积和面积单位: 1.常用的面积单位有:平方厘米、平方分米、平方米. 2.理解面积的意义和面积单位的意义: 面积:物体表面或封闭图形的大小,叫做它们的面积. 1平方米:边长是1米的正方形,它的面积是1平方米. 1平方分米:边长是1分米的正方形,它的面积是1平方分米. 1平方厘米:边长是1厘米的正方形,它的面积是1平方厘米. 3.在生活中找出接近于1平方厘米、1平方分米、1平方米的例子. 例如:1平方厘米(指甲盖) 、1平方分米(电脑光盘或电线插座)、1平方米(教室侧面的小展板). 4.区分长度单位和面积单位的不同:长度单位测量线段的长短,面积单位测量面的大小. 5.比较两个图形面积的大小,要用(统一)的面积单位来测量. (二)背熟  (1)边长(1厘米)的正方形,面积是(1平方厘米). 反过来也要会说.面积是1平方厘米的正方形,它的边长是1厘米. (2)边长(1分米)的正方形,面积是(1平方分米). (3)边长 (1米) 的正方形,面积是(1平方米). (4) 边长是(100米)的正方形面积是(1公顷),也就是(10000)平方米. (5)边长是(1千米)的正方形面积是1平方千米. (三)面积单位进率和土地面积单位 1.常用的土地面积单位有(公顷)和(平方千米). ★“ 公顷 ”→ 测量菜地面积、果园面积、建筑面积 ★“ 平方千米 ”→ 测量城市土地面积、国家面积 1公顷:边长是100米的正方形它的面积是1公顷. 1平方千米:边长是1千米的正方形,它的面积是1平方千米. 1公顷=10000平方米 方千米=100公顷 1平方千米=1000000平方米 2.正确理解并熟记相邻的面积单位之间的进率. ① 进率100 1平方米 = 100平方分米 1平方分米 = 100平方厘米 1平方千米 = 100 公顷 ② 进率10000 1公顷 = 10000平方米 1平方米 = 10000平方厘米 ③ 进率1000000 1平方千米 = 1000000平方米 ④ 相邻两个常用的长度单位之间的进率是(10). 相邻两个常用的面积单位之间的进率是(100). 3.背熟公式. 长方形的面积=长×宽 正方形的面积=边长×边长 已知面积求长:长=面积÷宽 已知面积求边长:边长=面积开平方 长方形的周长=(长+宽)× 2 正方形的周长 = 边长×4 长=周长÷2 — 宽 正方形的边长 = 周长÷4 宽=周长÷2 — 长 4.一个长方形里面减下一个最大的正方形,那么这个正方形的边长就是原来长方形的宽. A、正确区分长方形和正方形的周长和面积的意义,并能正确运用 上面的4个计算公式求周长和面积. 归类:什么样的问题是求周长?(缝花边、围栅栏、围栏杆、池塘或花坛周围小路长度、围操场跑步的长度等等) 什么样的问题是求面积或与面积有关?(课本等封面大小、刷墙、花坛周围小路面积、给餐桌配玻璃、给课桌配桌布、洒水车洒到的地面、某物品占地面积、买玻璃、买镜子、买布、买地毯、铺地、裁手帕的等等) B、长方形或正方形纸的剪或拼:有两个或两个以上长方形或正方形拼成新的图形后的面积与周长.从一个图形中,通常是长方形,剪掉一个图形最大的正方形等求剪掉部分的面积或周长、求剩下部分的面积或周长.要求先画图再标上所用数据最后列式计算. C、刷墙的:有的中间有黑板、窗户等. 用“大面积 — 小面积”. (四) 熟练运用进率进行面积单位之间的换算,掌握换算的方法. 1.低级单位——高级单位:数量÷它们间的进率 如:零钱换大钱,张数减少;300平方分米 = 3平方米 2.高级单位——低级单位数量×它们间的进率 如:大钱换零钱,张数增多;5平方千米 = 500公顷 (五)注 意 1、面积相等的两个图形,周长不一定相等; 周长相等的两个图形,面积不一定相等. 2、大单位换算小单位,乘它们之间的进率;小单位换算大单位,除以它们之间的进率. 3、长度单位和面积单位的单位不同,无法比较. 4、周长相等的两个长方形,面积不一定相等;面积相等的两个长方形,周长也不一定相等. (六)本章常见题型 1.填空题常出题型 (1)面积单位及其换算 如,常用的面积单位有( )、( )、( ). 一块黑板的面积约是4( ),一枚邮票的面积约为4( ) 3平方米=( )平方厘米,9000平方分米=( )平方米,100厘米=( )米 (2) 长方形、正方形面积、周长公式应用问题. 如,一个长方形的面积是84平方米,宽是7米,长是( ),周长是( ). 一个正方形的周长是60米,它的面积是( ). (3)周长一定时,正方形和长方形面积大小比较问题. 如,用8分米的铁丝围长方形或正方形,正方形的面积比长方形的面积( ).(填“大”或“小”) (4)比较大小 如,3平方米□300平方厘米 4分米□400厘米 50平方厘米□50平方分米 (5)解决问题应用题 一条长14米、宽6米的走廊,要在地面上铺上面积是4平方分米的方砖,需要( )块这样的方砖. 2.判断题常见题型 1.周长相等的长方形,面积也一定相等.( ) 2.一间教室的面积约8500平方厘米.( ) 3.一块手帕的边长是20厘米,它的面积是4平方分米.( ) 4.一个正方形的边长是4厘米,这个正方形的周长和面积相等.( ) 3.计算题常见题型 (1)看图算面积 计算下面图形的周长和面积. (2) 填表 长方形 长 宽 面积 周长 24cm 15cm 8dm 96dm2 5m 20m2 20cm 140cm 正方形 边长 面积 周长 7cm 64dm2 120m (3)长方形、正方形之间的拼接问题、剪切问题. 两个一样大小的长方形,长12厘米,宽6厘米. ①把它们拼成一个正方形,这个正方形的周长是多少? ②把它们拼成一个长方形,这个长方形的周长是多少? ③拼成的两个图形的面积相等吗?各是多少? 从一个长8厘米,宽6厘米的长方形硬纸板上剪下一个最大的正方形,剩下图形的周长和面积各是多少? 4. 应用题常见题型 (1)利用面积公式计算占地面积或围栏周长等. 一个正方形果园,边长是15米.这个果园的占地面积是多少平方米?沿着果园边走一圈,要走多少米? (2)利用面积单位之间的转化,解决实际问题. 在一块长8米、宽6米的地里种玉米.每棵玉米占地面积为10平方分米,这块地可以种玉米多少棵? (3)刷墙问题. 教室前面的墙长9米,宽5米,中间有一块面积9平方米的黑板,如果要粉刷这面墙,要粉刷多少平方米的面积? (4)长宽或边长发生变化问题. 有一个边长为8厘米的小正方形,把它的边长分别增加6厘米,做成一个大正方形,大正方形的面积比小正方形的面积多多少? (5)围墙问题. 王大伯在房前的空地建了一道55米长的围墙,围成了一个长方形院子,其中一面是房屋的墙(15米).这个长方形院子的面积是多少? 巩固练习 一、填空题 1.边长为2厘米的正方形的周长是( ),面积是( ). 2.计算邮票的面积,用( )作单位;计算新华字典厚度时,用( )作单位;计算卧室的面积,用( )作单位. 3.一个正方形的周长是20分米,它的面积是( ). 4.一个长方形的面积是91平方米,宽是7米,长是( )米,周长是( )米. 5.在括号里填上适当的数. 4平方分米=( )平方厘米 400厘米=( )米 8平方米=( )平方厘米 25平方米=( )平方分米 4平方米=( )平方分米 8平方分米=( )平方厘米 600平方厘米=( )平方分米 6.比较大小. 500平方厘米○60平方分米 80平方分米○1平方米 9000平方厘米○9平方米 88平方分米○5平方米 300米○3000分米 6000平方米○6平方分米 7.正方形的边长扩大2倍,周长扩大( )倍,面积扩大( )倍. 二、判断题 1.1000米=1千米. ( ) 2.边长4厘米的正方形,它的周长和面积相等. ( ) 3.小明的房间面积是15米. ( ) 4.一个正方形,它的边长增加2厘米,面积也就增加2平方厘米. ( ) 5.面积相等的两个长方形,它们的周长不一定相等. ( ) 三、计算题 1.计算下列图形的周长和面积 (1)单位:米 (2) 宽7米 长比宽长5米 (3)单位:厘米 2.填表 长方形 长 宽 面积 周长 14cm 5cm 9m 54m2 4dm 26dm 20cm 140cm 正方形 边长 面积 周长 9dm2 16cm2 40m 3. 有四个边长是8厘米的正方形. (1) 拼成一个大的正方形,它的周长是多少? (2) 拼成一个长方形,它的周长是多少? (3) 拼成的两个图形,面积相等吗?各是多少? 四、解决问题. 1. 一块长方形菜地,长32米,宽18米.(1)这块菜地占地面积是多少?(2)在菜地四周围上栏杆,围栏长多少? 2. 一块玻璃长15dm,宽8dm.它的面积是多少平方分米?如果这种玻璃每平方分米的价格是10元,那买这块玻璃需要多少钱? 3. 李老师要在一张长12厘米,宽8厘米的长方形纸上,剪下一个最大的正方形,剪下的正方形面积是多少平方厘米?剩下部分的面积是多少? 4.李奶奶家有块正方形的菜地,一侧靠墙,把这块菜地围上篱笆,共用篱笆21米,这块菜地的面积是多少平方米? 5. 下图是一块正方形土地的平面图,中间是花园,四周是草坪.草坪面积是多少平方米? 6. 一根铁丝能够围成一个长8cm,宽4cm的长方形,如果用这根铁丝围最大的正方形,它的面积是多少平方厘米? 7.学校操场原来长120米,宽90米,扩建后,长和宽各增加了30米.请你算一算,扩建后的操场面积比原来增加了多少平方米? 8.
展开阅读全文

开通  VIP会员、SVIP会员  优惠大
下载10份以上建议开通VIP会员
下载20份以上建议开通SVIP会员


开通VIP      成为共赢上传

当前位置:首页 > 教育专区 > 小学数学

移动网页_全站_页脚广告1

关于我们      便捷服务       自信AI       AI导航        抽奖活动

©2010-2026 宁波自信网络信息技术有限公司  版权所有

客服电话:0574-28810668  投诉电话:18658249818

gongan.png浙公网安备33021202000488号   

icp.png浙ICP备2021020529号-1  |  浙B2-20240490  

关注我们 :微信公众号    抖音    微博    LOFTER 

客服